


人教版(2024)七年级上册3.1.1 一元一次方程教学设计
展开
这是一份人教版(2024)七年级上册3.1.1 一元一次方程教学设计,共6页。
课例编号
2020QJ07SXRJ042
学科
数学
年级
七年级
学期
第一学期
课题
解一元一次方程(一)(1)
教科书
书名:数学七年级上册
出版社:人民教育出版社 出版日期: 年 月
教学人员
姓名
单位
授课教师
柏干
北京市第四中学
指导教师
黄婉华
北京市西城区教育研修学院
教学目标
教学目标:1.会用合并同类项的方法解有关的一元一次方程.
2. 在将方程转化为的过程中,学会观察、发现原方程与目标之间的差异,能分析、寻找消除差异的方法,初步体会转化的数学思想方法的应用;
3. 在问题的解决中,体会数学学习的过程与方法,提升对数学问题学习与研究的兴趣.
教学重点:会用合并同类项的方法解有关的一元一次方程.
教学难点:将形如的方程转化为时,如何思考?如何操作?
教学过程
时间
教学环节
主要师生活动
2分
复习回顾
请学生回顾等式的性质有哪些?并利用等式的性质解下列方程:
(1) (2)
沿着“确定目标→观察、比较差异→分析、消除差异”的思维脉络,实现已知与未知的分离。
解以x为未知数的方程,就是把方程逐步转化为x=a,(其中a是常数)的形式,等式的性质是转化的重要依据.
5-6分
学习新知
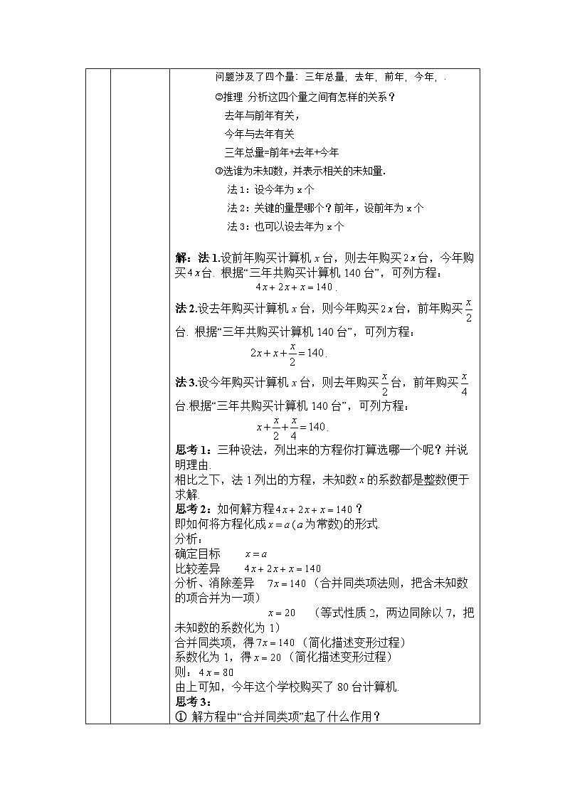
问题:某校三年共购买计算机140台,去年购买数量是前年的2倍,今年购买数量是去年的2倍,前年这个学校购买了多少台计算机?
分析:画关键词进行分析问题中涉及了哪些量?
问题涉及了四个量:三年总量,去年,前年,今年,.
推理 分析这四个量之间有怎样的关系?
去年与前年有关,
今年与去年有关
三年总量=前年+去年+今年
选谁为未知数,并表示相关的未知量.
法1:设今年为x个
法2:关键的量是哪个?前年,设前年为x个
法3:也可以设去年为x个
解:法1.设前年购买计算机x台,则去年购买台,今年购买台. 根据“三年共购买计算机140台”,可列方程:
.
法2.设去年购买计算机x台,则今年购买台,前年购买台. 根据“三年共购买计算机140台”,可列方程:
.
法3.设今年购买计算机x台,则去年购买台,前年购买台.根据“三年共购买计算机140台”,可列方程:
.
思考1:三种设法,列出来的方程你打算选哪一个呢?并说明理由.
相比之下,法1列出的方程,未知数的系数都是整数便于求解.
思考2:如何解方程?
即如何将方程化成(为常数)的形式.
分析:
确定目标
比较差异
分析、消除差异 (合并同类项法则,把含未知数的项合并为一项)
(等式性质2,两边同除以7,把未知数的系数化为1)
合并同类项,得(简化描述变形过程)
系数化为1,得(简化描述变形过程)
则:
由上可知,今年这个学校购买了80台计算机.
思考3:
解方程中“合并同类项”起了什么作用?
②“系数化为1”的依据是什么?
③如何检查所解得数是否正确?
小结:解方程能合并同类项时先合并同类项,使方程向着(为常数)的形式转化;将得数代入原方程可以检验解是否正确.
5-6分
例题解答
解下列方程
(1)
(2)
分析:目标---分析差异---消除差异
解:(1)
合并同类项,得.
系数化为1,得.
.
法2:系数化为1,.(两边同乘-2)
(2)
合并同类项,得.
系数化为1,得.
.
思考4:在合并同类项和系数化为1时,分别需要注意什么?
合并同类项要注意每项系数的符号,合并时是要将系数进行相加;
系数化为1时特别注意是在方程两边同时除以未知数的系数(或者乘以未知数系数的倒数);
将所解得数代入原方程可以检验是否正确.
有一列数,按一定规律排列成1,﹣3,9,﹣27,81,﹣243…….其中某三个相邻数的和是﹣1701,这三个数各是多少?
分析:观察这列数,你发现什么规律?
从数的符号和绝对值两方面观察,可以发现这列数的排列规律:后面的数是它前面的数与-3的乘积.
根据发现的规律:只要知道了三个数中的某个数就能知道另外两个,那么该如何设未知数呢?
解:设三个相邻数中的第1个为x,则第2和第3个分别为:﹣3x,9x
由“三个数的和为﹣1701”,得
.
合并同类项,得.
系数化为1,得.
.
所以
,.
答:这三个数是,,.
小结:我们还可以设第2个数为x,则第1个数为,第3个数为;若设第3个数为为x,则第2个数为,第1个数为. 相比较而言,设第一个数为x,所得方程中x的系数都是整数,更易于求解.
5-6分
练习巩固
练习:解下列方程:
(1); (2) ;
(3) .
解:(1),
.
(2) ,
.
(3) ,
,
.
2-3分
课堂小结,布置作业
思考5:通过这节课的学习,关于列方程和解方程你有哪些收获?
根据实际问题列方程时,若有多个未知量,通常可以设其中一个是x,再根据其他未知数与x的关系,用含x的式子表示这些未知数.也要根据不同的问题情境,选择最佳的设未知数的方式,使得所列方程尽量简洁便于求解.
关于解方程,能合并同类项时要先合并同类项,使方程向着(为常数)的形式转化;将得数代入原方程可以检验是否正确.
合并同类项要注意每项系数的符号,合并时是要将系数进行相加;
系数化为1时特别注意是在方程两边同时除以未知数的系数(或者乘以未知数系数的倒数).
思考6:回顾本节课开始提出的问题
问题:某校三年共购买计算机140台,去年购买数量是前年的2倍,今年购买数量是去年的2倍,今年这个学校购买了多少台计算机?
问题中涉及到的量有:三年购买的计算机总台数、今年、去年、前年每年购买的计算机台数,共4个量.在法3中,我们设前年购买计算机x台,则去年购买台,今年购买台. 根据“三年共购买计算机140台”,可列方程:
.
其中,式子和数据140是“三年购买的计算机总量”的两种不同表达形式,所以可以画上“=”,得到方程.
那么“今年、去年、前年每年购买的计算机台数”这三个量是否每一个也都可以有两种表达形式呢?
“今年购买的计算机台数”的两种不同表达形式:
①
“去年购买的计算机台数”的两种不同表达形式:
②
“前年购买的计算机台数”的两种不同表达形式:
③
可以发现:根据实际问题列方程时,就是在题目描述的过程中,“拉出一个量”,依据题意用两种方式表达它,中间用“=”连接,方程即列成.
上面所得的方程该如何解呢?请同学课下思考,下节课探讨!
布置作业:
完成数学书第87页:练习
完成数学书第91页:习题3.2复习巩固第1题
3. 在一张普通的月历中,相邻三行里同一列的三个日期数之和能否为60?如果能,这三个数分别是多少?
相关教案
这是一份数学七年级上册3.1.1 一元一次方程教案,共3页。
这是一份人教版(2024)七年级上册3.1.1 一元一次方程教学设计,共3页。
这是一份初中3.1.1 一元一次方程教案,共6页。