



所属成套资源:2025届湖北省鄂东协作体秋季普通高中11月份高三上学期阶段性联考
2025届湖北省鄂东协作体秋季普通高中11月份高三上学期阶段性联考生物试题
展开
这是一份2025届湖北省鄂东协作体秋季普通高中11月份高三上学期阶段性联考生物试题,文件包含湖北省部分高中2024-2025学年高三上学期11月期中联考生物试题pdf、参考答案docx等2份试卷配套教学资源,其中试卷共10页, 欢迎下载使用。
一、选择题(36分)
二、非选择题(64分)
19(16分)【参考答案】
ALDH能够降低化学反应的活化能(3分,答出“降低化学反应的活化能”即可)
8.5(8~9任一数字之间均可,2分) 酸性(2分) 酸性条件下,ALDH的空间结构更容易受到破坏(2分,答出“空间结构受到破坏”即可)
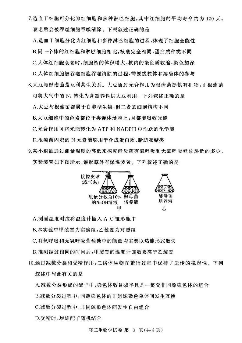
3或三(2分) 生理盐水、美他多辛(2分)
小鼠的平均醉酒时间为生理盐水组>美他多辛组>新药X组(2分)
评分细则:关联得分。若第一空错误,则此题0分。
20(16分)【参考答案】
无水乙醇(2分) 红光(2分)
细胞质基质、线粒体、叶绿体(2分,对而不全得1分,见错0分)
右(2分) 高于(2分)
①NaHCO3浓度增大,产生的CO2增多,导致暗反应速率加快,产生的ADP、Pi和NADP+增多,进而促进了光反应的发生,使光合反应速率加快(3分)
评分细则:按点得分: “CO2增多” 1分,“暗反应加快”1分,“光反应速率加快”1分
②NaHCO3浓度过大,导致叶片细胞渗透失水,降低了叶片的光合作用速率(3分,答出“细胞渗透失水”即可)
21(16分)【参考答案】
(1)快(2分)
(2)DNA独特的双螺旋结构为复制提供了精确的模板;碱基互补配对原则保证了复制能够准确进行(3分,答对1点得1分,答对2点得3分)
(3)①a→b(2分) 相同(2分)
②miRNA与P基因的mRNA互补配对,干扰了P基因的翻译过程,从而抑制了P基因的表达(4分)
评分细则:按点得分:“miRNA与P基因的mRNA互补配对” 1分,“干扰翻译”2分,“抑制表达” 1分
抑制凋亡(3分)
22(16分)【参考答案】
(1)紫茎(或紫、紫色)(2分)
在减数分裂形成配子的过程中,等位基因会随同源染色体的分开而分开(2分,答出“等位基因随同源染色体的分开而分开”即可)
(2)2或两(2分) F1×绿茎马铃薯叶(2分)
评分细则:将F1描述为AaBb或双杂,或将绿茎马铃薯叶描述为aabb或双隐,均不得分。
(3)①控制雄性可育的基因(D)和控制紫茎的基因(A)位于同一条染色体上[或控制雄性不育的基因(d)和控制绿茎的基因(a)位于同一条染色体上)(3分,将“位于同一条染色体上”描述为“连锁”也可)
②F1在进行减数分裂形成配子的过程中发生了同源染色体非姐妹染色单体间的互换,产生比例相等的Ad和aD型配子(3分)
评分细则:按点得分:“同源染色体非姐妹染色单体间互换” 2分,“产生比例相等的Ad和aD型配子”1分
(4)一个性状可以受多个基因影响(或性状与基因之间并不是一一对应的关系)(2分,意思对即可)
题号
1
2
3
4
5
答案
A
C
A
B
C
题号
6
7
8
9
10
答案
D
D
C
D
A
题号
11
12
13
14
15
答案
D
C
C
B
A
题号
16
17
18
答案
C
B
C
相关试卷
这是一份湖北省新八校协作体2024-2025学年高三上学期10月联考生物试题(PDF版附解析),共13页。
这是一份湖北省新八校协作体2024-2025学年高三上学期10月联考生物试题(无答案),共10页。试卷主要包含了 答题前,先将自己的姓名, 选择题的作答, 非选择题的作答,4~0等内容,欢迎下载使用。
这是一份湖北省鄂东新领先协作体2023-2024学年高二下学期3月联考试题 生物 PDF版含解析,共13页。
