黑龙江省鸡西市鸡冠区第一中学2023-2024年高一下学期期中考试(十校联考)生物试卷(解析版)
展开一、选择题:本题共20小题,每小题2分,共40分。每小题只有一个选项符合题目要求。
1. 作为“遗传学之父”,孟德尔的豌豆杂交实验闻名于世。下列有关叙述正确的是( )
A. 人工授粉完成后仍需套袋,防止受粉后的花进行自花传粉
B. 豌豆花开放前已经完成了受粉,自然情况下一般都是纯种
C. 杂交实验的母本植株上结种子,父本植株上没有结种子
D. 若进行正反交实验,需对母本、父本分别去雄后再杂交
【答案】B
【分析】豌豆是严格的自花传粉,闭花授粉的植物,因此在自然状态下获得的后代均为纯种(纯合子)杂交实验结果可靠。
【详解】A、完成人工授粉后还要套袋,这样可以防止异花传粉,避免外来花粉的干扰,A错误;
B、豌豆是严格的自花传粉、闭花授粉植物,开花前就已经完成了受粉,自然情况下一般都是纯种,B正确;
C、豌豆花是两性花,父本植株未去雄,可进行自交,因此父本植株上也结有种子,C错误;
D、无论正交还是反交实验,都需要对母本去雄后再杂交,D错误。
故选B。
2. 孟德尔在探索遗传规律时,运用了“假说一演绎法”。下列相关叙述错误的是( )
A. 孟德尔通过豌豆的杂交和自交实验发现问题,并提出假说
B. “遗传因子成对存在,雌、雄配子的数量相等”属于作出假设
C. 提出假说的关键依据是F2出现3:1的性状分离比
D. 预测F1测交后代出现两种表型且比例为1:1属于演绎推理
【答案】B
【分析】“假说一演绎法”五个步骤:发现现象→提出问题→作出假设→演绎推理→实验验证。孟德尔探索遗传规律及摩尔根探索基因位置的科学方法都是“假说一演绎法”。
【详解】A、孟德尔通过豌豆杂交实验发现了性状分离现象,然后提出假说进行解释,A正确;
B、“决定相对性状的遗传因子在体细胞中成对存在”属于假说的内容,雌雄配子中雄配子的数量远多于雌配子的数量,B错误;
C、孟德尔观察F2,出现3:1的性状分离比,提出假说,C正确;
D、孟德尔采用的假说—演绎法中“演绎”的内容是指测交实验的遗传图解的推理过程,即F1产生配子时,成对的遗传因子分离,则测交后代出现两种表型,且比例接近1;1属于演绎推理,D正确。
故选B。
3. 线辣椒具有重要的经济价值,果实颜色丰富多彩。科研人员用红色野生型线辣椒与黄色突变体线辣椒进行果实颜色遗传规律的研究,杂交过程及结果如图。下列相关叙述错误的是( )
A. 控制线辣椒果实颜色红色和黄色的基因的遗传遵循基因分离定律
B. 将F1与亲本中的黄色线辣椒杂交,可证明F1是杂合子
C. F2的红色线辣椒中杂合子所占的比例为1/3
D. 将F2红色线辣椒不断进行自交,可提高纯合子的比例
【答案】C
【分析】分离定律的实质是杂合体内等位基因在减数分裂生成配子时随同源染色体的分开而分离,进入两个不同的配子,独立的随配子遗传给后代。
【详解】A、根据亲本为一对相对性状的个体杂交,F1只表现为红色,说明红色为显性性状;F1自交后代分离比为3:1,说明该对性状由一对等位基因控制,其遗传遵循基因分离定律,A正确;
B、设控制果实颜色的基因为A/a,则亲本为AA×aa,F1基因型为Aa,欲判断一个显性个体是纯合子还是杂合子,可进行测交实验,因此将F1与亲本中的黄色(隐性性状)线辣椒杂交,可证明F1是杂合子,B正确;
C、F1基因型为Aa,自交后代F2中AA:Aa:aa=1:2:1,因此在F2的红色线辣椒中,杂合子的比例为2/3,C错误;
D、将F2红色线辣椒不断进行自交,可提高纯合子的比例,D正确。
故选C。
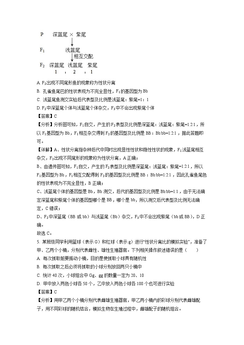
4. 孔雀鱼原产于南美洲,现作为观赏鱼引入世界各国,在人工培育下,孔雀鱼产生了许多品系,其中蓝尾总系包括浅蓝尾、深蓝尾和紫尾三个品系。科研人员选用深蓝尾和紫尾品系个体做杂交实验(相关基因用B、b表示),结果如图所示。下列叙述错误的是( )
A. F2出现不同尾形鱼的现象称为性状分离
B. 孔雀鱼尾巴的性状表现为不完全显性,F1的基因型为Bb
C. 浅蓝尾鱼测交实验后代表型及比例是浅蓝尾:紫尾=1:1
D. F2中深蓝尾个体与浅蓝尾个体杂交,F3中不会出现紫尾个体
【答案】C
【分析】分析图可知,F1自交,产生的F2表型及比例是深蓝尾:浅蓝尾:紫尾=1:2:1,所以F1基因型为Bb,F1相互杂交得到F2的基因型及比例是BB:Bb:bb=1:2:1,据此答题即可。
【详解】A、性状分离指杂种后代中同时出现显性性状和隐性性状的现象,F1浅蓝尾相互杂交,F2出现不同尾形的现象称为性状分离,A正确;
B、由遗传图可知,F1自交,产生的F2表型及比例是深蓝尾:浅蓝尾:紫尾=1:2:1,所以F1基因型为Bb,F1相互交配得到F2的基因型及比例是BB:Bb:bb=1:2:1,因此孔雀鱼尾色的性状表现为不完全显性,B正确;
C、浅蓝尾个体的基因型是Bb,Bb测交,后代的基因型及比例是Bb:bb=1:1,由于无法确定深蓝尾和紫尾个体的基因型哪个是BB,哪个是bb,所以测交后代表型及比例无法确定,C错误;
D、F2中深蓝尾(BB或bb)与浅蓝尾(Bb)杂交,F3中不会出现紫尾(bb或BB),D正确。
故选C。
5. 某班级同学利用蓝球(表示G)和红球(表示g)进行“性状分离比的模拟实验”,准备了甲、乙两个小桶,分别代表雌性、雄性生殖器官。下列相关操作叙述错误的是( )
A. 每次抓取前要摇动小桶,目的是使抓取小球具有随机性
B. 每次抓取之后必须将抓取的小球分别放回两只小桶中
C. 统计40次,小球组合中Gg、gg的数量一定为20、10
D. 甲中放入两色小球各50个,乙中放入两色小球各100个也可进行实验
【答案】C
【分析】用甲乙两个小桶分别代表雌雄生殖器官,甲乙两小桶内的彩球分别代表雌雄配子,用不同彩球的随机结合,模拟生物在生殖过程中,雌雄配子的随机组合。
【详解】A、为了保证每种小球被抓取的概率相等,在每次抓取小球时,都应将桶内的小球充分混合,A正确;
B、为了保证每种配子被抓取的概率相等,每次抓取小球统计后,应将彩球放回原来的小桶内,B正确;
C、若统计40次,小球组合中GG、Gg、gg的数量可能为10、20、10,但不一定是这些数字,因为统计的次数较少,C错误;
D、雄性个体产生的雄配子数目要远远多于雌性个体产生的雌配子数目,甲中放入两色小球各50个,乙中放入两色小球各100个也可进行实验,在代表雌性生殖器官的小桶中放入数量相等的两种彩球;在代表雄性生殖器官的小桶中也应放入数量相等的两种彩球,D正确。
故选C。
6. 番茄花色的遗传受两对等位基因A/a、B/b控制,已知只有显性基因A存在时开蓝花,显性基因A和B同时存在时开紫花,其他基因型均开白花。如图表示番茄花色的遗传情况。下列叙述错误的是( )
A. F2中白花植株的基因型有3种
B. F2紫花植株中能稳定遗传的个体占1/9
C. F1进行测交,后代表型及比例为紫花:蓝花:白1:1:2
D. F2中蓝花植株自交,子代蓝花植株中纯合子所占比例为2/3
【答案】D
【分析】基因自由组合定律的实质是:位于非同源染色体上的非等位基因的分离或自由组合是互不干扰的;在减数分裂过程中,同源染色体上的等位基因彼此分离的同时,非同源染色体上的非等位基因自由组合。
【详解】A、由题干可知,白花植株的基因型为aaBB、aaBb、aabb共3种,A正确;
B、图中9∶3∶4为9∶3∶3∶1的变式,故番茄花色性状的遗传遵循自由组合定律。紫花植株的基因型为A_B_,其中能稳定遗传的个体(AABB)所占比例为1/3×1/3=1/9,B正确;
C、F1(AaBb)进行测交,即与aabb杂交,则后代基因型和比例为AaBb(紫花)∶aaBb(白花)∶Aabb(蓝花)∶aabb(白花)=1∶1∶1∶1,因此表型及比例为紫花∶蓝花∶白花=1∶1∶2,C正确;
D、F1中蓝花植株基因型为1/3AAbb、2/3Aabb,自交产生子代中蓝花植株中纯合子AAbb所占比例为(1/3+2/3×1/4)÷(1-2/3×1/4)=3/5,D错误。
故选D。
7. 某植物通常是雌雄同株异花植物(顶端长雄花序,叶腋长雌花序),但也有部分是雌雄异株植株。该植物的性别受两对独立遗传的等位基因控制,雌花花序由显性基因B控制,雄花花序由显性基因T控制,基因型bbtt的个体为雌株。现有甲(雌雄同株)、乙(雌株)、丙(雌株)、丁(雄株)4种基因型不同的纯合体植株。乙和丁杂交。F1全部表现为雌雄同株,F1自交得到F2。下列叙述错误的是( )
A. 若用甲和丁进行杂交育种,不需要对母本去雄
B. 乙基因型为bbtt,丙的基因型为BBtt
C. F2中雌株的基因型是BBtt、Bbtt、bbtt
D. F2的雌株中纯合子所占比例是1/2
【答案】B
【分析】由题意可知,玉米的性别受两对独立遗传的等位基因控制,遵循自由组合定律。B_T_为雌雄同株,B_tt和bbtt为雌株,bbT_为雄株。则甲为BBTT,乙丙为BBtt或bbtt,丁为bbTT。
【详解】A、若以甲为母本、丁为父本进行杂交育种,需进行人工传粉,甲为雌雄同株植物,丁为雄性,因该植物为雌雄同株异花,可直接对母本甲的雌花花序进行套袋处理,不需要对母本去雄,A正确;
B、由题意可知,甲为BBTT,乙为BBtt或bbtt,丁为bbTT,“乙和丁杂交,F1全部表现为雌雄同株B_T_”,可知乙的基因型为BBtt,则丙的基因型为bbtt,B错误;
CD、丁的基因型为bbTT,乙和丁杂交,F1基因型为BbTt,F2基因型及比例为9B-T-(雌雄同株):3B-tt(雌株):3bbT-(雄株):1bbtt(雌株),雌株的基因型是BBtt、Bbtt、bbtt,F2雌株中纯合子所占比例是1/2,CD正确。
故选B。
8. 棉花的纤维长度由两对等位基因A/a、B/b控制,已知显性基因A、B决定的纤维长度相等,基因a、b决定的纤维长度也相等。现有一株纤维长度为10cm的棉花,让该株棉花自交,分别统计F1全部个体的纤维长度及比例,结果是F1中12cm:11cm:10cm:9cm:8cm=1:4:6:4:1。下列叙述错误的是( )
A. 控制棉花纤维长度的两对等位基因A/a、B/b遵循自由组合定律
B. F1纤维长度为11cm的植株中有2种基因型
C. F1纤维长度为10cm的植株中纯合子比例为1/2
D. F1纤维长度为9cm的植株均为杂合子
【答案】C
【分析】基因自由组合定律的实质是:位于非同源染色体上的非等位基因的分离或自由组合是互不干扰的,在减数分裂过程中,同源染色体上的等位基因彼此分离的同时,非同源染色体上的非等位基因自由组合。
【详解】A、据题意可知,该株棉花自交,F1全部个体的表型及比例是12cm:11cm:10cm:9cm:8cm=1:4:6:4:1,是9:3:3:1的变式,说明两对等位基因A/a、B/b遵循自由组合定律,A正确;
B、F1全部个体的表型及比例是9:3:3:1的变式,说明F1的基因型为AaBb,长度为11cm的个体基因型(含有3个显性基因)为AABb、AaBB,B正确;
C、F1纤维长度为10cm的植株基因型(含有2个显性基因)为AAbb、AaBb、aaBB,比例为1:4:1,纯合子的比例为2/6=1/3,C错误;
D、F1纤维长度为9cm的植株含有1个显性基因,故均为杂合子,D正确。
故选C。
9. 下列关于同源染色体和姐妹染色单体的叙述,错误的是( )
A. 同源染色体形状、大小不一定相同,姐妹染色单体形状、大小一般都相同
B. 同源染色体分别来自父方和母方,姐妹染色单体来自同一条染色体的复制
C. 减数分裂Ⅰ各时期都含有同源染色体,减数分裂Ⅱ各时期都含有姐妹染色单体
D. 减数分裂Ⅰ中一对同源染色体中的染色体数目和姐妹染色单体数目的比例只能是1:2
【答案】C
【分析】减数分裂Ⅰ开始不久,初级精母细胞中原来分散的染色体缩短变粗并两两配对。配对的两条染色体,形状和大小一般都相同,一条来自父方、一条来自母方,叫作同源染色体。
【详解】A、同源染色体形状、大小不一定相同(如X和Y染色体),姐妹染色单体形状、大小都相同,A正确;
B、同源染色体一条来自父方、一条来自母方,姐妹染色单体是同一条染色体通过复制得到的,B正确;
C、减数分裂Ⅰ后期同源染色体分离,分别进入两个子细胞中,减数分裂Ⅱ后期姐妹染色单体分开成为两条染色体,C错误;
D、在减数分裂Ⅰ过程中,一对同源染色体上有两条染色体和四条姐妹染色单体,比例只能是1:2,D正确。
故选C。
10. 如图为处于不同时期的某种动物(2n=4)细胞分裂的示意图。下列相关叙述错误的是( )
A. 甲细胞处于有丝分裂后期,其中同源染色体数目为4对
B. 乙细胞处于减数分裂Ⅰ后期,细胞中DNA数目大于8个
C. 丙细胞处于减数分裂Ⅱ中期,该细胞不一定是次级卵母细胞
D. 丁细胞处于减数分裂Ⅱ后期,能产生2个生殖细胞
【答案】D
【分析】减数分裂过程:(1)减数分裂前的间期:染色体的复制。
(2)减数第一次分裂:①前期:联会,同源染色体上的非姐妹染色单体交叉互换;②中期:同源染色体成对的排列在赤道板上;③后期:同源染色体分离,非同源染色体自由组合;④末期:细胞质分裂。
(3)减数第二次分裂:①前期:核膜、核仁逐渐解体消失,出现纺锤体和染色体;②中期:染色体形态固定、数目清晰;③后期:着丝粒分裂,姐妹染色单体分开成为染色体,并均匀地移向两极;④末期:核膜、核仁重建、纺锤体和染色体消失。
【详解】A、甲细胞处于有丝分裂后期,其中每一极有2对同源染色体,共4对,A正确;
B、乙细胞处于减数分裂Ⅰ后期,其中有8个核DNA,另有一定数量的质DNA,DNA总数大于8个,B正确;
C、丙细胞处于减数分裂Ⅱ中期,该细胞可能是次级精母细胞、次级卵母细胞或极体,C正确;
D、丁细胞处于减数分裂Ⅱ后期,该细胞为次级卵母细胞,只能产生一个生殖细胞,D错误。
故选D。
11. 如图是某雌性动物不同细胞分裂时期核DNA数目的变化情况。下列相关叙述错误的是( )
A. a和b时期为细胞分裂间期和有丝分裂过程中核DNA数目变化
B. a时期细胞进行DNA复制和有关蛋白质的合成,且有适度生长
C. b时期细胞中的染色体数目为2n,姐妹染色单体的数目为4n
D. c时期表示的是次级卵母细胞或极体,细胞中无同源染色体
【答案】A
【分析】减数分裂过程:
(1)减数第一次分裂间期:染色体的复制。
(2)减数第一次分裂:①前期:联会,同源染色体上的非姐妹染色单体交叉互换;②中期:同源染色体成对的排列在赤道板上;③后期:同源染色体分离,非同源染色体自由组合;④末期:细胞质分裂。
(3)减数第二次分裂过程:①前期:核膜、核仁逐渐解体消失,出现纺锤体和染色体;②中期:染色体形态固定、数目清晰;③后期:着丝点分裂,姐妹染色单体分开成为染色体,并均匀地移向两极;④末期:核膜、核仁重建、纺锤体和染色体消失。
【详解】A、分析曲线可知,曲线下降两次,说明为减数分裂的DNA含量变化,故a和b时期表示减数分裂前的间期和减数分裂Ⅰ过程中核DNA数目的变化,A错误;
B、a时期表示减数分裂前的间期,主要完成DNA的复制和有关蛋白质的合成,同时细胞有适度的生长,B正确;
C、b时期是减数分裂Ⅰ过程,减数分裂Ⅰ前、中、后期的染色体数目和姐妹染色单体的数目分别为2n和4n,C正确;
D、c时期表示的是次级卵母细胞或极体,无同源染色体,D正确。
故选A。
12. 用电子显微镜对某哺乳动物的某一细胞进行观察,发现细胞内正在进行着丝粒分裂。下列相关叙述错误的是( )
A. 该细胞可能正在进行有丝分裂或减数分裂
B. 该细胞可能是初级卵母细胞
C. 该细胞内可能含有同源染色体
D. 该细胞的子细胞可能是卵细胞
【答案】B
【分析】着丝粒分裂发生在有丝分裂后期或者减数第二次分裂后期。
【详解】ACD、着丝点分裂时细胞可能处于有丝分裂后期,也可能处于减数第二次分裂后期。若处于有丝分裂后期,细胞中存在同源染色体;若进行减数第二次分裂后期,形成的子细胞可能是卵细胞和极体,ACD正确;
B、初级精母细胞进行减数第一次分裂,分裂后期同源染色体分离,着丝粒不分裂,B错误。
故选B。
13. 下列关于减数分裂和受精作用的叙述,错误的是( )
A. 受精作用是卵细胞和精子相互识别、融合成为受精卵的过程
B. 形成配子时染色体组合的多样性导致了不同配子遗传物质的差异
C. 同一双亲后代的多样性与卵细胞和精子结合的随机性无关
D. 减数分裂和受精作用保证了每种生物前后代染色体数目的恒定
【答案】C
【分析】减数分裂和受精作用保证了每种生物前后代染色体数目的恒定,维持了生物遗传的稳定性。此外,通过有性生殖,新一代继承了父母双方的遗传物质,而通过无性生殖只能继承单亲的遗传物质。在有性生殖过程中,减数分裂形成的配子,其染色体组合具有多样性,导致了不同配子遗传物质的差异,加上受精过程中卵细胞和精子结合的随机性,同一双亲的后代必然呈现多样性。
【详解】A、受精作用是卵细胞和精子相互识别、融合成为受精卵的过程,该过程体现了膜的流动性、细胞间可进行直接的识别,A正确;
B、形成配子时同源染色体分离、非同源染色体自由组合,导致染色体组合的多样性进而导致了不同配子遗传物质的差异,B正确;
C、减数分裂形成的配子,其染色体组合的多样性和受精过程中卵细胞和精子结合的随机性使同一双亲的后代呈现多样性,C错误;
D、减数分裂使配子染色体数目减半,通过受精作用使受精卵中染色体数目恢复,保证了每种生物前后代染色体数目的恒定,D正确。
故选C。
14. 某同学以蝗虫的精巢作为实验材料制成装片观察减数分裂。下列有关叙述错误的是( )
A. 蝗虫作为实验材料的优点是染色体数目少、材料易得
B. 观察装片时不可能看到处于有丝分裂某时期的细胞
C. 在低倍镜下能找到处于减数分裂Ⅰ、Ⅱ时期的细胞
D. 装片制作过程中需要用碱性染料对染色体进行染色
【答案】B
【分析】观察减数分裂应该选取植物的雄蕊或动物的精巢;制作装片的步骤:解离、漂洗、染色、制片。
【详解】A、蝗虫作为实验材料的优点是染色体数目少、便于观察染色体的行为和数目,且材料易得,A正确;
B、实验材料是蝗虫的精巢,精巢中也有体细胞或精原细胞在进行有丝分裂,所以有可能观察到处于有丝分裂某时期的细胞,B错误;
C、蝗虫的精巢内存在多个精原细胞同时在减数分裂,因此在低倍镜下能找到处于不同分裂时期的图像,即能找到减数分裂I、Ⅱ时期的细胞,C正确;
D、染色体易被碱性染料染色,制作装片时需要用碱性染料对染色体进行染色,便于观察染色体的形态和数目,D正确。
故选B。
15. 下列关于基因在染色体上的相关叙述,错误的是( )
A. 摩尔根证明基因位于染色体上所用的实验材料是果蝇
B. 摩尔根是最早提出基因和染色体存在平行关系的科学家
C. 萨顿通过研究蝗虫的减数分裂提出“基因在染色体上”的假说
D. 染色体是基因的主要载体,基因在染色体上呈线性排列
【答案】B
【分析】萨顿通过观察进的染色体的关系,用类比推理法提出基因在染色体上的假说;摩尔根通过果蝇红白眼的实验,用假说—演绎法证明基因在染色体上。
【详解】A、摩尔根通过果蝇红白眼的实验,用假说—演绎法证明基因在染色体上,A正确;
B、萨顿最早发现基因和染色体存在平行关系,提出基因在染色体上的假说,B错误;
C、萨顿通过研究蝗虫的减数分裂,发现基因和染色体存在明显的平行关系,用类比推理法提出基因在染色体上的假说,C正确;
D、基因主要在染色体上,线粒体、叶绿体中也含有基因,基因在染色体上不交叉不重叠,呈线性排列,D正确。
故选B。
16. 如图为一只果蝇的染色体组成及部分基因位置的示意图。图中数字为染色体编号,字母为染色体上的基因。下列叙述错误的是( )
A. 该果蝇的性别为雄性,其产生的正常精子中可能含有一条X染色体
B. 该果蝇减数分裂过程中,3号和5号染色体不可能进入同一个配子中
C. 该果蝇细胞内的基因B和基因v不遵循自由组合定律
D. 该果蝇可能产生基因型为bVRXE的生殖细胞
【答案】B
【分析】果蝇为XY型性别决定的生物,图示含有1和2两条异型染色体,因此图示为雄性果蝇的染色体组成图,其中B和v连锁,b和V连锁,位于非同源染色体上的非等位基因才能自由组合。
【详解】A、图中1和2分别为X和Y染色体,故该果蝇的性别为雄性,由于减数第一次分裂过程中同源染色体分离,故其产生的正常精子中可能含有一条X染色体或一条Y染色体,A正确;
B、该果蝇减数分裂过程中,3号和5号染色体属于非同源染色体,由于非同源染色体能自由组合,因此可能进入同一个配子中,B错误;
C、基因B和v在同一条染色体上,不遵循自由组合定律,C正确;
D、该果蝇产生的生殖细胞中,染色体的组合可能含有4、5和1号,则该生殖细胞的基因型为bVRXE,D正确。
故选B。
17. 下列关于性别决定和伴性遗传的叙述,正确的是( )
A. 人类的Y染色体比X染色体长
B. 性染色体上的基因总是与性别决定有关
C. 抗维生素D佝偻病是由X染色体上的显性基因控制的遗传病
D. 有性别之分的生物,都由X染色体上的基因控制性别这一性状
【答案】C
【分析】1、决定性别的基因位于性染色体上,但是性染色上的基因不都与性别决定有关。
2、XY型性别决定的生物,有的生物的Y染色体比X染色体短小,如人类,有的生物的X染色体比Y染色体短小,如果蝇。
3、不是所有的细胞都具有染色体,如原核生物,不是所有的生物的染色体都具有性染色体和常染色体之分,如大部分植物都没有性染色体和常染色体之分。
【详解】A、人类的Y染色体比X染色体短,A错误;
B、性染色体上存在与性别有关的基因,但不都与性别决定相关,如人类的红绿色盲基因位于X染色体上,但其与性别决定无关,B错误;
C、抗维生素D佝偻病是由X染色体上的显性基因控制的单基因遗传病,C正确;
D、有性别之分的生物,其性别决定方式不一定是XY型(例如鸟类的性别决定方式为ZW型),且有些生物的性别不由性染色体决定,D错误。
故选C。
18. 1928年,英国微生物学家格里菲思利用两种肺炎链球菌和小鼠完成了肺炎链球菌的体内转化实验。在此基础上,1944年,美国微生物学家艾弗里在体外完成了肺炎链球菌的转化实验。下列关于这两个转化实验的叙述,错误的是( )
A. 两个实验都设置了对照组,艾弗里实验中用到了“减法原理”
B. 两个实验中导致R型细菌转化为S型细菌的转化因子是相同的
C. 格里菲思实验中有两组小鼠死亡,艾弗里实验中只有一组没能完成R型到S型细菌的转化
D. 格里菲思实验证明S型活细菌的DNA能使小鼠致死,艾弗里实验证明DNA是主要的遗传物质
【答案】D
【分析】肺炎链球菌转化实验:包括格里菲斯体内转化实验和艾弗里体外转化实验,其中格里菲斯体内转化实验证明S型菌中存在某种转化因子,能将S型菌转化为R型菌;艾弗里体外转化实验证明DNA是遗传物质。
【详解】A、格里菲思和艾弗里的实验都设置了对照组,艾弗里的实验中,每个实验组都特异性地除去了一种物质,利用了“减法原理”,A正确;
B、在两个实验中导致R型细菌转化为S型细菌的转化因子都是DNA,B正确;
C、格里菲思实验中单独注射活的S型细菌、将R型活细菌与加热致死的S型细菌混合后注射,这两组实验中小鼠均死亡,艾弗里实验中只有加入了DNA酶的那一组没有完成R型到S型细菌的转化,C正确;
D、格里菲思实验证明S型细菌能让小鼠死亡,不能证明是S型细菌的DNA让小鼠致死,艾弗里实验证明S型细菌的DNA才是使R型细菌产生稳定遗传变化的物质,不能证明DNA是主要的遗传物质,D错误。
故选D。
19. 某科研小组做了下列四组实验(除了给出的标记元素外,其他物质均未被标记):
实验1:用已被32P和35S同时标记的噬菌体侵染未被标记的大肠杆菌
实验2:用未被32P标记、已被35S标记的噬菌体侵染未被标记的大肠杆菌
实验3:用未标记的噬菌体侵染已被32P标记、未被35S标记的大肠杆菌
实验4:用未标记的噬菌体侵染未被32P标记、已被35S标记的大肠杆菌
各组都在适宜温度下保温一段时间,然后分别搅拌、离心,并检测子代噬菌体的放射性。各组实验得到的子代噬菌体中,DNA和蛋白质的标记情况最可能是( )
A. AB. BC. CD. D
【答案】D
【分析】T2噬菌体是一种专门寄生在大肠杆菌体内的病毒,它的头部和尾部的外壳都是由蛋白质构成的,头部含有DNA。T2噬菌体侵染大肠杆菌后,就会在自身遗传物质的作用下,利用大肠杆菌体内的物质来合成自身的组成成分,进行大量增殖。当噬菌体增殖到一定数量后,大肠杆菌裂解,释放出大量的噬菌体。
【详解】噬菌体侵染大肠杆菌时,其蛋白质外壳不能进入大肠杆菌,合成子代噬菌体蛋白质的氨基酸全部来自大肠杆菌,噬菌体利用自身的DNA作为模板,以大肠杆菌体内的物质为原料进行DNA复制。分析相关实验结果如下:
实验1:用已被32P和35S同时标记的噬菌体侵染未被标记的大肠杆菌,子代噬菌体中有一部分会带上32P,但蛋白质都不会有35S;
实验2:用未被32P标记、已被35S标记的噬菌体侵染未被标记的大肠杆菌,子代噬菌体都不会有32P和35S;
实验3:用未标记的噬菌体侵染已被32P标记、未被35S标记的大肠杆菌,则子代噬菌体的DNA带有32P,蛋白质外壳不带35S;
实验4:用未标记的噬菌体侵染未被32P标记、已被35S标记的大肠杆菌,则子代噬菌体不含32P、含有35S。
综合上述分析,D正确。
故选D。
20. 下列关于生物的遗传物质的叙述,正确的是( )
A. 蓝细菌的遗传物质主要是DNA
B. 烟草花叶病毒的遗传物质是RNA,烟草的遗传物质是DNA
C. 酵母菌细胞核中的遗传物质是DNA,细胞质中的遗传物质是RNA
D. 小麦根尖细胞的叶绿体和线粒体中含有少量DNA,其遗传遵循孟德尔遗传定律
【答案】B
【分析】细胞生物中,既含有DNA,又含有RNA,DNA为遗传物质,病毒含有DNA或RNA,遗传物质为DNA或RNA,故绝大多数生物的遗传物质是DNA,只有少数RNA 病毒的遗传物质是RNA,故一切生物的遗传物质为核酸。
【详解】A、蓝细菌的遗传物质是DNA,RNA不是其遗传物质,A错误;
B、烟草花叶病毒的遗传物质是RNA,烟草是真核生物,其遗传物质是DNA,B正确;
C、每种生物的遗传物质只有一种,酵母菌细胞的遗传物质是DNA,C错误;
D、小麦根尖细胞中没有叶绿体,线粒体内含有少量DNA,其中的基因在遗传时不遵循孟德尔遗传定律,D错误。
故选B。
二、选择题:本题共5小题,每小题3分,共15分。在每小题给出的四个选项中,有一项或多项是符合题目要求的,全部选对得3分,选对但选不全得1分,有选错得0分。
21. 已知猫尾的长短由常染色体上的等位基因B/b控制,该基因遵循分离定律,某杂交实验过程如图所示。下列有关叙述错误的是( )
A. 猫的长尾对短尾为显性
B. F2长尾猫的基因型为BB或Bb
C. F1长尾猫和短尾猫的比例为3:1
D. F2中长尾猫相互交配,其后代中长尾猫所占的比例为7/9
【答案】CD
【分析】分离定律的实质是杂合体内等位基因在减数分裂生成配子时随同源染色体的分开而分离,进入两个不同的配子,独立的随配子遗传给后代。
【详解】A、F1长尾猫相互交配,F2中有长尾猫和短尾猫(发生性状分离),说明F1长尾猫为杂合子,杂合子表现为显性性状,即猫的长尾对短尾为显性,A正确;
B、由于F1长尾猫的基因型为Bb,则F2长尾猫的基因型为BB或Bb,B正确;
C、亲本长尾猫和短尾猫的基因型分别为Bb和bb,则F1长尾猫和短尾猫的比例为1:1,C错误;
D、综上分析可推知,F2长尾猫中的BB占1/3,Bb占2/3,F2中长尾猫相互交配,其后代中短尾猫所占的比例为2/3×2/3×1/4=1/9,则长尾猫所占的比例为1-1/9=8/9,D错误。
故选CD。
22. 某两性花二倍体植物的花色由两对等位基因控制。这两对基因独立遗传,其中基因A控制紫色色素合成。基因a无控制紫色素合成的功能,也不会影响其他基因的功能。基因B控制红色色素合成,b控制蓝色色素合成。所有基因型的植株都能正常生长和繁殖,基因型为 A-B_和A-bb的植株花色为紫红色和靛蓝色。现有该植物的3个不同纯种品系甲(紫红色花)、乙(蓝色花)、丙(红色花),杂交结果如下表所示,不考虑突变。下列叙述正确的是( )
A. 乙植株的基因型是aabb,自然情况下紫红花植株的基因型有2种
B. 让只含隐性基因的植株与杂交组合Ⅱ中F2测交,能确定F2中各植株的基因型
C. 杂交组合I的F2中靛蓝色花植株的基因型有2种,纯合子占1/3
D. 若甲与丙杂交所得F1自交,则理论上F2为紫红色花:红色花=2:1
【答案】BC
【分析】根据题干信息可知,A_B_和A_bb的植株花色为紫红色和靛蓝色,aaB_和aabb分别是红色和蓝色。
【详解】A、由杂交组合Ⅰ中F2表型及比例紫红色:靛蓝色:红色:蓝色=9:3:3:1可知,该两性花的花色符合基因的自由组合定律。F1紫红色基因型是AaBb,子代中紫红色(A_B_):靛蓝色(A_bb):红色(aaB_):蓝色(aabb)=9:3:3:1,植株甲的基因型为AABB,乙为aabb;自然情况下紫红花植株的基因型有AABB、AABb、AaBB和AaBb,共4种,A错误;
B、杂交组合ⅡF2中红色(aaB_):蓝色(aabb)=3:1,说明F1基因型为aaBb,已知F1全为红色,植株乙基因型是aabb,则丙基因型是aaBB,F2红色基因型有aaBB、aaBb,蓝色为aabb,让只含隐性基因的植株aabb与F2测交,可以确定各植株控制花色性状的基因型,B正确;
C、杂交组合Ⅰ的F2中靛蓝色花(A_bb)植株的基因型有1/3AAbb和2/3Aabb,共2种,其中纯合子占1/3,C正确;
D、植株甲基因型是AABB,植株丙基因型是aaBB,两者杂交,F1基因型是AaBB,则理论上F2基因型是AABB:AaBB:aaBB=1:2:1,表型为紫红色花:红色花=3:1,D错误。
故选BC。
23. 用紫外线照射星眼果蝇后会出现一种表现为圆眼的新性状,星眼和圆眼受一对等位基因控制。现有以下两个实验,下列有关叙述错误的是( )
实验1:星眼雌果蝇X圆眼雄果蝇→F1中星眼果蝇:圆眼果蝇=1:1
实验 2:星眼雌果蝇X星眼雄果蝇→F1中星眼果蝇:圆眼果蝇=2:1
A. 根据实验1不能确定星眼对圆眼为显性
B. 根据实验结果可判断控制果蝇星眼和圆眼性状的基因位于常染色体上
C. 若该对等位基因位于常染色体上,则星眼果蝇中不存在纯合体
D. 若该对等位基因位于常染色体上,实验2的F1星眼果蝇杂交,F2中星眼:圆眼=3:1
【答案】BD
【分析】分析题意可知:星眼果蝇与星眼果蝇杂交,子一代中星眼果蝇∶圆眼果蝇=2∶1,说明星眼为显性性状,且星眼基因纯合(AA)时致死,但不能据此判断基因的位置。
【详解】A、实验1:星眼雌果蝇×圆眼雄果蝇→F1中星眼果蝇:圆眼果蝇=1:1,不能确定星眼和圆眼的显隐性,A正确;
B、假设果蝇眼型由位于X染色体上的基因A/a控制,且XAXA致死,则XAXa(星眼)×XAY(星眼)→1XAXA(致死):1XAXa(星眼):1XAY(星眼):1XaY(圆眼),星眼:圆眼=2:1,根据这两个实验不能确定控制星眼和圆眼性状的基因位于常染色体还是性染色体上,B错误;
C、若该对等位基因位于常染色体上,实验2:星眼雌果蝇×星眼雄果蝇→F1中星眼果蝇:圆眼果蝇=2:1,出现了性状分离,说明星眼为显性,且不存在星眼纯合体,C正确;
D、若基因位于常染色体上,则实验2F1中的星眼果蝇是杂合子(AA致死),让它们杂交后F2中星眼(Aa):圆眼(aa)=2:1,D错误。
故选BD。
24. 蝇子草的性别决定方式为XY型,叶子形状有阔叶和细叶两种,控制叶子形状的基因B/b位于X染色体上。科学家利用蝇子草做了以下两组实验:
根据上述实验结果判断,下列叙述错误的是( )
A. 阔叶性状由隐性基因控制,细叶性状由显性基因控制
B. 实验一 F1未出现雌株的原因可能是含有隐性基因的花粉无受精能力
C. 实验二中亲本阔叶雌株为纯合子,F1中雌株全为杂合子
D. 基因型为XBXb和XbY的雌雄个体杂交,子代会出现细叶雌株
【答案】ACD
【分析】伴性遗传是指在遗传过程中的子代部分性状由性染色体上的基因控制,这种由性染色体上的基因所控制性状的遗传上总是和性别相关,这种与性别相关联的性状遗传方式就称为伴性遗传。
【详解】A、根据题干中基因位于X染色体上和实验一、二可判断:阔叶为显性性状、细叶为隐性性状,A错误;
B、据表分析,实验一为:XBXB(阔叶雌)×XbY(细叶雄)→1XBXb:1XBY,但因子代只有XBY(阔叶雄)而没有XBXb(阔叶雌),推测Xb的花粉可能无受精能力,B正确;
C、由实验二F1“雄株中阔叶:细叶=1:1”可推知,母本阔叶个体的基因型为XBXb,是杂合子,实验二可表示为:阔叶雌株(XBXb)×阔叶雄株(XBY)→1XBXB(阔叶雌):1XBXb(阔叶雌):1XBY(阔叶雄):1XbY(细叶雄),F1中雌株有纯合子和杂合子,C错误;
D、理论上,细叶雌株的基因型应为XbXb,结合B选项可知,含Xb的花粉无受精能力,因此XBXb,和XbY杂交子代中不能出现细叶雌株,D错误。
故选ACD。
25. 如图为DNA结构模型图,图中的字母代表四种碱基。下列叙述错误的是( )
A. DNA上脱氧核苷酸的排列顺序代表其中的遗传信息
B. DNA中的脱氧核糖和磷酸交替连接,排列在外侧,构成基本骨架
C. DNA一条链上相邻碱基之间通过“一脱氧核糖一磷酸一脱氧核糖一”连接
D. 图中标注的一端有一个游离的磷酸基团,标注的一端有一个羟基
【答案】D
【分析】1、DNA分子的基本组成单位是脱氧核苷酸,1分子脱氧核苷酸由1分子磷酸、1分子含氮碱基、1分子脱氧核糖组成。
2、DNA分子是由两条链组成的,两条链按反向、平行的方式形成规则的双螺旋结构。脱氧核糖和磷酸交替连接构成基本骨架排列在外侧,碱基排列在内侧,两条链上的碱基通过氢键连接形成碱基对,且遵循A与T配对、G与C配对的碱基互补配对原则。
【详解】A、DNA上脱氧核苷酸(碱基对)的排列顺序代表了其中的遗传信息,A正确;
B、DNA的基本骨架由脱氧核糖和磷酸交替连接排列在外侧组成,B正确;
C、一条链上脱氧核苷酸之间通过脱氧核糖与磷酸形成磷酸二酯键连接,因此DNA一条链上相邻碱基之间通过“一脱氧核糖一磷酸一脱氧核糖一”连接,C正确;
D、在DNA双螺旋结构模型中,标注5′ 的一端带有一个游离的磷酸基团,标注3′ 的一端有一个羟基,D错误。
故选D。
三、非选择题:本题共4小题,共45分。
26. 蝴蝶的翅色中紫翅(A)对黄翅(a)为显性,眼色绿眼(B)对白眼(b)为显性。让紫翅绿眼蝴蝶和紫翅白眼蝴蝶杂交,F1中出现4种表型,其性状统计结果如图所示。回答下列问题:
(1)F1中紫翅绿眼蝴蝶的基因型是____,F1中黄翅绿眼蝴蝶所占的比例是____。
(2)若用F1中任意一只紫翅绿眼与一只黄翅白眼(为一对雌雄蝴蝶)杂交,F2的性状类型及比例为____。
(3)现有一只不知基因型的雌性紫翅白眼蝴蝶,请你设计实验来测定该紫翅白眼蝴蝶的基因型。
实验步骤:让该雌性紫翅白眼蝴蝶与雄性黄翅白眼蝴蝶进行交配,观察并统计后代的表型及其比例。
实验结果:若后代中____,则其基因型为 AAbb;若后代中____,则其基因型为Aabb。
【答案】(1)①. AABb或AaBb ②. 1/8
(2)紫翅绿眼:紫翅白眼:黄翅绿眼:黄翅白眼=1:1:1:1或紫翅绿眼:紫翅白眼=1:1
(3)①. 全为紫翅白眼蝴蝶 ②. 同时出现紫翅白眼蝴蝶和黄翅白眼蝴蝶##后代中紫翅白眼蝴蝶:黄翅白眼蝴蝶=1:1
【分析】分离定律的实质是杂合体内等位基因在减数分裂生成配子时随同源染色体的分开而分离,进入两个不同的配子,独立的随配子遗传给后代。
【小问1详解】
由于紫翅:黄翅=3:1,因此亲本基因型是Aa×Aa,绿眼:白眼=1:1,因此亲本基因型是Bb×bb,故亲本紫翅绿眼蝴蝶的基因型是AaBb,紫翅白眼蝴蝶的基因型是Aabb,所以F1中紫翅绿眼蝴蝶A_B_基因型有AABb和AaBb,F1中黄翅绿眼aaBb的概率为1/2×1/4=1/8。
【小问2详解】
F1中紫翅绿眼AABb和AaBb,如果是AABb,当其与aabb杂交,子代AaBb:Aabb=1:1,即紫翅绿眼;紫翅白眼=1:1,如果是AaBb,当其与aabb杂交,子代中 AaBb:Aabb:aaBb:aabb=1:1:1:1,紫翅绿眼:紫翅白眼:黄翅绿眼:黄翅白眼=1:1:1:1。
【小问3详解】
判断紫翅白眼蝴蝶基因型是Aabb或AAbb,可以采用测交的方法;让该雌性紫翅白眼蝴蝶与雄性黄翅白眼aabb杂交。当其为AAbb,则子代全为Aabb,表现为紫翅白眼蝴蝶;当其为Aabb,则子代Aabb:aabb=1:1,表现为紫翅白眼蝴蝶;黄翅白眼蝴蝶=1:1。
27. 有色水稻是一种杂交水稻,因其具有较高的营养价值而备受推崇。科研工作者以云南地方有色水稻为研究材料,发现稻谷种皮色素的形成受两对等位基因A/a、B/b控制,这两对基因独立遗传。具体代谢途径如图所示(已知基因可以通过控制相关酶的合成间接控制生物性状)。回答下列问题:
(1)在培育杂交水稻的过程中,利用雄性不育株进行杂交操作的优势是___。
(2)科研人员欲判断控制有色水稻稻谷种皮颜色的两对基因的遗传是否遵循自由组合定律,现有纯合紫色籽粒水稻植株,基因型为aabb的白色籽粒水稻植株、纯合棕色籽粒水稻植株,请补充完整实验思路并预期实验结果及结论(注:不考虑突变和互换)。
①实验思路:选择纯合紫色籽粒水稻植株与___杂交得到F1,F1自交得F2,统计子代表型及比例。
②预期实验结果及结论:若___,则两对基因的遗传遵循自由组合定律;否则,两对基因的遗传不遵循自由组合定律。
(3)上述科研人员经过实验验证了控制有色水稻稻谷种皮颜色的两对等位基因遵循自由组合定律,现有棕色稻谷植株甲和紫色稻谷植株乙,植株甲自交后代全部为棕色的稻谷,则植株甲的基因型为___,让紫色稻谷的植株乙与植株甲杂交,子代的表型及比例为紫色;棕色=1:1,则所有紫色稻谷基因型中植株乙的基因型不可能为___,用基因型为aabb的白色籽粒水稻植株与植株乙杂交,当子代表型及比例为紫色:棕色:白色=1:1:2时,说明植株乙生物基因型为___。
【答案】(1)省掉去雄的操作,便于大规模培育杂交种
(2)①. 基因型为aabb的白色籽粒水稻植株 ②. F2的表型及比例是紫色:棕色:白色=9:3:4
(3)①. AAbb ②. AABB和AaBB ③. AaBb
【分析】基因分离定律和自由组合定律的实质:进行有性生殖的生物在进行减数分裂形成配子时,位于同源染色体的等位基因随同源染色体分离而分离,分别进入不同的配子中,随配子独立遗传给后代,同时位于非同源染色体的非等位基因进行自由组合。
【小问1详解】
水稻是雌雄同花的作物,自花授粉,难以一朵一朵地去掉雄蕊杂交,利用雄性不育株进行杂交操作的优势省去去雄环节,便于大规模培育杂交种。
【小问2详解】
根据题图可知,白色籽粒水稻植株基因型aa_,棕色籽粒水稻植株基因型A_bb,紫色籽粒水稻植株基因型A B_。若要验证控制有色水稻稻谷种皮颜色的两对等位基因遵循自由组合定律,选择纯合紫色籽粒水稻植株AABB与基因型为aabb的白色籽粒水稻植株杂交得到F1,F1自交得F2,统计子代表型及比例。预期实验结果及结论:F2的表型及比例是紫色:棕色:白色=9:3:4,则两对基因的遗传遵循自由组合定律;若F2不出现上述比例,则两对基因的遗传不遵循自由组合定律。
【小问3详解】
根据题意,棕色稻谷植株甲(A _ bb)自交后代全部为棕色的稻谷,说明植株甲是纯合子,故基因型为AAbb,让紫色稻谷的植株乙(A_ B_)与植株甲杂交,子代皮出现两种表型且比例为1:1,则植株乙的基因型有2种可能为AaBb和AABb,不可能为AABB和AaBB(若为AABB和AaBB,子代都是紫色)。为进一步确定乙植株的基因型,用基因型为aabb的白色籽粒水稻植株与植株乙杂交,若植株乙的基因型为AaBb,子代表型为紫色:棕色:白色=1:1:2;若植株乙的基因型为AABb,则代表型为紫色:棕色=1:1。所以当子代表型及比例为紫色:棕色:白色=1:1:2时,说明植株乙生物基因型为AaBb。
28. 某研究性学习小组对某种动物产生配子的过程进行了研究,并绘制了相关图示,图中只显示部分染色体,图1表示一个细胞产生4个子细胞的过程。图2、图3中字母表示基因。回答下列问题:
(1)图1产生的是______(填“雌”成“雄”)配子,判断依据是_____________。通过图1过程说明减数分裂会使染色体数目______。与有丝分裂相比,减数分裂的特点有________________________。
(2)图2中______(填“存在”或“不存在”)同源染色体,图2、图3中基因A和a称为______基因;由图4到图2的过程称为________________________________________________。
(3)若图2表示原始生殖细胞,经减数分裂形成了一个基因型为ab的生殖细胞(不考虑突变),原因是_________________________。
【答案】(1)①. 雄 ②. 产生的四个子细胞大小相同 ③. 减半 ④. 染色体复制一次,细胞连续分裂两次;分裂结束后染色体数和DNA数均减半;出现同源染色体两两配对、分离等行为
(2)①. 存在 ②. 等位 ③. 受精作用
(3)减数分裂Ⅰ前期发生了互换
【分析】1.减数分裂过程:(1)数第一次分裂间期:染色体的复制;
(2)减数第一次分裂::①前期:联会,同源染色体上的非姐妹染色单体交叉互换;②中期:同源染色体成对的排列在赤道板上;③后期:同源染色体分离,非同源染色体自由组合;④末期:细胞质分裂。
(3)减数第二次分裂过程:①前期:核膜、核仁逐渐解体消失,出现纺锤体和染色体;②中期:染色体形态固定、数目清晰;③后期:着丝点分裂,姐妹染色单体分开成为染色体,并均匀地移向两极;④末期:核膜、核仁重建、纺锤体和染色体消失。
2、分析题图:图1表示正常的减数分裂,图2和图3表示减数第一次分裂,图4表示减数分裂形成的异常配子。
【小问1详解】
图1产生了四个大小相同的配子,是雄配子,雌性生殖细胞产生的是一个大的卵细胞和三个小的极体,图1原始生殖细胞有两条染色体,配子只有一条染色体,说明减数分裂使染色体数目减半,有丝分裂中染色体复制一次,细胞连裂一次,而减数分裂染色体复制一次,细胞连续分裂两次,此外,减数分裂分裂结束后染色体数和DNA数均减半;出现同源染色体两两配对、分离等行为。
【小问2详解】
图2中两条染色体形态大小相同,相同位置上有等位基因,一条来自于父方,一条来自于母方,是同源染色体,因此图2中存在同源染色体,图3中基因A和a称为等位基因,图4中是配子,不存在同源染色体,图2有同源染色体的存在,因此由图4到图2的过程称为受精作用。
【小问3详解】
若图2表示原始生殖细胞,经减数分裂形成了一个基因型为ab的生殖细胞(不考虑突变),原因是减数分裂Ⅰ前期A和a基因所在非姐妹染色单体片段或B和b所在的非姐妹染色单体片段发生了互换。
29. 如图为某家族中两种单基因遗传病的遗传系谱图,经基因检测发现Ⅰ-1和Ⅱ-7不
携带甲病的致病基因,甲病由基因A、a控制,乙病由基因B、b控制(不考虑致病基因在X和Y染色体的同源区段)。回答下列问题:
(1)结合系谱图判断,甲病的致病基因在______(填“常”或“X”)染色体上,是______(填“显”或“隐”)性遗传病;乙病的遗传方式是_____________________。
(2)甲、乙两种遗传病的遗传_____(填“遵循”或“不遵循”)自由组合定律,理由是_________________________。
(3)写出下列个体的基因型:Ⅰ-1:___________;Ⅲ-11______________:。
(4)根据图中信息,______(填“能”或“不能”)确定Ⅲ-11的乙病致病基因来自Ⅰ-1还是Ⅰ-2,理由是________________________。
(5)假设Ⅲ-10和Ⅲ-11结婚,生一个患两病的儿子的概率是______。
【答案】(1)①. X ②. 隐 ③. 常染色体隐性遗传
(2)①. 遵循 ②. 甲病致病基因在X染色体上,乙病致病基因在常染色体上,常染色体和性染色体上的基因属于非同源染色体上的非等位基因,遵循自由组合定律
(3)①. 或 ②.
(4)①. 不能 ②. 乙病为常染色体隐性遗传病,由Ⅲ-11为乙病患者(基因型为bb)可知Ⅱ-6为乙病致病基因的携带者(基因型为Bb),Ⅱ-6的父母Ⅰ-1和Ⅰ-2均无乙病,可知这两人至少有一位是乙病致病基因携带者,无法进一步确定Ⅲ-11的乙病致病基因是来自Ⅰ-1还是Ⅰ-2
(5)
【分析】1、伴性遗传指由性染色体上基因控制的性状,其性状遗传与性别有关的现象。伴X显性遗传的特点:①女性患者多于男性患者;②代代相传;③交叉遗传;若是伴X显性遗传,则患病男性的母亲和女儿也会是该病的患者。伴X隐性遗传的特点:①男性患者多于女性患者;②交叉遗传;③一般为隔代遗传;若是伴X隐性遗传,则女性患者的父亲和儿子也会是该病的患者。若不考虑致病基因在X和Y染色体的同源区段的情况,则不符合上述伴性遗传的特征时,致病基因可能是在常染色体上。
2、自由组合定律的实质是:真核生物有性生殖过程中,减数分裂形成配子时,同源染色体上的等位基因彼此分离,非同源染色体上的非等位基因自由组合。
【小问1详解】
I-1与I-2都没有甲病,而II-6有甲病,所以甲病属于隐性遗传病,基因检测发现Ⅰ-1不携带甲病的致病基因,因此,甲病的致病基因在X染色体上。II-6和II-7都没有乙病,但是有个患乙病的女儿,说明乙病是常染色体隐性遗传病。
【小问2详解】
甲、乙两种遗传病的遗传遵循自由组合定律,理由是甲病致病基因在X染色体上,乙病致病基因在常染色体上,常染色体和性染色体上的基因属于非同源染色体上的非等位基因,遵循自由组合定律。
【小问3详解】
Ⅰ-1是没有甲病也没有乙病的男性,所以初步设想基因型是B_XAY。因为III-8和III-11都是乙病患者,所以II-4和II-6是都是乙病的携带者,该b基因可能来自于I-1,所以I-1的基因型是BBXAY 或 BbXAY 。Ⅲ-11是没有甲病,但是有乙病的女性,所以初步设想基因型是bbXAX-,因为II-6的甲病致病基因在X染色体上,会遗传给III-11,所以III-11的基因型是bbXAXa。
【小问4详解】
根据图中信息,不能确定Ⅲ-11的乙病致病基因来自Ⅰ-1还是Ⅰ-2,理由是乙病为常染色体隐性遗传病,由Ⅲ-11为乙病患者(基因为bb)可知Ⅱ-6为乙病致病基因的携带者(基因型为Bb),Ⅱ-6的父母Ⅰ-1和Ⅰ-2均无乙病,可知这两人至少有一位是乙病致病基因携带者,无法进一步确定Ⅲ-11的乙病致病基因是来自Ⅰ-1还是Ⅰ-2。
【小问5详解】
因为III-8是乙病患者,所以II-3和II-4都是乙病携带者,Ⅲ-10的基因型有的可能性是BBXAY,的可能性是BbXAY,Ⅲ-10和Ⅲ-11(bbXAXa)结婚,生儿子的概率是,该孩子患甲病的概率是,患乙病的概率是,所以他们生一个患两病的儿子的概率是。或者可以考虑Ⅲ-10和Ⅲ-11所提供的配子类型及比例计算答案,Ⅲ-10和Ⅲ-11要生一个患两病的儿子(bbXaY),Ⅲ-10要提供bY的精子(概率是),Ⅲ-11提供bXa的卵细胞(概率是),所以他们生一个患两病的儿子的概率是。选项
实验1
实验2
实验3
实验4
DNA
蛋白质
DNA
蛋白质
DNA
蛋白质
DNA
蛋白质
A
含32P
含35S
不含32P
含35S
不含32P
不含35S
含32P
不含35S
B
含32P
含35S
不含32P
不含35S
含32P
不含35S
不含32P
含35S
C
含32P
不含35S
含32P
不含35S
不含32P
含35S
不含32P
不含35S
D
含32P
不含35S
不含32P
不含35S
含32P
不含35S
不含32P
含35S
杂交组合
组合方式
F1表现型
F2表现型及比例
Ⅰ
甲×乙
紫红色
紫红色:靛蓝色:红色:蓝色=9:3:3:1
Ⅱ
乙×丙
红色
红色:蓝色=3:1
雌株
雄株
F1
实验一
阔叶
细叶
全为阔叶雄株
实验二
阔叶
阔叶
雌株全是阔叶,雄株中阔叶:细叶=1:1
黑龙江省鸡西市鸡冠区第一中学2023-2024年高一下学期期中考试(十校联考)生物试卷(解析版): 这是一份黑龙江省鸡西市鸡冠区第一中学2023-2024年高一下学期期中考试(十校联考)生物试卷(解析版),共23页。试卷主要包含了选择题,非选择题等内容,欢迎下载使用。
黑龙江省鸡西市鸡冠区鸡西实验中学2024-2025学年高一上学期10月月考生物试题: 这是一份黑龙江省鸡西市鸡冠区鸡西实验中学2024-2025学年高一上学期10月月考生物试题,共11页。
安徽省江南十校2023-2024学年高一下学期5月联考生物试卷(Word版附解析): 这是一份安徽省江南十校2023-2024学年高一下学期5月联考生物试卷(Word版附解析),文件包含安徽省江南十校2023-2024学年高一下学期5月份模拟考试生物试题Word版含解析docx、安徽省江南十校2023-2024学年高一下学期5月份模拟考试生物试题Word版无答案docx等2份试卷配套教学资源,其中试卷共25页, 欢迎下载使用。

