资料中包含下列文件,点击文件名可预览资料内容




还剩3页未读,
继续阅读
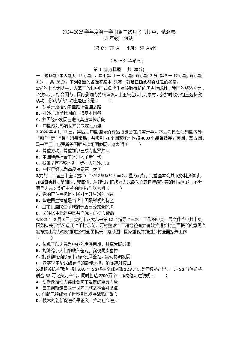
2024-2025(上)第二次月考(期中)-九年级-道法-试卷 部编版
展开相关试卷
2024-2025(上)第二次月考(期中)-九年级-道法-试卷 部编版:
这是一份2024-2025(上)第二次月考(期中)-九年级-道法-试卷 部编版,共5页。试卷主要包含了选择题,非连续性文本,阅读与思考,判断与分析,实践与探究等内容,欢迎下载使用。
2024-2025学年九年级上学期第一次月考道法试卷(150分)含答案 部编版:
这是一份2024-2025学年九年级上学期第一次月考道法试卷(150分)含答案 部编版,共3页。试卷主要包含了选择题,非连续性文本,阅读与思考,判断与分析,实践与探索等内容,欢迎下载使用。
【公开课】新统编版初中道法7上2024-2025学年度上学期期中试卷:
这是一份【公开课】新统编版初中道法7上2024-2025学年度上学期期中试卷,共17页。试卷主要包含了全卷共四道大题,总分100分等内容,欢迎下载使用。