广西部分市县区联考2023-2024学年八年级下学期期中生物试卷(解析版)
展开
这是一份广西部分市县区联考2023-2024学年八年级下学期期中生物试卷(解析版),共17页。试卷主要包含了单项选择题,综合题等内容,欢迎下载使用。
三、单项选择题(本大题共15小题,每小题2分,共30分。在每小题列出的四个备选项中, 只有一项符合题目要求,错选、多选或未选均不得分。)
1. 腔肠动物的身体结构比较简单,其中大多数种类生活在海洋中。下列动物属于腔肠动物的是( )
A. 蚯蚓B. 珊瑚虫C. 涡虫D. 钉螺
【答案】B
【分析】腔肠动物结构简单,体壁由内胚层、外胚层和中胶层构成,体内有消化腔,有口无肛门;多数生活在海洋中,如水母、海葵、海蜇等;少数生活在淡水中,如水螅。
【详解】A.蚯蚓具有分节的身体,属于环节动物,A错误。
B.珊瑚虫的身体结构包括外胚层、内胚层和中胶层,具有辐射对称的体型和刺细胞,属于腔肠动物,B正确。
C.涡虫是扁形动物,具有扁平的身体和两侧对称的体型。它们通常生活在淡水环境中,C错误。
D.钉螺是软体动物,具有螺旋形的外壳和柔软的身体。它们生活在淡水或咸水环境中,以植物和原生动物为食,D错误。
故选B。
2. 预防蛔虫病,必须注意个人饮食卫生。下列关于蛔虫描述错误的是( )
A. 蛔虫是常见的线形动物
B. 蛔虫体表有角质层,起保护作用
C. 蛔虫有口有肛门
D. 蛔虫的生殖器官很小,生殖能力很弱
【答案】D
【分析】线形动物门的动物身体通常呈长圆柱形,两端尖细,不分节,由三胚层组成,线形动物体表有角质层,有原体腔。消化道不弯曲,前端为口,后端为肛门。雌雄异体,自由生活或寄生。
【详解】AC.蛔虫属于线形动物,身体细长如线,呈圆柱形,两端尖细,不分节,有口有肛门,AC正确。
B.蛔虫寄生在人的小肠里,体表有角质层,能防止消化液的侵蚀,B正确。
D.蛔虫的消化器官不发达,生殖器官发达,有利于营寄生生活,D错误。
故选D。
3. 目前已命名的软体动物有10万种以上,是动物界的第二大类群。关于软体动物描述错误的是( )
A. 河蚌、扇贝、蜗牛、乌贼等都是软体动物
B. 柔软的身体表面有外套膜
C. 软体动物的运动器官是足
D. 钉螺是日本血吸虫的中间寄主,但钉螺不属于软体动物
【答案】D
【分析】软体动物的身体柔软,身体外面包着外套膜,一般具有贝壳,有的贝壳退化,身体不分节,可区分为头、足、内脏团三部分,体外有外套膜,足的形状各具特色,如河蚌的斧足,蜗牛的腹足,乌贼的腕足等。
【详解】ABC.河蚌、扇贝、蜗牛、乌贼等都是软体动物,它们柔软的身体表面都有外套膜 ,运动器官是足,如河蚌的斧足,蜗牛的腹足,乌贼的腕足等。ABC都正确。
D.钉螺属软体动物,有雌、雄之分,水陆两栖,由螺壳和软体两部分组成,软体部分的前部为头、颈、足和外套膜,后部是内脏,D错误。
故选D。
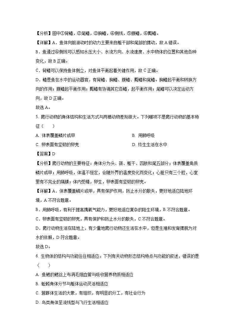
4. 根据中医学的理论,鲫鱼具有温中散寒、益气健脾的作用。经常食用鲫鱼汤可以帮助调节消化功能,促进食物的消化吸收,缓解肠胃不适和食欲不振等问题。下图是鲫鱼的形态结构图,下列叙述错误的是( )
A. 鱼游泳的动力来自躯干部和尾鳍的摆动
B. ④能感知水温和水流速度以及测定方向
C. 鱼体能保持侧立,①对鱼体平衡起关键作用
D. 能控制游泳方向的是②
【答案】A
【分析】图中①背鳍,②尾鳍,③胸鳍,④侧线,⑤腹鳍,⑥臀鳍。
【详解】A.鱼体向前游动时的动力主要来自躯干部和尾部的摆动,故A错误。
B.鱼通过④侧线可以感知水压大小、水流方向、水流速度、水中物体的位置和其他各种变化,故B正确。
C.背鳍可以保持鱼体侧立,对鱼体平衡起着关键作用,故C正确。
D.鳍是鱼在水中的运动器官,有背鳍、胸鳍、腹鳍、臀鳍和尾鳍。胸鳍起平衡和转换方向的作用;腹鳍起平衡作用;臀鳍有协调其它各鳍,起平衡作用;尾鳍可以决定运动方向,故D正确。
故选A。
5. 爬行动物的身体结构和生活方式与两栖动物差别很大。下列哪项不是爬行动物的基本特征( )
A. 体表覆盖鳞片或甲B. 用肺呼吸
C. 卵表面有坚韧的卵壳D. 终生生活在水中
【答案】D
【分析】爬行动物的主要特征:身体分为头、颈、躯干、四肢和尾五部分;体表覆盖角质鳞片或甲;用肺呼吸,体温不恒定,会随外界的温度变化而变化;心脏只有三个腔,心室里有不完全的隔膜;体内受精,卵生,卵表面有坚韧的卵壳。
【详解】A.体表覆盖鳞片或甲,具有保护作用,防止水分的散失,更好地适应陆地环境,A不符合题意。
B.用肺呼吸,有利于提高携氧气能力,更好地适应复杂的陆生环境,B不符合题意。
C.卵表面有坚韧的卵壳,具有保护和防止水分的散失,C不符合题意。
D.爬行动物生活在陆地上,有少量地爬行动物还生活在水中,但是生殖和发育摆脱为对水的依赖,D符合题意。
故选D。
6. 生物体的结构与功能往往相适应。下列有关动物形态结构特点与功能的叙述,错误的是( )
A. 鱼鳃的鳃丝上布满毛细血管与吸收营养物质相适应
B. 蚯蚓身体分节与躯体运动灵活相适应
C. 营群体生活的大象,有组织,有明显的分工,有社会行为
D. 鸟类身体呈流线型与飞行生活相适应
【答案】A
【分析】(1)环节动物的主要特征:身体呈圆筒形,由许多相似的体节构成,真体腔,有刚毛或疣足。
(2)鱼类的特征有:生活在水中,鱼体表大都覆盖有鳞片,用鳃呼吸,用鳍游泳,靠尾部和躯干部的左右摆动和鳍的协调作用来不断向前游动。
(3)鸟类的主要特征是:有喙无齿,身体被覆羽毛,前肢特化为翼,长骨中空,心脏四腔,用肺呼吸,有气囊辅助呼吸,体温恒定,卵生。
(4)社会行为是群体内形成了一定的组织,成员间有明确分工的动物群集行为,有的高等动物还形成等级。
【详解】A.鱼生活在水中,用鳃呼吸,鳃有许多鳃丝组成,鳃丝里密布毛细血管,鳃丝既细又多,有利于气体交换,与完成呼吸相适应,A错误。
B.环节动物身体分节可以使环节动物运动更灵敏,转向更灵活,蚯蚓属于环节动物,身体分节与躯体运动灵活相适应,B正确。
C.大象的群体内形成了一定的组织,成员间有明确分工,属于有社会行为的动物,C正确。
D.鸟类身体呈流线型,减轻飞行时的阻力,与飞行生活相适应,D正确。
故选A。
7. 每周星期一学校集会时都举行升国旗活动、旗手敬礼。在旗手敬礼时,肱二头肌和肱三头肌的状态是( )
A. 肱二头肌和肱三头肌同时收缩
B. 肱二头肌和肱三头肌同时舒张
C. 肱二头肌收缩,肱三头肌舒张
D. 肱二头肌舒张,肱三头肌收缩
【答案】C
【分析】骨骼肌包括肌腹和肌腱,肌腹是骨骼肌中间较粗的部分,受刺激而收缩;肌腱是骨骼肌两端较细的部分,跨关节附在不同的骨上,有固定作用。骨骼肌有受刺激而收缩的特性,当骨骼肌受神经传来的刺激收缩时,就会牵动着它所附着的骨,绕着关节转动,于是躯体就产生了运动。
【详解】骨的位置的变化产生运动,但是骨本身是不能运动的。骨的运动要靠骨骼肌的牵拉。骨骼肌有受刺激而收缩的特性,当骨骼肌受神经传来的刺激收缩时,就会牵动着它所附着的骨,绕着关节活动,于是躯体就产生了运动。但骨骼肌只能收缩牵拉骨而不能将骨推开,一个动作的完成总是由两组肌肉相互配合活动,在神经系统和其他系统的协调配合下共同完成的。如屈肘时肱二头肌收缩,肱三头肌舒张,伸肘时肱三头肌收缩,肱二头肌舒张。当学生在敬礼时属于屈肘动作,肱二头肌收缩,肱三头肌舒张。ABD不符合题意,C符合题意。
故选C。
8. 动物一般都能自由运动,它们的运动方式多种多样,运动速度有很大差别。下列关于人的运动系统的叙述,不正确的是( )
A. 只要运动系统完好,运动就能正常进行
B. 运动系统由骨、关节和肌肉组成
C. 关节头和关节窝表面有关节软骨,使得关节更加灵活
D. 骨骼肌两端的肌腱可绕过关节连在不同的骨上
【答案】A
【分析】人的运动系统由骨、骨连结和骨骼肌三部分构成,骨在运动中起到杠杆的作用;关节是骨连结的主要形式,关节起到支点的作用;骨骼肌起到动力的作用。
【详解】A.运动并不是仅靠运动系统来完成的,它需要神经系统的控制和调节,它需要能量的供应,因此还需要消化系统、呼吸系统、循环系统等系统的配合,故A错误。
B.哺乳动物的运动系统由骨、骨连结和骨骼肌三部分构成,关节是骨连结的主要形式,故B正确。
C.关节面上覆盖一层表面光滑的关节软骨,可减少运动时两骨间关节面的摩擦和缓冲运动时的震动,由关节囊和关节面共同围成的密闭腔隙,内有少量滑液。滑液有润滑关节软骨的作用,可以减少骨与骨之间的摩擦,使关节的运动灵活自如,故C正确。
D.肌腱可绕过关节连在不同的骨上,故D正确。
故选A。
9. 生物通过生殖和发育,使得生命在生物圈中世代相续,生生不息。某同学对“生殖和发育”的知识点整理如下,搭配不正确的是( )
A. 体外受精-青蛙B. 陆地产卵-海龟
C. 完全变态发育-蝗虫D. 胎生哺乳-鲸鱼
【答案】C
【分析】蝗虫的生殖和发育:经过“卵→若虫→成虫”三个时期,这样的变态发育称为不完全变态发育。家蚕的生殖和发育:经过“卵→幼虫→蛹→成虫”四个时期,这样的变态发育称为完全变态发育。青蛙的生殖和发育要经过“受精卵→蝌蚪→幼蛙→成蛙”四个阶段,其幼体和成体不仅在外部形态上有许多差异,而且其内部结构和生活习性也发生了很大变化,这种发育过程称为变态发育。
【详解】A.青蛙的发育过程为:雄蛙先鸣叫吸引雌蛙,雌蛙来后雌雄蛙抱对,促进两性生殖细胞排出,两性生殖细胞在水中结合形成受精卵,许多受精卵在一起形成卵块,受精卵孵化出小蝌蚪,用鳃呼吸,小蝌蚪先长后肢,再长前肢,最后尾巴逐渐消失,变成小幼蛙,幼蛙逐渐长成成蛙。即:受精卵→蝌蚪→幼蛙→成蛙,青蛙的幼体和成体在形态结构和生活习性上差异很大,这样的发育属于变态发育,这种受精方式叫做体外受精,A正确。
B.海龟属于爬行动物,爬行动物:体表覆盖角质的鳞片或甲;用肺呼吸;在陆地上产卵,卵表面有坚韧的卵壳,B正确。
C.蝗虫的生殖和发育:经过“卵→若虫→成虫”三个时期,这样的变态发育称为不完全变态发育,C错误。
D.哺乳动物的主要特征:牙齿分化,体腔内有膈,心脏四腔,用肺呼吸;大脑发达,体温恒定,是恒温动物;哺乳胎生,鲸鱼属于哺乳动物,D正确。
故选C。
10. 从出现原始的生命到形成今天这样丰富多彩的生物界,是一个漫长的进化过程。下列关于生命起源和生物进化的叙述,错误的是( )
A. 生命起源于原始陆地
B. 化石是研究生物进化的重要证据
C. 同一物种的性状多样性是生物变异形成的
D. 变异为生物进化提供了原始材料
【答案】A
【分析】(1)有关生命起源的学说有很多,其中化学起源说是被广大学者普遍接受的生命起源假说。这一假说认为,地球上的生命是在地球温度逐步下降以后,在极其漫长的时间内,由非生命物质经过极其复杂的化学过程,一步一步地演变而成的。
(2)在研究生物进化的过程中,化石是最重要的、比较全面的证据。
(3)生物个体都有遗传和变异的特性。
【详解】A.原始的海洋就像一盆稀薄的热汤,其中所含的有机物,不断的相互作用,经过及其漫长的岁月,逐渐形成了原始生命,因此原始海洋是原始生命的摇篮,A符合题意。
B.化石是保存在岩层中的古生物遗物和生活遗迹,因此化石是研究生物进化最重要的、最直接的证据,B不符合题意。
C.变异是生物的亲代与子代,以及子代个体之间性状上的差异,有环境引起的变异,有遗传发生改变引起的变异,所以同一物种的性状多样性是生物变异形成的,C不符合题意。
D.一切生物都具有产生变异的特性,在生物产生的各种变异中,有的可以遗传,有的不能够遗传,有的对生物的生存有利,有的对生物的生存不利。因此变异为生物的进化提供了原始材料,D不符合题意。
故选A。
11. 超级细菌是耐药性细菌,能在人身上造成脓疮和毒疱,甚至逐渐让人的肌肉坏死。下列有关超级细菌的描述错误的是( )
A. 超级细菌属于原核生物
B. 人体的白细胞有吞噬超级细菌的能力
C. 超级细菌的耐药性变异是不利变异
D. 超级病菌高抗药性的产生是自然选择的结果
【答案】C
【分析】细菌虽有DNA集中的区域,却没有成形的细胞核。这样的生物称为原核生物。真菌、动植物具有真正的细胞核,属于真核生物。
【详解】A.超级细菌没有成形的细胞核,属于原核生物,故A正确。
B.白细胞能吞噬病菌,有防御保护功能,故B正确。
C.按照变异对生物是否有利分为有利变异和不利变异。有利变异对生物生存是有利的,不利变异对生物生存是不利的,耐药性有利于超级细菌的生存,属于有利变异,故C错误。
D.超级细菌经过变异产生抗药性,经过抗生素等条件的选择,有抗药性的超级细菌生存下来,没有抗药性的超级细菌被淘汰,这样使得抗药性的有利变异逐渐积累。因此超级病菌高抗药性的产生是由于长期自然选择的结果,故D正确。
故选C。
12. 一般情况下,生物的体细胞中染色体是成对存在的,如人的体细胞中染色体23对。图为某人的染色体组成排序图,相关叙述错误的是( )
A. 据图判断此人为女性
B. X染色体均来自卵细胞
C. 肝细胞中有23对染色体
D. 生殖细胞染色体为22条+X
【答案】B
【分析】男、女体细胞中都有23对染色体,有22对染色体的形态、大小男女的基本相同,其中有一对染色体在形态、大小上存在着明显差异,这对染色体与人的性别决定有关,称为性染色体;女性体细胞中的性染色体形态大小基本相同,称为XX染色体,男性体细胞的性染色体中,较大的一条命名为X染色体,较小一条称为Y染色体。
【详解】A.图中染色体是23对,而且第23对染色体是XX,因此该图表女性体细胞的染色体组成,A正确。
B.图中两条X染色体一条来自父方,一条来自母方,女性的性染色体是XX,所以X染色体可能来自卵细胞,也可能来自精子,B错误。
C.每种生物体细胞中的染色体是成对的,并且是特定的,所以图中染色体是23对,所以肝细胞中有23对染色体,C正确。
D.女性的性染色体是XX,产生中含有X的卵细胞,所以生殖细胞中染色体数目为体细胞中染色体数目的一半,为22条+X,D正确。
故选B。
13. 今年春天很多学生感染了甲流,在这特殊时期,老师提醒同学们要通过加强营养、适度运动来增强身体素质,提高免疫力。从预预防传染病的角度看,此举属于( )
A. 控制传染源B. 切断传播途径
C. 保护易感人群D. 消杀病原体
【答案】C
【分析】传染病是由病原体引起的,能在生物之间传播的疾病。病原体指能引起传染病的细菌、真菌、病毒和寄生虫等,传染病若能流行起来必须具备传染源、传播途径、易感人群三个环节,所以预防传染病的措施有控制传染源、切断传播途径、保护易感人群。
【详解】预防传染病的措施有:①控制传染源,如早发现、早诊断、早治疗、少跟他人接触;②切断传播途径,如通风透气,加强卫生管理,养成良好的卫生习惯(不随地吐痰,注意打喷嚏的方式),保持环境卫生;③保护易感人群,如积极锻炼身体,避免接触流感患者,加强个人防护(如吃板蓝根冲剂、戴口罩等)。通过加强营养、适度运动来增强身体素质,提高免疫力,在传染病的预防措施中,此举属于保护易感人群,因此ABD错误,C正确。
故选C。
14. 学习生物学,可以帮助我们建立良好的生活习惯,减少伤害或挽救生命,让我们更健康。下列做法你认为不正确的是( )
A. 青少年读写姿势正确,可预防近视
B. 尿液太多,膀胱会过度膨胀,必须及时排尿
C. 吸烟可以提神醒脑,初中生不宜戒烟
D. 鼻咽部有炎症时要及时治疗,避免引起中耳炎
【答案】C
【分析】(1)尿的成分包括多余的水分、无机盐以及尿素尿酸等物质,这些物质在人体积聚多了对人体会造成危害,因此必须排尿。可见排尿对于人体进行正常生命活动具有重要的意义,不仅可以排出废物,而且还可以调节体内水和无机盐的平衡,维持组织细胞的生理功能。
(2)近视眼落在视网膜的前方,不能看清远处的物体,需要佩戴凹透镜进行矫正。
(3)吸烟是一种不健康的生活方式,能做到自己禁烟,并宣传禁烟的危害,利己利民。
【详解】A.预防近视要做到:三要、五不看,有效地预防了近视眼的发生。三要是:读书写字的姿势要正确,读书写字时眼与书的距离保持在33cm左右;看书写字40分钟后要到室外活动或向远处眺望一会儿;要认真做眼保健操,所按穴位要准确,A正确。
B.尿液太多、膀胱过度膨胀会影响其正常的生理功能,需要及时排尿,B正确。
C.吸烟时产生烟雾里有40多种致癌物质,还有十多种会促进癌发展的物质,其中对人体危害最大的是尼古丁、一氧化碳焦油和多种其它金属化合物。一支烟所含的尼古丁就足以杀死一只小白鼠。香烟烟雾中大量的一氧化碳同血红蛋白的结合能力比氧大240-300倍,严重地削弱了红细胞的携氧能力,吸烟使血液凝结加快,容易引起心肌梗塞、中风、心肌缺氧等心血管疾病。更为严重的是,吸烟者还严重妨碍他人健康。研究结果表明,吸烟者吸烟时对旁人的危害比对他自己还大。由上可知,吸烟严重危害人的身心健康,C错误。
D.咽与中耳相连,鼻咽部有炎症时,要及时治疗,避免引起中耳炎,D正确。
故选C。
15. 至2022年12月,全球累计感染新冠肺炎人数超过5亿,死亡人数超过600万,为了争夺生存的机会,新冠病毒与人类之间正在进行着侵染与反侵染的“战斗”,这一过程在自然选择中被称为( )
A. 生存斗争B. 互利共生
C. 相互竞争D. 适者生存
【答案】A
【分析】达尔文的自然选择学说,是生物进化论的核心内容。自然选择学说的中心论点是:物种是可变的,而且生物具有多样性和适应性,自然选择学说的主要内容是:过度繁殖、生存斗争、遗传和变异、适者生存。
【详解】自然选择的内容是过度繁殖,生存斗争,遗传变异,适者生存。自然界中生物赖以生存的生活条件(包括食物和生存空间等)是有限的,因此,生物要生存下去,就要进行生存斗争,如新冠病毒与人类之间则要进行侵染与反侵染,就是生存斗争的过程,故BCD错误,A正确。
故选A。
四、综合题(本大题共5小题,每空1分,共30分。)
16. 动物是多种多样的,但它们的特征大多与其功能及生活环境相适应。下图分别展示了蝗虫、鱼、青蛙、鸟、兔子的外形结构特点,请回答有关问题。
(1)A是一种农业害虫,它的体表有_______,可以起保护和支持作用,并能防止体内水分蒸发。它的足和触角都_______,所以被称为节肢动物。
(2)B生活在水中,它的呼吸器官是_______。
(3)动物C的皮肤除具保护作用外还能___________。
(4)五种动物中属于无脊椎动物的是_______(填字母);属于恒温动物的是_______(填字母)。
【答案】(1)①. 外骨骼 ②. 分节
(2)鳃
(3)辅助呼吸
(4)①. A ②. DE##D、E##D和E
【分析】图中A蝗虫,属于节肢动物中的昆虫类;B鱼类;C青蛙,属于两栖动物;D鸟类,E家兔,属于哺乳动物。
【小问1详解】A蝗虫主要以禾本科农作物为食,是一种农业害虫。蝗虫属于昆虫,身体分头、胸、腹三部分;头部是摄食和感觉中心;胸部是运动中心;腹部是内脏器官集中的部位。它的体表具有外骨骼,坚韧的外骨骼既保护和支持了内部结构,又能有效的防止体内水分蒸发,这是节肢动物适应干旱陆地生活的重要原因。节肢动物的足和触角都分节。
【小问2详解】B鱼类生活在水中,身体呈流线形,可以减少水的阻力,用鳃呼吸,用鳍游泳,胸鳍和腹鳍保持身体平衡,控制前进方向的是尾鳍,前进的动力来自躯干部和尾部的摆动,所以鱼通过尾部和躯干部的摆动和鳍的协调作用来游泳的。
【小问3详解】动物C青蛙属于两栖动物,成体用肺呼吸,但是肺不发达,皮肤可辅助呼吸。
【小问4详解】根据动物的体内有无脊柱,分为脊椎动物和无脊椎动物,A蝗虫体内无脊柱,属于无脊椎动物,B鱼、C青蛙、D鸟类、E家兔的体内都有脊柱,属于脊椎动物。体温随环境温度的变化而变化的动物,是变温动物;除了鸟类和哺乳动物,其它动物都为变温动物;故A蝗虫、B鱼、C青蛙均属于变温动物;D鸟类、E家兔(哺乳动物)均属于恒温动物。
17. 生物的繁衍有许多奇妙的现象值得我们去探索,某生物兴趣小组的同学选取了多种生物,对这些生物的生殖和发育有关知识进行了探索,请据图分析回答下列问题:
(1)图甲中的M表示的发育过程称为________________。
(2)图乙中D表示受精卵,请写出家蚕一生的发育过程_______(用图中字母和箭头表示)。
(3)与青蛙相比,蛇能终生生活在陆地上的重要原因是________。
(4)图丙所示鸟卵的结构中,胚胎发育的部位是[2 ]_____。(填名称)
(5)胎儿通过图丁中[2]_____与母体进行物质交换。(填名称)
(6)图戊表示植物的繁殖方式是___________ (填压条或嫁接或扦插)
【答案】(1)变态发育
(2)D→A→B→C
(3)生殖发育完全摆脱了对水的依赖##生殖发育摆脱了水的限制
(4)胚盘
(5)胎盘
(6)扦插
【分析】图甲中M是变态发育;图乙中A是幼虫、B是蛹、C是成虫、D 是卵;图丙中1是卵壳、2是胚盘、3是卵黄、4是卵白;图丁中1是子宫、2是胎盘、3是脐带;图戊是植物的扦插。
【小问1详解】青蛙是变态发育,蝗虫是不完全变态发育,家蚕是完全变态发育,因此图甲中三者的共同特点M表示的发育过程称为变态发育,变态发育是指发育过程中在形态构造和生活习性上出现较大变化。
【小问2详解】图乙中D表示受精卵,家蚕的发育过程包括受精卵、幼虫、蛹和成虫四个阶段,因此可以用图中的字母和箭头表示为:D→A→B→C。
【小问3详解】与青蛙相比,蛇能终生生活在陆地上的重要原因是蛇的生殖和发育摆脱了水的限制。青蛙的生殖和发育不能完全离开水,如:青蛙体外受精需咋水中进行;幼年时期生活在水中,成年后需要水保持皮肤湿润;而蛇则可以在陆地上完成这些过程。
【小问4详解】图丙所示鸟卵的结构中,胚胎发育的部位是[2]胚盘。胚盘是鸟卵中最重要的部分,包含了未来发育成胚胎的细胞。
【小问5详解】胎儿通过图丁中[2]胎盘与母体进行物质交换。胎盘是胎儿与母体之间进行物质交换的重要器官,它允许氧气、营养物质和废物在胎儿和母体之间传递。
【小问6详解】图戊表示植物的繁殖方式是扦插。扦插繁殖的优点是繁殖速度快,成活率高,操作简便,因此在园艺上广泛应用。
18. 阅读下面的材料,分析回答下列问题
根据肤色不同,人可以分为白色人种、黄色人种、棕色人种和黑色人种。不同人种肤色的基因组成是不同的。白化病属于家族遗传性疾病,是一种隐性遗传病,常发生于近亲结婚的人群中。如图为白化病的家族遗传图谱(显、隐性基因分别用D、d表示),请结合图回答下列问题。
(1)人的肤色正常与白化在遗传学中称为一对__________________。
(2)据图1号个体和2号个体生下的孩子患白化病,这种变异属于___________(填“可遗传变异”或“不可遗传变异”),5号个体的基因组成应是 ______ 。
(3)据图推测5号个体中的Y染色体最终来源于Ⅰ代的______号个体。
(4)为响应国家的三孩生育政策,7号个体和8号个体决定再生一个孩子,这个孩子患白化病的概率是______。
(5)白化病属于家族遗传性疾病,我国《婚姻法》规定:禁止近亲结婚。理由是___________ (从遗传病的遗传特点角度来写)
【答案】(1)相对性状
(2)①. 可遗传变异 ②. dd
(3)1
(4)25%##1/4
(5)白化病是一种隐性遗传病,近亲结婚的夫妇产生的孩子患隐性遗传病的概率比较大
【分析】( 1 )生物体的形态特征、生理特征和行为方式叫做性状,同种生物同一性状的不同表现形式称为相对性状,如人的单眼皮和双眼皮。
(2) 变异是指亲子间和子代个体间的差异,按照变异的原因可以分为可遗传的变异和不可遗传的变异;可遗传的变异是由遗传物质改变引起的,可以遗传给后代;仅由环境因素引起的,没有遗传物质的发生改变的变异,是不可遗传的变异。
(3)生物的性状是由一对基因控制的,当控制某种性状的一对基因都是显性或一个是显性、一个是隐性时,生物体表现出显性基因控制的性状;当控制某种性状的基因都是隐性时,隐性基因控制的性状才会表现出来。
【小问1详解】人的肤色正常与白化在遗传学中称为一对相对性状,即同一物种的同一性状的不同表现类型。
【小问2详解】据图1号个体和2号个体生下的孩子患白化病,这种变异是由遗传物质改变引起的,因此属于可遗传变异。1号个体和2号正常个体生下的孩子患白化病,说明白化病是隐性遗传病,且5号个体表现出白化病的症状,因此5号个体的基因组成应是dd。
【小问3详解】在人类的遗传中,男性的Y染色体只来自父亲,并且会传递给儿子。因此,据图推测5号个体中的Y染色体最终来源于Ⅰ代的1号个体。
【小问4详解】对于7号个体和8号个体,他们的基因型都是Dd。根据遗传学的原理,遗传图谱如下:
他们再生一个孩子时,患白化病的概率是25%。
【小问5详解】白化病属于家族遗传性疾病,我国《婚姻法》规定禁止近亲结婚,这是因为近亲结婚会提高隐性遗传病的发病率。由于近亲之间携带相同隐性遗传病基因的可能性较高,当两人结婚并生育后代时,这些隐性基因可能会相遇并导致遗传病的发生。
19. 资料分析
资料一:每年的3月24日是“世界防治结核病日”,结核病是一种慢性传染病,由结核杆菌导致,患者多出现发热、咳嗽等症状。接种卡介苗可以有效预防该病,按医嘱规范用药,结核病人可以得到有效治疗并痊愈。
资料二:有人曾经做过这样的实验:把一种致病的链球菌涂在健康人的清洁皮肤上,两小时后再检查,发现90%以上的链球菌都被消灭了。
资料三:生活方式病是现代医学还难以治愈,并严重危害人们的生命和健康的疾病。生活方式病的主要病因就是人们的不良生活方式。生活方式病包括肥胖、高血压、冠心病等心血管疾病,脑中风等脑血管疾病,糖尿病和一部分恶性肿瘤。
(1)资料一中,从传染病的角度分析,引起结核病的病原体是____________,日常生活中,有很多做法可有效阻止传染病的传播。从预防传染病流行的措施来看,清洗用具、对环境进行消毒属于____________;
(2)从免疫的角度分析,接种的卡介苗属于 抗原 ,能刺激人体内的淋巴细胞产生相应的____________,抵抗结核杆菌。
(3)资料二中皮肤是人体的第一道防线,属于____________免疫。
(4)外出血可分为毛细血管出血、静脉出血和动脉出血三种。地震发生后,某人手臂受伤,血液从伤口随心跳一股一股喷出,呈鲜红色,急救时应压迫伤口的____________止血。(填“近心端”或“远心端”)
(5)肥胖、高血压等心脑血管疾病病人,在饮食上要注意吃清淡少_________的膳食。
【答案】(1)①. 结核杆菌 ②. 切断传播途径
(2)抗体
(3)非特异性
(4)近心端
(5)盐
【分析】(1)传染病是由病原体引起的,能够在人与人之间或人与动物之间传播的疾病。
(2)接种疫苗后,人体内可以产生相应的抗体,从而提高对特定传染病的抵抗力。
(3)皮肤和黏膜是保卫人体的第一道防线,它们不仅能够阻挡大多数病原体侵入人体,它们的分泌物还有杀菌作用。
(4)生活方式是指人们在日常生活中所遵循的各种行为习惯,如饮食习惯、起居习惯、娱乐活动、参与社会活动的习惯等等。由资料三可知,人们的生活方式与健康有着密切的关系。
【小问1详解】病原体是引起传染病的细菌、病毒、寄生虫等生物;控制传染病的措施有三个:控制传染源、切断传播途径、保护易感人群。一般来说,凡是对健康人采取的措施均为保护易感人群,如接种疫苗等;凡是对病人或怀疑是病人的采取的措施均为控制传染源,如隔离病人等;其余的措施可判断为切断传播途径。
资料一中,从传染病的角度分析,引起结核病的病原体是结核杆菌,日常生活中,有很多做法可有效阻止传染病的传播。从预防传染病流行的措施来看,清洗用具、对环境进行消毒属于切断传播途径。
【小问2详解】疫苗是将病原微生物及其代谢产物,经过人工减毒、灭活或利用基因工程等方法制成的,用于预防传染病的制剂。即疫苗是灭活的病原体,从免疫的角度分析,疫苗属于抗原,已不具有致病性,但能够刺激淋巴细胞产生相应的抗体,抵抗结核杆菌。
【小问3详解】材料二中的皮肤是保卫人体的第一道防线,这道防线是人类在进化过程中逐步建立起来的天然防御屏障,它是人生来就有的,属于非特异性免疫。
【小问4详解】如果发现某人手臂受伤,血液从伤口随心跳一股一股喷出,呈鲜红色,可以判断为动脉出血。动脉是把血液从心脏送往全身各处去的血管,所以急救时应压迫伤口的近心端止血。
【小问5详解】由资料三可知,人们的生活方式与健康有着密切的关系。医学研究认为,肥胖、高血压等心脑血管疾病病人,在饮食上要注意吃清淡少盐的膳食。
20. 腐乳是我国流传上千年的传统调味品,营养丰富,口味鲜美。兴趣小组利用豆腐制作腐乳,过程如图 1。
(1)毛霉是一类对人类有益的微生物,分类上属于_______(填病毒或细菌或真菌),毛霉能够利用豆腐中的有机物进行生长,因此它的营养方式为_______(自养/异养)。
(2)同学们制作临时装片对毛霉进行观察,图 2 中取材方式最恰当的是_______(填选项),在显微镜下观察如图 3,可见其菌体主要由_______构成。
(3)在腌制豆腐块时需要加入食盐,食盐具有____________及改善口感等作用,同学们发现不同的加盐量制作的腐乳风味各不相同。
(4)请你结合生活,再提出一个在制作腐乳过程中可以探究的问题?__________?
【答案】(1)①. 真菌 ②. 异养
(2)①. c ②. 菌丝
(3)抑制微生物的生长,防止杂菌污染或抑制有害微生物生长,避免腐乳腐败变质
(4)制作腐乳是否需要合适的温度
【分析】参与腐乳制作的微生物主要是毛霉,其新陈代谢类型是异养需氧型。
【小问1详解】毛霉属于真菌,毛霉要利用豆腐中的有机物才能进行生长,说明它自身不能合成有机物,需要从外界获取,因此毛霉的营养方式是异养。
【小问2详解】图2中取材最恰当的方式是c从表面挑取,a、b都不能完整取材。在显微镜下观察图3可见毛霉是多细胞个体,主要由菌丝构成,菌丝分枝状在基物内外广泛蔓延。
【小问3详解】空气中有许多杂菌,腌制豆腐时加盐是为了防止杂菌感染生长,改善口感。
【小问4详解】可以设计实验探究变量为温度,制作腐乳是否需要合适的温度。一组为25℃,一组为10℃,其它条件如器具、水分、光照等都相同且适宜。
相关试卷
这是一份广西部分市县区联考2023-2024学年八年级下学期期中生物试卷(解析版),共17页。试卷主要包含了单项选择题,综合题等内容,欢迎下载使用。
这是一份[生物][期中]黑龙江省齐齐哈尔市部分学校联考2023-2024学年八年级下学期期中考试试题(解析版),共24页。试卷主要包含了考试时间与地理共用90分钟,全卷共四道大题,满分100分等内容,欢迎下载使用。
这是一份[生物]2024年广西部分区县联考八年级中考模拟试题(解析版),共19页。试卷主要包含了选择题,综合题等内容,欢迎下载使用。

