河北省2023_2024学年高一化学上学期10月哑调考第一次联考试题含解析
展开
这是一份河北省2023_2024学年高一化学上学期10月哑调考第一次联考试题含解析,共9页。试卷主要包含了本试卷主要考试内容,可能用到的相对原子质量,用括号里的方法,下列对常见物质的分类正确的是,下列说法正确的是等内容,欢迎下载使用。
化学
本试卷满分100分,考试用时75分钟。
注意事项:
1.答题前,考生务必将自己的姓名、考生号、考场号、座位号填写在答题卡上。
2.回答选择题时,选出每小题答案后,用铅笔把答题卡上对应题目的答案标号涂黑。如需改动,用橡皮擦干净后,再选涂其他答案标号。回答非选择题时,将答案写在答题卡上。写在本试卷上无效。
3.考试结束后,将本试卷和答题卡一并交回。
4.本试卷主要考试内容:苏教版必修第一册专题1、专题2第一单元。
5.可能用到的相对原子质量:H1C12N14O16Na23S32Cl 35.5K39Ca40I127Ba137
一、选择题:本题共14小题,每小题3分,共42分。在每小题给出的四个选项中,只有一项是符合题目要求的。
1.豆腐是我国具有悠久历史的传统美食,它是利用盐卤(、等)使豆浆中的蛋白质聚沉的原理制成的。下列说法正确的是( )
A.豆腐属于化合物B.属于盐
C.属于酸D.常温下,难溶于水
2.下列物质属于氧化物的是( )
A.B.C.D.
3.碳铵(,固态)是一种常用化肥,在较高温度下,会分解生成(气态)、(气态)和(气态)。上述出现的物质中,在相同条件下,不易被压缩的是( )
A.B.C.D.
4.胃舒平中含有氢氧化铝,可用来治疗胃酸(主要成分为盐酸)过多,下列说法正确的是( )
A.盐酸属于纯净物
B.从组成上看,为无氧酸
C.氢氧化铝与盐酸的反应属于氧化还原反应
D.从溶解性上看,氢氧化铝为可溶性碱
5.德国化学家维勒通过蒸发氰酸铵(,一种无机化合物,可由和反应制得)水溶液得到尿素[,一种有机物]。下列说法错误的是( )
A.的相对分子质量为60
B.实现了无机物到有机物的转化
C.和反应的化学方程式为
D.和反应的反应类型属于复分解反应
6.用括号里的方法(或试剂)鉴别下面各组气体(或溶液),其中合理的是( )
A.、、(闻气味)
B.、、(观察颜色)
C.蔗糖水溶液、酒精、葡萄糖水溶液(是否导电)
D.稀硫酸、氢氧化钾溶液、氯化钡溶液(紫色石蕊试液)
7.下列对常见物质的分类正确的是( )
8.工业上制取一般不采用与反应的方法。主要采用电解饱和食盐水的方法,过去也采用与反应的方法,下列说法错误的是( )
A.属于碱性氧化物
B.常温下,水溶液能使无色酚酞变蓝
C.固体不能导电,但其为电解质
D.与反应的化学方程式为
9.下列说法正确的是( )
A.不能与酸反应的氧化物,就一定能与碱反应
B.酸性氧化物一定为非金属氧化物,但非金属氧化物不一定为酸性氧化物
C.碱性氧化物一定为金属氧化物、但金属氧化物不一定为碱性氧化物
D.电解质一定能导电,能导电的一定是电解质
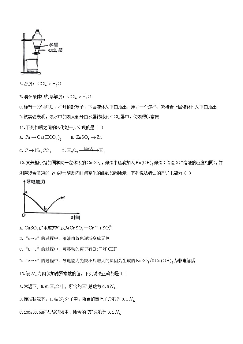
10.取一支分液漏斗,向其中加入5,再加入约15溴水,塞上分液漏斗顶部的塞子,倒转过来充分振荡,然后置于铁架台上静置(如图所示)。下列说法错误的是( )
A.密度:
B.溴在液体中的溶解度:
C.静置一段时间后,打开顶部塞子,下层液体从下口放出,用另一个烧杯,紧接着上层液体也从下口放出
D.该实验表明,溴水中的溴大部分由水层转移到层中,使溴得以富集
11.下列物质之间的转化能一步实现的是( )
A.B.
C.D.
12.某兴趣小组的同学向一定体积的,溶液中逐滴加入溶液(假设2种溶液的密度相同),并测得混合溶液的导电能力随反应时间变化的曲线如图所示,下列说法错误的是导电能力( )
A.的电离方程式为
B.“a→b”的过程中,溶液由蓝色逐渐变成无色
C.“b→c”的过程中,可移动的离子有和
D.“a→c”的过程中,导电能力先减小后增大的原因为生成的和为非电解质
13.设为阿伏加德罗常数的值,下列说法正确的是( )
A.常温下,5.6L中,所含的总数为0.5
B.标准状况下,1.4g分子中,所含的氮原子总数为0.1
C.100g36.5%的盐酸溶液中、所含的总数为0.1
D.等物质的量的和的混合气体中,所含的分子数为
14.已知反应,下列说法错误的是( )
A.可用焰色反应来鉴别化合物中的钠元素
B.检验时,应先加入过量的稀盐酸,再加入氯化钡溶液
C.氯化钠在生活中的用途:腌制腊肉
D.该反应中、每消耗2.08g,同时生成0.1
二、非选择题:本题共4小题,共58分。
15.(15分)电解熔融氯化钙可以得到金属钙和氯气,钙在氯气中燃烧又能生成氯化钙(如图所示),回答下列问题:
(1)氯化钙在水中的电离方程式为________________。
(2)用特殊的方法把固体加工成纳米级的超细粉末粒子,可制得纳米材料(直径为1~100)。
①下列分散系中,分散质粒子直径和这种超细粉末粒子的直径具有相同数量级的是_________(填标号)。
A.溶液B.悬浊液C.胶体D.乳浊液
②将少量的超细粉末粒子的加入盛有水的烧杯中,搅拌后静置片刻。当光束垂直通过该分散系时,可观察到的现象为____________,该分散系能吸附水中的悬浮颗粒物,利用了其___________性。
(3)图示出现的物质中,属于盐的有___________种。
(4)将少量的固体与碳酸氢钠溶液混合的化学方程式为________________________。
(5)将少量的固体与稀盐酸混合,发生反应的化学方程式为。
①该反应的反应类型为___________(填“氧化还原反应”或“复分解反应”)。
②下列有关稀盐酸的说法正确的是___________(填标号)。
A.的摩尔质量为36.5
B.稀盐酸能导电,是由于其溶液中有可自由移动的和
C.稀盐酸能导电,但稀盐酸既不是电解质又不是非电解质
D.实验室中,稀盐酸可用铝制器皿来盛装
③该反应中,每消耗4g,同时生成的体积为___________(标准状况下)。
16.(14分)某化学兴趣实验小组同学在实验室利用如图所示装置制取。
已知:①浓氨水中的溶质为;②浓氨水与氧化钙反应会放出大量的热。
回答下列问题:
(1)仪器a的名称为___________。
(2)浓氨水属于___________(填“混合物”、“氧化物”或“盐”),___________(填“能”或“不能”)导电,判断理由为__________________________________________________________________。
(3)圆底烧瓶中发生的反应为。
①写出的一种用途:_________________。
②由图可知,的密度____________(填“大于”、“小于”或“等于”)空气,判断的理由为___________。
(4)烧杯中发生的反应为(稀)。
①该反应中,每生成1.32g,此时消耗的质量为__________g。
②反应一段时间后,烧杯中溶液的导电能力随时间变化的曲线可能为__________(填标号)。
17.(14分)有一包固体,可能含有镁粉、炭粉、氧化铜、氢氧化钠、氯化钾中的一种或几种。为探究固体的组成,某化学兴趣小组进行了如图所示实验:
已知:①常温下,镁粉不与冷水反应;②滤液d的颜色为蓝色。
回答下列问题:
(1)滤渣Ⅰ的主要成分为炭粉、氧化铜和镁粉。
①写出一组碳元素的同素异形体:________________。
②少量的炭粉与氧化铜在高温条件下反应的化学方程式为
③查阅资料可知,镁粉在空气中燃烧会生成一种化学式为的物质,该物质能与水发生反应,生成氢氧化镁和氨气,与水发生反应的化学方程式为________________。
(2)由滤液a→溶液b可知,该固体中一定不含_______________(填化学式)。
(3)白色滤渣Ⅱ为____________(填名称),____________(填“能”或“不能”)判断该固体中含有氢化钾,判断的理由为____________________________________________________________。
(4)写出气体Ⅰ的一种用途:____________。
18.(15分)根据所学知识,回答下列问题:
(1)现有21.4固体。
①中碘元素的化合价为____________价。
②该固体中氧元素的质量为____________。
(2)、两种物质的溶解度曲线如图所示。
①20℃时,溶解度:____________(填“>”、“
相关试卷
这是一份安徽省2023_2024学年高一化学上学期第一次月考试题含解析,共14页。试卷主要包含了5 Mn, 下列诗文中隐含化学变化的是, 下列关于氧化物的叙述正确的是, 下列电离方程式中正确的是, 常温下,可以发生下列三个反应等内容,欢迎下载使用。
这是一份河北省保定市部分高中2023_2024学年高一化学上学期12月期中试题含解析,共23页。试卷主要包含了本试卷主要考试内容,可能用到的相对原子质量等内容,欢迎下载使用。
这是一份陕西省汉中市2023_2024学年高一化学上学期第三次哑调研考试12月pdf,共5页。

