





河北省保定市2024-2025学年高三上学期10月期中摸底调研考试生物试题(Word版附解析)
展开
这是一份河北省保定市2024-2025学年高三上学期10月期中摸底调研考试生物试题(Word版附解析),文件包含河北省保定市2024-2025学年高三上学期10月期中生物试题Word版含解析docx、河北省保定市2024-2025学年高三上学期10月期中生物试题Word版无答案docx等2份试卷配套教学资源,其中试卷共33页, 欢迎下载使用。
1.答卷前,考生务必将自己的姓名、考场号、座位号填写在答题卡上。
2.回答选择题时,选出每小题答案后,用铅笔把答题卡上对应题目的答案标号涂黑。如需改动,用橡皮擦干净后,再选涂其它答案标号。回答非选择题时,将答案写在答题卡上。写在本试卷上无效。
3.考试结束后,将本试卷和答题卡一并交回。
一、单项选择题:本题共13小题,每小题2分,共26分。在每小题给出的四个选项中,只有一项是符合题目要求的。
1. 下图为色氨酸分子结构式,通过一系列反应,将方框部分官能团替换为-CH2-CH2-CH2-COOH后,即可得到生长素类调节剂吲哚丁酸。下列物质中与吲哚丁酸元素组成相同的是( )
A. 纤维素B. 磷脂C. 三酰甘油D. 腺苷
【答案】D
【解析】
【分析】根据题意可知,将方框部分官能团替换为-CH2-CH2-CH2-COOH后,即可得到生长素类调节剂吲哚丁酸,所以吲哚丁酸的组成元素是C、H、O、N。
【详解】根据题意可知,将方框部分官能团替换为-CH2-CH2-CH2-COOH后,即可得到生长素类调节剂吲哚丁酸,所以吲哚丁酸的组成元素是C、H、O、N,纤维素组成元素是C、H、O,磷脂组成元素是C、H、O、N、P,三酰甘油即脂肪组成元素是C、H、O,腺苷(由腺嘌呤和核糖组成)组成元素是C、H、O、N,D符合题意,ABC不符合题意。
故选D。
2. 研究表明,分泌蛋白在合成初期,需先在游离的核糖体上合成“初始序列”,其后核糖体会准确定位到内质网上。下列相关推测错误的是( )
A. “初始序列”可能为信号序列,具有引导核糖体定位到内质网的功能
B. 若分泌蛋白基因在编码“初始序列”的部分发生突变,则一定会影响该蛋白的后续合成
C. 游离的核糖体定位到内质网上会继续合成蛋白质,合成结束后再与内质网脱离
D. 抗体、血浆蛋白、胰岛素合成过程都会产生这样的“初始序列”
【答案】B
【解析】
【分析】分泌蛋白合成与分泌过程:核糖体合成蛋白质→内质网进行粗加工→高尔基体进行再加工→细胞膜,整个过程还需要线粒体提供能量。
【详解】A、“初始序列”可能为信号序列,具有引导核糖体定位到内质网的功能,进而实现了核糖体转移到内质网继续延伸的过程,A正确;
B、题意显示,初始序列是引导蛋白质进入内质网腔中,而蛋白质合成场所在核糖体,所以如果控制初始序列合成的基因片段发生突变可能不会影响该蛋白的继续合成,B错误;
C、游离的核糖体定位到内质网上会继续合成蛋白质,合成结束后再与内质网脱离,实现了附着核糖体向游离核糖体的转移,C正确;
D、抗体、血浆蛋白、胰岛素均在细胞外起作用,因而它们的合成过程都会产生这样的“初始序列”,D正确。
故选B。
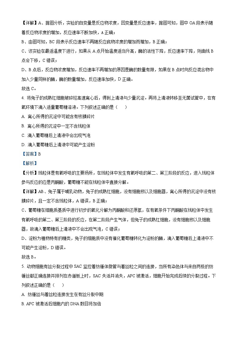
3. 下图表示最适温度下反应物浓度对酶所催化的化学反应速率的影响。下列选项错误的是( )
A. 图中OA段表示随着反应物浓度的增加,反应速率不断加快
B. 图中BC段表示反应速率不再随反应物浓度的增加而升高
C. 如果从A点开始温度适当升高,图中B点会上移
D. 如果在B点时向反应混合物中加入少量同样的酶,B点会上移
【答案】C
【解析】
【分析】据图分析,图中的B点后,反应物浓度增加,反应速率不再增加的原因是酶的数量有限。
【详解】A、据图分析,实验的自变量是反应物浓度,因变量是反应速率,据图可知,图中OA段表示随着反应物浓度的增加,反应速率不断加快,A正确;
B、由图可知,BC段表示反应速率不再随反应底物浓度的增加而增加,B正确;
C、该实验在最适温度下进行,如果从A点开始温度适当升高,酶的活性下降,反应速率下降,则曲线B点会下移,C错误;
D、B点后,反应物浓度增加,反应速率不再增加的原因是酶的数量有限,如果在B点时向反应混合物中加入少量同样的酶,酶的数量增加,反应速率加快,D正确。
故选C。
4. 将兔子的成熟红细胞破碎经高速离心后,得到上清液与少量沉淀。再将上清液转移至无菌试管中,在有氧环境下滴入适量葡萄糖溶液。下列叙述正确的是( )
A. 离心所得的沉淀中可能含有核膜碎片
B. 离心所得的沉淀中一定不含线粒体
C. 滴入葡萄糖后上清液中会出现气泡
D. 滴入葡萄糖后上清液中可能产生淀粉
【答案】B
【解析】
【分析】线粒体是有氧呼吸的主要场所,在线粒体中发生有氧呼吸的第二、第三阶段的反应,进入线粒体参与反应的应是丙酮酸,葡萄糖不能在线粒体中直接分解。
【详解】AB、兔子属于哺乳动物,兔子的成熟红细胞,没有细胞核以及细胞器,离心所得的沉淀中没有核膜碎片,且一定不含线粒体,A错误,B正确;
C、葡萄糖在细胞质基质中进行初步的氧化分解为丙酮酸和还原氢,在有氧条件下丙酮酸在线粒体中发生有氧呼吸的第二、第三阶段的反应,在第二阶段产生气体,但兔子的成熟红细胞,没有细胞核以及细胞器,故滴入葡萄糖后上清液中不会出现气泡,C错误;
D、淀粉为植物特有的糖类,兔子的细胞质中没有催化葡萄糖转化为淀粉的酶,滴入葡萄糖后上清液中不可能产生淀粉,D错误。
故选B。
5. 动物细胞有丝分裂过程中SAC监控着纺锤体微管与着丝粒之间的连接,当所有染色体与来自两极的纺锤丝都正确连接并排列在赤道板上时,SAC失活并消失,APC被激活,细胞开始完成后续的分裂过程。下列叙述正确的是( )
A. 纺锤丝与着丝粒连接发生在有丝分裂中期
B. APC被激活后细胞内的DNA数目将加倍
C. 抑制APC的活性后,细胞将停留在有丝分裂的中期
D. SAC失活后细胞中染色体数和核DNA数的比值始终为1:2
【答案】C
【解析】
【分析】有丝分裂过程:(1)前期:①核仁、核膜消失;②染色质→染色体;③纺锤体形成,植物细胞是从细胞两极发出纺锤丝形成纺锤体,动物是中心体发出星射线,星射线形成纺锤体;(2)中期:①染色体的着丝粒排列于赤道板上;②染色体形态稳定,数目清晰;(3)后期:①着丝粒分裂,姐妹染色单体分开;②子染色体平均移向两极;(4)末期:①核仁、核膜出现,形成两个细胞核;②染色体→染色质;③纺锤体消失;④细胞质分裂,植物细胞在赤道板的位置形成细胞板,细胞板由细胞的中央向四周扩散,逐渐形成了新的细胞壁。动物细胞细胞膜向内凹陷,最后把细胞缢裂成两个子细胞。
【详解】A、有丝分裂过程中SAC监控着纺锤丝与着丝粒之间的连接,当所有染色体与来自两极的纺锤丝都正确连接并排列在赤道板上时,此时就已经是有丝分裂中期,SAC失活并消失,即染色体与纺锤丝的连接在细胞分裂的中期之前就已经形成,A错误;
B、APC被激活后细胞不会马上完全分裂成两个子细胞,也不会发生DNA复制,所以细胞内的DNA数目保持不变,直到最后完全分裂成两个子细胞才改变,B错误;
C、题意显示,当染色体与纺锤丝正确连接并排列在赤道板上之后,SAC失活并消失,于是APC被激活,细胞才能正常完成后续的分裂过程,据此可推测,若抑制APC的活性,细胞将不能继续完成后续的分裂过程,将停留在有丝分裂中期,C正确;
D、SAC失活并消失,APC被激活,细胞开始完成后续的分裂过程,会经过细胞分裂后期,染色体数和核DNA数的比值会变成为1:1,而不是始终为1:2,D错误。
故选C。
6. 拟南芥液泡膜上存在Na+-H+逆向转运蛋白,它可以利用液泡内外浓度差吸收Na+。部分物质跨液泡膜转运过程如下图所示,下列叙述正确的是( )
A. H+进出液泡的运输方式不同
B. H2O与Cl-都通过与通道蛋白结合进入液泡
C. Na+进入液泡时不需要消耗细胞内化学反应产生的能量
D. 液泡膜与细胞膜上的转运蛋白种类和数量相同
【答案】A
【解析】
【分析】题图分析:由图可知, H+进入液泡需要消耗能量,也需要载体蛋白,故跨膜运输方式为主动运输,则液泡内的细胞液中H+浓度大于细胞质基质中H+浓度,说明H+运出液泡是顺浓度梯度,且H⁺运出液泡依赖载体蛋白,因此跨膜运输方式是协助扩散;液泡膜上的Na+ /H+逆向转运蛋白能将H+转运出液泡的同时将细胞质基质中的Na+转运到液泡内,说明Na+进入液泡的直接驱动力是液泡膜两侧的H+电化学梯度,因此该过程Na+的进入液泡的方式为主动运输。
【详解】A、 H+进入液泡需要消耗能量,也需要载体蛋白,故跨膜运输方式为主动运输,则液泡内的细胞液中H+浓度大于细胞质基质中H+浓度,说明H+运出液泡是顺浓度梯度,且H⁺运出液泡依赖载体蛋白,因此跨膜运输方式是协助扩散,H+进出液泡的运输方式不同,A正确;
B、H2O可以通过通道蛋白以协助扩散的方式进入细胞,或者是通过自由扩散的方式,B错误;
C、液泡膜上的Na+ /H+逆向转运蛋白能将H+转运出液泡的同时将细胞质基质中的Na+转运到液泡内,说明Na+进入液泡的直接驱动力是液泡膜两侧的H+电化学梯度,Na+进入液泡时需要消耗细胞内化学反应产生的能量,C错误;
D、液泡膜与细胞膜的功能不同,液泡膜与细胞膜上的转运蛋白种类和数量不相同,D错误。
故选A。
7. 下列关于DNA分子结构与复制的说法正确的是( )
A. 真核细胞DNA的复制是边解旋边复制,原核细胞DNA的复制是先解旋后复制
B. 证明DNA半保留复制的实验中,利用放射性同位素15N对DNA进行标记
C. 染色体中的每个DNA都有两个游离的磷酸基团,都有数量相等的嘌呤和嘧啶
D. 在发现DNA双螺旋结构的过程中,科学家用金属材料构建了概念模型
【答案】C
【解析】
【分析】DNA分子复制的过程:
①解旋:在解旋酶的作用下,把两条螺旋的双链解开;
②合成子链:以解开的每一条母链为模板,以游离的四种脱氧核苷酸为原料,遵循碱基互补配对原则,在有关酶的作用下,各自合成与母链互补的子链;
③形成子代DNA:每条子链与其对应的母链盘旋成双螺旋结构。从而形成2个与亲代DNA完全相同的子代DNA分子。
【详解】A、真核细胞和原核细胞的DNA复制都是边解旋边复制,A错误;
B、证明DNA半保留复制的实验中,通过用含15N的培养基培养大肠杆菌,使大肠杆菌的DNA被15N标记,然后再进行后续实验以验证DNA的半保留复制特点,但15N是同位素,不具有放射性,B错误;
C、染色体中的每个DNA分子有两个游离的磷酸基团,因为DNA分子为双链结构,且在每条链的一端都有一个游离的磷酸基团;同时,根据碱基互补配对原则A=T、G=C,所以嘌呤(A+G)和嘧啶(T+C)数量相等,C正确;
D、在发现DNA双螺旋结构的过程中,科学家用金属材料构建了物理模型,而不是概念模型,D错误。
故选C。
8. DNA甲基化会导致基因无法表达。某小鼠有野生型基因A和突变型基因a,基因A在精子中不会发生甲基化,而在卵细胞中会发生甲基化。下列说法正确的是( )
A. 纯合野生型鼠和纯合突变型鼠杂交,后代均为野生型鼠
B. DNA甲基化可以改变DNA分子中碱基的排列顺序
C. 某一基因是否发生甲基化与细胞种类有关
D. DNA甲基化通过改变碱基之间的配对方式影响基因转录
【答案】C
【解析】
【分析】表观遗传是指DNA序列不发生变化,但基因的表达却发生了可遗传的改变,即基因型未发生变化而表型却发生了改变,如DNA的甲基化,甲基化的基因不能与RNA聚合酶结合,故无法进行转录产生mRNA,也就无法进行翻译,最终无法合成相应蛋白,从而抑制了基因的表达。
【详解】A、纯合野生型鼠(AA)和纯合突变型鼠(aa)杂交,后代基因型为Aa,由于基因A在精子中不会甲基化,在卵细胞中会甲基化,所以后代个体中基因A在卵细胞中甲基化而无法表达,表现为突变型,A错误;
B、DNA甲基化是在DNA碱基上增加甲基基团,不会改变DNA分子中碱基的排列顺序,B错误;
C、由题干可知基因A在精子中不发生甲基化,在卵细胞中发生甲基化,说明某一基因是否发生甲基化与细胞种类有关,C正确;
D、DNA甲基化不会改变碱基之间的配对方式,D错误。
故选C。
9. Menkes综合征患者由于身体无法吸收铜离子,导致发育不良、智力障碍等症状,该病是由位于X染色体上的ATP7A基因发生突变引起的。图1为某家族Menkes病系谱图,图2为该家族部分成员基因检测的电泳结果。下列分析正确的是( )
A. 通过B超检测可确定Ⅲ3胎儿是否患Menkes综合征
B. Ⅲ1患病的原因最可能是父亲的次级精母细胞在形成精子时发生了突变
C. 通过对多个患者的家系进行调查可确定该病在人群中的发病率
D. 不再考虑其他突变的情况下,Ⅱ3与Ⅱ4生育正常孩子的概率是7/8
【答案】D
【解析】
【分析】图1分析,Ⅱ1和Ⅱ2均表现正常,所生的Ⅲ1号患病,说明该病为隐性遗传病,且控制该性状的基因存在于X染色体上,说明Menkes综合征为伴X染色体隐性遗传。图2分析,Ⅲ1患病,Ⅲ1必定含有致病基因,结合电泳结果可知,Ⅰ1、Ⅱ2为杂合子,Ⅰ2、Ⅱ1、Ⅱ4只含有正常基因,Ⅲ1只含有致病基因。
【详解】A、Menkes综合征为伴X染色体隐性遗传,为单基因遗传病,通过B超检测不可确定Ⅲ3胎儿是否患Menkes综合征,A错误;
B、图1分析,Ⅱ1和Ⅱ2均表现正常,所生的Ⅲ1号患病,说明该病为隐性遗传病,且控制该性状的基因存在于X染色体上,说明Menkes综合征为伴X染色体隐性遗传。图2分析,Ⅲ1患病,Ⅲ1必定含有致病基因,结合电泳结果可知,Ⅱ2为杂合子,Ⅱ1只含有正常基因,假定基因用B、b控制,则Ⅱ1基因型为XBY,Ⅱ2基因型为XBXb,Ⅲ1只含有致病基因且为女性,基因型为XbXb,最可能是其父亲的精原细胞在减数第一次分裂前的间期复制形成初级精母细胞时发生突变,最终产生了基因型为Xb的精子,B错误;
C、确定该病在人群中的发病率需要在人群中随机取样调查,C错误;
D、假定基因用B、b控制,结合电泳结果可知,Ⅰ1基因型为XBXb,Ⅰ2基因型为XBY,Ⅱ3基因型为1/2XBXB,1/2XBXb,Ⅱ4基因型为XBY,生育患病孩子的概率为1/2×1/4=1/8,因此Ⅱ3与Ⅱ4生育正常孩子的概率是7/8,D正确。
故选D。
10. 下列关于生物进化的叙述正确的是( )
A. 自然选择学说的提出是对共同由来学说的修正
B. 达尔文指出突变和基因重组为进化提供了原材料
C. 适应包括生物对环境的适应和生物结构与功能的适应
D. 可遗传的变异能为生物进化提供原材料且决定了生物进化的方向
【答案】C
【解析】
【分析】现代进化理论的基本内容是:①进化是以种群为基本单位,进化的实质是种群的基因频率的改变;②突变和基因重组产生进化的原材料;③自然选择决定生物进化的方向;④隔离导致物种形成。
【详解】A、共同由来学说指出地球上所有的生物都是由原始的共同祖先进化来的; 自然选择学说揭示了生物进化的机制,揭示了适应的形成和物种形成的原因,共同由来学说为自然选 择学说提供了基础,A错误;
B、现代生物进化论指出突变和基因重组为进化提供了原材料,B错误;
C、适应包括两个层面,一是生物对环境的适应,二是生物结构与功能的适应,C正确;
D、可遗传的变异能为生物进化提供原材料,自然选择决定了生物进化的方向,D错误。
故选C。
11. 下列关于基因的说法正确的是( )
A. 摩尔根通过果蝇杂交实验证明了基因通常是有遗传效应的DNA片段
B. 在大多数情况下,基因与性状的关系是简单的一一对应关系
C. 真核生物的基因都在染色体上,原核生物的基因都不在染色体上
D. 一个染色体组不含同源染色体,一般情况下也不含等位基因
【答案】D
【解析】
【分析】1、基因是具有遗传效应的DNA片段,是决定生物性状的基本单位。
2、基因和染色体的关系:基因在染色体上,并且在染色体上呈线性排列,染色体是基因的主要载体。
【详解】A、摩尔根通过果蝇杂交实验证明了基因在染色体上,A错误;
B、在大多数情况下,基因与性状的关系并不是简单的一一对应关系。一个性状可以受到多个基因的影响,B错误;
C、真核生物的基因主要在染色体上,叶绿体和线粒体中也有少量分布。原核生物没有染色体,其基因都不在染色体上,C错误;
D、一套非同源染色体组成一个染色体组,所以一个染色体组不含同源染色体。等位基因位于同源染色体上相同位置上,控制相对性状,因此一般情况下一个染色体组也不含等位基因,D正确。
故选D。
12. 2022年我国科学家利用单倍体胚胎干细胞和基因编辑技术,通过染色体重排构建了世界首个特殊的“染色体融合”家鼠,将实验家鼠标准的40条染色体改造为38条。染色体融合过程如图所示,其中Chr4+5和Chr1+2核型的胚胎发育成足月家鼠,但仅Chr4+5核型的家鼠与野生型家鼠交配产生了极少后代。下列分析错误的是( )
A. 该实验过程涉及染色体结构变异和染色体数目变异
B. 改造后的家鼠可能会表现出一些未知隐性基因所控制的性状
C. 染色体融合实验的成功说明发生染色体变异可导致形成新物种
D. Chr4+5核型的家鼠可用于研究染色体融合导致的不孕不育等疾病
【答案】C
【解析】
【分析】可遗传的变异包括基因突变、基因重组和染色体变异:(1)基因突变是指基因中碱基对的增添、缺失或替换;(2)基因重组是指在生物体进行有性生殖的过程中,控制不同性状的非等位基因重新组合;(3)染色体变异包括染色体结构变异(重复、缺失、易位、倒位)和染色体数目变异。
【详解】A、图示中Chr4和Chr5形成Chr4+5的过程中发生了染色体部分片段丢失,两条染色体连接形成一条染色体,Chr1+2染色体发生了同样的变化,因此该实验过程涉及染色体结构变异和染色体数目变异,A正确;
B、改造后的家鼠有部分基因丢失,丢失的基因可能是控制某性状的显性基因,因此改造后的家鼠可能会表现出一些未知隐性基因所控制的性状,B正确;
C、新物种形成的标志是生殖隔离的产生,而Chr4+5核型的家鼠与野生型家鼠交配产生了极少后代,说明改造后的家鼠与野生型家鼠式同一个物种,C错误;
D、Chr4+5核型的家鼠是染色体融合导致的,且Chr4+5核型的家鼠与野生型家鼠交配产生了极少后代,因此可用于研究染色体融合导致的不孕不育等疾病,D正确。
故选C。
13. 下列有关实验的叙述,正确的是( )
A. 将双缩脲试剂加入到煮沸冷却至室温的的牛奶中可产生紫色
B. 建立减数分裂模型时,制作4对同源染色体需要4种颜色的橡皮泥
C. 在酵母菌培养液中通过添加溴麝香草酚蓝溶液可判断呼吸类型
D. 低温可通过抑制着丝粒分裂,诱导植物细胞染色体数目加倍
【答案】A
【解析】
【分析】生物组织中化合物的鉴定:
(1)斐林试剂可用于鉴定还原糖,在水浴加热的条件下,溶液的颜色变化为砖红色沉淀。
(2)蛋白质可与双缩脲试剂产生紫色反应。
(3)脂肪可用苏丹Ⅲ染液鉴定,呈橘黄色。
【详解】A、双缩脲试剂可与蛋白质发生紫色反应,牛奶中含有蛋白质,即使牛奶煮沸冷却后,其中的蛋白质仍然存在,加入双缩脲试剂可产生紫色反应,A正确;
B、建立减数分裂模型时,制作4对同源染色体需要2种颜色的橡皮泥就可以,因为同源染色体一条来自父方,一条来自母方,用2种颜色足以区分,B错误;
C、溴麝香草酚蓝溶液可用于检测二氧化碳的产生情况,但不能直接判断酵母菌的呼吸类型,因为有氧呼吸和无氧呼吸都能产生二氧化碳,C错误;
D、低温可通过抑制纺锤体的形成,诱导植物细胞染色体数目加倍,而不是抑制着丝粒分裂,D错误。
故选A
二、多项选择题:本题共5小题,每小题3分,共15分。在每小题给出的四个选项中,有两个或两个以上选项符合题目要求,全部选对得3分,选对但不全的得1分,有选错的得0分。
14. 细胞重编程是指分化的细胞在特定的条件下被逆转后恢复全能性状态,或形成胚胎干细胞系,或发育成一个新个体的过程。我国科学家通过该技术已实现了将小鼠体细胞逆转为多潜能干细胞。下列叙述正确的是( )
A. 重编程后细胞的结构和功能发生了改变
B. 细胞重编程过程发生了基因的选择性表达
C. 细胞重编程形成胚胎干细胞系体现了细胞的全能性
D. 该技术为降低器官移植时的免疫排斥反应提供了可能
【答案】ABD
【解析】
【分析】1、细胞分化的实质是基因的选择性表达,细胞中的遗传物质不发生改变。2、细胞全能性实质已经分化的细胞仍具有分化形成完整个体或分化形成各种细胞的潜能。
【详解】AB、根据题意,细胞核重编程是指将人类成熟的体细胞重新诱导回干细胞状态,该过程与细胞内基因的选择性表达有密切关系,重编程后细胞的结构和功能发生了改变,AB正确;
C、细胞的全能型表现为发育成完整个体或分化出各种细胞,细胞重编程形成胚胎干细胞系没有体现细胞的全能性,C错误;
D、细胞重编程技术利用自身分化的细胞逆转成干细胞,可降低免疫排斥反应,D正确。
故选ABD。
15. 解偶联蛋白(UCP)是一种线粒体内膜蛋白,能增加线粒体内膜对H+的通透性,消除线粒体内膜两侧的H+浓度差、增加耗氧量,减少ATP合成量,增加产热量的功能,从而导致快速氧化脂肪库存。我国科学家利用基因编辑技术,成功构建了UCP基因能在白色脂肪组织特异性表达的转基因家畜,不仅提高了瘦肉率,还提高了家畜的抗寒能力。下列叙述正确的是( )
A. UCP主要影响有氧呼吸的第三阶段ATP的生成量
B. 脂肪组织细胞中UCP表达效率高家畜瘦肉产率可能更高
C. 转基因家畜脂肪细胞内的耗氧量等于细胞产生的二氧化碳量
D. 寒冷刺激可能会提高恒温动物UCP的活性或表达量
【答案】ABD
【解析】
【分析】分析题图,H+通过线粒体内膜进入线粒体基质有两种方式:①利用ATP合成酶,伴随ATP的合成,进入线粒体基质中。②在激活的UCP的作用下进入线粒体基质,并伴随一部分能量以热能的形式散失。
【详解】AD、解偶联蛋白(UCP) 是一种线粒体内膜蛋白,具有消除线粒体内膜两侧的 H+浓度差、减少ATP 合成、增加耗氧量、增加产热的功能,故UCP可能主要影响需氧呼吸的第三阶段 ATP 的生成量;寒冷刺激可能会提高恒温动物UCP的活性或表达量,使机体产热增加,AD正确;
B、脂肪组织细胞中UCP表达效率高,快速氧化脂肪库存,使脂肪含量减少,提高家畜瘦肉产率,B正确;
C、脂肪中的碳和氢比例高,而氧含量低,故其氧化分解时消耗的氧气大于释放的二氧化碳,C错误。
故选ABD。
16. 一个基因型为AaBb的卵原细胞进行减数分裂,基因在染色体上的位置如图所示。在减数分裂过程中,该细胞同源染色体的非姐妹染色单体仅在某个位点发生一次互换,形成了一个ab的卵细胞和三个极体,不考虑其他变异。下列叙述正确的是( )
A. 若互换区段在基因A/a所在位置,三个极体的基因型为Ab、AB、aB
B. 若互换区段在基因B/b所在位置,三个极体的基因型为aB、Ab、Ab
C. 若互换区段在A/a、B/b之外的位置,三个极体的基因型为ab、AB、AB
D. 无论互换发生在何处位置,三个极体中一定有一个基因型为AB
【答案】ACD
【解析】
【分析】减数分裂过程:(1)减数第一次分裂前的间期:染色体的复制。(2)减数第一次分裂:①前期:联会,同源染色体上的非姐妹染色单体可能会交叉互换;②中期:同源染色体成对的排列在赤道板上;③后期:同源染色体分离,非同源染色体自由组合;④末期:细胞质分裂。(3)减数第二次分裂:①前期:染色体散乱的排布与细胞内;②中期:染色体形态固定、数目清晰;③后期:着丝粒分裂,姐妹染色单体分开成为染色体,并均匀地移向两极;④末期:核膜、核仁重建、纺锤体和染色体消失。
【详解】A、由图可知,若互换区段在基因A/a所在位置,则经初级卵母细胞分裂产生的两个子细胞基因型为AaBB和Aabb,因经次级卵母细胞分裂的到一个基因型为ab的卵细胞,三个极体的基因型为Ab、AB、aB,A正确;
B、由图可知,若互换区段在基因B/b所在位置,则经初级卵母细胞分裂产生的两个子细胞基因型为AABb和aaBb,因经次级卵母细胞分裂的到一个基因型为ab的卵细胞,三个极体的基因型为Ab、AB、aB,B错误;
C、若互换区段在A/a、B/b之外的位置,则染色体上A/a、B/b基因位置不变,产生的次级卵母细胞基因型为aabb,AABB,则极体基因型为ab、AB、AB,C正确;
D、若互换区段位于A/a基因所在位置,其中一极体基因型AB,若互换区段不在A/a、B/b所在位置,其中一极体基因型AB,若互换区段在基因B/b所在区段,则经初级卵母细胞分裂产生的两个子细胞基因型为AABb和aaBb,其中一极体基因型AB,D正确。
故选ACD。
17. 基因的转录终止位点富含A-T碱基对,上游存在富含G-C碱基对且对称的区域,以该区域为模板转录出的部分序列容易形成“发夹”结构,从而阻止RNA聚合酶移动,其过程如图所示。下列叙述正确的是( )
A. 在转录过程中离不开解旋酶和RNA聚合酶的催化作用
B. DNA分子中的起始密码子位于富含G-C碱基对且对称的区域的上游
C. 图中RNA以①链为模板转录,②链的左端有游离的磷酸基团
D. 发夹结构的形成并没有使转录过程立即结束
【答案】CD
【解析】
【分析】基因表达包括转录和翻译两个过程,其中转录是以DNA的一条链为模板合成RNA的过程,该过程主要在细胞核中进行,需要RNA聚合酶参与;翻译是以mRNA为模板合成蛋白质的过程,该过程发生在核糖体上,需要以氨基酸为原料,还需要酶、能量和tRNA。
【详解】A、转录过程中,不需要解旋酶,RNA聚合酶具有解旋的作用,A错误;
B、起始密码子位于mRNA分子上,B错误;
C、基因的转录终止位点(富含A-T碱基对)上游存在富含G-C碱基的对称区域,RNA聚合酶催化转录过程,看图可知,图示基因转录时RNA聚合酶从左向右移动,因此③左端是5'端,根据碱基互补配对可知①是模板链,②是非模板链,②链的左端为5'端,有游离的的磷酸基团,C正确;
D、依据题干信息,发夹结构能阻止RNA聚合酶的移动,会导致转录过程结束,但并不会使转录过程立即结束(发夹后面还形成了RNA片段),D正确。
故选CD。
18. 科研人员为提高抗虫棉的抗虫持久性,采取了如下策略:将苏云金芽孢杆菌的两种或两种以上Bt毒蛋白基因同时导入棉花的基因策略;与普通棉间隔种植,与高粱、玉米等其他棉铃虫寄主作物混作的田间策略等。下列说法正确的是( )
A. 转入多种Bt基因能提高抗虫持久性,是因为棉铃虫基因突变频率高且不定向
B. 混作的田间策略可提高抗虫棉的抗虫持久性,体现了物种多样性的重要价值
C. Bt毒蛋白基因转入棉花细胞后能表达,说明苏云金芽孢杆菌与棉花共用一套遗传密码
D. 若两种Bt基因插入同一个T-DNA并转入棉花植株,则两种基因互为等位基因
【答案】BC
【解析】
【分析】基因突变是基因结构的改变,包括碱基对的增添、缺失或替换。
基因突变发生的时间主要是细胞分裂的间期。
基因突变的特点是低频性、普遍性、少利多害性、随机性、不定向性。
【详解】A、由于棉铃虫基因突变频率低且不定向,转入多种Bt基因可以降低棉铃虫抗Bt毒蛋白的能力,从而提高抗虫持久性,A错误;
B、混作的田间策略可提高抗虫棉的抗虫持久性,体现了物种多样性的重要价值——间接价值,B正确;
C、Bt毒蛋白基因转入棉花细胞后能表达,说明苏云金芽孢杆菌与棉花共用一套遗传密码,这也体现了生物体遗传密码的通用性,C正确;
D、如果两种Bt基因插入同一个T-DNA并转入棉花植株,则两个基因位于一条染色体上,不是等位基因,等位基因是位于一对同源染色体的相同位置上控制一对相对性状的基因,D错误。
故选BC。
三、非选择题:本题共5小题,共59分。
19. 下图所示为与酒精代谢有关的过程,序号表示相关代谢变化。回答下列问题:
(1)人饮酒后酒精首先通过______的运输方式经消化道上皮细胞被吸收,然后再通过血液运输至肝脏发生分解(解酒)。以上代谢过程,能在人体内发生的是______(填序号),②过程______(填“能”或“不能”)生成ATP。
(2)已知机体内分解酒精的过程需要乙醇脱氢酶和乙醛脱氢酶这两种关键酶的参与。有人认为市售的口服解酒药的关键成分可能为乙醇脱氢酶和乙醛脱氢酶。你认为该观点______(填“合理”或“不合理”),理由是:______。
(3)为进一步验证该观点是否正确,现以清水、适宜浓度的酒精溶液、解酒药X(有解酒效果的口服液)和蛋白酶为材料进行实验。请完善实验步骤、预期结果:
第一步:向甲、乙、丙三支试管中分别加入等量相同浓度的酒精溶液;
第二步:甲试管加入适量清水,乙试管加入______,丙试管加入______(实验组),三支试管在37℃的环境下保温;
第三步:一段时间后,分别检测三支试管中溶液的酒精浓度(具体检测方法不做要求)。
预期结果及结论:当______时,说明解酒药X的关键成分不是乙醇脱氢酶和乙醛脱氢酶;当______时,说明解酒药X的关键成分有可能是乙醇脱氢酶和乙醛脱氢酶。
【答案】(1) ①. 自由扩散 ②. ①③④⑤⑥ ③. 不能
(2) ①. 不合理 ②. 乙醇脱氢酶和乙醛脱氢酶的化学本质为蛋白质,口服后会被消化道内的蛋白酶水解而失效(乙醇脱氢酶和乙醛脱氢酶为胞内酶,口服后在胃液的强酸性环境下会变性失活)
(3) ①. 等量解酒药X ②. 等量经蛋白酶处理后的解酒药X ③. 乙试管与丙试管中溶液的酒精浓度基本相等,明显低于甲试管 ④. 甲试管与丙试管中溶液的酒精浓度基本相等,明显高于乙试管
【解析】
【分析】据图分析,①是呼吸作用第一阶段,②是无氧呼吸第二阶段产生酒精,③是无氧呼吸第二阶段产生乳酸,④是酒精转化为乙醛,⑤是乙醛转化为乙酸,⑥是乙酸生成二氧化碳和水。
【小问1详解】
酒精跨膜运输的方式是自由扩散;①是呼吸作用第一阶段,②是无氧呼吸第二阶段产生酒精,③是无氧呼吸第二阶段产生乳酸,④是酒精转化为乙醛,⑤是乙醛转化为乙酸,⑥是乙酸生成二氧化碳和水,人体可以进行有氧呼吸和无氧呼吸,且据题可知,人体可以解酒,故能在人体内发生的①③④⑤⑥,而不能进行产生酒精的无氧呼吸过程;②过程是无氧呼吸的第二阶段,该阶段不能产生ATP。
【小问2详解】
分析题意可知,乙醇脱氢酶和乙醛脱氢酶的化学本质为蛋白质,口服后会被消化道内的蛋白酶水解而失效(乙醇脱氢酶和乙醛脱氢酶为胞内酶,口服后在胃液的强酸性环境下会变性失活),故有人认为市售的口服解酒药的关键成分可能为乙醇脱氢酶和乙醛脱氢酶的观点是不合理的。
【小问3详解】
本实验目的是验证市售的口服解酒药口服后会被消化道内的蛋白酶水解而失效,实验的自变量是解酒药是否经蛋白酶处理,因变量是酒精浓度,实验设计应遵循对照与单一变量原则,故可设计实验如下:
第一步:向甲、乙、丙三支试管中分别加入等量相同浓度的酒精溶液;
第二步:甲试管加入适量清水,乙试管加入等量的解酒药X,丙试管加入等量经蛋白酶处理后的解酒药X,三支试管在37℃的环境下保温;
第三步:一段时间后,分别检测三支试管中溶液的酒精浓度(具体检测方法不做要求)。
预期结果及结论:若解酒药X的关键成分不是乙醇脱氢酶和乙醛脱氢酶,则乙试管与丙试管中溶液的酒精浓度基本相等,明显低于甲试管;若解酒药X的关键成分有可能是乙醇脱氢酶和乙醛脱氢酶,则会被酶分解,故甲试管与丙试管中溶液的酒精浓度基本相等,明显高于乙试管。
20. 植物在强光、高氧浓度时,叶肉细胞中O2与CO2竞争性结合C5,在Rubisc酶(卡尔文循环中CO2固定过程中最关键的酶)的催化下,O2可与C5结合后经一系列反应生成C₃并释放CO2,这种反应称为光呼吸。当植物光反应产生的ATP、NADPH超过暗反应所需能量时,多余的能量会驱动过剩的电子发生一系列反应,生成活性氧(ROS),从而对叶肉细胞的类囊体薄膜等结构造成损伤,回答下列问题。
(1)提取绿叶中的光合色素时,为防止色素被破坏,需加入少量______。不同色素能在滤纸上分离最终是因为它们在层析液中的______不同造成的。
(2)黑暗条件下,植物叶肉细胞中产生ATP的场所为______。Rubisc酶存在于叶肉细胞的______(填具体场所)中。
(3)在强光照下,植物会通过关闭叶片气孔影响细胞代谢最终减少______的生成量,从而避免其对叶绿体造成直接损伤。植物的光呼吸也能够对植物的光合系统进行保护,原因是______。
(4)从植株上取一健壮叶片,称量其质量为a,经黑暗处理1小时后质量为b,再光照处理0.5小时后质量为c,假设整个过程中呼吸作用速率不变,则该光照条件下,此叶片的实际光合速率可表示为______/小时(用a、b、c表示)。
【答案】(1) ①. 碳酸钙 ②. 溶解度
(2) ①. 细胞质基质、线粒体 ②. 叶绿体基质
(3) ①. 活性氧(ROS) ②. 光呼吸产生的C3会消耗光反应过剩的ATP和NADPH,从而减少ROS的生成(从而避免ROS的生成),降低对叶绿体的破坏(避免对叶绿体造成直接损伤) (4)a+2c-3b
【解析】
【分析】1、光合作用分为光反应阶段和暗反应阶段,光反应阶段的主要变化是:①水的光解 ②ATP 的合成;暗反应阶段的主要变化是:①CO2的固定,②C3的还原。
2、有氧呼吸包括三个阶段:①第一阶段的场所是细胞质基质,②第二阶段的场所是线粒体基质,③第三阶段的场所是线粒体内膜。
【小问1详解】
提取绿叶中的光合色素时,为防止色素被破坏,需加入少量碳酸钙,因为碳酸钙可以中和细胞液中的有机酸,防止叶绿素被破坏。不同色素能在滤纸上分离最终是因为它们在层析液中的溶解度不同造成的,溶解度高的色素随层析液在滤纸上扩散得快,溶解度低的色素扩散得慢,从而将不同的色素分离开来。
【小问2详解】
黑暗条件下,植物叶肉细胞不能进行光合作用,只能进行呼吸作用,产生ATP的场所为细胞质基质和线粒体,细胞质基质进行有氧呼吸或无氧呼吸的第一阶段产生少量ATP,线粒体进行有氧呼吸的第二、三阶段第二阶段产生少量ATP,第三阶段产生大量ATP。Rubisc酶是卡尔文循环中CO2固定过程中最关键的酶,卡尔文循环发生在叶绿体基质中,所以Rubisc酶存在于叶肉细胞的叶绿体基质中。
【小问3详解】
在强光照下,植物会通过关闭叶片气孔,气孔关闭会影响CO2的进入,从而减少ROS(活性氧)的生成量,因为当植物光反应产生的ATP、NADPH超过暗反应所需能量时,多余的能量会驱动过剩的电子发生一系列反应生成ROS,减少CO2进入会影响光反应,从而减少ROS生成,避免其对叶绿体造成直接损伤。 植物的光呼吸也能够对植物的光合系统进行保护,原因是光呼吸产生的C3会消耗光反应过剩的ATP和NADPH,从而减少ROS的生成(从而避免ROS的生成),降低对叶绿体的破坏(避免对叶绿体造成直接损伤)。
【小问4详解】
黑暗处理1小时,只进行呼吸作用,呼吸作用消耗的有机物量为a-b,所以呼吸速率为a-b,光照处理0.5小时后质量为c,这0.5小时内既有光合作用又有呼吸作用,净光合量为c-b,实际光合速率=净光合速率+呼吸速率,净光合速率为(c-b)/0.5=2(c-b),呼吸速率为a-b,所以实际光合速率为2(c-b)+(a-b)=(a+2c-3b)/小时。
21. 野生西瓜品系甲具有高产等多种优良性状,但甜度不高。栽培品系乙和丙甜度高,但低产。为培育出性状更加优良的无籽西瓜品种,育种工作者做了如下实验。
实验一:将甲、乙、丙三个纯合品系进行杂交,结果如下表所示:
实验二:培育无籽新品系。通过对西瓜品系的基因组分析发现,spll-1、rec8、sd1是调控其减数分裂过程中的三个重要基因,科研人员利用CRISPR/Cas9基因编辑技术获得了相关基因的纯合突变体,并观察其减数分裂过程,可用下图表示:
(1)实验一中,假设不甜植株的基因型有aaBB和aaBb,则甲、丙杂交的F2中表型为甜的植株基因型为______,品系丙的基因型为______,若用乙、丙杂交中F2不甜植株进行自交,F3中甜的比例为______。
(2)实验二中,CRISPR/Cas9系统中CRISPR(人工合成的短链RNA)作为“向导”按照______的原则识别需要编辑的“目标”DNA分子,再由核酸酶case9切割其识别的DNA,使DNA断裂。
(3)由图可知sd1和spll-1基因发生突变导致出现异常现象的具体分裂时期分别是______和______。
(4)据图分析,与普通二倍体西瓜相比,sdl、spll-1、rec8三个基因同时突变的纯合子进行减数分裂,形成的子细胞中染色体组成与______(填“生殖细胞”或“体细胞”)相同。该纯合子与二倍体杂交获得所得子代______(填“可育”或“不可育”),理由是______。
【答案】(1) ①. AABB、AaBB ②. AABB ③. 1/6
(2)碱基互配对原则 (3) ①. 减数第二次分裂后期##减数分裂II后期 ②. 减数第一次分裂前期##减数分裂I前期
(4) ①. 体细胞 ②. 不可育 ③. sdl、spll-1、rec8三个基因同时突变的纯合子与二倍体杂交获得所得子代为三倍体,三倍体减数分裂过程中会发生同源染色体联会紊乱,不能产生正常配子
【解析】
【分析】自由组合定律:控制不同性状的遗传因子的分离和组合是互不干扰的;在形成配子时,决定同一性状的成对的遗传因子彼此分离,决定不同性状的遗传因子自由组合。 实质:位于非同源染色体上的非等位基因的分离或组合时互不干扰的;在减数分裂过程中,同源染色体上的等位基因彼此分离的同时,非同源染色体上的非等位基因自由组合。 适用条件:有性生殖的真核生物;细胞核内染色体上的基因;两对或两对以上位于非同源染色体上的非等位基因。 细胞学基础:基因的自由组合定律发生在减数分裂I后期。
【小问1详解】
实验一中,假设不甜植株的基因型有aaBB和aaBb,乙和丙杂交子一代全为甜,子一代自交子二代中甜:不甜=13:3,是9:3:3:1的变式,由此判断西瓜的甜度是受两对独立遗传的基因控制的,子一代的基因型为AaBb。甲和丙杂交子一代全为甜A_B_,子一代自交,子二代甜A_B_:不甜aaB_=3:1,由此判断子一代的基因型为AaBB,那么甲的基因型为aaBB,丙的基因型为AABB,乙的基因型为aabb。甲aaBB与丙AABB杂交,子一代基因型为AaBB,子一代自交子二代不甜基因型为aaBB占1/4,甜基因型为A_BB(AABB或AaBB)。乙aabb与丙AABB杂交,子一代为AaBb,子一代自交不甜的基因型及比例aaB_(1/3aaBB、2/3aaBb),F2不甜植株进行自交,F3中甜的比例1/3aaBB+2/3(3/4aaB_)=1/6。
【小问2详解】
RNA和DNA之间也可以存在碱基互补配对,A-U、T-A、C-G、G-C。因此实验二中,CRISPR/Cas9系统中CRISPR(人工合成的短链RNA)作为“向导”按照碱基互配对原则的原则识别需要编辑的“目标”DNA分子,再由核酸酶case9切割其识别的DNA,使DNA断裂。
【小问3详解】
由图可知sd1基因发生突变,减数分裂I正常进行,减数分裂II后期出现异常,使得最终得到的配子中染色体数目加倍;由图可知spll-1基因发生突变,减数分裂I前期出现异常,同源染色体联会异常,减数分裂II正常进行。
【小问4详解】
据图分析,与普通二倍体西瓜相比,spll-1、rec8基因同时突变的纯合子进行减数分裂,减数分裂I异常,产生的次级细胞中染色体有4条,sdl基因同时再突变,那么减数分裂II后出现异常,最终产生的子细胞中染色体有4条,形成的子细胞中染色体组成与体细胞相同。该纯合子产生的配子中含有2个染色体组,二倍体产生的配子中含有1个染色体组,二者杂交所得到的后代细胞中含有3个染色体组,sdl、spll-1、rec8三个基因同时突变的纯合子与二倍体杂交获得所得子代为三倍体,三倍体减数分裂过程中会发生同源染色体联会紊乱,不能产生正常配子,因此不育。
22. 新型冠状病毒是单股正链(+RNA)病毒,外被囊膜,囊膜上有与入侵宿主细胞密切相关的多个蛋白质。下图表示新冠病毒侵入人体细胞以及在细胞中的增殖过程。回答下列问题:
(1)新冠病毒与T2噬菌体相比,遗传物质中特有的组成成分是______。图中病毒利用宿主细胞的核糖体进行______过程,该过程会消耗______和能量等。
(2)研究发现,新冠病毒增殖过程中利用少量RNA即可迅速合成大量蛋白质,其可能的机制是______。据图可知,合成的蛋白质一方面参与子代病毒的组装,另一方面也参与了______过程。
(3)研究人员发现一种核苷酸类似物对新冠病毒有抑制作用,其作用原理是该物质在病毒进行核酸合成时被整合进核酸中后阻止链的延伸,这药物主要抑制图中过程______(填序号)。据图分析可知从+RNA到+RNA的复制过程中消耗的嘌呤碱基和嘧啶碱基数量______(填“相等”或“不相等”)。
(4)若新冠病毒的某种蛋白质由n个氨基酸组成,指导其合成的mRNA的碱基数远大于3n,主要原因是______。
【答案】(1) ①. 核糖和尿嘧啶 ②. 翻译 ③. 氨基酸
(2) ①. 一个mRNA上可以相继结合多个核糖体,同时进行多条肽链的合成 ②. 病毒RNA复制
(3) ①. ⑤⑥ ②. 相等
(4)mRNA两端存在不翻译的碱基序列(或起始密码子之前、终止密码子及其之后的序列不翻译)
【解析】
【分析】新型冠状病毒是一种RNA病毒,不具细胞结构,主要由RNA和蛋白质构成,只能寄生在特定的活细胞内。由图可知,新型冠状病毒囊膜上有与入侵宿主细胞密切相关的多个蛋白质,通过囊膜表面的蛋白质与宿主细胞膜上的特异性受体结合后,通过细胞的胞吞作用进入细胞。新型冠状病毒侵入宿主细胞后,在遗传物质RNA的控制下利用宿主细胞提供的条件合成自身的核酸和蛋白质,完成自身的增殖过程。
【小问1详解】
新冠病毒的遗传物质是RNA,T2噬菌体的遗传物质是RNA,DNA的基本单位是脱氧核苷酸,由磷酸、脱氧核糖、含氮碱基(A/T/G/C)组成,RNA的基本单位是核糖核苷酸,由磷酸、核糖、含氮碱基(A/U/C/G)组成,所以RNA特有的化学成分是核糖和尿嘧啶(U)。病毒没有独立的代谢过程,需要利用宿主细胞的核糖体进行翻译,该过程病毒提供遗传物质RNA,宿主细胞提供氨基酸(蛋白质的合成原料)、tRNA(氨基酸的搬运工具)和能量(ATP)。
【小问2详解】
mRNA是翻译的模板, 一条RNA上可以相继结合多个核糖体,同时进行多条肽链的合成,可以使少量RNA 就可以迅速合成大量蛋白质。翻译的产物是蛋白质,既可以参与子代病毒的组装,也可以作为酶参与病毒RNA复制。
【小问3详解】
由题“新型冠状病毒抑制作用的药物其中一种是核苷酸类似物,其作用原理是在病毒进行核酸合成时被整合进病毒的核酸”可知,这类药物主要抑制图中的⑤⑥过程(RNA的自我复制)。新冠病毒的+RNA复制产生子代+RNA的过程,因复制过程涉及-RNA链,其与+RNA链互补配对,故消耗的嘌呤碱基数等于嘧啶碱基数。
【小问4详解】
翻译过程中,mRNA两端存在不翻译的碱基序列(或起始密码子之前、终止密码子及其之后的序列不翻译),因此导致翻译过程中蛋白质由n个氨基酸组成,指导其合成的mRNA的碱基数远大于3n。
23. 家马的毛色分为骝色、黑色、栗色等基础毛色,此外还有青色、杏色等多种毛色。科研人员研究发现:E基因控制皮毛中黑色素的合成,同时抑制棕黑素(使皮毛显栗色)的合成;位于22号染色体的A基因能解除E的抑制作用。有关杂交实验如下所示。回答下列问题:
(1)由杂交实验可知,有关马毛色的显性性状是______。
(2)根据上述实验结果推测E基因______(填“位于”或“不位于”)22号染色体上,原因是______。从实验三中的F2代筛选出黑色马和栗色马,并让其随机交配,后代的表型及比例是______。
(3)家马还有一种珍珠色,其形成原因是基础毛色色素的分布不均匀。科研人员分别将纯合的珍珠色马与骝色马、黑色马、栗色马杂交后,得到的F1均为______,说明珍珠色是隐性突变体,且不是E或A基因突变产生的。
(4)现有多只骝色马、珍珠色马的纯合个体,请设计实验验证珍珠色的突变基因位于常染色体上。
实验思路及预期结果:_____。
【答案】(1)骝色 (2) ①. 不位于 ②. 实验三中F2性状分离比为9:3:4,是9:3:3:1的变式,说明两对基因遵循自由组合定律,即E不位于22号染色体上 ③. 骝马:黑马:栗马=8:16:25
(3)骝色(马) (4)方案一:
实验思路:骝色雄马与珍珠色雌马杂交得F1,选择F1中雄马与多只珍珠雌马杂交得F2,观察F2的表型
预期结果:F1均为骝色,F2无论雌雄均有骝色马和珍珠色马
方案二:
实验思路:骝色马与珍珠色马杂交得F1,选择F1雌雄个体相互交配得F2,观察F2的表型
预期结果:F1均为骝色,F2无论雌雄均有骝色马和珍珠色马
方案三:
实验思路:骝色马与珍珠色马进行正反交得F1,选择F1雌雄个体相互交配得F2,观察F2的表型
预期结果:正反交所得F1均为骝色,F2无论雌雄均有骝色马和珍珠色马
【解析】
【分析】基因自由组合定律:位于非同源染色体上的非等位基因的分离或组合是互不干扰的;在减数分裂过程中,同源染色体上的等位基因彼此分离的同时,非同源染色体上的非等位基因自由组合。
【小问1详解】
由三组实验可知,无论亲本是何表型,子一代毛色均为骝色,且骝色马杂交后出现性状分离,说明骝色为显性性状。
【小问2详解】
由实验三可知,骝色马杂交,子二代出现骝色马:黑色马:栗色=9:3:4,是9:3:3:1的变式,说明相关基因遵循基因的自由组合定律,由于A基因位于22号染色体上,则E基因不位于22号染色体上。据实验一、二可知,黑色马为aaE_,骝色马为A_ee,实验三中的F2代筛选出黑色马与栗色马,其中黑色马占比为(aaEE、aaEe,,可产生配子aE、ae),栗色马占比为(AAee、Aaee、aaee,可产生配子Ae、12ae),所以黑色马与栗色马共产生的配子种类及比例为aE、Ae、ae,让雌雄随机交配,后代黑色马占比为aE×aE+aE×ae×2=(aaEE、aaEe),栗色马占比为Ae×Ae+Ae×ae×2+ae×ae=(AAee、Aaee、aaee),骝色马则为1--=,所以后代的表型及比例是骝色马:黑色马:栗色=8:16:25。
【小问3详解】
将纯合的珍珠色马与骝色马、黑色马、栗色马杂交后,得到的F1均为骝色马,说明珍珠色为纯合隐性突变体,且不是E或A基因突变产生的。
【小问4详解】
欲判断突变基因的位置,可选择骝色雄马与珍珠色雌马杂交得F1,F1均为骝色马,选择F1中雄虎与多只珍珠色雌马杂交得F2,观察F2的表现型。据(2)可知,相关基因在常染色体上,则杂交后代中相关表现性与性别无关,即F2无论雌雄均有骝色马和珍珠色马。还可以骝色马与珍珠色马杂交得F1,选择F1雌雄个体相互交配得F2,观察F2的表型,若F1均为骝色,F2无论雌雄均有骝色马和珍珠色马,则相关基因在常染色体上。也可以让骝色马与珍珠色马进行正反交得F1,选择F1雌雄个体相互交配得F2,观察F2的表型,若正反交所得F1均为骝色,F2无论雌雄均有骝色马和珍珠色马,则也可判定相关基因在常染色体上。杂交组合
F1表现
F2表现
甲×乙
不甜
1/4甜、3/4不甜
甲×丙
甜
3/4甜、1/4不甜
乙×丙
甜
13/16甜、3/16不甜
相关试卷
这是一份河北省保定市2024-2025学年高三上学期期中摸底考试生物试题(Word版附解析),文件包含河北省保定市2024-2025学年高三上学期摸底考试生物试题Word版含解析docx、河北省保定市2024-2025学年高三上学期摸底考试生物试题Word版无答案docx等2份试卷配套教学资源,其中试卷共31页, 欢迎下载使用。
这是一份河北省衡水市2024-2025学年高三上学期9月第二次调研考试生物试题(Word版附解析),文件包含河北省衡水市2024-2025学年高三上学期9月第二次调研考试生物试题Word版含解析docx、河北省衡水市2024-2025学年高三上学期9月第二次调研考试生物试题Word版无答案docx等2份试卷配套教学资源,其中试卷共36页, 欢迎下载使用。
这是一份河北省保定市定州中学2024-2025学年高三上学期开学考试生物试题(Word版附答案),文件包含河北定州中学2024--2025学年高三年级上学期开学考生物试题docx、生物答案pdf等2份试卷配套教学资源,其中试卷共14页, 欢迎下载使用。