


还剩18页未读,
继续阅读
精品解析:山东省聊城市水城中学等校2024-2025学年高三上学期第一次备考联考(10月)语文试题 (解析版)
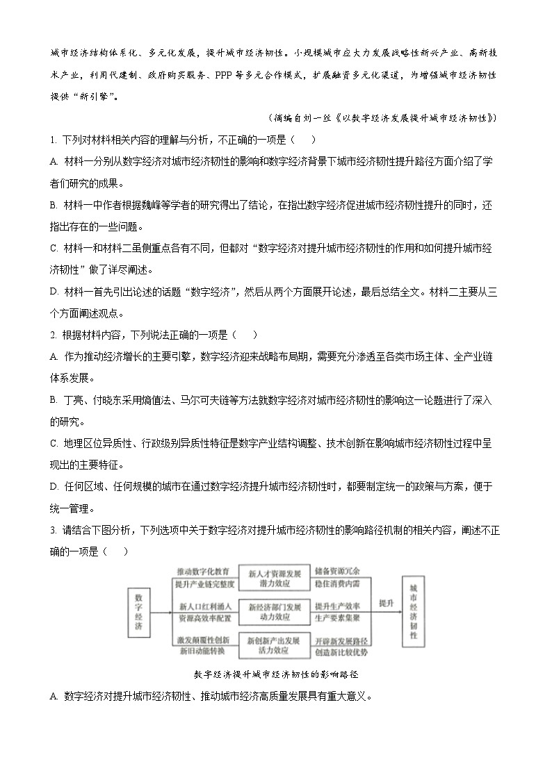
展开
这是一份精品解析:山东省聊城市水城中学等校2024-2025学年高三上学期第一次备考联考(10月)语文试题 (解析版),共21页。试卷主要包含了请将各题答案填写在答题卡上,本试卷主要考试内容等内容,欢迎下载使用。
相关试卷
精品解析:山东省聊城市水城中学等校2024-2025学年高三上学期第一次备考联考(10月)语文试题 (解析版):
这是一份精品解析:山东省聊城市水城中学等校2024-2025学年高三上学期第一次备考联考(10月)语文试题 (解析版),共21页。试卷主要包含了请将各题答案填写在答题卡上,本试卷主要考试内容等内容,欢迎下载使用。
精品解析:湖南省名校联考2024-2025学年高三上学期10月月考语文试题(解析版):
这是一份精品解析:湖南省名校联考2024-2025学年高三上学期10月月考语文试题(解析版),共19页。试卷主要包含了选择题的作答,非选择题的作答等内容,欢迎下载使用。
安徽省皖南八校2024-2025学年高三上学期10月第一次大联考语文试题(Word版附解析):
这是一份安徽省皖南八校2024-2025学年高三上学期10月第一次大联考语文试题(Word版附解析),共10页。试卷主要包含了本卷命题范围等内容,欢迎下载使用。