终身会员
搜索
    上传资料 赚现金
    冲刺江苏高考押题必刷卷03生物试卷(解析版)
    立即下载
    加入资料篮
    冲刺江苏高考押题必刷卷03生物试卷(解析版)01
    冲刺江苏高考押题必刷卷03生物试卷(解析版)02
    冲刺江苏高考押题必刷卷03生物试卷(解析版)03
    还剩25页未读, 继续阅读
    下载需要10学贝 1学贝=0.1元
    使用下载券免费下载
    加入资料篮
    立即下载

    冲刺江苏高考押题必刷卷03生物试卷(解析版)

    展开
    这是一份冲刺江苏高考押题必刷卷03生物试卷(解析版),共28页。试卷主要包含了单选题,多选题,非选择题等内容,欢迎下载使用。

    1.鱼宰杀后鱼肉中的腺苷三磷酸降解生成肌苷酸,能极大地提升鱼肉鲜味。肌苷酸在酸性磷酸酶(ACP)作用下降解又导致鱼肉鲜味下降。在探究鱼类鲜味下降外因的系列实验中,实验结果如下图所示。下列有关叙述正确的是( )
    A.本实验的自变量只有pH和温度,因变量是酸性磷酸酶(ACP)的相对活性
    B.不同鱼的ACP的最适温度和pH有差异,根本原因在于不同鱼体内的ACP结构不同
    C.pH低于3.8与温度超过60℃,对鳝鱼ACP活性影响的机理相同
    D.放置相同时间,鮰鱼在pH=6.0、温度40℃条件下,ACP活性较高,鱼肉鲜味程度也较高
    【答案】C
    【分析】酶的催化具有高效性(酶的催化效率远远高于无机催化剂)、专一性(一种酶只能催化一种或一类化学反应的进行)、需要适宜的温度和pH值(在最适条件下,酶的催化活性是最高的,低温可以抑制酶的活性,随着温度升高,酶的活性可以逐渐恢复,高温、过酸、过碱可以使酶的空间结构发生改变,使酶永久性的失活)。
    【详解】A、由图示曲线可知,本实验的自变量是pH、温度和鱼的种类,因变量是酸性磷酸酶(ACP)的相对活性,A错误;
    B、ACP是一种酶,其本质是蛋白质,基因决定蛋白质的合成,不同鱼的ACP的最适温度和pH有差异,根本原因在于控制合成ACP的基因不同,B错误;
    C、反应温度超过60℃与pH低于3.8,鳝鱼肌肉ACP都会因为空间结构的改变失去活性,影响机理是相同的,C正确;
    D、由图示曲线可知,放置相同的时间,鮰鱼在pH6.0、温度40℃条件下酸性磷酸酶(ACP)相对活性最高,导致鱼肉鲜味下降最快,D错误。
    故选C。
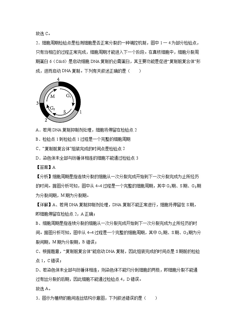
    2.细胞周期检验点是检测细胞是否正常分裂的一种调控机制,图中1一4为部分检验点,只有当相应的过程正常完成,细胞周期才能进入下一个阶段。在真核细胞中,细胞分裂周期蛋白6(Cdc6)是启动细胞DNA复制的必需蛋白,其主要功能是促进“复制前复合体”形成,进而启动DNA复制。下列有关叙述正确的是( )
    A.若用DNA复制抑制剂处理,细胞将停留在检验点2
    B.检验点1到检验点1过程是一个完整的细胞周期
    C.“复制前复合体”组装完成的时间点是检验点2
    D.染色体未全部与纺锤体相连的细胞不能通过检验点3
    【答案】A
    【分析】细胞周期是指连续分裂的细胞从一次分裂完成开始到下一次分裂完成为止所经历的时间。据图分析可知,图中从4~4过程是一个完整的细胞周期,其中G1期、S期、G2期为分裂间期,M期为分裂期。
    【详解】A、若用DNA复制抑制剂处理,DNA复制不能正常进行,细胞将停留在S期,即细胞停留在检验点2,A正确;
    B、细胞周期是指连续分裂的细胞从一次分裂完成开始到下一次分裂完成为止所经历的时间。据图分析可知,图中从4~4过程是一个完整的细胞周期,其中G1期、S期、G2期为分裂间期,M期为分裂期,B错误;
    C、根据题意,“复制前复合体”能启动DNA复制,因此组装完成的时间点是S期前的检验点1,C错误;
    D、若染色体未全部与纺锤体相连,则染色体不能均分到细胞的两极,即细胞分裂不能通过有丝分裂的后期,因此细胞不能通过检验点4,D错误。
    故选A。
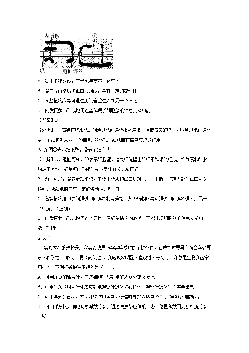
    3.图示为植物的胞间连丝结构示意图,下列叙述错误的是( )
    A.①由多糖组成,其形成与高尔基体有关
    B.②主要由脂质和蛋白质组成,具有一定的流动性
    C.某些植物病毒可通过胞间连丝进入到另一个细胞
    D.内质网参与形成胞间连丝体现了细胞膜的信息交流功能
    【答案】D
    【分析】1、高等植物细胞之间通过胞间连丝相互连接,携带信息的物质可以通过胞间连丝从一个细胞进入两一个细胞,这体现了细胞膜有信息交流的作用。
    2、题图①表示细胞壁,②表示细胞膜。
    【详解】A、题图可知,①表示细胞壁,植物细胞壁由纤维素和果胶组成,纤维素和果胶均属于多糖,细胞壁的形成与高尔基体有关,A正确;
    B、题图可知,②表示细胞膜,主要由脂质和蛋白质组成,由于脂质和绝大部分蛋白可以移动,故细胞膜具有一定的流动性,B正确;
    C、高等植物细胞之间通过胞间连丝相互连接,某些植物病毒可通过胞间连丝进入到另一个细胞,C正确;
    D、内质网参与形成胞间连丝只是涉及细胞结构的表述,不能体现细胞膜的信息交流功能,D错误。
    故选D。
    4.实验材料的选择是决定实验效果乃至实验成败的前提条件,在选择时要具有符合实验要求(科学性)、取材容易(简便性)、实验现象明显(直观性)等特点。洋葱是生物实验常用材料,下列相关说法正确的是( )
    A.可用洋葱的鳞片叶内表皮细胞观察细胞的质壁分离及复原
    B.可用洋葱的鳞片叶外表皮细胞观察叶绿体和线粒体,观察叶绿体时不需要染色
    C.可用洋葱的管状叶提取叶绿体中色素,研磨时要加入适量SiO2、CaCO3和层析液
    D.可用洋葱根尖细胞观察减数分裂,通过观察染色体的形态、位置和数目判断细胞分裂时期
    【答案】A
    【分析】提取绿叶中色素时,需要加入无水乙醇(丙酮)、SiO2、CaCO3,其中无水乙醇(丙酮)的作用是提取色素,SiO2的作用是使研磨更充分,CaCO3的作用是防止色素被破坏。分离色素时,用层析液,不同色素在层析液中的溶解度不同,溶解度越大,随着层析液扩散的速度越快,距点样处越远。
    【详解】A、洋葱的鳞片叶内表皮细胞是植物成熟细胞,具有中央大液泡,可用于观察细胞的质壁分离及复原,A正确;
    B、洋葱的鳞片叶外表皮细胞不含叶绿体不适合用于观察叶绿体,B错误;
    C、洋葱管状叶含光合色素可进行光合作用,所以可以用洋葱的管状叶提取叶绿体中的色素,但提取色素需用无水乙醇而不是层析液,C错误;
    D、减数分裂是有性生殖生物在生殖细胞成熟过程中发生的特殊分裂方式,洋葱根尖不进行减数分裂,所以根尖细胞不能用于观察减数分裂,D错误。
    故选A。
    5.细胞分裂过程中染色体的正确排列和分离与黏连蛋白有关,该蛋白主要集中在染色体着丝粒位置,黏连蛋白被分离酶水解后,导致姐妹染色单体的分离,如图1所示。图2是某雌性小鼠(2N=40)体内细胞减数分裂以及有丝分裂时核DNA的含量变化。下列说法正确的是( )

    A.与CD段相比,KN段主要特点是同源染色体配对形成四分体
    B.EF和MN段黏连蛋白被分离酶水解,姐妹染色单体分离
    C.黏连蛋白水解异常导致的变异属于染色体结构变异
    D.EF段细胞中只有一个染色体组,OP段细胞核中有两个染色体组
    【答案】B
    【分析】减数分裂过程:
    (1)减数分裂前间期:染色体的复制;
    (2)减数第一次分裂:①前期:联会;②中期:同源染色体成对的排列在赤道板上;③后期:同源染色体分离,非同源染色体自由组合;④末期:细胞质分裂。
    (3)减数第二次分裂:①前期:染色体散乱分布;②中期:染色体形态固定、数目清晰;③后期:着丝粒分裂,姐妹染色单体分开成为染色体,并均匀地移向两极;④末期:核膜、核仁重建、纺锤体和染色体消失。
    【详解】A、由图2可知,KN段是有丝分裂过程,而CD段是减数分裂过程,与CD段相比,KN段没有发生的现象是同源染色体联会形成四分体,A错误;
    B、正常细胞的黏连蛋白分解酶活性会发生周期性变化,其活性较高、发挥作用的时期是EF和MN段,该时期黏连蛋白被分离酶水解,导致姐妹染色单体分离,B正确;
    C、黏连蛋白水解异常导致姐妹染色单体不能分离的变异属于染色体数目变异,C错误;
    D、由图2可知,EF段细胞中的核DNA与体细胞相等,此时位于减数第二次分裂的前期、中期、后期,而在减数第二次分裂后期由于着丝粒断裂,姐妹染色单体分离,此时细胞中有两个染色体组,OP段处于有丝分裂的末期,此时细胞核中有两个染色体组,D错误。
    故选B。
    6.20世纪30年代,MullerH.J在果蝇中发现了雌雄个体间某些基因剂量(数量)不同,但表达水平相似的现象,并命名为“剂量补偿”,进一步研究发现这一现象与基因Sxl的表达有关,原理如下图所示。下列说法错误的是( )
    A.Sxl基因参与的“剂量补偿”的原理与基因的选择性表达有关
    B.Sxl基因通过促进msl-2基因的表达从而促进X染色体上基因的表达
    C.雌雄个体X染色体数量不同,但X染色体上相关基因的表达量可能相同
    D.检测超雌果蝇(XXX)相关基因的表达量可以进一步验证“剂量补偿”
    【答案】B
    【分析】细胞分化是指在个体发育中,由一个或一种细胞增殖产生的后代,在形态、结构和生理功能上发生稳定性差异的过程。细胞分化的实质:基因的选择性表达。
    【详解】A、“剂量补偿”是两性个体间某些基因剂量(数量)不同,但表达水平相似的现象,结合图示可知,该现象与Sxl基因的表达有关,是基因选择性表达的结果,A正确;
    B、据图可知,雌性个体中Sxl基因表达后抑制msl-2的表达,进而使mle、msl-1和msl-3蛋白质复合体没有活性,从而使X染色体基础水平转录,B错误;
    C、雌性个体有两条X染色体,但其X染色体基础水平转录,雄性个体有1条X染色体,但其染色体高水平转录,据此推测,雌雄个体X染色体数量不同,但X染色体上相关基因的表达量可能相同,C正确;
    D、检测超雌果蝇(XXX)相关基因的表达量可以进一步验证“剂量补偿”,若该“剂量补偿”存在,则预期其X染色体的转录水平应低于XX型,D正确。
    故选B。
    7.研究人员揭示了新冠奥密克戎XBB.1.16变异株的病毒学特征:与XBB.1.5相比,XBB.1.16新增E180V和T478R两个突变,这两个突变均位于新冠病毒的与人类细胞表面受体结合的载体S蛋白的RBD(受体结合域)上。下列叙述错误的是( )
    A.奥密克戎的两个变异株的出现涉及病毒遗传物质的改变
    B.奥密克戎XBB.1.16和XBB.1.5都是因新冠病毒基因突变而来的变异株
    C.E180V和T478R两个突变均位于S蛋白的RBD上,说明人类细胞表面受体不具有专一性
    D.XBB.1.5与XBB.1.16的新增突变不相同,体现了突变的随机性和不定向性
    【答案】C
    【分析】生物可遗传变异的来源是基因突变、基因重组和染色体变异。基因突变主要发生在细胞分裂间期DNA复制时;基因重组发生在进行有性生殖的生物在减数分裂形成配子的过程中;染色体变异可以发生在有丝分裂过程中也可以发生在减数分裂过程中,但是只能发生在真核生物的个体中。病毒能发生的变异只能是基因突变。
    【详解】A、奥密克戎两个变异株的与人类细胞表面受体结合的载体S蛋白的RBD发生改变,说明其遗传物质发生了改变,A正确;
    B、奥密克戎是病毒,能发生的变异只能是基因突变,因此奥密克戎XBB.1.16和XBB.1.5都是因新冠病毒基因突变而来的变异株,B正确;
    C、虽然E180V和T478R两个突变均位于S蛋白的RBD上,但人类细胞表面受体仍具有专一性,C错误;
    D、基因突变具有不定向性,而XBB.1.5与XBB.1.16的新增突变不相同,也恰好体现了突变的随机性和不定向性,D正确。
    故选C。
    8.植物能够通过气孔关闭来调节失水,这是一个受环境(如光照强度)、水力(如水力传导)和内源(如激素)因素综合影响的过程。最重要的内源性因素是 ABA,当ABA与保卫细胞膜上的受体结合时,它会触发 Ca2+在细胞质基质中的积累等机制。下列有关说法正确的是( )

    A.ABA 是在植物体内大量存在的植物激素
    B.如果用放射性 ABA 饲喂叶片,发现它可以向上运输到茎,说明ABA 在植物体的运输是极性运输
    C.图中Ca2+在细胞质基质中的积累可促进Cl⁻的外排和抑制K+的流入,保卫细胞内离子浓度降低,渗透压降低,气孔关闭
    D.ABA 在植物体中的作用还有促进果实成熟、促进叶和果实衰老脱落
    【答案】C
    【分析】分析题文描述与题图:当ABA(脱落酸)与保卫细胞膜上的受体结合时,会促进 Ca2+进入细胞质基质。细胞质基质中Ca2+浓度的增加,会促进Cl⁻排出细胞和抑制K+流入细胞,进而导致保卫细胞因渗透压降低而失水,引起气孔关闭。
    【详解】A、植物激素是对植物生长发育有显著影响的微量有机物,A错误;
    B、极性运输只能由形态学上端运输到形态学下端,用放射性ABA(脱落酸)饲喂叶片发现它可以向上运输到茎,说明ABA在植物体的运输不是极性运输,B错误;
    C、由图可知:图中Ca2+在细胞质基质中的积累可促进Cl-的外排和抑制K+的流入,使保卫细胞内的离子浓度降低,渗透压下降,从而导致保卫细胞失水,气孔关闭,C正确;
    D、ABA在植物体中的作用还有促进叶和果实的衰老脱落,乙烯的作用是促进果实成熟,D错误。
    故选C。
    9.在手术、烧伤、失血等应激条件下,机体会启动针对创伤的防御性免疫。过多的炎症因子会刺激下丘脑-垂体-肾上腺皮质调控轴,生成更多的糖皮质激素,产生抗炎作用。结合图示,下列叙述错误的是( )
    A.糖皮质激素可定向作用于下丘脑和垂体细胞膜上的受体从而抑制这两者分泌CRH和ACTH
    B.类风湿性关节炎患者可以使用糖皮质激素进行治疗
    C.神经系统、内分泌系统和免疫系统通过信息分子形成调节网络
    D.图中的信息分子都是通过和相应的受体直接接触来达到信息交流的目的
    【答案】A
    【分析】下丘脑、垂体、肾上腺之间形成分级调节机制,肾上腺皮质激素的合成与分泌受到下丘脑和垂体相关激素的调控,同时还存在肾上腺皮质激素对下丘脑和垂体的负反馈调节。
    【详解】A、结合图示可知,糖皮质激素可抑制下丘脑和垂体的分泌作用,但肾上腺糖皮质激素是由肾上腺皮质分泌的一种类固醇类激素,其受体位于靶细胞的细胞内,A错误;
    B、类风湿性关节炎是免疫系统功能过强引起的疾病,分析题图可知,糖皮质激素抑制了机体的免疫力(对免疫细胞和免疫反应具有抑制作用),类风湿性关节炎患者可以使用糖皮质激素进行治疗,B正确;
    CD、结合题图可知,神经系统(通过神经递质)、内分泌系统(分泌激素)和免疫系统(分泌细胞因子等)三个系统通过信息分子形成调节网络,信息分子的作用方式都是和相应的受体直接接触来达到信息交流的目的,CD正确。
    故选A。
    10.胰岛素是人体血糖平衡调节的关键激素之一,其与受体结合后,细胞内发生的一系列信号转导过程如图所示。下列叙述正确的是( )
    A.胰岛素的作用还包括促进肝糖原分解等
    B.胰岛素受体几乎分布于所有组织细胞膜上
    C.胰岛素与受体结合后可促使IRS-1发生去磷酸化
    D.胰岛素与受体结合后细胞膜上GLUT4数量减少
    【答案】B
    【分析】血糖平衡的调节是生命活动调节的一部分,是保持内环境稳态的重要条件,血糖平衡的调节途径有激素调节和神经-体液(激素)调节,当人体的血糖调节失衡后会引起多种疾病,其中糖尿病在生活中发病率较高,对人体危害比较严重。为此我们应当养成良好的生活习惯,更加珍爱自己的生命。
    【详解】A、胰岛素的作用还有促进葡萄糖氧化分解、促进糖原合成,抑制肝糖原分解和非糖物质转化为葡萄糖,A错误;
    B、胰岛素可作用于几乎所有组织细胞,受体几乎分布于所有组织细胞膜上,B正确;
    C、胰岛素与受体结合后可促使IRS-1发生磷酸化,C错误;
    D、胰岛素与受体结合后细胞膜上GLUT4数量增多,D错误。
    故选B。
    11.生态学家对某地云杉林中四种林莺的生态需求进行了研究,四种林莺主要觅食位于树皮和树叶上的植食性昆虫,觅食部位如下表。下列有关叙述错误的是( )
    A.该地云杉林中四种林莺的全部个体构成了一个种群
    B.栗颊林莺与黑喉绿林莺觅食部位的差异可以减弱种间竞争
    C.研究栗胸林莺的生态位还包括天敌及与其他物种的关系等
    D.林莺属于次级消费者,可以加速生态系统中物质循环的进行
    【答案】A
    【分析】 生态位是指一个物种在群落中的地位或作用,包括所处的空间位置,占用资源的情况,以及与其他物种的关系等。研究某种动物的生态位,通常要研究它的栖息地、食物、天敌以及与其他物种的关系等。研究某种植物的生态位,通常要研究它在研究区域内的出现频率、种群密度、植株高度等特征,以及它与其他物种的关系等。
    【详解】A、根据题干,该地云杉林中四种林莺的生态需求不同,属于不同物种,应该分属于不同种群,A错误;
    B、栗颊林莺与黑喉绿林莺觅食部位既有相同部位也有不同部位,这种觅食部位的差异可以减弱种间竞争,B正确;
    C、生态位是指一个物种在群落中的地位或作用,包括所处的空间位置,占用资源的情况,以及与其他物种的关系等,研究动物的生态位包括其食物、天敌及与其他物种的关系等,C正确;
    D、林莺觅食位于树皮和树叶上的植食性昆虫,属于次级消费者,消费者可以加速生态系统中物质循环的进行,D正确。
    故选A。
    12.2023年8月日本福岛第一核电站启动核污染水排海。核污染水虽经处理但仍残留大量3H、14C、131I等放射性元素,这些同位素难降解且容易被海洋生物吸收,放射性元素会进入全球物质循环,下图为碳循环过程简图。下列叙述错误的是( )

    A.核污染水中的14C进入生物富集的渠道,与物质循环一样具有全球性
    B.风化过程中岩石可分解释放出CO2,而大气中的CO2也可参与岩石形成
    C.图中细菌可以是生产者、消费者或分解者,可以是好氧菌或厌氧菌
    D.核污染水中的14C可通过图中的植物进入生物群落,以有机物形式传递
    【答案】C
    【分析】1、因为同位素具有不同的特性,所以可用不同的方法检测出来。有些同位素能够发生衰变而产生放射性,因此易于检测。14C就是碳的一种放射性同位素。例如,研究光合作用时可以利用标记的二氧化碳 (14CO2)进行实验,以追踪碳元素在植物体内的运行和变化,所以14C称为示踪原子,这种研究技术称为同位素示踪。同位素不仅可用于科学研究,也可用于疾病的诊断和治疗;
    2、生态系统中的无机物,在光合作用中被合成为可被生物利用的有机物。这些有机物的一部分通过生物的呼吸作用又被分解为无机物,而大部分是在生物死亡后才被分解者分解为无机物的。这些无机物可以重新回到生态系统中被生产者吸收利用,从而完成生态系统中的物质循环。物质循环主要有水循环、碳循环和氮循环等。
    【详解】A、核污染水中的14C进入生物富集的渠道是食物链和食物网,物质循环包括水循环、碳循环和氮循环等,都具有全球性,A正确;
    B、岩石的主要成分是碳酸盐,风化过程中碳酸盐可分解形成CO2,而大气中的CO2也可形成碳酸盐而参与岩石的形成,B正确;
    C、图中细菌主要指分解者,可以是好氧菌或厌氧菌,C错误;
    D、核污染水中的14C可通过图中的植物的光合作用形成含C有机物进入生物群落,以有机物形式在群落内部进行传递,D正确。
    故选C。
    13.为研究玉米的抗逆机制,科研人员利用图中的双分子荧光互补技术分析玉米M5与B72蛋白的相互作用。下列说法正确的是( )
    A.直接将YFP剪切为N端和C端后,分别与M5和B72蛋白连接
    B.设计特异性引物以玉米cDNA为模板扩增M5和B72基因
    C.将M5和B72基因融合后连接到质粒上的YFP基因中
    D.将含有M5和B72的基因表达载体分别导入不同细胞中
    【答案】B
    【分析】结合题意分析可知,该操作应该是将M5和B72基因分别连接在YEP蛋白对应的基因的5'端和3'端,随后将基因表达载体导入同一细胞中。
    【详解】AC、结合题意分析可知,该操作应该是将M5和B72基因分别连接在YEP蛋白对应的基因的5'端和3'端,AC错误;
    B、设计特异性引物以玉米cDNA为模板扩增M5和B72基因,为构建基因表达载体作准备,B正确;
    D、将含有M5和B72的基因表达载体导入同一细胞中,D错误。
    故选B。
    14.某企业通过发酵制作酱油的流程示意图如下。米曲霉为异养好氧型生物,能产生制作酱油过程所需的酶类,能将发酵池中的蛋白质和脂肪分解成易于吸收、风味独特的成分。乳酸菌是促进其风味物质形成的重要微生物,它可以生成乳酸等小分子有机酸,进而与酵母菌产生的醇类生成酯类呈香物质,增加酱油香气。下列叙述正确的是( )
    A.大豆中的蛋白质可为米曲霉的生长提供碳源,小麦中的淀粉可为米曲霉的生长提供氮源
    B.实验室制备米曲霉分离纯化培养平板时,先进行干热灭菌,再调节pH最后分装到培养皿
    C.实验室纯化培养米曲霉时应用涂布器从盛有菌液的试管中蘸取菌液均匀涂布于平板
    D.发酵池发酵阶段应密封发酵,该阶段可以抑制杂菌生长的物质有乳酸、酒精和食盐
    【答案】D
    【分析】利用发酵工程可以生产传统的发酵产品。例如,以大豆为主要原料,利用产生蛋白酶的霉菌(如黑曲霉),将原料中的蛋白质水解成小分子的肽和氨基酸,然后经淋洗、调制成的酱油产品;以谷物或水果等为原料,利用酿酒酵母发酵生产的各种酒类。发酵工程使这些产品的产量和质量得到明显的提高。
    【详解】A、淀粉不含氮元素,只能提供碳源,不能提供氮源,A错误;
    B、制作微生物培养的平板时应先调pH再用高压蒸汽灭菌法灭菌,B错误;
    C、用稀释涂布平板法进行纯化培养时,应该用微量移液器从盛有菌液的试管中取0.1mL菌液,再用涂布器涂布,C错误;
    D、乳酸、酒精、食盐都能起到抑制杂菌的作用,D正确。
    故选D。
    二、多选题:每题3分,共12分,漏选得1分,错选不得分。
    15.下图为线粒体局部放大示意图,内膜上多个各不相同的电子传递复合物在依次传递电子的同时将质子排出线粒体基质,ATP合酶能催化 ATP的合成。下列叙述错误的是( )
    A.图示过程体现的是有氧呼吸第二、三阶段,分别发生于线粒体基质和内膜上
    B.线粒体内外膜间隙的pH 高于线粒体基质
    C.还原型辅酶Ⅰ在细胞质基质和线粒体基质中均能产生
    D.图示过程发生了一系列的能量转换,NADH 中的化学能多数转换为 ATP中的化学能
    【答案】ABD
    【分析】有氧呼吸:第一阶段在细胞质基质,第二阶段在线粒体基质,第三阶段在线粒体内膜。第二阶段消耗水,第三阶段生成水,第三阶段消耗氧气。
    【详解】A、图示过程体现的是有氧呼吸第三阶段,发生在线粒体内膜上,A错误;
    B、由图可知,NADH将有机物降解得到的高能电子传递给质子泵,后者利用这一能量将H+泵到线粒体内外膜间隙,线粒体内外膜间隙的pH 低于线粒体基质,B错误;
    C、有氧呼吸第一阶段、第二阶段都有还原型辅酶Ⅰ生成,分别发生在细胞质基质和线粒体基质中,C正确。
    D、NADH将有机物降解得到的高能电子传递给质子泵,后者利用这一能量将H+泵到线粒体基质外,实现了由有机物中的化学能到电能的转化,H+通过特殊的结构回流至线粒体基质,同时驱动ATP合成,实现了电能到ATP中的化学能的转化,但NADH 中的化学能少数转换为 ATP中的化学能,多数以热能的形式散失了,D错误。
    故答案为ABD。
    16.舌头味蕾和鼻黏膜上分布着一些神经末梢、它们都能接受化学物质的刺激产生信号,并在大脑皮层相同位置一起产生一个组合效应、从而形成相应的味觉和嗅觉(如图所示)。现普遍认为,一些肺炎患者的嗅觉障碍主要与肺炎病毒破坏嗅觉上皮细胞和损害嗅觉中枢功能有关。结合图分析,下列说法正确的是( )
    A.糖分子与舌头味蕾中相应受体结合最终产生甜觉属于非条件反射
    B.当人的鼻腔通道堵塞时,其嗅觉敏感性通常会降低
    C.神经冲动沿嗅神经向上传导时会引起兴奋区域的Na+内流
    D.肺炎病毒损害嗅觉中枢功能的同时也会引发味觉障碍
    【答案】BCD
    【分析】神经调节的基本方式是反射,其结构基础是反射弧,由感受器、传入神经、神经中枢、传出神经、效应器五部分构成。反射的过程:一定的刺激按一定的感受器所感受,感受器发生了兴奋;兴奋以神经冲动的方式经过传入神经传向中枢;通过中枢的分析与综合活动,中枢产生兴奋;中枢的兴奋又经一定的传出神经到达效应器,使效应器发生相应的活动。
    【详解】A、糖分子与舌头味蕾中相应受体结合最终产生甜觉的过程没有经过完整的反射弧,不属于反射,A错误;
    B、当人的鼻腔通道堵塞时,传递嗅觉信号减弱,其嗅觉敏感性通常会降低,B正确;
    C、神经冲动沿传入神经向上传导时,该区域的细胞膜对 Na⁺通透性增大,会引起兴奋区域的 Na⁺内流,产生兴奋,C正确;
    D、肺炎病毒损害嗅觉中枢功能的同时,还会导致兴奋不能传递到大脑皮层,从而引起味觉障碍,D正确。
    故选BCD。
    17.科技人员在某村推广“稻菇轮作”露地栽培模式,利用水稻收获后的空闲稻田和秸秆发酵做成的培养基质种植赤松茸等食用菌。该模式可实现种菇与种粮不争地、不争季节、不争劳动力,并提高农民收入。下列相关叙述正确的是( )
    A.与传统稻田相比,“稻菇轮作”模式提高了稻田生态系统的能量输入
    B.秸秆发酵的时间过长会影响栽培基料上赤松茸等食用菌的生长、繁殖
    C.“菌糠还田”能将有机物中的能量传给水稻,提高了能量的传递效率
    D.“稻菇轮作”促进了稻田生态系统的物质循环,提高了能量的利用率
    【答案】BD
    【分析】据题干信息可知,该生态农业模式,沿袭了“无废弃物农业”的传统,充分利用了秸秆中的能量,从而提高能量的利用率,菌糠和秸秆由废弃物变为了生产原料,实现了物质的循环利用,该模式既让土地休养生息,在确保土地的肥力的同时又增加了生态效益和经济效益。
    【详解】A、该农田生态系统的能量输入是生产者(主要是水稻)固定的太阳能。栽培赤松茸等食用菌是利用分解者将秸秆中的能量转变为人可食用的产品,该方法提高了能量利用率,但并没有提高该稻田生态系统的能量输入,A错误;
    B、秸秆的发酵时间过长会积累较高浓度的酒精影响赤松茸等菌种的接种。同时发酵时间过长会降低栽培基料中的有机物含量,降低赤松茸等食用菌可分解利用的有机物含量,使其生长繁殖受到限制,B正确;
    C、“菌糠还田”主要是利用有机物被分解者分解后产生的无机盐提供给水稻吸收。有机物中的能量水稻无法吸收利用,C错误;
    D、该生态农业模式,沿袭了“无废弃物农业”的传统,充分利用了秸秆中的能量转化为有用的食用菌产品,从而提高人类对该稻田生态系统的能量利用率,D正确。
    故选BD。
    18.对下图所示生物学概念模型的理解或分析,错误的是( )

    A.若图示植物体细胞杂交过程,则杂种植株④一定高度不育
    B.若图示体外受精的过程,则需要对①、②均进行获能处理
    C.若图示单克隆抗体制备过程,则①、②表示B淋巴细胞和骨髓瘤细胞
    D.若图示动物体细胞核移植技术,则重构胚③需用电刺激或蛋白酶合成抑制剂激活
    【答案】AB
    【分析】单克隆抗体制备流程:先给小鼠注射特定抗原使之发生免疫反应,之后从小鼠脾脏中获取已经免疫的B淋巴细胞;诱导B细胞和骨髓瘤细胞融合,利用选择培养基筛选出杂交瘤细胞;进行抗体检测,筛选出能产生特定抗体的杂交瘤细胞;进行克隆化培养,即用培养基培养和注入小鼠腹腔中培养;最后从培养液或小鼠腹水中获取单克隆抗体。
    【详解】A、若图示表示植物体细胞杂交过程,杂种植株是否可育,取决于其能不能正常进行减数分裂,产生正常的生殖细胞,如若可以则是可育的,否则就是不育,A错误;
    B、若图示体外受精的过程,在体外受精时,需要对精子进行获能处理。同时卵细胞也要在体外培养到减数第二次分解的中后期,才能与精子进行结合,B错误;
    C、若图示单克隆抗体制备过程,先给小鼠注射特定抗原使之发生免疫反应,之后从小鼠脾脏中获取已经免疫的B淋巴细胞;诱导B细胞和骨髓瘤细胞融合,利用选择培养基筛选出杂交瘤细胞;所以①、②可表示B淋巴细胞和骨髓瘤细胞;C正确;
    D、若图示动物体细胞核移植技术,想要使后代尽可能保留优良性状,则应将体细胞直接注入去核的卵母细胞形成重构胚,然后用物理或化学方法(如电刺激、Ca2+载体、乙醇和蛋白酶合成抑制剂等)激活重构胚,使其完成细胞分裂和发育进程,D正确。
    故选AB。
    三、非选择题
    19.(12分)近年来我国探索并推广玉米-大豆带状复合种植技术,通过大豆、玉米高矮作物空间错位搭配(如图所示),最大限度发挥土地潜力,助农增产增收。回答下列问题:
    (1)玉米-大豆带状复合种植技术能增产增收的原因:①大豆根系中的根瘤菌具有良好固氮能力,氮素可用于合成 (写出2种)等物质,参与光合作用过程。②充分利用边行优势(大田种植时,边行作物的生长发育比中间行作物表现好),这种优势出现的原因是 。
    (2)玉米-大豆带状复合种植时若间距过小,大豆容易因玉米遮阴出现茎秆过度伸长的现象,这虽有利于长高,吸收更多光能,但由于需要消耗更多光合产物用于长高,使得光合产物向种子转移量 (填“减少”、“增多”、“不变”),导致大豆收成有所降低。表格为甲、乙两个品系的大豆植株分别置于正常光和弱光下处理后相关光合作用参数。
    ①叶肉细胞中的叶绿素分布在 ,作用是 ,主要吸收可见光中的 。分析表格数据,在弱光下品系甲、乙的大豆植株叶绿素含量均升高,其生理意义是 。
    ②依据上表数据可知,品系 的大豆植株耐阴能力更强,判断依据是
    (2分)。
    (3)综上分析,玉米-大豆带状复合种植技术产生的生态效益有
    (2分)。
    【答案】(1)蛋白质、酶 边行的光照和土壤养分条件优越
    (2)减少 叶绿体类囊体薄膜 吸收、传递、转化光能 红光和蓝紫光 有利于提高对光能的吸收以适应弱光环境 甲 弱光下甲品系植株的气孔导度增大,胞间CO2浓度升高,吸收的CO2量增多,净光合速度下降幅度较小
    (3)有利于增加土壤的N、P等植物生长所需的无机盐含量,维持土壤的成分稳定;可以充分利用光照等环境资源。
    【分析】1、温度对光合作用的影响:在最适温度下酶的活性最强,光合作用强度最大,当温度低于最适温度,光合作用强度随温度的增加而加强,当温度高于最适温度,光合作用强度随温度的增加而减弱;
    2、二氧化碳浓度对光合作用的影响:在一定范围内,光合作用强度随二氧化碳浓度的增加而增强。当二氧化碳浓度增加到一定的值,光合作用强度不再增强;
    3、光照强度对光合作用的影响:在一定范围内,光合作用强度随光照强度的增加而增强。当光照强度增加到一定的值,光合作用强度不再增强。
    【详解】(1)氮素可用于合成蛋白质、酶、核酸等物质;边行优势出现的原因是边行的光照和土壤养分条件优越,边行作物的生长发育比中间行作物表现好;
    (2)由于需要消耗更多光合产物用于长高,使得光合产物向种子转移量减少,导致大豆收成有所降低;叶绿素分布在叶绿体类囊体薄膜上,具有吸收、传递、转化光能的作用,主要吸收可见光中的红光和蓝紫光;由表格数据可知在弱光下品系甲、乙的大豆植株叶绿素含量均升高,有利于提高对光能的吸收以适应弱光环境;且可判断出甲品系的大豆植株耐阴能力更强,因为弱光下甲品系植株的气孔导度增大,胞间CO2浓度升高,吸收的CO2量增多,净光合速度下降幅度较小;
    (3)玉米-大豆带状复合种植有利于增加土壤的N、P等植物生长所需的无机盐含量,维持土壤的成分稳定。相比于单行玉米单行豆的种植模式,复合种植方式种植不同生物高低有别,运用了群落的空间结构原理,可以充分利用光照等环境资源。
    20.(12分)鸡的性别决定方式为ZW型。某品种家鸡毛腿与光腿是一对相对性状,由基因A/a控制,体型的正常型和矮小型是另一对相对性状,由基因B/b控制。现有一群毛腿正常体型雌雄鸡随机交配,F1雄鸡表型及比例为毛腿正常型∶光腿正常型=3∶1,雌鸡表型及比例为毛腿正常型∶光腿正常型∶毛腿矮小型∶光腿矮小型=9∶3∶3∶1,不考虑Z、W染色体的同源区段。回答下列问题:
    (1)该家鸡两种性状中的显性分别是 ,两种性状的遗传 (填“遵循”或“不遵循”)基因自由组合定律,判断的依据是
    (2分)。
    (2)亲本中雄鸡的基因型有 ,亲本雄鸡产生的配子种类及比例为 。F1毛腿正常型雄鸡中纯合子所占的比例是 。
    (3)正常情况下,W染色体上没有上述基因,由于环境因素影响,F1中某毛腿正常体型鸡产生了含Wa的卵细胞,但没有发生基因突变。则该毛腿正常体型鸡的基因型是 ,Wa卵细胞形成的原因可能是 。
    (4)该品种鸡的野生型羽色为黑色,已知w-1白色隐性突变品系的突变基因位于2号染色体上,研究人员又发现了两个白色隐性突变品系w-2和w-3,其分别与w-1白色突变品系杂交(正反交结果一致),结果如下表:
    ①在答题卡的图中标注杂交组合一、二中的突变型基因与野生型基因的相对位置 (w-1、w-2和w-3的隐性突变基因分别用w1、w2、w3表示,野生型基因用+表示)(2分)。
    ②杂交组合一、二的F1相互杂交,子代出现白色个体的概率是 。
    【答案】(1)毛腿、正常体型 遵循 亲本均为毛腿正常体型,F1雌雄鸡中毛腿∶光腿=3∶1,说明A、a基因位于常染色体上;F1雄鸡全为正常型,雌鸡中正常型∶矮小型=3∶1,说明B、b基因位于Z(性)染色体上
    (2)AaZBZB、AaZBZb AZB∶AZb∶aZB∶aZb=3∶1∶3∶1 1/4
    (3)AaZBW a基因所在染色体片段易位至W染色体上
    (4) 1/4
    【分析】自由组合定律的实质是:位于非同源染色体上的非等位基因的分离或组合是互不干扰的;在减数分裂过程中,同源染色体上的等位基因彼此分离的同时,非同源染色体上的非等位基因自由组合。
    【详解】(1)正常型雌雄鸡交配,F1雄鸡全为正常型,F1雌鸡正常型∶矮小型=3∶1,说明正常体型对矮小型为显性,B/b基因位于Z染色体,亲本雌鸡的基因型为ZBW,亲本雄鸡的基因型为1/2ZBZB、1/2ZBZb。毛腿雌雄鸡交配,在所得F1雌雄鸡中,毛腿∶光腿都是3∶1,说明毛腿对光腿为显性,A/a基因位于常染色体上,双亲的基因型均为Aa。可见,等位基因A/a和B/b在遗传上遵循自由组合定律。
    (2)结合对(1)的分析可知:亲本中雄鸡的基因型有AaZBZB、AaZBZb,亲本雄鸡产生的配子种类及比例为AZB∶AZb∶aZB∶aZb=3∶1∶3∶1。亲本雌鸡的基因型为AaZBW,亲本雌鸡产生的配子种类及比例为AZB∶AW∶aZB∶W=1∶1∶1∶1。F1毛腿正常型雄鸡的基因型及其比例为AAZBZB∶AAZBZb∶AaZBZB∶AaZBZb=3∶1∶6∶2,其中纯合子所占的比例是1/4。
    (3)正常情况下,a基因位于常染色体上,W染色体上没有a基因,但F1中某毛腿正常体型鸡产生了含Wa的卵细胞,且没有发生基因突变。由此可推知:该毛腿正常体型鸡的基因型是AaZBW。在减数分裂形成配子的过程中,由于a基因所在染色体片段易位至W染色上,导致F1中该毛腿正常体型鸡产生了含Wa的卵细胞。
    (4)①在杂交组合一中,F2性状分离比为9∶7,是9∶3∶3∶1的变式,因此F1为+w1+w2,并且w1、w2位于两对染色体上,位置标注如图: 。在杂交组合二中,F2性状分离比为1∶1的变式,说明F1为+w1+w3,并且w3与w1位于同一对染色体上,位置标注如图: 。
    ②杂交组合一中的F1产生的配子为1/4+w1、1/4++、1/4+w2、1/4w1w2,杂交组合二中的F1产生的配子为1/2+w3、1/2+w1。杂交组合一、二的F1相互杂交,子代出现白色个体(1/8w1w3++、1/8w1w1++)的概率是1/4。
    21.去甲肾上腺素(NE)既是一种激素,也是一种神经递质,可由肾上腺髓质和去甲肾上腺素能神经末梢合成,其主要作用是使血管收缩,心率加快,血压升高。图为去甲肾上腺素能神经末梢合成、贮存、释放E的示意图。请据图回答下列问题:
    (1)图中表示膜蛋白具有 和 功能。
    (2)NE合成后,主要储存在囊泡中,囊泡与 融合后,释放出NE。NE可与多种受体结合,与受体1结合时,膜外Na+ ,使突触后细胞兴奋;与受体2结合时,导致NE释放减少,这种调节机制为 。
    (3)NE释放后会被去甲肾上腺素能神经末梢再摄取,抗抑郁药丙米嗪可抑制该过程。丙米嗪抗抑郁作用的主要机制可能是
    (2分)。
    (4)NE在肾上腺髓质细胞中的合成过程与在去甲肾上腺素能神经末梢中合成过程基本相同。肾上腺髓质增生症(AMH)是一种罕见疾病,患者最主要的症状为高血压。有研究表明,酪氨酸羟化酶(TH)在AMH发病机制中起重要作用。为研究AMH大鼠模型肾上腺组织酪氨酸羟化酶基因表达水平,进行如下实验。请完成下表。
    (5)上述实验,主要实验结果如下:
    根据实验结果,说明肾上腺髓质增生症的分子机理可能是 (2分)。
    【答案】(1)物质运输 信息传递
    (2)突触前膜 内流 负反馈调节
    (3)丙米嗪抑制NE再摄取,使突触间隙的NE浓度增高,从而促进突触后细胞兴奋
    (4)生理盐水1mL·kg-1·d-1 肾上腺组织酪氨酸羟化酶蛋白质水平测定 NE含量
    (5)肾上腺髓质增生症与酪氨酸羟化酶基因的高表达有关
    【分析】1、据题分析,去甲肾上腺素既是神经递质,也是激素;
    2、神经递质存在于突触前膜的突触小泡中,只能由突触前膜释放,然后作用于突触后膜,因此兴奋只能从一个神经元的轴突传递给另一个神经元的细胞体或树突;
    3、兴奋在神经元间的传递是单向的,且存在电信号→化学信号→电信号的转换,神经递质作用于突触后膜可以使突触后膜兴奋或抑制。
    【详解】(1)图中膜蛋白的功能有:物质运输(钙通道:运输Ca2+)、信息传递(作为受体接收信号分子NE);
    (2)NE合成后,主要储存在囊泡中,当储存NE的囊泡与神经元轴突末梢处的细胞膜(即突触前膜)融合后,NE通过胞吐释放到突触间隙中,而后与突触后膜上的相应受体发生特异性结合,进而发挥调节作用。兴奋性递质(NE)作用于突触后膜与受体1结合,引起后膜大量的钠离子内流,使突触后细胞兴奋。NE与受体2结合,被突触前膜摄取,会抑制突触前神经元释放NE,继而减弱最初的变化,从而调节正常机体中NE的合成与释放,此调节机制为负反馈调节;
    (3)丙米嗪作用机制为抑制神经末梢突触前膜对去甲肾上腺素再摄取,使突触间隙的NE浓度增高,提高受体部位递质浓度,从而发挥抗抑郁作用;
    (4)该实验的自变量为是否患有AMH,其他无关变量应保持相同且适宜。实验组(AMH大鼠模型)注射的是0.1%利血平1mL·kg-1·d-1,则对照组注射生理盐水1mL·kg-1·d-1,其他条件保持相同且适宜。检测肾上腺组织酪氨酸羟化酶mRNA水平时,可以用酪氨酸羟化酶基因探针与酪氨酸羟化酶mRNA进行分子杂交检测(原理:两条单核苷酸链按碱基互补配对原则,形成异质双链)。检测肾上腺组织酪氨酸羟化酶蛋白质水平时,首先对大鼠肾上腺组织进行切片等处理,然后在切片所在溶液中加入酪氨酸羟化酶单克隆抗体进行检测(原理:抗原与抗体的特异性结合);
    (5)实验组和对照组相比,实验组肾上腺组织酪氨酸羟化酶mRNA相对含量、肾上腺组织酪氨酸羟化酶蛋白质相对含量、NE相对含量、肾上腺髓质百分数均大于对照组,说明肾上腺髓质增生症的分子机理可能是与酪氨酸羟化酶基因的高表达有关。
    22.为探究外来物种入侵的原因,研究者在加拿大一枝黄花(SC)入侵地以其入侵不同阶段的植物群落为研究对象,对本土植物物种常见优势种的生态位变化进行了定量分析,如下表所示,请回答下列问题。
    表:不同入侵梯度样地中常见本土植物的生态位宽度
    (1)区别不同群落的重要特征是 ,可用丰富度反映其数量。要研究某物种在群落中的生态位,通常要研究其所处的空间位置、占用资源的情况以及 等。
    (2)由表中数据可得,随 SC 入侵密度逐渐增加, (填表中序号)的生态位宽度明显减少,这说明 (2分)。
    (3)研究者测量了上述几种植物体内氮元素的含量,发现 SC体内氮元素含量远高于生态位宽度明显减少的植物,据此可初步推测 SC能成功入侵的原因是 。为进一步验证该推测,科研人员探究了氮元素(用铵态氮处理,单位:mm1/L)对 SC 地下部分和地上部分生物量的影响,部分结果如下图(对照组用 10mml/L铵态氮处理)所示。
    实验结果表明,SC 能成功入侵的机制是: ,从而提高自身的环境适应能力。
    (4)相关部门接收到SC 的举报信息后,一般采取的措施为在其种子成熟前连根拔出,分析其原因为 (2分)。
    (5)下表为食物链“草→鼠→鹰”中各种群一年间的能量流动情况(单位:107kJ·a⁻¹)。
    据表分析,草用于生长、发育和繁殖的能量是 (2分)107kJ⋅a⁻¹。植物的“气味”提供可采食的信息,说明了信息传递在生态系统中的作用是 。
    【答案】(1)物种组成 种间关系
    (2)①⑥⑦ 入侵种与①⑥⑦生态位重叠度大,种间竞争激烈
    (3)SC的根系发达,氮元素的积累能力强 在低氮环境中,促进地下部分生长扩大吸收氮的面积,在高氮环境中,促进地上部分生长来增加光合面积
    (4)有效减少种子传播,避免其无性繁殖
    (5)71.5 调节生物的种间关系,以维持生态系统的稳定或能影响群落演替
    【分析】1、群落是同一时间内聚集在一定区域中各种生物种群的集合,其研究内容包括群落的边界和范围、群落的物种组成、种间关系、群落演替、生态位、空间结构、群落演替等。
    2、生态位是指物种在群落中的地位或作用,包括所处的空间位置,占用资源的情况,以及与其他物种的关系等,研究植物的生态位,需要研究的方面有它在研究区域内的出现频率、种群密度、植株高度以及它与其他物种的关系等;各种生物都占据着相对稳定的生态位,有利于不同生物充分利用环境资源。
    【详解】(1)物种组成是区分不同群落的重要特征,也是决定群落性质最重要的因素;生态位是指物种在群落中的地位或作用,包括所处的空间位置,占用资源的情况,以及种间关系等,可见要研究某物种在群落中的生态位,通常要研究其所处的空间位置、占用资源的情况以及种间关系等。
    (2)根据表格数据可知,随着SC入侵梯度增加,①⑥⑦数量逐渐减少,说明其生态位宽度明显减少,说明①⑥⑦与SC的生态位有较大重叠,SC与它们之间的种间竞争强烈。
    (3)植物体通过根系吸收氮素,根据题意SC体内氮元素含量远高于生态位宽度明显减少的植物,可能是SC(的根系发达)氮元素的积累能力强,使其在竞争中占有优势,使其数量增加,生态位扩大。据图可知,在低氮条件下,地下生物量大于对照组,说明可促进地下部分的生长来扩大其吸收氮的面积;在高氮条件下,地上生物量增加,推测其通过促进地上部分生长来增加光合面积,从而提高自身的环境适应能力。
    (4)加拿大一枝黄花(SC)根状茎发达,传播速度快,与周围植物争夺阳光和肥料,对生物多样性造成严重威胁。因此为清除该植物,可在种子成熟前,连根拔除,有效减少种子传播;通过根(无性繁殖器官)拔除后,可避免其无性繁殖。
    (5)据表分析,草用于生长、发育和繁殖的能量为草的同化量-草呼吸作用消耗的能量或流入下一营养级(鼠)中的能量+分解者分解的能量+未被利用的能量,即( 7.0+19.0+45.5)×107=71.5×107kJ⋅a-1;“气味”提供可采食的信息属于化学信息,说明了信息传递在生态系统中的作用是调节生物的种间关系,以维持生态系统的稳定或能影响群落演替。
    23.细胞中NF-κB蛋白的活性水平与肿瘤的发展呈正相关。为了高效地筛选出以NF-κB为靶点的抗肿瘤药物,研究人员利用基因工程构建了NF-κB-GFP的报告基因载体。具体原理为把已确定的NF-κB基因与报告基因GFP(其表达产物荧光蛋白可被实时检测)正确连接,使报告基因能与NF-κB基因同步表达,其工作模式见下图1。回答下列问题:
    (1)构建NF-κB-GFP报告基因载体时,首先利用PCR技术扩增GFP基因序列,能否准确扩增出GFP基因的关键是 。降温至50℃时,PCR反应体系中完成的反应主要是 。
    (2)GFP基因所在DNA分子上有3种限制酶(BamHI、EcRI、HindⅢ)的识别序列;如下图2所示。限制酶BamHI在碱基G和G之间进行切割,画出其切割后产生的黏性末端(体现出限制酶的切割位点) 。应使用限制酶 对GFP基因所在的DNA进行切割,再连接到质粒上,该方法的优点是 (2分)。最后得到NF-κB-GFP报告基因载体,该载体中GFP基因和NF-κB基因表达时使用的启动子 (填“相同”或“不同”)。
    (3)将NF-κB-GFP报告基因载体导入肿瘤细胞常用的方法是 。体外培养肿瘤细胞需要提供 (2分)(答出2点即可)条件;再放入气体具体组成成分为 的培养箱中进行培养。
    (4)将导入成功的肿瘤细胞置于含待检测抗肿瘤药物的培养基中培养一段时间,并检测细胞中GFP蛋白表达量的变化。若药物抗肿瘤效果显著,可观测到的现象为 。
    【答案】(1)正确设计引物 引物与两条DNA单链(模板链)结合
    (2)(或)BamHI和EcRI 避免GFP基因自身环化,避免GFP基因反向)连接 相同
    (3)显微注射法 所需要的各种营养物质,无菌、无毒的环境,适宜的温度、pH和渗透压 95%空气+5%CO2
    (4)添加该药物的培养基中,肿瘤细胞中的荧光强度显著下降
    【分析】利用PCR技术扩增目的基因(适用于目的基因的核首酸序列已知的情况):①概念:PCR全称为聚合酶链式反应,是一项在生物体外复制特定DNA的核酸合成技术。②原理:DNA复制。③条件:模板DNA、四种脱氧核苷酸、一对引物、热稳定DNA聚合酶(Taq酶)。
    【详解】(1)利用PCR技术能准确扩增出目的基因的关键是正确设计引物。降温至50℃时,反应体系中完成的变化主要是引物与两条DNA单链结合。
    (2)限制酶BamHI在碱基G和G之间进行切割,切割后产生的黏性末端为或,用BamHI和EcRI两种限制酶切割GFP基因序列所在DNA,切割后形成的黏性末端可以避免GFP基因自身环化,也可以避免GFP基因反向连接。GFP基因和NF-κB基因要同步表达,因此需要使用相同的启动子。
    (3)将外源基因导入动物细胞常用显微注射法。体外培养肿瘤细胞需要提供所需要的各种营养物质、无菌、无毒的环境,适宜的温度、pH和渗透压。将含肿瘤细胞的培养基置于37℃恒温培养箱中培养,培养箱中的气体具体组成成分为95%空气+5%CO2,其中O2是细胞代谢所必需的,CO2的主要作用是维持培养液的pH。
    (4)本研究的目的是高效地筛选出以NF-κB为靶点的抗肿瘤药物,由于GFP基因是NF-κB基因的报告基因,因此抗肿瘤效果显著的药物使用后会使NF-κB表达量显著下降,与NF-κB基因具有相同启动子的GFP基因表达量也显著下降,因此会观测到肿瘤细胞中的荧光强度显著下降的现象。
    种类
    觅食对象所在部位
    栗颊林莺
    树顶新生针叶区、嫩芽区
    黑喉绿林莺
    中上部新生针叶区、嫩芽区、较老针叶区
    栗胸林莺
    老针叶区、无地衣区、有地衣覆盖的中层枝条区
    黄腰白喉林莺
    无地衣区、有地衣覆盖的较低树干与中层枝条区
    项目
    品系甲
    品系乙
    正常光
    弱光
    正常光
    弱光
    净光合速率(μmlCO2/m2•s)
    11.39
    10.18
    11.64
    6.25
    叶绿素含量(mg/g)
    1.78
    2.01
    1.41
    2.32
    气孔导度(mlH2O/ m2•s)
    0.05
    0.11
    0.12
    0.04
    胞间CO2浓度(μmlCO2/m2•s)
    111.8
    216.2
    274.2
    207.2
    杂交组合
    F1
    F2
    黑羽
    白羽
    分离比
    一:w-1×w-2
    全为黑羽
    136
    63
    9∶7
    二:w-1×w-3
    全为黑羽
    89
    87
    1∶1
    实验目的
    主要实验过程
    设置对照
    准备40只生理状态相似的正常大鼠,均分为2组。
    对照组:每只大鼠皮下注射
    实验组:每只大鼠皮下注射0.1%利血平1mL·kg-1·d-1,制备AMH大鼠模型。
    肾上腺组织酪氨酸羟化酶
    mRNA水平测定
    一段时间后,利用酪氨酸羟化酶基因探针与酪氨酸羟化酶mRNA进行分子杂交检测。

    对大鼠肾上腺组织进行切片等处理,然后在切片所在溶液中加入酪氨酸羟化酶单克隆抗体进行检测。
    血清中 的测定
    通过高效液相色谱一电化学检测法检测。
    肾上腺髓质增生程度的检测
    至少取3个肾上腺切面,测量并计算肾上腺髓质百分数。[肾上腺髓质百分数=髓质切面厚度/(皮质切面厚度+髓质切面厚度)×100%]
    组别
    mRNA相对含量
    TH相对含量
    NE相对含量
    肾上腺髓质百分数
    对照组
    0.21
    0.14
    1.61
    21.76
    实验组
    0.52
    0.32
    4.80
    32.88
    本土植物物种
    SC入侵梯度(株数/m²)
    0
    5~7
    11~13
    >18
    ①野老鹳草
    0.6753
    0.4864
    0.3955
    0.1991
    ②禺毛茛
    0.2000
    0.3827
    0.3997
    0.4894
    ③天胡荽
    0.2982
    0.3476
    0.3816
    0.4503
    ④蛇含委陵菜
    0.3875
    0.4727
    0.4869
    0.5878
    ⑤细柄草
    0.6979
    0.6864
    0.7885
    0.8715
    ⑥白茅
    0.7695
    0.5438
    0.4660
    0.3839
    ⑦雀稗
    0.8876
    0.4648
    0.2810
    0.1993
    种群
    同化的
    总能量
    用于生长、发育
    和繁殖的能量
    呼吸消耗
    传递给分解者
    传递给下
    一营养级
    未被利
    用的能量

    69.5
    7.0
    19.0
    45.5

    19.0
    9.0
    1.0
    4.5

    3.5
    1.0
    2.5
    微量不计

    相关试卷

    冲刺江苏高考押题必刷卷03生物试卷(解析版): 这是一份冲刺江苏高考押题必刷卷03生物试卷(解析版),共28页。试卷主要包含了单选题,多选题,非选择题等内容,欢迎下载使用。

    冲刺江苏高考押题必刷卷02生物试卷(解析版): 这是一份冲刺江苏高考押题必刷卷02生物试卷(解析版),共29页。试卷主要包含了单选题,多选题,非选择题等内容,欢迎下载使用。

    2024《高考必刷卷·押题卷》生物: 这是一份2024《高考必刷卷·押题卷》生物,共41页。

    免费资料下载额度不足,请先充值

    每充值一元即可获得5份免费资料下载额度

    今日免费资料下载份数已用完,请明天再来。

    充值学贝或者加入云校通,全网资料任意下。

    提示

    您所在的“深圳市第一中学”云校通为试用账号,试用账号每位老师每日最多可下载 10 份资料 (今日还可下载 0 份),请取消部分资料后重试或选择从个人账户扣费下载。

    您所在的“深深圳市第一中学”云校通为试用账号,试用账号每位老师每日最多可下载10份资料,您的当日额度已用完,请明天再来,或选择从个人账户扣费下载。

    您所在的“深圳市第一中学”云校通余额已不足,请提醒校管理员续费或选择从个人账户扣费下载。

    重新选择
    明天再来
    个人账户下载
    下载确认
    您当前为教习网VIP用户,下载已享8.5折优惠
    您当前为云校通用户,下载免费
    下载需要:
    本次下载:免费
    账户余额:0 学贝
    首次下载后60天内可免费重复下载
    立即下载
    即将下载:资料
    资料售价:学贝 账户剩余:学贝
    选择教习网的4大理由
    • 更专业
      地区版本全覆盖, 同步最新教材, 公开课⾸选;1200+名校合作, 5600+⼀线名师供稿
    • 更丰富
      涵盖课件/教案/试卷/素材等各种教学资源;900万+优选资源 ⽇更新5000+
    • 更便捷
      课件/教案/试卷配套, 打包下载;手机/电脑随时随地浏览;⽆⽔印, 下载即可⽤
    • 真低价
      超⾼性价⽐, 让优质资源普惠更多师⽣
    VIP权益介绍
    • 充值学贝下载 本单免费 90%的用户选择
    • 扫码直接下载
    元开通VIP,立享充值加送10%学贝及全站85折下载
    您当前为VIP用户,已享全站下载85折优惠,充值学贝可获10%赠送
      充值到账1学贝=0.1元
      0学贝
      本次充值学贝
      0学贝
      VIP充值赠送
      0学贝
      下载消耗
      0学贝
      资料原价
      100学贝
      VIP下载优惠
      0学贝
      0学贝
      下载后剩余学贝永久有效
      0学贝
      • 微信
      • 支付宝
      支付:¥
      元开通VIP,立享充值加送10%学贝及全站85折下载
      您当前为VIP用户,已享全站下载85折优惠,充值学贝可获10%赠送
      扫码支付0直接下载
      • 微信
      • 支付宝
      微信扫码支付
      充值学贝下载,立省60% 充值学贝下载,本次下载免费
        下载成功

        Ctrl + Shift + J 查看文件保存位置

        若下载不成功,可重新下载,或查看 资料下载帮助

        本资源来自成套资源

        更多精品资料

        正在打包资料,请稍候…

        预计需要约10秒钟,请勿关闭页面

        服务器繁忙,打包失败

        请联系右侧的在线客服解决

        单次下载文件已超2GB,请分批下载

        请单份下载或分批下载

        支付后60天内可免费重复下载

        我知道了
        正在提交订单

        欢迎来到教习网

        • 900万优选资源,让备课更轻松
        • 600万优选试题,支持自由组卷
        • 高质量可编辑,日均更新2000+
        • 百万教师选择,专业更值得信赖
        微信扫码注册
        qrcode
        二维码已过期
        刷新

        微信扫码,快速注册

        手机号注册
        手机号码

        手机号格式错误

        手机验证码 获取验证码

        手机验证码已经成功发送,5分钟内有效

        设置密码

        6-20个字符,数字、字母或符号

        注册即视为同意教习网「注册协议」「隐私条款」
        QQ注册
        手机号注册
        微信注册

        注册成功

        下载确认

        下载需要:0 张下载券

        账户可用:0 张下载券

        立即下载
        使用学贝下载
        账户可用下载券不足,请取消部分资料或者使用学贝继续下载 学贝支付

        如何免费获得下载券?

        加入教习网教师福利群,群内会不定期免费赠送下载券及各种教学资源, 立即入群

        返回
        顶部
        Baidu
        map