2024年山东省枣庄市薛城区八年级中考模拟预测生物试卷(解析版)
展开
这是一份2024年山东省枣庄市薛城区八年级中考模拟预测生物试卷(解析版),共26页。试卷主要包含了选择题,非选择题等内容,欢迎下载使用。
1. “桃花流水鳜鱼肥”中提及两种生物,如图是这两种生物的细胞结构模式图。下列叙述合理的是( )
A. 甲细胞取自桃花、乙细胞取自鳜鱼
B. 甲、乙细胞的控制中心都是细胞核
C. 甲图中的结构①在桃花细胞中不存在
D. 所有生物的细胞中都有乙图中的结构②
【答案】B
【分析】图甲表示动物细胞,图乙表示植物细胞,①是细胞膜,②是液泡。
【详解】A.甲细胞是动物细胞,应取自鳜鱼、乙细胞是植物细胞,应取自桃花,A不符合题意。
B.细胞核含有遗传物质,是细胞生命活动的控制中心,B符合题意。
C.甲图中的结构①是细胞膜,在桃花细胞(植物细胞)中也存在,C不符合题意。
D.②液泡一般存在于植物细胞中,动物细胞中不存在,D不符合题意。
故选B。
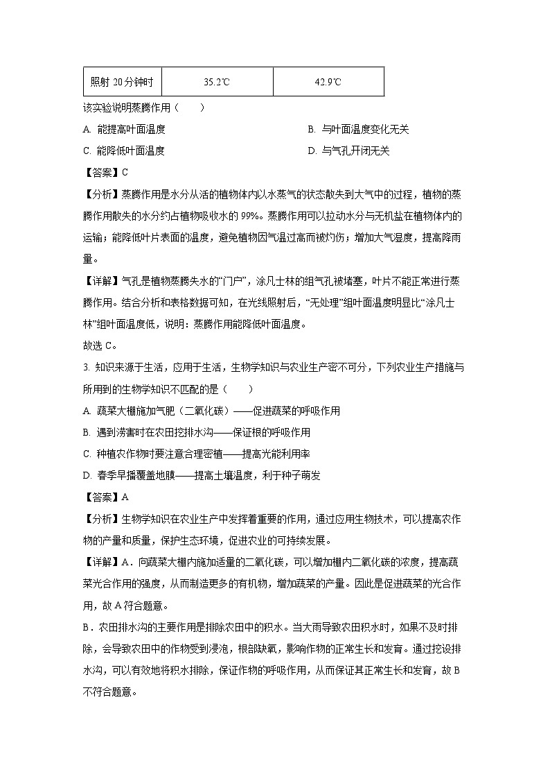
2. 某生物实验小组在植物同一枝条上选定相似的两个叶片,一片正、背两面涂凡士林堵塞气孔,另一片不做处理,同时置于烤灯下进行照射,定时测量其叶面温度。多次实验后得到的平均值如下表:
该实验说明蒸腾作用( )
A. 能提高叶面温度B. 与叶面温度变化无关
C. 能降低叶面温度D. 与气孔开闭无关
【答案】C
【分析】蒸腾作用是水分从活的植物体内以水蒸气的状态散失到大气中的过程,植物的蒸腾作用散失的水分约占植物吸收水的99%。蒸腾作用可以拉动水分与无机盐在植物体内的运输;能降低叶片表面的温度,避免植物因气温过高而被灼伤;增加大气湿度,提高降雨量。
【详解】气孔是植物蒸腾失水的“门户”,涂凡士林的组气孔被堵塞,叶片不能正常进行蒸腾作用。结合分析和表格数据可知,在光线照射后,“无处理”组叶面温度明显比“涂凡士林”组叶面温度低,说明:蒸腾作用能降低叶面温度。
故选C。
3. 知识来源于生活,应用于生活,生物学知识与农业生产密不可分,下列农业生产措施与所用到的生物学知识不匹配的是( )
A. 蔬菜大棚施加气肥(二氧化碳)——促进蔬菜的呼吸作用
B. 遇到涝害时在农田挖排水沟——保证根的呼吸作用
C. 种植农作物时要注意合理密植——提高光能利用率
D. 春季早播覆盖地膜——提高土壤温度,利于种子萌发
【答案】A
【分析】生物学知识在农业生产中发挥着重要的作用,通过应用生物技术,可以提高农作物的产量和质量,保护生态环境,促进农业的可持续发展。
【详解】A.向蔬菜大棚内施加适量的二氧化碳,可以增加棚内二氧化碳的浓度,提高蔬菜光合作用的强度,从而制造更多的有机物,增加蔬菜的产量。因此是促进蔬菜的光合作用,故A符合题意。
B.农田排水沟的主要作用是排除农田中的积水。当大雨导致农田积水时,如果不及时排除,会导致农田中的作物受到浸泡,根部缺氧,影响作物的正常生长和发育。通过挖设排水沟,可以有效地将积水排除,保证作物的呼吸作用,从而保证其正常生长和发育,故B不符合题意。
C.在单位面积上种植作物时,合理调整植株间的株行距,可以使叶片分布更加合理,避免叶片之间的相互遮挡,从而使每一片叶片都能更好地接收到阳光,进行光合作用。这样,光能得到了更充分的利用,提高了光能利用率,故C不符合题意。
D.地膜可以阻止土壤中的热量向空气中散发,减少土壤与空气之间的热交换。在白天,阳光照射到地膜上,地膜能够透过短波辐射使地面增温,同时阻止地面长波辐射和大气辐射穿透薄膜,从而起到保温作用。这样,土壤温度得以提高,为种子萌发提供了适宜的温度条件,故D不符合题意。
故选A。
4. 生物经过漫长时间的进化,形成了与其功能相适应的结构。下列各类动物结构与其功能的匹配关系,不正确的是( )
A. 昆虫的外骨骼—防止体内水分蒸发
B. 鱼的鳃—适于在水中进行气体交换
C. 鸟的气囊—气体交换
D. 哺乳动物的臼齿—咀嚼食物
【答案】C
【分析】生物的形态结构与其功能相适应,这主要源于生物在进化过程中的自然选择和适应机制。在自然界中,生物面临着各种环境压力和生存挑战,如食物获取、防御天敌、繁殖后代等。这些挑战要求生物必须具备特定的生理功能来应对,而形态结构则是实现这些功能的基础。
【详解】A.昆虫的外骨骼是由几丁质等坚硬物质构成的封闭的结构,还有光滑的表面和良好的透气性,能够有效地防止体内水分的蒸发,帮助昆虫适应各种干燥或潮湿的环境,故A不符合题意。
B.鳃丝是鳃的主要部分,由许多细长的丝状结构组成,每根鳃丝的两侧又生出许多细小的鳃小片。这些鳃小片呈扁平状,仅由单层扁平上皮细胞构成,其间为微细管网,以及小量的支柱细胞。这种极薄的结构使得鳃小片具有极大的表面积,能够与水充分接触,从而增加了摄取水中所溶解的氧的机会。在鳃小片中,密布着大量的毛细血管。当血液流过这些毛细血管时,就完成了气体交换,故B不符合题意。
C.气囊的主要功能是辅助呼吸,它们与肺相连,通过储存空气来协助肺进行气体交换。因此气囊本身不能进行气体交换,气体交换是在肺内进行的,故C符合题意。
D.臼齿在咀嚼面上具有圆丘状高低不等的瘤状突起,这些突起实际上是在方形臼齿四尖的基础上发育了许多附属小尖以至呈瘤状,但主尖仍可明显辨别。这种结构使得臼齿能够更有效地研磨和碾断食物,故D不符合题意。
故选C。
5. 驯兽师能够训练猴子按照指令做出推车、跳绳等动作,但无法教会青蛙做出这些动作。下列对这一现象的解释,不正确的是( )
A. 青蛙不具有学习行为
B. 猴子和青蛙学习能力不同
C. 学习行为的获得需要以遗传因素为基础
D. 学习行为的获得不能只依靠环境因素的作用
【答案】A
【分析】先天性行为是动物生来就有的,由动物体内的遗传物质所决定的行为,又称为本能,如蜜蜂采蜜、蜘蛛结网、亲鸟育雏等。学习行为是在遗传因素的基础上,通过环境因素的作用,由生活经验和学习而获得的行为,如鹦鹉学舌、海豹表演、小狗钻火圈等。
【详解】A.青蛙具有学习行为,动物越低等,学习能力越弱,动物越高等,学习能力越强,适应环境的能力越强,A错误。
B.动物越高等,学习能力越强,适应环境能力也就越强;动物越低等,学习能力就越弱,学会某种行为中“尝试”和“错误”的次数就越多;猴子属于哺乳动物,青蛙属于两栖动物,猴子比青蛙高等,其学习能力较强,B正确。
CD.学习行为是在遗传因素的基础上,通过环境 因素的作用,由生活经验和学习而获得的行为, CD正确。
故选A。
6. 小凡在公园中发现树木挂有标牌,这是专家依据一定的特征对树木进行的分类。下列关于生物分类的叙述错误的是
A. 分类时一般把生物的生活习性、形态结构和生理特征等作为依据
B. 在被子植物的分类中,花、果实和种子往往是分类的主要依据
C. “界”是最大的一级分类单位,“种”是最基本的分类单位
D. 生物的分类单位越大,包含的生物种类越少
【答案】D
【分析】(1)生物学家根据生物之间在形态结构和生理功能上的相似程度,把它们分成不同等级的分类单位。
(2)生物分类的等级单位。①生物分类从大到小的等级依次是:界、门、纲、目、科、属、种。②“种”是最基本的分类单位,同种生物的亲缘关系是最密切的。③分类单位越小,所包含的生物共同特征越多;分类单位越大,所包含的生物共同特征越少。如同“种”的生物共同特征最多,同“界”的生物共同特征最少。
【详解】A.生物分类是研究生物的一种基本方法。分类时一般把生物的生活习性、形态结构和生理特征等作为依据,A正确。
B.被子植物的根、茎、叶(营养器官)、花、果实、种子(生殖器官)的形态结构都可以作为分类的依据,其中的花、果实和种子往往作为分类的重要依据,是因为花、果实和种子的形态结构相对稳定,B正确。
C.结合分析可知,“界”是最大的一级分类单位,“种”是最基本的分类单位,C正确。
D.生物的分类单位越大,包含的生物种类越多,D错误。
故选D。
7. 《中国居民膳食指南(2022)》提出,要合理膳食,均衡营养,下列饮食习惯合理的是( )
A. 不挑食、不偏食,按时进餐
B. 用喝果汁、可乐等饮料来代替饮水
C. 睡觉前多吃一些食物,早餐可以不进食
D. 爱吃的就多吃,不爱吃的就少吃
【答案】A
【分析】合理膳食指的是由食物中摄取的各种营养素与身体对这些营养素的需要达到平衡,既不缺乏,也不过多。根据平衡膳食宝塔,均衡的摄取五类食物。合理营养还包括合理的用膳制度和合理的烹调方法,烹调时要注意低盐、低脂肪,并少放味精等。每天要一日三餐,定时定量,不挑食,不偏食,早餐吃好,中午吃饱,晚上吃少。每天摄入的总能量中,早、中、晚三餐比例为3:4:3。
【详解】A.要达到合理营养,必须合理调配膳食,满足对各种营养素的要求;科学搭配食物,按比例分配到一日三餐中;不挑食、不偏食,按时进餐,故A正确。
B.果汁、饮料中许多添加剂,有的对人体无益反而有害,所以不能用喝果汁、可乐等饮料来代替饮水,故B错误。
C.每天要一日三餐,定时定量,不挑食,不偏食,早餐吃好,中午吃饱,晚上吃少,故C错误。
D.为做到合理营养,“平衡膳食宝塔”均衡摄取五类食物,以避免营养不良和营养过剩;在早、中、晚餐的能量摄取应当分别占30%、40%、30%,故D错误。
故选A.
8. 北欧人的鼻子高且长,这是与寒冷气候相适应的,由此你可以想到( )
①鼻、咽、喉、气管、支气管、肺组成了呼吸道
②呼吸道都有骨或软骨做支架,保证气体顺畅通过
③北欧人鼻子高且长,有利于对吸入的寒冷干燥气体进行处理,使到达肺部的气体温暖、湿润
④人呼吸时,会厌软骨会盖住喉口
A. ①②B. ②③C. ①④D. ②④
【答案】B
【分析】呼吸系统的组成包括呼吸道和肺两部分,呼吸道包括鼻腔、咽、喉、气管、支气管,是呼吸的通道,肺是气体交换的主要场所。
【详解】①呼吸道包括鼻、咽、喉、气管、支气管,呼吸道是气体进出肺的通道,①错误。
②呼吸道都有骨或软骨做支架,能保证气流通畅,不致因人体吸气而导致气管变瘪,②正确。
③北欧地处寒冷地区,空气寒冷而干燥,与这个特点相适应,北欧人鼻子高且长。这样的鼻子有利于对吸入的寒冷干燥气体进行处理,使到达肺部的气体温暖、湿润,③正确。
④吞咽时,会厌软骨像盖子一样盖住喉口,食物进入食道,以免食物进入气管,但人呼吸时,会厌软骨不会盖住喉口,④错误。
故选B。
9. 如图为心脏工作某一阶段示意图,下列有关叙述中错误的是( )
A. ①和③正处于舒张状态
B. ②和④泵出来的血液量相等
C. ②和④中流的都是动脉血
D. 从②流出的血液首先参与肺循环
【答案】C
【分析】图为心脏结构示意图,其中①是右心房,②是右心室,③是左心房,④是左心室。
【详解】A、由图中血液流向箭头可知,血液正由静脉流回心房,所以①和③正处于舒张状态,正确
B、心脏两侧的心输出量相等,即④左心室、②右心室收缩时泵出的血液量相等,正确
C、②右心室流静脉血,④左心室中流动脉血,错误
D、从②右心室流出的血液首先参与肺循环,正确
10. 血液流经某些器官时,人体内代谢废物能够减少的器官是( )
①肝脏 ②皮肤 ③肾脏 ④肺 ⑤胰腺
A. ①②③B. ②③④C. ②④⑤D. ③④⑤
【答案】B
【分析】体内物质分解时产生的二氧化碳、尿素和多余的水等废物排出体外的过程叫做排泄。排泄的途径有三条:皮肤排出汗液;泌尿系统排出尿液;呼吸系统排出二氧化碳和水。
【详解】人体内物质分解时产生的二氧化碳、尿素和多余的水等废物排出体外的过程叫做排泄。排泄的途径主要有三条:水和少量的无机盐、尿素以汗液的形式由皮肤排出;二氧化碳和少量的水以气体的形式通过呼吸系统排出,肺是气体交换的主要场所,是呼吸系统的主要器官;绝大部分水、无机盐和尿素等废物以尿的形式通过泌尿系统排出。肾脏是形成尿液的器官,故血液流经 ②皮肤 ③肾脏 ④肺时,人体内代谢废物能够减少。①肝脏是人体内最大的消化腺,⑤胰腺既是内分泌腺,又是外分泌腺,当血液流经腺体时,人体内代谢废物会增加,B正确,ACD错误。
故选B。
11. 罗华同学制作了洋葱鳞片叶内表皮细胞临时装片,并用显微镜进行了观察。下列有关实验操作叙述不正确的是( )
A. 图甲中的①是反光镜,当环境光线较弱时,应选用凹面镜对光
B. 图乙是给洋葱鳞片叶内表皮细胞染色,所用的液体是碘液
C. 要想观察到的细胞数量最多,应选择的镜头组合是图丙中的②③
D. 若要把图丁中观察到的物像移到视野中央,玻片应向右下方移动
【答案】C
【分析】1.图甲中,①反光镜能使光线通过通光孔反射到镜筒内。反光镜有两个面,平面镜和凹面镜,凹面镜能够聚光,可以使视野变亮,故当外界光线较强时用平面镜,当外界光线较弱时用凹面镜。
2.图丙中,目镜没有螺纹,它直接插在镜筒的顶端,放大倍数低的长,放大倍数高的短。物镜上有螺纹,安装在转换器上,放大倍数低的短,放大倍数高的长。题图中:①是低倍目镜、②是高倍目镜,③是高倍物镜、④是低倍物镜。
【详解】A.图甲中的①是反光镜,反光镜的凹面镜能够聚光,可以使视野变亮。因此,当环境光线较弱时,应选用凹面镜对光,A正确。
B.为了便于观察洋葱鳞片叶内表皮细胞的结构,要对细胞进行染色。在盖玻片一侧加碘液,另一侧用吸水纸吸引,重复2~3次,使染液浸润到细胞标本的全部。可见,图乙是给洋葱鳞片叶内表皮细胞染色,所用的液体是碘液,B正确。
C.观察同一视野的同一部位:低倍镜下看到的细胞小,数量多;高倍镜下看到的细胞大,数量少。显微镜的放大倍数等于目镜的放大倍数乘以物镜的放大倍数。因此,要想看到细胞的数目最多,显微镜的放大倍数应是最小,即低倍目镜①(5×)和低倍物镜④(10×)组合,C错误。
D.我们在显微镜下看到的物像是上下左右均颠倒的物像,所以我们移动玻片标本时,标本移动的方向正好与物像移动的方向相反。图丁中,细胞物像在视野的偏右下方,向右下方移动装片,物像会向左上方移动到视野的中央,D正确。
故选C。
12. “草长莺飞二月天”,下列关于青草和黄莺的叙述,正确的是( )
A. 青草和黄莺的细胞分裂过程是完全一样的
B. 青草和黄莺的细胞在分化过程中,染色体数目均发生改变
C. 青草发育的起点是种子,黄莺发育的起点是鸟卵
D. 与黄莺相比,青草缺少的结构层次是系统
【答案】D
【分析】本题考查青草和黄莺的结构层次,难度适中。
【详解】A.青草属于植物,黄莺属于动物,植物与动物的细胞分裂过程并不一样。细胞分裂时,细胞核由一个分成两个,随后,细胞质分成两份,每份各含一个细胞核,如果是动物细胞,细胞膜从细胞的中部向内凹陷,分裂为两个细胞,若是植物细胞,则在原来的细胞中央形成新的细胞膜和新的细胞壁,A错误。
B.在细胞分化过程中,染色体的数目保持不变,B错误。
C.青草和黄莺发育的起点均为受精卵,C错误。
D.青草的结构层次包括细胞、组织、器官、个体,黄莺的结构层次包括细胞、组织、器官、系统、个体,故青草缺少的结构层次为系统,D正确。
故选D。
13. 位于山亭区的“抱犊固”是国家4A级景区,物种丰富。下列有关景区内植物的描述正确的是( )
A. 银杏的果皮为白色,俗称“白果”
B. 油松的种子长在它的果实——球果里
C. 葫芦藓的叶子对二氧化硫等有毒气体比较敏感,可以用来监测空气污染
D. 肾蕨具有类似茎和叶的分化,有假根,茎中没有导管
【答案】C
【分析】植物分为种子植物和孢子植物,孢子植物用孢子繁殖,有藻类植物、苔藓植物和蕨类植物。根据种子外有无果皮包被着,我们把种子植物分为裸子植物和被子植物两大类,裸子植物的种子外无果皮包被,是裸露的;被子植物的种子外有果皮包被着,能形成果实。
【详解】A.银杏是裸子植物,其种子外无果皮包被,裸露不能形成果实,它的种子俗称“白果”,A错误。
B.油松属于裸子植物,其种子外无果皮包被,裸露不能形成果实,它的种子长在球果里,B错误。
C.葫芦藓属于苔藓植物,苔藓植物的叶只有一层细胞,二氧化硫等有毒气体可以从背腹两面侵入细胞,从而威胁它的生存,可以当做检测空气污染程度的指示植物,C正确。
D.肾蕨等蕨类植物,有了根、茎、叶的分化,体内有输导组织;苔藓植物有类似茎和叶的分化,有假根,茎中没有导管,D错误。
故选C。
14. 学习了植物的有关知识后,小茗同学设计了以下实验,他设计合理的是( )
A. 甲装置可以用来验证光合作用需要水
B. 乙装置放在有光环境中,可以验证光合作用有氧气产生
C. 丙装置可以用来验证呼吸作用需要水作为原料
D. 丁装置设置合理,可以用来验证蒸腾作用
【答案】B
【详解】生物探究实验一般都是对照实验,因此甲装置可以用来验证光合作用需要二氧化碳,但缺少对照组。对照实验装置的水槽中应装有清水,A错误;光合作用的条件是光照,光合作用必须在光下进行,所以此装置必须放在光照的环境中,B正确;丙装置是验证萌发的种子进行呼吸作用释放二氧化碳的实验。种子萌发时,有机物彻底分解产生二氧化碳,将萌发的种子瓶内气体通入澄清石灰水,澄清石灰水变浑浊(二氧化碳具有使澄清石灰水变浑浊的特性),说明萌发的种子进行呼吸作用释放二氧化碳,C错误;丁装置可以用来验证植物的蒸腾作用,此装置有不妥之处,塑料袋应扎在主茎的基部,以免土壤中的水分蒸发进入塑料袋。所以丁装置若将塑料袋口扎在茎的基部,就可用来验证植物的蒸腾作用,D错误。
15. 为探究某绿色植物的光合作用和呼吸作用,设计甲、乙两个装置(说明:密闭装置中NaOH溶液能吸收CO2,CO2缓冲液可使装置内CO2浓度保持恒定,装置气密性良好),丙为乙内植物释放O2的量随光照强度变化的曲线。下列说法错误的是( )
A. 甲在黑暗条件下,红色液滴向右移动
B. 甲在黑暗条件下,红色液滴在单位时间内移动的距离可代表呼吸作用速率
C. 乙在丙图的A点光照条件下,红色液滴不移动
D. 乙在丙图的B点光照条件下,红色液滴向右移动
【答案】A
【分析】(1)绿色植物通过叶绿体利用光能,把二氧化碳和水转化成储存能量的有机物(如淀粉),并且释放出氧气的过程,叫做光合作用。可见光合作用的原料是二氧化碳和水;场所是叶绿体;条件是光;产物是:有机物和氧。
(2)细胞利用氧,将有机物分解成二氧化碳和水,并且将储存在有机物中的能量释放出来,供给生命活动的需要,这个过程叫做呼吸作用。
(3)甲瓶NaOH溶液吸收二氧化碳,则甲瓶内气压变化主要是由于氧气变化而引起的。乙瓶CO2缓冲液可使装置内CO2浓度保持恒定则保证了绿色植物光合作用不受二氧化碳浓度影响。乙瓶CO2浓度保持恒定,故其内气压变化也是由于氧气变化而引起的。
(4)丙图中A点表示光合速率和呼吸速率相等即光补偿点,B点表示光合速率大于呼吸速率。
【详解】A.甲在黑暗条件下不进行光合作用,只进行呼吸作用,呼吸作用消耗氧气,释放二氧化碳,而释放的二氧化碳被甲装置的NaOH溶液吸收,故甲装置气压减小,红色液滴会向左移动而不是向右移动,A错误。
B.甲在黑暗条件下只进行呼吸作用,装置内由于呼吸消耗氧气而导致红色液滴向左移动,则在单位时间内红色液滴移动的距离可以代表呼吸作用速率,单位时间红色液滴移动的距离越大代表其呼吸作用速率越快,B正确。
C.乙在丙图的A点光照条件下,光合作用氧气释放量等于呼吸作用氧气消耗量,红色液滴不移动,C正确。
D.乙在丙图的B点光照条件下光合作用氧气释放量大于呼吸作用氧气消耗量,瓶内气压增大,红色液滴向右移动,D正确。
故选A。
16. 运动会上运动员的任何一个动作都会进行以下步骤:①相应的骨受到牵引②骨绕关节活动③骨骼肌接受神经传来的兴奋④骨骼肌收缩。这些步骤发生的正确顺序是( )
A. ①②③④B. ②①③④
C. ③④②①D. ③④①②
【答案】D
【分析】人体的任何一个动作,都是在神经系统的支配下,由于骨骼肌收缩,并且牵引了所附着的骨,绕着关节活动而完成的。
【详解】骨骼肌有受刺激而收缩的特性,当骨骼肌受神经传来的刺激收缩时,就会牵动着它所附着的骨,绕着关节活动,于是躯体就产生了运动。在运动中,神经系统起调节作用,骨起杠杆的作用,关节起支点作用,骨骼肌起动力作用。因此运动会上运动员做任何一个动作时,都会进行以下步骤:③骨骼肌接受神经传来的兴奋、④骨骼肌收缩、①相应的骨受到牵引、②骨绕关节活动,ABC错误,D正确。
故选D。
17. “鸟宿池边树,僧敲月下门”,这句诗描述了和尚在月光下轻轻敲开寺门的场景。下列说法错误的是( )
A. 在敲门的过程中,由图1到图2肱二头肌由舒张到收缩
B. 图中肘关节由关节面、关节腔和关节囊几部分构成
C. 关节囊能分泌滑液,可使关节运动更加灵活
D. 骨骼肌中间较粗的部分是肌腹
【答案】A
【分析】(1)关节一般由关节面、关节囊和关节腔三部分构成。关节面是两个以上相邻骨的接触面,一个略凸,叫关节头;另一个略凹,叫关节窝。关节面上覆盖着一层光滑的软骨,即关节软骨。关节头、关节窝和关节囊之间围成一个空腔,叫做关节腔,关节腔里有关节囊分泌的滑液,可以缓冲运动时两骨的碰撞,减少摩擦。
(2)骨骼肌由肌腹和肌腱两部分组成。当骨骼肌受到神经传来的刺激而收缩时,就会牵动骨围绕关节活动,于是躯体就会产生运动。当肱二头肌收缩,肱三头肌舒张时,肘部弯曲;当肱三头肌收缩,肱二头肌舒张时,肘部伸展。
【详解】A.据图可知,在敲门的过程中,肘部的状态由屈肘变为伸肘,结合分析可知,肱二头肌是由收缩到舒张,A错误。
B.由分析可知,肘关节由关节面(包括关节头、关节窝和关节软骨)、关节腔和关节囊构成,B正确。
C.关节囊外层为纤维层,内层为滑膜层,滑膜层可分泌滑液到关节腔里,减少运动时的摩擦,可使关节运动更加灵活,C正确。
D.骨骼肌包括中间较粗的肌腹和两端较细的肌腱,同一块骨骼肌的两端跨过关节分别固定在两块不同的骨上,D正确。
故选A。
18. 下列关于微生物的叙述,正确的是( )
A. ②的生殖细胞是芽孢
B. ①②④都有成形的细胞核
C. ③可以寄生在②内,属于细菌病毒,也叫噬菌体
D. 从④提取出的青霉素可以治疗病毒性感冒
【答案】C
【分析】细菌的基本结构有细胞壁、细胞膜、细胞质和DNA集中的区域,没有成形的细胞核,没有叶绿体;真菌的基本结构有细胞壁、细胞膜、细胞质、细胞核,没有叶绿体。病毒没有细胞结构,主要由内部的核酸和外部的蛋白质外壳组成,不能独立生存,只有寄生在活细胞里才能进行生命活动。①是酵母菌,②是细菌,③是病毒,④是青霉菌。
【详解】A.②是细菌,细菌依靠分裂的方式进行繁殖,芽孢只是它的休眠体,不是生殖细胞,A错误。
B.①酵母菌是真菌,具有成形的细胞核;②是细菌,没有成形的细胞核;④青霉菌是真菌,具有成形的细胞核,B错误。
C.③病毒可以寄生在②细菌内,这种病毒叫做细菌病毒,也叫噬菌体,C正确。
D.从④青霉中提取的青霉素是一种著名的抗生素,它是由真菌中的青霉菌产生的,可以治疗多种细菌性疾病,D错误。
故选C。
19. 2022年2月1日,中国航天员翟志刚、王亚平、叶光富首次在中国空间站过春节,带了水饺等特色的“年夜饭”。下列对航天员生理活动的分析,正确的是( )
A. 食物中的糖类、脂肪、蛋白质、维生素四类营养物质均能为生命活动提供能量
B. 只要补充含钙的无机盐,就可以解决航天员在太空中太久骨骼密度降低的问题
C. 水饺皮的主要营养成分在小肠内开始消化,最终被分解为葡萄糖
D. 水、无机盐、维生素可以不经过消化直接被小肠和大肠吸收
【答案】D
【分析】1.食物中营养物质分为能源物质(糖类、脂肪、蛋白质)和非能源物质(水、无机盐、维生素)。
2.食物中的维生素、水和无机盐等小分子的营养物质人体可以直接吸收利用,而蛋白质、糖类、脂肪这些大分子的营养物质是不溶于水的,必须在消化道内变成小分子的能溶于水的物质后,才能被消化道壁吸收。
【详解】A.食物所含的六类营养物质中,能为人体提供能量的是糖类、脂肪和蛋白质,其中糖类是最主要的供能物质,脂肪是人体内重要的备用能源物质,而水、无机盐和维生素不能为人体提供能量,A错误。
B.由于在太空环境之中,宇航员不需要承受过多的身体重量,长期如此会造成骨量流失,骨骼密度也会下降,如果长时间停留在太空这种失重的环境中,会导致十分严重的骨质疏松症,密度降低的问题。在面对太空的失重环境时,宇航员会选择锻炼和及时补充含钙的无机盐和维生素D(维生素D能促进人体对钙、磷的吸收),来防止骨质疏松流失,B错误。
C.水饺皮的主要营养成分是淀粉,淀粉在口腔中开始被消化,在唾液淀粉酶的作用下分解成麦芽糖,然后在小肠中在肠液和胰液的作用下被彻底分解成葡萄糖,C错误。
D.小肠能吸收葡萄糖、氨基酸、甘油和脂肪酸、水、无机盐、维生素;大肠能吸收水、无机盐和维生素,D正确。
故选D。
20. 下图是人体呼吸全过程示意图,其中①、②、③、④表示相应的生理过程。下列相关叙述正确的是( )
A. ③过程中的氧气直接在血浆中运输,不需要借助红细胞
B. ②、④过程中的气体交换是通过扩散作用来实现的
C. 呼吸道包括鼻、喉、气管、支气管,是气体进出肺的通道
D. 人在平静状态下呼气时,肋间外肌和膈肌收缩
【答案】B
【分析】图可知,①肺通气、②肺泡里的气体交换、③气体在血液循环中的运输、④组织细胞里的气体交换。
【详解】A.红细胞中含有血红蛋白质,具有运输氧气的作用,所以③过程中的氧气需要借助红细胞,故A错误。
B.②肺泡里的气体交换是指肺泡与血液之间的气体交换,④组织细胞里的气体交换是血液与组织细胞之间的气体交换,都是通过气体扩散来实现的,故B正确。
C.呼吸系统由呼吸道和肺组成,其中鼻腔、咽、喉、气管、支气管是气体进出肺的通道,称为呼吸道,有清洁、湿润、温暖吸入的空气的作用,肺是呼吸系统的主要器官,肺是气体交换的场所,故C错误。
D.当膈肌和肋间外肌舒张时,肋骨与胸骨因本身重力而回位,结果胸廓容积缩小,肺也随之回缩,造成肺内气压大于外界气压,肺内气体排出肺,形成被动的呼气运动,故D错误。
故选B。
21. 生命不息,呼吸不止,人体与外界的气体交换与胸廓及肺的变化密切相关。图一表示呼吸时肺内气压的变化,图二表示呼吸时胸腔底部膈肌所处的两种状态,图三表示肺泡与外界及毛细血管之间的气体交换。下列叙述正确的是( )
A. 图一A→B→C段表示呼气,图二中膈顶的位置由①→②
B. 图一D→E段表示肺内气压逐渐增大,此时人体处于吸气状态
C. 图三中气体Ⅰ和Ⅱ的进出,通过呼吸作用来实现
D. 图三中血液流经肺泡后,由动脉血变成了静脉血
【答案】B
【分析】图一中AC段为呼气,CE段为吸气;图二中的①膈肌舒张、②膈肌收缩;图三中的③肺动脉、④肺静脉、Ⅰ吸气、Ⅱ呼气、A二氧化碳、B氧气。
【详解】A.图一A→B→C段肺内气压高于外界气压,表示呼气,对应图二中②→①,膈肌舒张,膈顶部上升,胸腔的上下径变短容积变小,肺随之收缩,肺内气压升高,完成呼气,A错误。
B.图一D→E段表示肺内气压虽然逐渐增大,仍然低于外界气压,所以此时人体处于吸气状态,B正确。
C.图三中Ⅰ吸气和Ⅱ呼气,通过呼吸运动来实现,C错误。
D.图三中血液流经肺泡后,由静脉血变成了动脉血,D错误。
故选B。
22. 早在两千多年前,我国的医学名著《黄帝内经》中就有“诸血皆白于心”,“经脉流行不止,环周不休”等论述,说明我国古代人民对血液循环已有一定的认识。下列说法正确的是( )
A. 心脏内的血液只能由心房流向心室,心室流向静脉,不能倒流
B. 动脉血管比静脉血管的管壁更厚,弹性更大,它能将身体各部分的血液送回心脏
C. 某病人在做血常规检查时,发现白细胞的数量高于正常值,很可能是身体有了炎症
D. 体循环是血液从心脏的右侧出发回到左侧,它与肺循环形成一个完整的血液循环途径
【答案】C
【分析】血液循环途径包括:体循环和肺循环。体循环:左心室→主动脉→全身各级动脉→全身各处毛细血管→全身各级静脉→上、下腔静脉→右心房;经过体循环,血液中的氧气扩散进入组织细胞,血液由动脉血变成了静脉血。肺循环:右心室→肺动脉→肺部毛细血管→肺静脉→左心房;经过肺循环,肺泡中的氧气扩散进入血液,血液由静脉血变成了动脉血。
【详解】A.心脏内的血液只能由心房流向心室,心室流向动脉(不是静脉),不能倒流,A错误。
B.动脉血管比静脉血管的管壁更厚,弹性更大,它能将心脏的血液送往身体各部分,B错误。
C.白细胞有吞噬病菌、防御和保护作用。当人体某处发炎时,白细胞会穿透毛细血管壁,聚集在伤口处吞噬病菌。因此,如果体内的白细胞数量高于正常值,很可能是身体有了炎症。可见,某病人在做血常规检查时,发现白细胞的数量高于正常值,很可能是身体有了炎症,C正确。
D.结合分析可知,体循环是血液从心脏的左侧出发回到右侧,它与肺循环形成一个完整的血液循环途径,D错误。
故选C。
23. 如图为某同学构建的一个生物学模型。①②表示血管,A表示人体器官,箭头表示血流方向。下列相关说法正确的是( )
A. 若A为脑,则①中流静脉血
B. 若A为肺,则与②相比,①中的氧气含量增多
C. 若A为肾,则与①相比,②中的二氧化碳含量增多
D. 若A为小肠,饭后与①相比,②中的葡萄糖含量减少
【答案】C
【分析】血管分为动脉、静脉和毛细血管三种。把血液从心脏送到身体各部分去的血管叫做动脉,动脉一般分布较深;静脉是将血液从身体各部分送回心脏的血管,静脉有的分布较浅,有的分布较深;毛细血管是连通于最小的动脉与静脉之间的血管,毛细血管分布最广。故①表示动脉血管,②表示静脉血管。
【详解】A.若A为脑,则题图循环属于体循环,①是主动脉及其动脉分支,血管内流动脉血,A错误。
B.血液流经肺部毛细血管时,与肺泡进行气体交换,肺泡里的氧气进入血液,血液中的二氧化碳进入肺泡,血液由静脉血变为动脉血。故若A为肺,则与②相比,①中的氧气含量少,B错误。
C.血液流经肾脏后,血液成分发生明显的变化是尿素减少,氧气减少,二氧化碳增多,营养物质减少。故若A为肾,则与①相比,②中的二氧化碳含量增多,C正确。
D.小肠是吸收营养物质的主要场所,故血液流经小肠后,营养物质会显著增多;流经小肠的血液循环部分是体循环的一部分,故血液流经小肠后,氧气会减少,二氧化碳会增多。所以,若A为小肠,饭后与①相比,②中的葡萄糖含量增加,D错误。
故选C。
24. 某实验小组在探究“馒头在口腔中的变化”时,用如图所示的装置进行实验。将三支试管均放置37℃的温水中,约10分钟后,分别向试管中滴加2滴碘液。下列叙述正确的是( )
A. 甲和丙对照可探究牙齿的咀嚼和舌的搅拌在消化中的作用
B. 该实验说明了唾液将淀粉分解为葡萄糖
C. 滴加碘液后,颜色变蓝的是甲,颜色变浅蓝的是丙
D. 该实验说明了37℃是唾液淀粉酶发挥作用的最适温度
【答案】A
【分析】(1)科学探究的一般过程包括提出问题、作出假设、制订计划(即探究的方案:包括选择材料、设计方法步骤等)、实施计划、得出结论(分析所得的结果与假设是否相符)、表达和交流。
(2)在实验中,控制变量和设置对照实验是设计实验方案必须处理好的两个关键问题。淀粉遇碘变蓝色是淀粉的特性,因此常用碘液来验证淀粉的存在。
【详解】A.人体口腔中的牙齿和舌能够起到咀嚼和搅拌的作用。结合题图可知,甲(馒头碎屑、充分搅拌)和丙(馒头块、不搅拌)对照,可探究牙齿的咀嚼和舌的搅拌在消化中的作用,A正确。
B.淀粉遇碘变蓝色是淀粉的特性。该实验能够说明淀粉的消化与唾液、舌和牙齿都有关,但不能说明唾液可将淀粉分解为葡萄糖,B错误。
C.实验中,甲试管加入了唾液,唾液中的唾液淀粉酶在适宜的温度下,将淀粉全部分解为麦芽糖,麦芽糖遇碘液不变蓝,因此该试管滴加碘液后不变蓝;乙试管加入了清水,清水不能将淀粉分解。因此,该试管中有淀粉存在,滴加碘液后变蓝;丙试管中加入了馒头块而且不搅拌,唾液与馒头中的淀粉没有充分混合,唾液不能把淀粉全部消化,因此滴加碘液变浅蓝。所以,滴加碘液后,颜色变蓝的是乙,颜色变浅蓝的是丙,C错误。
D.该实验的变量不是温度,因此不能说明37℃是唾液淀粉酶发挥作用的最适温度,D错误。
故选A。
25. 生活中我们要时时刻刻注意安全,如果遇到一些紧急情况,处理不当会危及到健康。下列有关急救措施的说法正确的是( )
A. 发生骨折应立即进行现场复位,再迅速转移到附近医院救治
B. 若出现大静脉或动脉出血,首先拨打“120”紧急呼救,同时用手指或止血带等压迫止血
C. 当有人因煤气中毒或触电等造成呼吸,心跳骤停时,应首先进行心肺复苏
D. 当遇到某人突然晕倒或溺水等情况时,一定要拨打“110”急救电话
【答案】B
【分析】在遇到意外时,我们要拨打急救电话,还要采取正确的自救措施,如胸外心脏挤压、人工呼吸、止血等常用的急救措施,分析解答。
【详解】A.骨折不能立即进行复位,要尽量保持原状,防止造成二次伤害,要立刻送医院进行救治,A错误。
B.对于大静脉或动脉出血,当场采取手指、止血带或绷带压迫伤口的远心端止血,并拨打急救电话,如120,B正确。
C.当遇到有人因煤气中毒或触电而停止呼吸、心跳骤停的情况时,首先请设法拨打号码120急救电话,然后实施心肺复苏帮他恢复,C错误。
D.当遇到某人突然晕倒或溺水等情况时,一定要拨打“120”急救电话,D错误。
故选B。
二、非选择题:本部分共4道小题,每空2分,共60分。
26. 我区因地制宜成功建成多个草莓生产基地,开展休闲采摘,带动观光农业的发展,有效地促进了农民增收。如图甲为生物兴趣小组为探究草莓的生理作用设计的实验,图乙为生物兴趣小组对密闭大棚中的草莓种植过程进行观察研究并绘制的图示。请回答下列问题。
(1)探究草莓生理作用实验中,将草莓植株暗处理一昼夜后,如图甲装置连接好,移至光照下,一段时间后,打开阀门②,发现澄清的石灰水变浑浊,原因是_______。取下叶片A和B,脱色后滴加碘液,现象是_______,根据该结果可以得出的两个结论是①_________、②___________。实验后,发现两个塑料袋的内表面都有水珠,这主要是由于________导致的。
(2)图乙表示密闭塑料大棚内草莓植株在不同二氧化碳浓度条件下,氧气释放量受光照强度影响的变化曲线。光照强度大于[___](填“M”、“N”、“C”或“D”)点,植物开始积累有机物。在C点对应的光照强度下,通过叶片气孔向外界散失的气体有______。
(3)对比D点和E点氧气释放量的差别可以看出影响光合作用的因素是_______。
【答案】(1)①. 叶片B进行呼吸作用产生二氧化碳 ②. A叶片变蓝、B叶片不变蓝 ③. 光合作用需要光 ④. 淀粉是光合作用的产物 ⑤. 叶片进行蒸腾作用
(2)①.N ②. 氧气和水蒸气
(3)二氧化碳浓度
【分析】光合作用实质:合成有机物,储存能量,影响因素主要是光照、温度和二氧化碳浓度。
呼吸作用实质:分解有机物,释放能量,影响因素主要是温度、水分、氧气和二氧化碳。
【小问1详解】光合作用概念:绿色植物通过叶绿体,利用光能,把二氧化碳和水转化成贮存能量的有机物(主要是淀粉),并释放氧气的过程。呼吸作用概念:细胞内有机物在氧的参与下被分解成二氧化碳和水,同时释放出能量的过程。
①B叶用黑色塑料袋罩住,没有光照,无法进行光合作用,只能进行呼吸作用释放二氧化碳。所以澄清的石灰水变浑浊,原因是叶片B进行呼吸作用产生二氧化碳。
A叶片见光,B叶片不见光,变量为光照,绿叶在光下制造有机物,淀粉遇到碘液变蓝。
②取下叶片A和B,脱色后滴加碘液,现象A叶片进行光合作用产生淀粉,遇碘变蓝、B叶片不进行光合作用无淀粉遇碘不变蓝。
③有光照产生淀粉,无光照不产生淀粉,说明光合作用需要光。
④滴加碘液变蓝,说明生成淀粉,淀粉是光合作用的产物。
⑤水分从活的植物体表面以水蒸气状态散失到大气中的过程称为蒸腾作用,叶是蒸腾作用的主要器官。所以两个塑料袋的内表面都有水珠,这主要是由于蒸腾作用导致的。
【小问2详解】呼吸作用不受光照影响,时刻进行,光合作用在一定范围内,光照强度大,光合作用强。据图分析MN段,氧气释放量小于0,说明光合作用小于呼吸作用,消耗有机物;当N点时,氧气释放量为0,说明光合作用强度等于呼吸作用强度;NCD段,氧气释放量大于0,说明光合作用强度大于呼吸作用强度,积累有机物。
①光照强度大于N点,光合作用强度大于呼吸作用强度,植物开始积累有机物。
②在C点对应的光照强度下,蒸腾作用、呼吸作用和光合作用都在进行,同时光合作用强度大于呼吸作用强度,通过叶片气孔向外界散失的气体有氧气和水蒸气。
【小问3详解】据图可知,DE两点对应光照强度相等,但二氧化碳浓度不同,导致氧气释放量的差别,所以此时影响光合作用的因素是二氧化碳浓度。
27. 建设社会主义新农村的过程中,建造塑料大棚生产有机农产品,可以有效促进农民增收。香瓜肉质甜脆、口感清爽,深受消费者青睐。图一表示香瓜叶肉细胞内进行的生理活动,图二是晴朗的夏季香瓜植株光合作用和呼吸作用强度的变化曲线,图三是某晴天大棚内氧气含量的变化曲线。请联系教材内容学以致用:
(1)图一甲过程主要是在叶肉细胞的______内进行,其反应式可以表示为:___________。
(2)图二中午12点左右,光合作用强度暂时性减弱的原因是______。此时大棚空气中的氧气含量会_____(填“增加”或“减少”)
(3)图三a点对应的时刻,若呼吸作用消耗的有机物为m克,此时光合作用制造的有机物为______克。香瓜叶片有机物积累最多的点是曲线上的____点(填字母)
(4)若阴雨天时测量,排除温度等其他因素的干扰,图三中的d点会_____(填“升高”或“降低”)。请从植物生理过程的角度,为提高香瓜产量,给香瓜种植户提两条措施:_______________。
【答案】(1)①. 叶绿体 ②.
(2)①. 光照太强,温度过高,部分气孔关闭,导致外界二氧化碳进入不足 ②. 增加
(3)①. 0 ②. d
(4)①. 降低 ②. 提高光照强度,延长光照时间,增加二氧化碳浓度(施加气肥),松土,夜晚降低温度等
【分析】(1)绿色植物通过叶绿体利用光能把二氧化碳和水转化成储存着能量的有机物,并释放出氧气,叫光合作用。
(2)活细胞利用氧,将有机物分解成二氧化碳和水,并且将储存在有机物中的能量释放出来。供给生命活动的需要,这个过程叫作呼吸作用。
(3)图一中:①氧气,②二氧化碳,③水。图二中:I代表光合作用曲线;Ⅱ代表呼吸作用曲线。
【小问1详解】图一中甲过程能制造有机物,是植物的光合作用,主要在叶肉细胞的叶绿体内进行,其反应式为:。
【小问2详解】图二中中午12点左右,光照过强,植物为了减少蒸腾作用关闭部分气孔,影响了二氧化碳的吸收,所以此时光合作用下降。此时虽然气孔部分闭合,但是光合作用速率仍大于呼吸作用速率,也就是生成的氧气比消耗的氧气多,所以氧气浓度依然是增加的。
【小问3详解】在图三a点对应的时刻,没有光,此时不能进行光合作用,故光合作用制造的有机物为0克。光合作用释放氧气,呼吸作用吸收氧气。所以,图三b点、d点的氧气释放速率为0,说明此刻光合作用速率等于呼吸作用速率; b~d段,氧气释放速率为大于0,说明此段时间,光合作用速率大于呼吸作用速率,植物积累有机物。 24小时中,植物一直在进行呼吸作用,消耗有机物。因此,在a、b、c、d、e五点中,该植物积累有机物最多的是d点。
【小问4详解】阴雨天时,光照减弱,光合作用强度减弱释放的氧气减少,图三中的d点会向下移动。为提高香瓜产量,给香瓜种植户提两条措施:提高光照强度,延长光照时间,增加二氧化碳浓度(施加气肥),松土,夜晚降低温度等。
28. 人体的抵抗力与体内充足的水分、营养及充足的睡眠息息相关,其中水分所占的地位相当重要。图1表示人体部分生理活动,字母A、B、C、D代表心脏四腔,①~④表示相关血管,E、F、G、H代表生理过程。请据图回答相关问题。
(1)当人们感冒发烧时,医生建议患者多喝温开水。水分进入人体后不经过消化,直接通过图一的[ ]_____过程进入到循环系统,并随血液循环途经心脏,依次经过心脏四个腔的顺序是_____(用字母和箭头表示)。
(2)适量的运动能增强心肌功能,改善血液循环,提高免疫力。心脏的活动具有节律性,图一中C、D同时收缩时,房室瓣处于_______(填“关闭”或“张开”)状态。①~④表示的血管中流动脉血的是______(填序号)。
(3)加强营养,保证充足的能量供给,有助于感冒患者的身体康复。人体的主要供能物质是糖类,糖类中的淀粉在人体消化道中最终分解为________从而被人体吸收。
(4)图2表示人平静呼吸时肺容量随时间变化的曲线,图1中的F过程,对应图2中的______段,此时膈肌处于______状态。
【答案】(1)①. G吸收 ②. A→D→B→C
(2)①. 关闭 ②. ③、④
(3)葡萄糖
(4)①. ce ②. 舒张
【分析】图中A右心房、B左心房、C左心室、D右心室、E吸气、F呼气、G吸收、H排遗、①肺动脉、②下腔静脉、③肺静脉、④主动脉。
【小问1详解】营养物质由消化道壁进入循环系统的过程,叫做吸收。水分进入人体后不经过消化,直接通过图一中的G吸收过程进入到循环系统,并随血液循环途经心脏的途径是:先经下腔静脉到达右心房、右心室,再由右心室经肺动脉、肺部毛细血管网、肺静脉回到左心房、左心室。所以由消化道进入血液的水分,依次经过心脏四个腔的顺序是:A右心房→D右心室→左心房B→C左心室。
【小问2详解】心脏的活动具有节律性,图一中C右心室、D左心室同时收缩时,为防止血液倒流回心房,房室瓣处于关闭状态。血液循环途径如图:
①是肺动脉、②是下腔静脉、③是肺静脉、④是主动脉,所以①~④表示的血管中流动脉血的是③、④。
【小问3详解】淀粉的消化开始于口腔,淀粉在口腔中被唾液分解成麦芽糖,进入小肠后被肠液和胰液彻底分解成葡萄糖。糖类中的淀粉在人体内最终分解为葡萄糖。
【小问4详解】图二表示人平静呼吸时肺容量随时间变化的曲线。曲线ce段肺容量逐渐减小,肺内气压高于外界大气压,气体出肺,是呼气过程,呼吸肌处于舒张状态。所以图一中的F呼气过程,对应图二中的ce段,此时膈肌处于舒张状态。
29. 人体产生的尿素、多余的水等主要通过泌尿系统排出。阅读下面两则资料结合图示,回答问题:
资料1:肌酐是肌肉代谢产生的一种小分子毒素,人在大量运动或食用了大量肉类食品后,血液中的肌酐含量会增加。肌酐可经滤过作用进入肾小囊腔形成原尿,但不能被肾小管重吸收。肾功能如果出现问题,会影响患者代谢废物的及时排出。
资料2:糖尿病肾病是临床上糖尿病患者中最常见的并发症,血糖的有效控制对糖尿病肾病预防有重要作用。
(1)肌酐经滤过作用后进入图中的序号_______内,与肌酐同时可以被滤过的物质有________(写出2种)。
(2)②表示的血管名称是______,其中的血液与⑤中的血液相比,含有的_________(填“氧气”或“二氧化碳”)气体成分多。若病人的肾功能严重受损,体内废物不能及时排出,需借助透析装置对血液进行透析,透析装置相当于肾单位中的______。
(3)血糖长期高于正常值,主要会增加肾单位中_______的负担。结合资料2,你认为为了检查某人是否患糖尿病肾病,可以对其进行身体检查项目是_____(答出1点)。
【答案】(1)①. ③ ②. 水、无机盐、葡萄糖
(2)①. 出球小动脉 ②. 氧气 ③. 肾小球
(3)①. 肾小管 ②. 检查血糖、检查尿液成分
【分析】尿的形成主要包括两个连续的生理过程:肾小球的过滤作用和肾小管的重吸收作用。
观图可知:①入球小动脉、②出球小动脉、③肾小囊、④肾小管、⑤收集管。
【小问1详解】当血液流经肾小球时,除了血细胞和大分子的蛋白质外,其他的如水、无机盐、尿素、葡萄糖会滤过到肾小囊腔形成原尿。因此肌酐经滤过作用后进入图中的③肾小囊内,与肌酐同时可以被滤过的物质有水、无机盐、尿素、葡萄糖。
【小问2详解】②表示出球小动脉,内流动脉血,血液流经肾小管周围的毛细血管时,血液与肾小管的细胞进行了物质交换,血液中的氧气和养料进入肾小管的细胞,肾小管的细胞分解有机物产生的二氧化碳进入血液,因此,②的血液与⑤中的血液相比,含有的中氧气增多。若病人的肾功能严重受损,体内废物不能及时排出,需借助透析装置对血液进行透析,透析装置相当于肾脏中的肾小球,起到过滤作用。
【小问3详解】血糖长期高于正常值,主要会增加肾单位中肾小管的负担,影响了肾小管的重吸收作用。糖尿病患者由于体内胰岛素分泌不足,导致小肠吸收的葡萄糖,进入血液,经肾动脉后进入肾小管,随尿液排出。为了检查某人是否患糖尿病肾病,可以对其进行尿液成分的检查;若尿检的报告单显示尿糖项目数据偏高,为确认其是否患有糖尿病,可以进一步检查空腹时的血糖。
“无处理”组叶面温度
“涂凡士林”组叶面温度
照射前
27.2℃
27.0℃
照射10分钟时
38.2℃
41.7℃
照射20分钟时
35.2℃
42.9℃
相关试卷
这是一份2024年山东省枣庄市薛城区八年级中考模拟预测生物试卷(解析版),共26页。试卷主要包含了选择题,非选择题等内容,欢迎下载使用。
这是一份山东省枣庄市薛城区2024年八年级中考模拟预测生物试卷(含答案),共22页。试卷主要包含了单选题,实验题,读图填空题等内容,欢迎下载使用。
这是一份2024年山东省枣庄市薛城区中考三模生物试题,共5页。

