江苏省八年级上学期期中模拟卷苏科版生物试卷(解析版)
展开
这是一份江苏省八年级上学期期中模拟卷苏科版生物试卷(解析版),共25页。试卷主要包含了选择题,综合题等内容,欢迎下载使用。
1.如图为某志愿者的电子献血证(部分),下列叙述正确的是( )
A.该血样可输给A型血患者B.全血中含有血细胞和血浆
C.献血时针头插入的是动脉D.针眼处起凝血作用的是白细胞
【答案】B
【分析】由该电子献血证可知该献血者为AB型血型,捐献的是全血。所谓献血是指献血者捐献全血、或捐献成分血(包括血浆或血细胞等单一成分)。献全血是指抽取献血者体内血液的全部成分,而成分献血则是将血液全部抽出,经过机器分离后留下所需成分,再将剩余部分回输体内。目前还没有药物可以替代血液,只有通过献血来满足临床需要。医生会根据情况选择输入全血还是成分血进行治疗。健康的成年人适当献血对身体健康不会产生明显影响,而且对身体有益,应积极参与献血。
【详解】A.输血需遵循输同型血原则,否则会引起红细胞凝集成团阻碍血液循环而引起生命危险。依据电子献血证可知,该献血者为AB型血,可输给AB型血患者,A错误。
B.献全血是指抽取献血者体内血液的全部成分,即包括血细胞和血浆,B正确。
C.献血时针头插入的是静脉,不是动脉,C错误。
D.针眼处起凝血作用的是血小板,白细胞的作用是吞噬病菌,起防御和保护作用,D错误。
故选B。
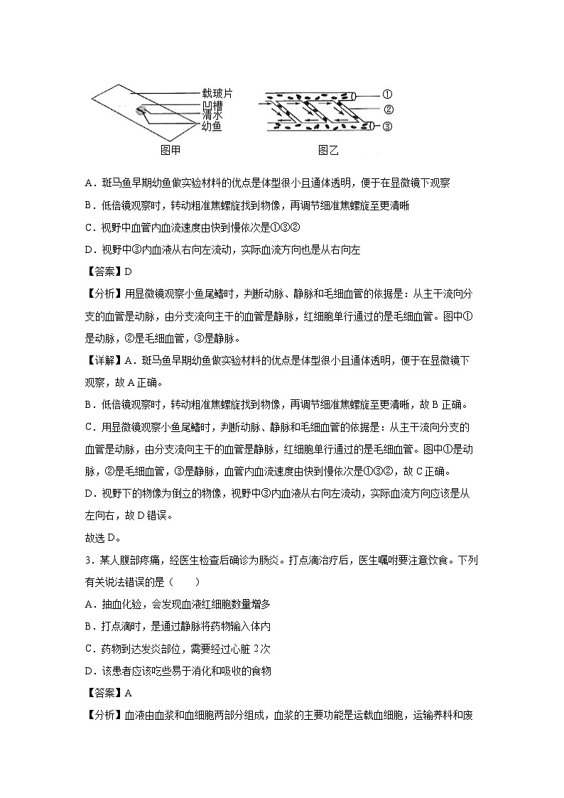
2.斑马鱼早期幼鱼很小且通体透明。某小组利用2mm斑马鱼幼鱼制成临时装片(见图甲),用显微镜观察其全身血管和血流情况,并绘制血液流动示意图(见图乙),①②③代表血管,箭头代表血流方向。下列说法错误的是( )
A.斑马鱼早期幼鱼做实验材料的优点是体型很小且通体透明,便于在显微镜下观察
B.低倍镜观察时,转动粗准焦螺旋找到物像,再调节细准焦螺旋至更清晰
C.视野中血管内血流速度由快到慢依次是①③②
D.视野中③内血液从右向左流动,实际血流方向也是从右向左
【答案】D
【分析】用显微镜观察小鱼尾鳍时,判断动脉、静脉和毛细血管的依据是:从主干流向分支的血管是动脉,由分支流向主干的血管是静脉,红细胞单行通过的是毛细血管。图中①是动脉,②是毛细血管,③是静脉。
【详解】A.斑马鱼早期幼鱼做实验材料的优点是体型很小且通体透明,便于在显微镜下观察,故A正确。
B.低倍镜观察时,转动粗准焦螺旋找到物像,再调节细准焦螺旋至更清晰,故B正确。
C.用显微镜观察小鱼尾鳍时,判断动脉、静脉和毛细血管的依据是:从主干流向分支的血管是动脉,由分支流向主干的血管是静脉,红细胞单行通过的是毛细血管。图中①是动脉,②是毛细血管,③是静脉,血管内血流速度由快到慢依次是①③②,故C正确。
D.视野下的物像为倒立的物像,视野中③内血液从右向左流动,实际血流方向应该是从左向右,故D错误。
故选D。
3.某人腹部疼痛,经医生检查后确诊为肠炎。打点滴治疗后,医生嘱咐要注意饮食。下列有关说法错误的是( )
A.抽血化验,会发现血液红细胞数量增多
B.打点滴时,是通过静脉将药物输入体内
C.药物到达发炎部位,需要经过心脏2次
D.该患者应该吃些易于消化和吸收的食物
【答案】A
【分析】血液由血浆和血细胞两部分组成,血浆的主要功能是运载血细胞,运输养料和废物;血细胞包括红细胞、白细胞、血小板。
人体内的血管有动脉、静脉和毛细血管三种。
人体内的血液循环包括体循环和肺循环,在人体内体循环和肺循环是同时进行的,在心脏处连通在一起,组成了一条完整的血液循环路线。
【详解】A.白细胞有防御和保护的作用,当人体内出现炎症时,白细胞的数目就会增多,所以该肠炎患者抽血化验会发现血液白细胞数量增多。而红细胞具有运输氧的功能,A错误。
B.静脉是将血液运输回心脏的血管,静脉内的压力较低,针刺后容易止血,所以在静脉注射时针刺入的血管是静脉血管,通过静脉将药物输入体内,B正确。
C.静脉注射一般选择上肢,所以药物进入静脉后,通过上肢静脉→上腔静脉→右心房→右心室→肺动脉→肺部毛细血管→肺静脉→左心房→左心室→主动脉→身体各级静脉→发炎部位毛细血管。因此,药物到达发炎部位需要经过心脏2次,C正确。
D.肠炎患者,小肠的消化和吸收功能减弱,因此,应该吃些易于消化和吸收的食物,如面条、小米粥、馒头、鸡蛋羹等,D正确。
故选A。
4.甲、乙分别为用显微镜观察人血的永久涂片和小鱼尾鳍内血液的流动视野图。下列叙述正确的是( )
A.甲中①体积最大,数量最多B.甲中②呈红色,都有细胞核
C.乙中③在血管④中单行通过D.根据血流方向判断⑤是小静脉
【答案】C
【分析】图甲:①白细胞,②红细胞,图乙:③红细胞,④毛细血管,⑤动脉。
【详解】A.在甲图中,①代表的是白细胞。白细胞在血液中数量相对较少,但体积相对较大,它们的主要功能是防御和保护。而数量最多的是红细胞,红细胞呈两面凹的圆饼状,没有细胞核,主要功能是运输氧气,A错误。
B.甲图中的②代表的是红细胞。红细胞在显微镜下呈红色,且成熟的红细胞没有细胞核,这是红细胞的一个重要特征,B错误。
C.在乙图中,③代表的是红细胞。在血管④毛细血管中,红细胞是单行通过的,这是毛细血管的一个重要特征,C正确。
D.在乙图中,根据血流方向,我们可以判断⑤应该是小动脉,而不是小静脉。因为血液在血管中的流动方向通常是从动脉流向毛细血管,再流向静脉,D错误。
故选C。
5.如图为心脏结构示意图,A~D表示心脏四腔,1~5表示血管。下列说法错误的是( )
A.流静脉血的结构有A、B、4、5
B.若扎紧2处,从1处注入水,则水会从4处流出
C.在A和B之间、C和D之间都有防止血液倒流的房室瓣
D.当B、D同时收缩时,B和4之间、D和3之间的动脉瓣都打开
【答案】A
【分析】图中:A右心房、B右心室、C左心房、D左心室、1上腔静脉、2下腔静脉、3主动脉、4肺动脉、5肺静脉。
心脏内存在房室瓣(位于心房和心室之间)和动脉瓣(位于心室和动脉之间),它们的主要作用是防止血液倒流。血液循环分为体循环和肺循环,体循环将含氧血液从左心室输送到全身,肺循环将缺氧血液从右心室输送到肺进行气体交换。
【详解】A.A右心房、B右心室,流的是静脉血,4肺动脉流的是静脉血、5肺静脉流的是动脉血,A错误。
B.若扎紧2下腔静脉,从1上腔静脉注入水,水会从4肺动脉流出,因为血液会从同侧心房流向心室,再流向相通的动脉,水分流经的途径与血流方向一致,B正确。
C.在A右心房和B右心室之间、C左心房和D左心室之间,为防止血液从心室倒流回心房有房室瓣的存在,C正确。
D.B右心室和D左心室时收缩时,B右心室和4肺动脉、D左心室和3主动脉之间的动脉瓣都打开,使血液由心室到动脉单向流动,D正确。
故选A。
6.2023年3月9日是第18个世界肾脏日。下图甲是肾单位结构示意图,图乙是人体泌尿系统的组成示意图。有关叙述正确的是( )
A.图甲中,肾单位由肾小球和肾小管组成
B.图甲中,A中的液体流经B被重吸收后形成尿液
C.图乙中,①②③④组成了人体的泌尿系统,其中②是尿道
D.图乙中,①形成的尿液经②流入③中,人便立即产生尿意
【答案】B
【分析】图中A肾小囊,B肾小管,①肾脏,②输尿管,③膀胱,④尿道。
【详解】A.图甲中,肾单位由肾小体和肾小管组成,肾小体包括肾小球和肾小囊,A错误。
B.图甲中,A肾小囊中的液体为原尿,原尿经过肾小管的重吸收作用形成尿液,B正确。
C.图乙中,①②③④组成了人体的泌尿系统,其中②是输尿管,C错误。
D.图乙中,①肾脏形成的尿液经②流入③膀胱中,膀胱贮存尿液,当膀胱中的达到一定程度的时候才会产生尿意,D错误。
故选B。
7.以下是健康人正常尿液形成过程示意图。其中在①②部位发生了重要生理作用,“•”表示某种成分。能模拟尿素排出过程的是( )
A.B.C.D.
【答案】D
【分析】尿的形成要经过①肾小球和肾小囊内壁的过滤和②肾小管的重吸收作用。血浆的成分主要是蛋白质、水、无机盐、尿素、葡萄糖等;原尿的成分是水、无机盐、尿素、葡萄糖等;尿液的成分是水、无机盐和尿素等。
【详解】血浆通过肾小球的滤过作用,除了大分子的蛋白质外,水、无机盐、尿素、葡萄糖会滤过到肾小囊腔形成原尿;原尿流经肾小管时,其中大部分水、部分无机盐和全部的葡萄糖被重新吸收回血液,而剩下的如尿素、一部分无机盐和水等由肾小管流出形成尿液。排出尿素的途径是:肾动脉→入球小动脉→肾小球→肾小囊→肾小管→集合管→输尿管→膀胱→尿道→体外。结合题图可知,若“•”表示尿素,AB图的肾小管中没有尿素,不符合;C图中肾小管末端尿素含量小于肾小管周围的毛细血管,不符合。可见,符合尿素排出途径的是D图所示,故D正确,ABC错误。
故选D。
8.维生素B2是人体必需的一种维生素,在人体内的储存是有限的,需要每天由饮食补充。当摄入量较大时,会通过泌尿系统排出体外。结合如图分析,维生素B2排出的途径不正确的是( )
A.维生素B2由①进入③B.维生素B2能过滤到④中
C.维生素B2在⑤处全部重吸收进入血液D.⑥中的维生素B2会通过输尿管进入膀胱
【答案】C
【分析】①题图中:①入球小动脉,②出球小动脉,③肾小球,④肾小囊,⑤肾小管,⑥集合管。
②尿的形成要经过肾小球和肾小囊内壁的过滤和肾小管的重吸收作用。血浆通过肾小球的滤过作用,除了大分子的蛋白质外,水、无机盐、尿素、葡萄糖会滤过到肾小囊腔形成原尿;原尿流经肾小管时,其中大部分水、部分无机盐和全部的葡萄糖被重新吸收回血液,而剩下的如尿素、一部分无机盐和水等由肾小管流出形成尿液。
【详解】A.血液在肾脏内的流动途径为:肾动脉→入球小动脉→肾小球→出球小动脉→肾小管周围的毛细血管→肾静脉。结合题图可知,维生素B2可由①入球小动脉进入③肾小球,A正确。
B.尿的形成要经过肾小球和肾小囊内壁的过滤和肾小管的重吸收作用。当维生素B2的摄入量较大时,会通过泌尿系统排出体外。结合题图可知,维生素B2能通过③肾小球过滤到④肾小囊中,B正确。
C.当维生素B2的摄入量较大时,会通过泌尿系统排出体外。可见,维生素B2在⑤肾小管处不一定被全部重吸收进入血液,C错误。
D.人体尿液排出的过程是:肾脏→输尿管→膀胱→尿道。可见,⑥集合管中的维生素B2会通过输尿管进入膀胱,D正确。
故选C。
9.以下关于人的生理过程中,不属于排泄的是( )
A.出汗时将少量无机盐、尿素排出体外
B.呼吸时将二氧化碳和水排出体外
C.细胞内有机物分解产生的尿素随尿液排出体外
D.芹菜中的纤维素不能被人体消化吸收,随食物残渣排出体外
【答案】D
【分析】人体内物质分解时产生的二氧化碳、尿素和多余的水等废物排出体外的过程叫做排泄。人体排泄的途径主要有三条:水和少量的无机盐、尿素以汗液的形式由皮肤排出;二氧化碳和少量的水以气体的形式通过呼吸系统排出;绝大部分水、无机盐和尿素等废物以尿的形式通过泌尿系统排出。
【详解】ABC.结合分析可知:“出汗时将少量无机盐、尿素排出体外”、“呼吸时将二氧化碳和水排出体外”、“细胞内有机物分解产生的尿素随尿液排出体外”都属于排泄,ABC正确。
D.人体内食物残渣叫做粪便,排出体外的过程叫排遗。可见,芹菜中的纤维素不能被人体消化吸收,随食物残渣排出体外,不属于排泄,D错误。
故选D。
10.开考铃声响起,你马上奋笔疾书。与此不属于同一反射类型的是( )
A.画饼充饥B.缩手反射
C.望梅止渴D.谈虎色变
【答案】B
【分析】条件反射是人出生以后在生活过程中逐渐形成的后天性反射,是在简单反射的基础上,经过一定的过程,在大脑皮层参与下完成的,是一种高级的神经活动,是高级神经活动的基本方式。非条件反射是指人生来就有的先天性反射。是一种比较低级的神经活动,由大脑皮层以下的神经中枢(如脑干、脊髓)参与即可完成。
【详解】ACD.画饼充饥、望梅止渴、谈虎色变和开考铃声响起就马上奋笔疾书,都是人出生以后在生活过程中逐渐形成的后天性反射,属于复杂反射,ACD不符合题意。
B.缩手反射是人生来就有的先天性反射,属于简单反射,B符合题意。
故选B。
11.下图为人体大脑皮层控制排尿反射的示意图。下列说法错误的是( )
A.排尿反射属于非条件反射
B.尿意在人体的大脑皮层产生
C.a、b分别代表反射弧中的传入神经纤维和传出神经纤维
D.若M处受损阻断,人体仍能排尿,但不能产生尿意
【答案】D
【分析】图可知,a传入神经,b传出神经,M是下行传导神经纤维。
【详解】A.排尿属于非条件反射,是指人生来就有的先天性反射,是一种比较低级的神经活动,由大脑皮层以下的神经中枢(如脑干、脊髓)参与即可完成,A正确。
B.排尿属于非条件反射,神经中枢在脊髓,但是要受大脑的控制,所以尿意在人体的大脑皮层产生,B正确。
C.神经调节的基本方式是反射,反射活动的结构基础称为反射弧,包括感受器、传入神经、神经中枢、传出神经、效应器,所以a传入神经,b传出神经,C正确。
D.若此图为排尿反射示意图,若M受损,则该人能够产生尿意,但不能控制排尿,D错误。
故选D。
12.脑卒中又称中风,是一种急性脑血管疾病,20%-30%的脑卒中是由脑出血引起的。某病人因脑出血导致呼吸和心跳骤停,凝血块可能压迫的部位是( )
A.大脑B.小脑C.神经元D.脑干
【答案】D
【分析】神经系统由脑、脊髓和它们所发出的神经组成,脑和脊髓是神经系统的中枢部分,叫中枢神经系统;由脑发出的脑神经和由脊髓发出的脊神经是神经系统的周围部分,叫周围神经系统。
【详解】A.大脑是中枢神经系统的主要部分,负责高级认知功能、感知、运动控制等。然而,大脑并不直接控制呼吸和心跳的基本生命维持功能,这些功能主要由脑干控制。因此,虽然脑出血可能发生在大脑,但它不太可能是直接导致呼吸和心跳骤停的原因,A不符合题意。
B.小脑主要负责协调运动、维持身体平衡和姿势控制;它与呼吸和心跳的直接控制无关。因此,小脑受到压迫不太可能导致呼吸和心跳骤停,B不符合题意。
C.神经元是神经系统的基本单位,负责处理和传输信息。然而,在脑卒中导致呼吸和心跳骤停的情境中,我们关注的是特定的脑部结构,而不是神经元本身,C不符合题意 。
D.脑干是连接大脑和脊髓的关键部分,包含许多控制基本生命功能的核团,如呼吸中枢和心血管中枢,这些中枢对于维持呼吸和心跳至关重要。因此,如果脑干受到压迫或损伤,很可能会导致呼吸和心跳骤停,D符合题意。
故选D。
13.“眼观六路,耳听八方”。下列有关眼和耳的说法,正确的是( )
A.看着汽车由远及近,晶状体的曲度变化是由大到小
B.视觉的形成:光线→角膜→瞳孔→玻璃体→晶状体→视网膜→视神经→视觉中枢
C.耳蜗内的听觉感受器,能感受振动刺激,产生神经冲动
D.听觉的形成:声波→外耳道→鼓膜→耳蜗→听小骨→听神经→听觉中枢
【答案】C
【分析】(1)眼球的结构是:眼球由眼球壁和内容物组成,眼球壁包括外膜、中膜和内膜,外膜由无色透明的角膜和白色坚韧的巩膜组成;中膜由虹膜、睫状体和脉络膜组成;内膜是含有感光细胞的视网膜;内容物由房水、晶状体、玻璃体组成。(2)耳分为外耳、中耳和内耳,外耳包括耳郭和外耳道,耳郭有收集声波的作用,外耳道经声波传到鼓膜;中耳包括鼓膜和听小骨,鼓膜能将声波转变为机械振动,听小骨能将振动传到内耳;内耳半规管、前庭和耳蜗,半规管能探测头部运动的方向,耳蜗内有听觉感受器,感受振动刺激,产生神经冲动。
【详解】A.视近物,晶状体曲度大;视远物,晶状体曲度小。观察由远及近的物体时,眼球的晶状体曲度会变大,故A错误。
B.外界物体反射的光线,经过角膜、房水,由瞳孔进入眼球内部,经过晶状体和玻璃体的折射作用,形成一个倒置的物像。视网膜上的感光细胞接受物像的刺激产生神经冲动,然后通过视神经传到大脑皮层的视觉中枢,形成视觉,故B错误。
C.耳蜗内的听觉感受器,能感受振动刺激,产生神经冲动,故C正确。
D.听觉的形成:外界声波→外耳道(传递声波)→鼓膜(产生振动)→听小骨(传递振动)→耳蜗(感受振动,产生兴奋,但不形成听觉)→听觉神经(传导兴奋)→听觉中枢(位于大脑皮层,产生听觉),故D错误。
故选C。
棕色脂肪组织可吸收和分解血液中的葡萄糖,降低机体血糖浓度,增加产热。我国科学家发现:光刺激下,视网膜上的感光细胞产生神经冲动并传导至脑,脑会抑制棕色脂肪组织的功能(如图),该现象在夜间人造光源下更明显。请完成下面小题。
14.能降低血糖的激素是( )
A.胰岛素B.性激素C.生长激素D.甲状腺激素
15.光传递到视网膜的过程中,没有经过的眼球结构是( )
A.角膜B.晶状体C.玻璃体D.视神经
16.在图中光调节血糖的反射活动中,棕色脂肪组织是反射弧结构中的( )
A.感受器B.传入神经C.传出神经D.效应器
17.夜间长时间暴露在光照下,身体会发生一系列变化。下列分析错误的是( )
A.视网膜接受光刺激增加
B.棕色脂肪组织分解葡萄糖增多
C.棕色脂肪组织产热减少
D.患糖尿病风险升高
18.该研究对我们健康生活有启发作用。下列做法与本研究的启发直接相关的是( )
A.坚持锻炼强身体B.饮食均衡不挑食
C.经常远眺防近视D.不熬夜玩手机
【答案】14.A 15.D 16.D 17.B 18.D
【分析】(1)激素是由内分泌腺的腺细胞所分泌的,对人体有特殊作用的化学物质,它在血液中含量极少,但是对人体的新陈代谢、生长发育和生殖等生理活动,却起着重要的调节作用;不同的激素起着不同的作用,若人体内激素分泌异常,人会患相应疾病。
(2)眼是人的视觉器官,眼的主要结构是眼球,眼球的结构包括眼球壁和内容物。眼球壁从外到内包括外膜、中膜和内膜,外膜包括角膜和巩膜,中膜包括虹膜、睫状体和脉络膜,内膜就是视网膜;内容物包括房水、晶状体和玻璃体。
(3)视觉的形成过程是:外界物体反射来的光线,经过角膜、房水,由瞳孔进入眼球内部,再经过晶状体和玻璃体的折射作用,在视网膜上能形成清晰的倒立的物像,物像刺激了视网膜上的感光细胞,这些感光细胞产生的神经冲动,沿着视神经传到大脑皮层的视觉中枢,就形成视觉。
(4)反射弧是完成反射活动的神经结构,一个完整的反射弧包括感受器、传入神经、神经中枢、传出神经和效应器五个部分,缺少其中任何一部分,反射都不能完成。
14.A.胰岛素是由胰岛分泌的,它的主要作用是调节糖在体内的吸收、利用和转化,如它能促进血糖合成糖原,加速血糖的分解等,从而降低血糖浓度,维持血糖的稳定,人体胰岛素分泌不足会患糖尿病,故A符合题意。
B.男性的性激素是雄性激素,女性的性激素是雌性激素,它们能够促进生殖器官发育和生殖细胞的生成,激发和维持人的第二性征等,不能降低血糖浓度,故B不符合题意。
C.生长激素是由垂体分泌的,能够促进人体的生长发育,不能降低血糖浓度,故C不符合题意。
D.甲状腺激素是由甲状腺分泌的,其作用是促进新陈代谢和生长发育,提高神经系统的兴奋性,不能降低血糖浓度,故D不符合题意。
故选A。
15.由分析(2)视觉形成的过程可知,光传递到视网膜的过程中要经过:角膜、晶状体、玻璃体,没有经过的眼球结构是视神经,故D符合题意,ABC不符合题意。
故选D。
16.在反射弧中,感受器受到刺激能够产生神经冲动,神经冲动的传导过程是:感受器→传入神经→神经中枢→传出神经→效应器。视网膜上的感光细胞在光的刺激下,能够产生神经冲动,经视神经传至下丘脑,并通过有关神经作用于外周的棕色脂肪组织,抑制棕色脂肪组织氧化分解葡萄糖产热。因此在完成该反射的过程中,“棕色脂肪组织”属于该反射弧中的效应器,故D符合题意,ABC不符合题意。
故选D。
17.A.夜间长时间暴露在光照下,进入眼内的光线增多,因此视网膜接受光刺激增加,故A正确。
B.视网膜上的感光细胞在光的刺激下,能够产生神经冲动,经视神经传至下丘脑,并通过有关神经作用于外周的棕色脂肪组织,抑制棕色脂肪组织氧化分解葡萄糖产热,夜间长时间暴露在光照下,视网膜接受光刺激增加,棕色脂肪组织分解葡萄糖减少,故B错误。
C.夜间长时间暴露在光照下,视网膜接受光刺激增加,棕色脂肪组织分解葡萄糖减少,释放的能量减少,产热减少,故C正确。
D.夜间长时间暴露在光照下,棕色脂肪组织分解葡萄糖减少,导致血液中血糖浓度过高,而胰岛素降低血糖的浓度是有限的,因此患糖尿病风险升高,故D正确。
故选B。
18.A.经常坚持适当的体育锻炼和体育活动,能够强身健体,对身体健康有利,该做法与本研究的启发没有直接关系,故A不符合题意。
B.一日三餐做到饮食均衡,不挑食、不偏食,营养全面而合理,有利于身体的生长发育,该做法与本研究的启发没有直接关系,故B不符合题意。
C.学习一段时间后,经常远眺,能够使睫状体得到充分休息,有利于调节晶状体的曲度,从而可以预防近视眼的发生,该做法与本研究的启发没有直接关系,故C不符合题意。
D.如果熬夜长时间玩手机,这样夜间长时间暴露在光照下,会导致患糖尿病风险升高等,对身体健康不利,因此不熬夜玩手机,该做法与本研究的启发直接相关,故D符合题意。
故选D。
19.2024年4月,北京人形机器人创新中心发布名为“天工”的机器人(图甲),图乙是机器人下肢部分结构的简易模型。下列关于机器人跑步小腿向后抬起时的叙述,错误的是( )
A.①②模拟骨,③④模拟肌肉B.②在④牵动下绕⑤活动
C.③④都处于舒张状态D.机器人的运动由模拟“神经系统”控制
【答案】C
【分析】(1)人体的任何一个动作,都是在神经系统的支配下,由于骨骼肌收缩,并且牵引了所附着的骨,绕着关节活动而完成的。
(2)运动不仅靠运动系统来完成,还需要其他系统如神经系统的调节。运动所需的能量,有赖于消化系统、呼吸系统、循环系统等系统的配合。
(3)图中:①②模拟骨,③④模拟肌肉,⑤模拟关节。
【详解】A.在这个模型中,①②可以模拟人体的骨,因为骨是运动系统的主要组成部分,为肌肉提供附着点并支撑身体。而③④则模拟了人体的肌肉,因为肌肉是产生运动力的主要器官,通过收缩和舒张来驱动骨骼运动,A正确。
B.在人体中,肌肉通过收缩来牵动骨骼绕关节运动。在图乙的模型中,我们可以将⑤是关节的模拟,而④作为肌肉在收缩时会牵动①②(模拟骨)绕⑤(模拟关节)进行活动,B正确。
C.在机器人跑步小腿向后抬起的过程中,需要有一个向后的力来驱动小腿的运动。在图乙的模型中,这个力应该由模拟肌肉的③来提供,因此③应该处于收缩状态,而不是舒张状态。而模拟肌肉的④可能处于舒张状态,以辅助或平衡③的收缩力,C错误。
D.机器人的运动确实需要由某种形式的控制系统来指挥和协调,这个控制系统可以看作是模拟的神经系统,D正确。
故选C。
20.幼年的黑猩猩能模仿成年黑猩猩,用一根蘸水的树枝取白蚁作为食物。成年黑猩猩会利用经验来解决问题,当香蕉被挂在高处时,黑猩猩会把几个木箱堆叠起来,然后爬到木箱顶上去摘香蕉。对黑猩猩的这些行为解释正确的是( )
①先天性行为;②后天性行为;③生来就有的;④由生活经验和学习获得
A.①③B.②③C.①④D.②④
【答案】D
【分析】 (1)先天性行为是动物生来就有的,是由动物体内的遗传因素决定的行为;先天性行为往往是一些简单的,出生时就必不可少的行为,维持动物最基本生存的需要。
(2)后天性行为是在遗传因素的基础上,通过环境因素的作用,由生活经验和学习获得;动物的后天性行为主要是由神经系统调节,动物越高等,大脑越发达,动物的学习能力就越强。
【详解】由分析可知,根据获得途径的不同,动物的行为可分为先天性行为和后天性行为。
“幼年的黑猩猩能模仿成年黑猩猩,用一根蘸水的树枝取白蚁作为食物”、“当香蕉被挂在高处时,黑猩猩会把几个木箱堆叠起来,然后爬到木箱顶上去摘香蕉”,这都是动物出生以后,由生活经验和学习获得后天性行为。所以,“①先天性行为、③生来就有的”错误,“②后天性行为、④由生活经验和学习获得”正确。由此可见,ABC错误,D正确。
故选D。
二、综合题
21.心脏是人体血液循环的动力器官,冠状动脉是为心脏细胞供血的血管。由于冠状动脉发生粥样硬化导致管腔狭窄、闭塞,引起冠脉微循环障碍,引发心肌缺血缺氧的心脏病,俗称冠心病。
(1)从肺部流回的含氧丰富的 血进入心脏后,首先泵入主动脉,其中一部分血液经其基部的冠状动脉流向心脏的组织细胞,为心脏自身提供氧气和营养物质。
(2)冠状动脉管腔狭窄或被阻塞超过一定时间,会引发心肌梗塞,心梗区细胞最终会因缺少能量而坏死。心肌细胞内的能量转换器是 。
(3)冠心病患者突发心绞痛时,会出现胸闷、气短、胸骨后疼痛等症状,痛觉的产生部位位于 。此时,应就地休息,切勿活动。在舌下含服硝酸甘油,可有效缓解疼痛。药物被舌下 (填“动脉”“静脉”“毛细血管”)吸收,经血液循环,依次经过图中的 (用图中的数字、字母和箭头表示)进入冠状动脉,改善心肌供血。
(4)请回顾所做的“模拟动脉粥样硬化对血液流动的影响”实验,要取得良好的实验结果,实验过程中应注意的问题是 。
(5)心血管健康与日常生活习惯密切相关。你知道保持心血管健康的生活方式有哪些吗?(至少两条)
【答案】(1)动脉
(2)线粒体
(3)大脑皮层(或大脑皮层感觉神经中枢) 毛细血管 ①→A→B→④→⑤→C→D→③
(4)保持倒入有、无油团的两个漏斗的水量和水流速度相等
(5)均衡膳食、适量运动、戒烟限酒、心理平衡等
【分析】题图中:①上腔静脉,②下腔静脉,③主动脉,④肺动脉,⑤肺静脉;A右心房,B右心室,C左心房,D左心室。
【详解】(1)肺循环的途径是右心室→肺动脉→肺部毛细血管→肺静脉→左心房;经过肺循环,血液由静脉血变成了动脉血。因此,从肺部流回的含氧丰富的动脉血进入心脏后,首先泵入主动脉,其中一部分血液经其基部的冠状动脉流向心脏的组织细胞,为心脏自身提供氧气和营养物质。
(2)线粒体是呼吸作用的场所,把有机物中的能量释放出来,为生命活动提供动力,被称为动力车间,是动植物细胞都有的一种能量转换器,是细胞的发动机。故心肌细胞内的能量转换器是线粒体。
(3)大脑皮层中枢有躯体运动中枢、躯体感觉中枢、视觉中枢、听觉中枢、嗅觉中枢、语言中枢、触觉中枢和味觉中枢等中枢。人的大脑皮层除了对外部世界的感知以及控制机体的反射活动外,还具有语言、学习、记忆和思维等方面的高级功能。所以,痛觉的产生部位是大脑皮层(或大脑皮层感觉神经中枢)。在舌下含服硝酸甘油,药物被舌下毛细血管吸收,药物的流动途径是:舌下毛细血管→小静脉→①上腔静脉→A右心房→B右心室→④肺动脉→肺部毛细血管→⑤肺静脉→C左心房→D左心室→主动脉→冠状动脉,改善心肌供血,可有效缓解疼痛。
(4)对照实验设计原则是一个探究实验中只能有一个实验变量,其他因素均处于相同且理想状态,这样便于排除因其他因素的存在而影响和干扰实验结果的可能。所以,“模拟动脉粥样硬化对血液流动的影响”实验,变量是油团,其它条件应相同且适宜。因此,该实验要取得良好的实验结果,实验过程中应注意的问题是保持倒入有、无油团的两个漏斗的水量和水流速度相等。
(5)人们在日常生活中所遵循的行为习惯,如果有利于增进身心健康水平,提高生活质量,就是健康的生活方式。选择健康的生活方式,要从我做起,从现在做起。能保持心血管健康的生活方式有:均衡膳食、适量运动、戒烟限酒、心理平衡等。
22.健康是每个人最宝贵的财富。养成良好的饮食和运动习惯对于保持健康非常重要。
(1)2024年5月20日“中国学生营养日”的宣传主题是“奶豆添营养,少油更健康”。“奶豆”中含有丰富的 ,该营养物质是建造和修复身体的重要原料。根据该主题和中国居民平衡膳食宝塔(如图1)判断,下列最合理的午餐食谱是 。
A.奶油饼干、烤肠、巧克力、辣条、果汁饮料
B.米饭、炸藕夹、炸鸡排、土豆烧牛肉、奶茶
C.米饭、番茄牛腩、肉沫豆腐、清炒白菜、紫菜蛋汤
D.米饭、炸薯条、炸鸡腿、酸辣土豆丝、碳酸饮料
(2)近年来,我省大力推行“阳光体育运动”,操场上随处可见同学们运动的身影。
①合理运动可增强心肺功能,使人体获得更多的氧气。图2中,外界氧气先从肺泡进入血液,适于肺泡与血液进行气体交换的结构特点有 (答出1点即可)。随后氧气最先到达心脏四个腔中的 (填图2中字母)。接着氧气通过血液循环运输到骨骼肌细胞,最终被细胞利用。
②合理运动可促进脂肪的分解。为探究不同运动频率对体脂率(脂肪体重/体重×100%)的影响,研究人员在某初中选择体脂率相近的同学,进行随机分组监测,结果如下表所示,由结果可知 更有助于体脂率的降低。
不同运动频率对体脂率的影响
注:每次60分钟中等强度运动,连续运动12周。
③运动产生的部分代谢废物会通过肾脏形成尿液排出体外。为了更好地理解肾单位结构和尿液形成的过程,小军同学制作了肾单位模型(图3)。从功能方面分析,该模型能部分模拟肾小球和肾小囊内壁的 作用,但不能模拟肾小管的重吸收作用;从结构方面分析,该模型能大致体现肾单位的结构,但仍需完善,例如应体现肾小球是血管球,还应体现 (答出1点即可)。
(3)结合本题(1)(2)信息分析,提出一条健康生活的建议 。
【答案】(1)蛋白质 C
(2)肺泡壁和毛细血管壁薄,由一层上皮细胞构成 A 高频率运动 过滤/滤过 肾小管周围毛细血管的重吸收/放入大小不同的颗粒/在胶管上扎若干小孔
(3)合理膳食,荤素搭配/适当运动
【分析】(1)食物中含有六大类营养物质:蛋白质、糖类、脂肪、维生素、水和无机盐,每一类营养物质都是人体所必需的。
(2)尿的形成过程是:当血液通过入球小动脉流经肾小球时,除了血细胞和大分子的蛋白质外,血浆中的一部分水、无机盐、葡萄糖和尿素等物质,都可以经过肾小球滤过到肾小囊内,形成原尿;当原尿流经肾小管时,其中对人体有用的物质,包括大部分水、全部葡萄糖和部分无机盐,被肾小管重新吸收回血液里;原尿中剩下的其他废物,如尿素、一部分水和无机盐等由肾小管流出,形成尿液。
图1 为平衡膳食宝塔,图2为呼吸全过程图解,A是左心房、B是左心室、C是右心房、D是右心室。
【详解】(1)蛋白质是构成人体细胞的基本物质;人体的生长发育、组织的更新等都离不开蛋白质。“奶豆”中含有丰富的蛋白质,该营养物质是建造和修复身体的重要原料。
合理营养是指全面而平衡的营养。“全面”是指摄取的营养素(六类营养物质和膳食纤维)种类要齐全;“平衡”是指摄取各种营养素的量要合适(不少也不多,比例适当),与身体的需要要保持平衡。选项中,A食谱缺少蛋白质、BD食谱中无水果与蔬菜,缺少维生素和无机盐;C食谱的营养全面,是合理的午餐食谱。故C符合题意,ABD不符合题意。
故选C。
(2)① 肺由大量的肺泡组成,肺泡数目多,增加了与血液进行气体交换的面积。肺泡外面包绕着丰富的毛细血管,肺泡壁和毛细血管壁都很薄,是一层扁平上皮细胞,这些特点有利于肺泡与血液之间发生气体交换。肺泡中的氧气透过肺泡壁和毛细血管壁进入血液;经过肺静脉到达心脏的A左心房。
②分析表格数据可知:高频率运动组的平均体脂率运动后比运动前下降明显,而低频率运动组平均体脂率运动后比运动前下降幅度较小;因此,高频率运动组更有助于体脂率的降低。
③肾单位是肾脏的结构和功能单位,肾单位包括肾小体和肾小管。肾小体包括呈球状的肾小球和呈囊状包绕在肾小球外面的肾小囊,囊腔与肾小管相通。
分析该模型可知:从功能方面分析,该模型能部分模拟肾小球和肾小囊内壁的过滤作用(滤纸),但不能模拟肾小管的重吸收作用;从结构方面分析,该模型能大致体现肾单位的结构,但仍需完善,比如应体现在肾小管周围毛细血管的重吸收(放入大小不同的颗粒或在胶管上扎若干小孔)
(3)以上信息给我们的启示是:要选择健康的生活方式,要从我做起,从现在做起:坚持平衡膳食;坚持适度体育锻炼;按时作息;不吸烟、不喝酒;拒绝毒品;积极参加集体活动。
23.某生物兴趣小组在老师指导下,开展了“制作可调节的眼球成像模型”的跨学科实践活动。活动计划如下:①学习眼球的结构和成像原理,并查阅、学习物理学科的相关内容;②研讨眼球模型制作方案,并绘制草图;③选择合适的材料和工艺,制作眼球结构模型和成像模型;④测试眼球模型,并根据测试效果进行改进;⑤撰写实践活动报告。
(1)学习的过程就是建立 (填反射类型)的过程。在学习眼球的结构和成像原理时,听到老师“眼是视觉器官……”的声音前,声波刺激依次经过耳的结构是 (用名称和箭头表示),最后经听觉中枢分析处理形成听觉。
(2)兴趣小组制作的模型如图所示,其中光盘相当于眼球的 ,气球B相当于眼球的 。
(3)为测试眼球模型,兴趣小组的同学通过调节螺丝,使光源清晰地成像在蓝色塑料板上,该过程模拟的是 。为演示近视的形成,可以调节螺丝使气球A的前后径 (填“变大”或“变小”),让物体成像于蓝色塑料板前方。
(4)查阅资料时发现,光也会影响睡眠、情绪等非成像视觉功能,夜间光的输入会增加患抑郁症的风险。兴趣小组模拟手机、电脑等蓝光模式,按图示流程探究夜间蓝光诱发小鼠的抑郁行为,得到表中结果(“强迫游泳”作为反映抑郁程度的指标)。
以上结果显示 ,表明只有夜间蓝光可诱发小鼠的抑郁行为。本研究结果对你健康生活的启示是 。
【答案】(1)条件/复杂 外耳道→鼓膜→听小骨→耳蜗
(2)虹膜 玻璃体
(3)模拟眼球的调节功能 变大
(4)甲组小鼠在夜间接受蓝光照射后,强迫游泳不动时间显著增加,而后测时间比前测时间多了15分钟;而乙组小鼠白天进行蓝光处理,其强迫游泳不动时间并没有显著增加,后测时间与前测时间基本相同 夜间应尽量避免接触蓝光,如减少使用手机、电脑等电子设备的时间
【分析】视觉形成的过程是外界物体反射来的光线,经过角膜、房水,由瞳孔进入眼球内部,再经过晶状体和玻璃体的折射作用,在视网膜上能形成清晰的物像,物像刺激了视网膜上的感光细胞,这些感光细胞产生的神经冲动,沿着视神经传到大脑皮层的视觉中枢,就形成视觉。即:角膜→房水→瞳孔→晶状体→玻璃体→视网膜→视神经→大脑皮层(的视觉中枢)。
【详解】(1)学习的过程就是建立条件反射的过程;条件反射是后天获得的,经过学习才会的反射,是高级神经活动的基本方式。在学习眼球的结构和成像原理时,我们听到老师的声音,这个声音首先通过外耳道进入中耳,然后振动鼓膜,进一步引起听小骨的振动,这些振动最终传递到内耳的耳蜗,耳蜗内的听觉感受器将声音信号转化为神经信号,通过听神经传递到大脑皮层的听觉中枢,形成听觉。因此,听到老师“眼是视觉器官……”的声音前,声波刺激依次经过的结构是外耳道→鼓膜→听小骨→耳蜗。
(2)在兴趣小组制作的眼球模型中,光盘相当于眼球的虹膜;虹膜是眼球的一个重要结构,光盘中间的孔模拟的是瞳孔,光线可以通过瞳孔穿过;而气球B则相当于眼球的玻璃体,玻璃体是眼球内的一个透明胶状物质,它填充在晶状体和视网膜之间,起到支撑和保持眼球形状的作用。
(3)为测试眼球模型,兴趣小组的同学通过调节螺丝来改变气球A(相当于晶状体)的曲度,从而模拟眼球的调节功能;当光源清晰地成像在蓝色塑料板(相当于视网膜)上时,这个过程就模拟了人眼在看物体时通过调节晶状体曲度来使物体成像在视网膜上的过程;为了演示近视的形成,可以调节螺丝使气球A的前后径变大,模拟眼球的轴长变长,这样就会导致物体成像在视网膜前方,形成近视。
(4)根据表中数据可以看出,甲组小鼠在夜间接受蓝光照射后,强迫游泳不动时间显著增加,而后测时间比前测时间多了15分钟;而乙组小鼠白天进行蓝光处理,其强迫游泳不动时间并没有显著增加,后测时间与前测时间基本相同;这说明只有夜间蓝光可诱发小鼠的抑郁行为。这个结果对我们健康生活的启示是:夜间应尽量避免接触蓝光,如减少使用手机、电脑等电子设备的时间,或者开启护眼模式以减少蓝光对眼睛和神经系统的刺激,从而保护我们的睡眠质量和心理健康。
24.下面是某医院急诊科医生一天内救治病人的部分情况。图表是检验报告单;图1是人体血液循环示意图;图2是人脑的剖面结构示意图。请回答问题。
(1)上午,接诊病人一的检验报告单如图1。该病人泌尿系统中的 (器官)发生了病变。
(2)上午,接诊病人二患肺栓塞。肺栓塞通常是下肢静脉血栓通过血液循环进入肺动脉引起的。据此分析血栓在图1中移动的最短路径是:⑥→ →⑧(用序号和箭头表示);当血栓阻塞了肺动脉,血液无法正常流入肺部,导致肺组织缺血,直接影响了肺泡和血液的 。
(3)下午,医生根据病情,给接诊病人三注射了胰岛素。请你推测该病人患有 病。
(4)下午,医生回家,路遇一溺水小孩,紧急实施心肺复苏,使孩子的心跳、呼吸恢复正常。控制心跳和呼吸的神经中枢位于图2中的 (填序号)。
(5)医生今天的接诊和救治,涉及人体的泌尿系统、循环系统、呼吸系统、内分泌系统和神经系统。此外,人体还有生殖系统、 系统和运动系统。这些系统构成一个统一的整体,在 和内分泌系统的调节下,共同完成各项生命活动。
【答案】(1)肾脏
(2)③→④ 气体交换
(3)糖尿
(4)③
(5)消化 神经系统
【分析】图1中①是左心室,②是左心房,③是右心房,④是右心室,⑤是主动脉,⑥是下腔静脉, ⑦是肺静脉,⑧是肺动脉。图2中①是大脑,②是小脑,③是脑干。
【详解】(1)当血液流经肾小球时,除了血细胞和大分子的蛋白质外,其他的如水、无机盐、尿素、葡萄糖等物质会滤过到肾小囊腔形成原尿;当原尿流经肾小管时,其中大部分水、部分无机盐和全部的葡萄糖被重新吸收回血液,而剩下的如尿素、一部分无机盐和水构成了尿液的成分。接诊病人一的检验报告单的尿液中有红细胞和蛋白质,因此该病人泌尿系统中肾脏的肾小球发生了病变。
(2)体循环的路线是:左心室→主动脉→各级动脉→身体各部分的毛细血管网→各级静脉→上、下腔静脉→右心房,肺循环的路线是:右心室→肺动脉→肺部毛细血管→肺静脉→左心房。接诊病人二患肺栓塞,通常是下肢静脉血栓通过血液循环进入肺动脉引起的。据此分析血栓在图1中移动的最短路径是:⑥下腔静脉→③右心房→④右心室→⑧肺动脉。血液流经肺部毛细血管时,与肺泡进行气体交换,血液中的二氧化碳进入肺泡,肺泡中的氧进入血液。当血栓阻塞了肺动脉,血液无法正常流入肺部,导致肺组织缺血,直接影响了肺泡和血液的气体交换。
(3)胰岛素能够调节体内糖的吸收、利用和转化;胰岛素分泌不足会患糖尿病,因此医生根据病情,给接诊病人三注射了胰岛素,推测该病人患有糖尿病。
(4)脑干中有些部位专门调节心跳、呼吸、血压等人体基本的生命活动。因此,控制心跳和呼吸的神经中枢位于图2中的③脑干。
(5)人体的八大系统是泌尿系统、循环系统、呼吸系统、内分泌系统、神经系统、生殖系统、消化系统和运动系统。这些系统构成一个统一的整体,在神经系统和内分泌系统的调节下,共同完成各项生命活动,其中神经系统起主要的调节作用。
组别
平均体脂率(%)
低频率运动组(每周出勤1~2次)
运动前
35.83
运动后
34.57
高频率运动组(每周出勤3~5次)
运动前
35.62
运动后
31.23
分组
强迫游泳不动时间(min)
前测
后测
甲
20
35
乙
20
20
***市第一医院检验报告单
姓名:****性别:男 年龄:64岁 检查项目:尿常规 标本类型:尿液 临床诊断:慢性肾功能不全,尿毒症期
序号
项目名称
结果
单位
参考区间
检测方法
1
酸碱度PH
7.5
↑
5.5~7
干化学法
2
隐血BLD
+3
↑Cell/μL
阴性
干化学法
3
尿蛋白PRO
+2
↑g/L
阴性
干化学法
4
尿葡萄糖CLU
--
mml/L
阴性
干化学法
采样时间:2024-05-0809:02:03 报告时间:2024-05-0810:29:39 检验者:*** 审核者:****
相关试卷
这是一份江苏省八年级上学期期中模拟卷苏教版生物试卷(解析版),共24页。试卷主要包含了选择题,综合题等内容,欢迎下载使用。
这是一份八年级上学期期中模拟卷(解析版)(江苏生物专用,苏科版),共19页。试卷主要包含了本试卷分第Ⅰ卷两部分,测试范围,难度系数,人体肾脏结构和功能的基本单位是等内容,欢迎下载使用。
这是一份八年级上学期期中生物模拟卷(解析版生物)(成都专用),共25页。试卷主要包含了本试卷分第Ⅰ卷两部分,测试范围,难度系数等内容,欢迎下载使用。

