


江苏省扬州市2022-2023学年高二下学期期末地理试卷(解析版)
展开一、单项选择题:在下列各小题的四个选项中,只有一个选项最符合题目的要求。请在答题卡上将所选答案的字母代号涂黑。(22小题,每小题2分,共44分)
著名艺术品“太阳隧道”位于41°18'N,113°51'W的沙漠中,由四根混凝土圆管组成,呈“X”形排列在地面(图1)。游客在特定日期可从管道延伸方向,欣赏日出或日落。图2为某日游客8:10(北京时间)在当地拍摄的照片。据此完成下面小题。
1. 该日当地的昼长时间最接近( )
A. 4小时30分B. 9小时
C. 12小时30分D. 15小时
2. 该日游客拍摄图2照片时,其拍摄位置在图1中的( )
A. ①处B. ②处
C. ③处D. ④处
【答案】1. B 2. C
【解析】
【1题详解】
该游客拍摄图2所示照片的时间为北京时间8:10,北京时间(120°E)8:10时,113°51′W时间约为16:30,此时太阳接近地平线,即将日落,昼长=2×(日落时间-12)=2×(16:30-12)=9小时,B正确,ACD错误,故选B。
【2题详解】
根据上题可知,该日当地的昼长时间最接近9小时,昼短夜长,说明太阳直射点位于南半球,太阳东南升起,西南落下。图中照片正值日落,太阳位于西南方向,游客拍摄图2照片时,摄像机所处位置应为位于东北方向,结合图中指向标可知,③符合题意,C正确,ABD错误,故选C。
下图为黄土高原某地地质剖面示意图,研究小组对该地沟谷进行调研,发现黄土下层含有大量的鹅卵石。据此完成下面小题。
3. 据图判断,以下说法正确的是( )
A. 砂岩、石灰岩中可能含有古生物化石B. 大理岩的形成与岩浆侵入无关
C. 黄土沟谷是风力侵蚀作用的典型地貌D. 甲处为向斜山,乙处为背斜谷
4. 根据鹅卵石的存在推测黄土层形成之前,当地景观为( )
A. 大漠戈壁B. 水流潺潺
C. 茫茫林海D. 广袤草原
【答案】3. A 4. B
【解析】
【3题详解】
砂岩、石灰岩均为沉积岩,三大类岩石中只有沉积岩中可能存在化石,A正确。大理岩是石灰岩在高温高压环境下,变质形成的,岩浆侵入可以提供高温高压的变质环境,B错误。风力作用主要分布在干旱半干旱地区,流水作用主要分布在湿润半湿润地区,黄土高原地区降水较为集中,地势起伏较大,水土流失严重,其沟谷主要是受流水侵蚀作用影响形成的,C错误。甲处岩层向下弯曲,为向斜构造,乙处岩层向上弯曲,为背斜构造,但是两地的地表起伏均较小,D错误。故选A。
【4题详解】
鹅卵石主要是流水长期的搬运过程中不断的挤压、磨蚀作用下形成的,鹅卵石的存在可推测黄土层形成之前当地是河道或有流水经过的地方,B正确。鹅卵石的形成与大漠戈壁、广袤草原、茫茫林海景观不存在必然联系,ACD错误。故选B。
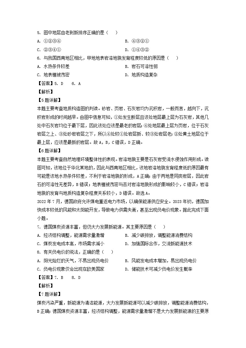
下图为我国华北某地地质剖面示意图。据此完成下面小题。
5. 图中地层由老到新排序正确的是( )
A. ①②③④B. ④③②①
C. ②③④①D. ①④③②
6. 与我国西南地区相比,甲地地表岩溶地貌发育程度较低的原因是( )
A. 水热条件较差B. 岩石可溶性弱
C. 地表植被茂密D. 地质构造复杂
【答案】5. D 6. A
【解析】
【5题详解】
本题主要考查地质构造图的判读。砂岩、页岩、石灰岩均为沉积岩,一般而言,越向下,沉积岩形成的时间越早。由图中信息可知,①处发生断层且该处地层最上层为石灰岩,其他几处中石灰岩均位于最下层,因此该处应该是最老的岩层;④处地层最上层为页岩,位于石灰岩层之上、③处砂岩岩层之下,所以④处较①处岩层新、较③处岩层老;②处黄土地层位于最上层,应该是最新的岩层。故A,B,C错误,D正确。
【6题详解】
本题主要考查自然地理环境整体性的表现。岩溶地貌主要是石灰岩受流水侵蚀作用形成。读图可知,该地位于华北某地的,因此与西南地区相比,该地岩溶地貌发育程度低的原因最有可能是该地水热条件较差,不利于岩溶地貌的形成,A正确;由于两地是同类岩层,因此岩石的可溶性无差异,B错误;地表植被茂密与否对岩溶地貌形成的影响较小,C错误;岩溶地貌的发育与地质构造复杂程度关系较小,D错误。故选A。
2022年7月,德国政府允许煤电重返电力市场,以确保能源供应安全。2023年初,德国加快成本较低的风能和太阳能开发,导致电力供需失衡,甚至出现负电价现象。据此完成下面小题。
7. 德国煤炭资源丰富,但仍大力发展新能源。其主要原因是( )
A. 经济结构调整,能源需求量激增B. 减少碳排放,调整能源消费结构
C. 煤炭发电成本高,市场需求减小D. 加强国际合作,交流新能源技术
8. 有关负电价的说法,正确的是( )
A. 阳光灿烂的天气,不易出现负电价B. 风能发电成本增加,易出现负电价
C. 负电价现象仅会出现在欧美国家D. 储能技术可减少负电价发生概率
【答案】7. B 8. D
【解析】
【7题详解】
煤炭污染严重,新能源为清洁能源,大力发展新能源可以减少碳排放,调整能源消费结构,B正确;德国煤炭资源丰富,经济结构调整,能源需求量激增不是大力发展新能源的主要原因,A错误;德国能源市场需求量大,C错误;德国经济发达,技术力量雄厚,加强国际合作,交流新能源技术不是大力发展新能源的主要原因,D错误。故选B。
【8题详解】
阳光灿烂的天气,太阳能发电能过,更容易出现负电价,A错误;风能发电成本增加,使市场电价低于风电成本,易出现负电价,B错误;负电价现象主要是电力供过于求导致的,不是仅会出现在欧美国家,C错误;储能技术可调节市场的电力供需,将富余的电力储存起来减少浪费,减少负电价发生概率,D正确。故选D。
内蒙古锡林郭勒盟阿巴嘎旗属于生态脆弱区。下图为阿巴嘎旗区域图。据此完成下面小题。
9. 图示区域主要生态问题是( )
A. 水土流失B. 草场退化
C. 石漠化D. 森林锐减
10. 该生态问题产生的主要原因是( )
A. 降水较多,季节分配不均匀B. 地势起伏,流水侵蚀作用强
C. 过度放牧,超出环境承载力D. 湖水灌溉,石漠化程度加剧
【答案】9. B 10. C
【解析】
【9题详解】
图示区域降水量啊250mm左右,为半干旱区,地带性植被为草原。内蒙古锡林郭勒草原是我国四大草原之一,因人类不合理的活动,造成了草场退化,B正确;水土流失和石漠化现象主要发生在降水较多的湿润半湿润地区,该地降水较少,AC错误;该地植被以草原为主,森立面积小,D错误。故选B。
【10题详解】
该地属于半干旱地区,是我国主要的牧区,由于过度放牧,超出环境承载力,造成了草场退化,C正确;该地降水较少,A错误;该地位于内蒙古高原,地形平坦,B错误;石漠化主要发生在我国西南地区,该地石漠化程度不重,D错误。故选C。
合肥都市圈是长三角城市群五大都市圈之一。下图为合肥都市圈示意图。据此完成下面小题。
11. 与都市圈内其他城市相比,马鞍山受到南京辐射影响更强,形成此差异的主要因素是( )
A. 空间距离B. 城市等级
C. 经济实力D. 行政区划
12. 建立合肥都市圈的主要意义有( )
A. 缓解受辐射城市产业活动过度集聚现象
B. 可助力合肥获得更多的技术和管理经验
C. 有助于都市圈内城市规模和等级的提升
D. 解决都市圈内地价上涨、污染加剧问题
【答案】11. A 12. C
【解析】
【11题详解】
读图可知,合肥都市圈个城市中,马鞍山市距离南京较近,因此受到南京辐射影响更强,A正确;马鞍山市的城市等级、经济实力、行政区划与其他城市并无明显优势,BCD错误。故选A。
【12题详解】
建立合肥都市圈有利于加强圈内个城市的交流与协作,有助于都市圈内城市规模和等级的提升,C正确;并不能缓解受辐射城市产业活动过度集聚现象,A错误;合肥市该都市圈内经济最发达的城市,可助力其他城市从合肥获得更多的技术和管理经验,B错误;建立合肥都市圈无法解决都市圈内地价上涨、污染加剧问题,D错误。故选C。
“水足迹”是指一个国家、一个地区或一个人,在一定时间内消费的所有产品和服务所需要的水资源数量。下图为化石能源水足迹核算系统边界示意图。据此完成下面小题。
13. 下列属于灰水足迹的是( )
A. 洗煤污水B. 液化制气用水
C. 雨养农业用水D. 用电耗水
14. 我国天然气水足迹占比增加的主要原因是( )
A. 能源储备增多B. 能源消费结构变化
C. 资源禀赋改变D. 治污技术水平提高
【答案】13. A 14. B
【解析】
【13题详解】
读图可知灰水包括煤炭、石油、天然气和能源生产过程中其他投入产生的废水,不包括液化制气用水、雨养农业用水、用电耗水,A正确,BCD错误,故选A。
【14题详解】
天然气属于清洁能源,我国不断在优化能源消费结构,提高清洁能源的使用比例,因此我国天然气水足迹占比增加,B正确;能源储备没有增多,A错误;天然气资源禀赋没有改变,C错误;治污技术水平提高会降低水足迹比重,D错误。故选B。
2023年2月16日,我国首个进入川藏高原腹地的特高压工程开工建设。该工程从金沙江上游出发,最终接入华中特高压交流骨干网架。下图示意该工程输电线路。据此完成下面小题。
15. 该输电工程建设的根本原因是( )
A. 地形起伏大,河流径流量大
B. 环保要求高,减轻沿线的大气污染
C. 科技进步,输电技术水平高
D. 资源不平衡,生产与消费地相背离
16. 该输电工程的建设( )
A. 占用土地资源影响粮食安全
B. 缓解西藏电力供应紧张的局面
C. 改善华北地区能源消费结构
D. 赋能碳达峰、碳中和战略目标
【答案】15. D 16. D
【解析】
【15题详解】
该输电工程属于我国能源跨区域调配工程,我国能源分布与市场需求的地区分布不均匀,是进行资源跨区域调配的根本原因,D正确;地形起伏大,河流径流量大是金沙江上游水能资源丰富的原因,但不是该输电工程建设的根本原因,A错误;水电属于清洁能源,环保要求高,减轻沿线的大气污染是该输电工程的有利影响,但不是该输电工程建设的根本原因,B错误;科技进步,输电技术水平高是输电工程建设的保证,但不是该输电工程建设的根本原因,C错误。故选D。
【16题详解】
该输电工程的建设对耕地的占用小,A错误;缓解华中地区电力供应紧张的局面,B错误;改善华中地区能源消费结构,C错误;水电为清洁能源,该输电工程的建设赋能碳达峰、碳中和战略目标,D正确。故选D。
区域的时空变化导致人文、自然交互格局呈现动态变化。下图为山区过渡性地理空间示意图。据此完成下面小题。
17. 山区过渡性地理空间的动态演化有( )
A. 城镇扩张易造成耕地侵占
B. 乡村空心化引发草场退化
C. 退耕还草可使自然性减弱
D. 森林保育体现人文性增强
18. 研究山区国土空间开发格局变化时,不宜作为主要表征指标的是( )
A. 人口密度B. 土地利用强度
C. 植被覆盖度D. 土壤酸碱度
【答案】17. A 18. D
【解析】
【17题详解】
由图文材料可知,城镇扩张使得城镇土地利用面积增加,易造成耕地侵占,A正确;草场退化的人为原因是由于过度放牧等,不是由于乡村空心化引起的,B错误;退牧还草,增加草地面积,使得自然性增加,C错误;耕地撂荒,使得耕地受自然影响增强,人类活动影响减弱,人文性减弱,D错误。故选A。
【18题详解】
根据题干信息可知,山区过渡性地理空间示意中反映出自然性与人文性之间的变化,为研究某山区国土空间开发格局的变化也从自然性和人文性分析,人口密度、土地利用强度能够反映出地理空间中人文性的情况,可以作为主要表征指标,AB不符题意;植被覆盖率能够反映出地理空间中的自然性,可以作为主要表征指标,C不符题意;土壤酸碱度对自然性的反映不明显,不适合作为主要表征指标,D符合题意,故选D。
中国电子信息制造业经历了从珠三角转移到长三角、京津冀地区的变化,近年来向四川、重庆等中西部地区转移的趋势逐步显现。下图为五大城市群电子信息制造企业数量示意图。据此完成下面小题。
19. 2009至2018年间五大城市群电子信息制造业( )
A. 京津冀占全国的比重上升
B. 长三角企业数量增速最快
C. 珠三角始终是投资热点区
D. 长江中游产业发展水平高
20. 成渝城市群吸引电子信息制造企业转入的主要优势是( )
A. 地理位置更优越B. 劳动力成本较低
C. 科技研发实力强D. 政策扶持力度大
【答案】19. C 20. B
【解析】
【19题详解】
阅读五大城市群电子信息制造企业数量和新增企业数量示意图,珠三角城市群企业数量逐年增长,新增信息企业数量也最大,反映出珠三角始终是电子信息企业投资热点区,C正确,成渝产业发展水平相对较低,D错误;京津冀城市群中电子信息制造企业数量相对较少,占全国比重未明显上升,A错误;从电子信息制造业数量的变化斜率可知,珠三角城市群企业增长速度最快,B错误。故选C。
【20题详解】
成渝城市群与其他城市群相比,经济发展水平较差,劳动力成本优势明显,B正确;从珠三角地区企业增速最快,可知珠三角地区在科技研发投入大、政策扶持力度大,CD错误;相对京津冀、长三角城市群,成渝城市群地理位置并不优越,A错误。故选B。
人类命运共同体是“一带一路”倡议的理想愿景,构建“双环流全球价值链”(下图)是其重要途径。据此完成下面小题。
21. 不同国家和地区在“双环流全球价值链”中所处位置,取决于( )
A. 产业结构B. 经济总量
C. 科技水平D. 开放程度
22. 在该价值链中我国发挥的作用有( )
A. 与拉美国家开展能源合作B. 向欧美国家输送高端产品
C. 向非洲地区出口初级产品D. 为欧盟国家提供高端制造
【答案】21. C 22. A
【解析】
【21题详解】
从图中全球双环流价值链图可以看到,其第一梯队为科技创新能力最强的美国,第二梯队为科技实力较强的欧盟及日本,第三梯队为制造业较强的中国,第四梯队为提供原材料和资源的拉美和非洲地区。各梯队之间其最大的差异为科技水平的不同,C选项正确。四大梯队的划分与该地产业结构并无关联,A选项错误。美国经济总量不超过欧盟,B选项错误。美国、欧盟、日本等地区的开放程度均较高,D选项错误。故选C。
【22题详解】
中国作为世界上较大的制造业大国,拉丁美洲可为中国提供能源,中国可以助力拉美能源开发,A选项正确。目前中国仍处于中低端制造业位置,即向欧美国家主要输送的是中低端产品,B选项错误。非洲国家向中国主要出口初级产品,中国向非洲主要出口的是工业制成品,C选项错误。高端制造主要在欧盟及美国地区,并非中国向其输送,D选项错误。故选A。
二、非选择题:本大题共3小题,共56分。
23. 阅读材料,回答下列问题。
材料一黑龙江省在2035年远景目标中提出重振龙江雄风。该省加快建设“藏粮于地、藏粮于技”国家战略示范区,在全国率先启动“农业生产托管服务整省试点”,并加快单一资源型经济向多元开放型经济的转变。
材料二左图为黑龙江省耕地资源空间分布图,右图是某同学与佳木斯农服中心的对话截图,下表为黑龙江省与全国耕地资源对比。
注:我国耕地质量由高到低划分为1-10级
(1)从分布、数量、质量角度简述黑龙江省耕地资源特征。
(2)阐述推广农业生产托管服务对保障我国粮食安全的作用。
(3)列举伊春市因资源枯竭带来的主要社会经济问题,并为当地可持续发展提出建议。
【答案】(1)分布:分布不均衡;耕地主要集中在东部(三江平原)和西部(松嫩平原)。数量:耕地资源总量多;人均耕地资源丰富。质量:黑土广布,有机质含量高,土壤肥沃;耕地质量平均等级高。
(2)整合零散土地,有利于机械化、专业化生产;减少撂荒土地,提高土地资源利用率;推广农业技术,提高农产品产量和品质;加强农田管理,提高生产效率;增加农民收入,保护种粮积极性。
(3)问题:产业萎缩;经济衰退;失业率增加;人口外迁等问题。建议:封山育林,建立森林自然保护区;发展林下经济;发展生态旅游;发展特色产业,延长产业链,提高产品附加值;借助冰雪赛事,打造冰雪产业。
【解析】
【小问1详解】
根据黑龙江省耕地资源空间分布图可知黑龙江省耕地资源分布不均衡;耕地主要集中在东部(三江平原)和西部(松嫩平原)。根据黑龙江省与全国耕地资源对比表格信息可知,黑龙江耕地面积达2.579亿亩,资源总量多;人均耕地面积达6.24亩,人均耕地资源丰富;土壤以黑土为主,有机质高达40.43克/千克,有机质含量高,土壤肥沃;耕地质量平均等级为3.46,质量较高。
【小问2详解】
农业生产托管服务是将农户的零散土地有效整合。统一种植、统—管理,有利于整合零散土地,有利于机械化、专业化生产;为入社村民提供耕、种、防、收等保姆式土地托管服务,因地制宜发展单环节、多环节、全程生产托管等服务。可以减少撂荒土地,提高土地资源利用率;推广农业技术,提高农产品产量和品质;加强农田管理,提高生产效率;增加农民收入,保护种粮积极性。
【小问3详解】
伊春市是因林业资源开发而发展起来的城市,随着资源逐渐枯竭,出现产业萎缩、经济衰退、失业率增加、人口外迁等问题。建议:恢复林区植被,封山育林,建立森林自然保护区;因地制宜发展特色经济,如理由优势气候资源发展林下经济;理由良好的生态环境发展生态旅游;发展林蛙、灵芝等种植和加工等特色产业,延长产业链,提高产品附加值;伊春纬度高,冬季积雪较厚,可以借助冰雪赛事,打造冰雪产业。
24. 阅读材料,回答下列问题。
材料一北部湾经济区和粤港澳大湾区是共建“一带一路”的重要组成部分。下图示意北部湾经济区和粤港澳大湾区的位置。
材料二北部湾经济区海洋空间资源丰富,该经济区参与了联合国海洋科学可持续计划并加强与粤港澳大湾区的融合发展。下图为海洋牧场示意图。
(1)简述北部湾经济区在“一带一路”建设中的地理位置优势。
(2)阐述北部湾海域发展海洋牧场的意义。
(3)说明北部湾经济区和粤港澳大湾区实现区域协作发展的方向。
【答案】(1)与东南亚陆海相邻;靠近粤港澳大湾区;西南地区重要的出海口;“一带一路”有机衔接的重要门户。
(2)提高渔业产量和质量;促进海产品加工;带动休闲渔业发展;集约式立体开发利用海洋空间;保障食品供应安全;保护和修复海洋环境。
(3)加强基础设施建设;资源优势互补;产业分工协作;生态环境保护;发挥粤港澳辐射带动作用
【解析】
【小问1详解】
读图可知,北部湾经济区与东南亚陆海相邻,东部靠近粤港澳大湾区;北部湾经济区是西南地区重要的出海口;是共建“一带一路”的重要组成部分,因此是“一带一路”有机衔接的重要门户。
【小问2详解】
北部湾经济区海洋空间资源丰富,发展海洋牧场可以提高渔业产量和质量;促进海产品加工;海洋牧场有“休闲垂钓项目”,可以带动休闲渔业发展;深海养殖业的发展,实现了集约式立体开发利用海洋空间;可以丰富渔产品的供应,保障食品供应安全;海洋牧场减少了海洋资源的无序开发利用,有利于保护和修复海洋环境。
【小问3详解】
北部湾经济区和粤港澳大湾区各自区位优势不同,北部湾有廉价劳动力、资源优势,且生态环境较好,可以利用其优势资源进行开发利用,实现资源优势互补;利用廉价劳动力和土地资源优势参与产业分工协作;进一步加强生态环境保护;北部湾经济区距离粤港澳大湾区较近,应发挥粤港澳辐射带动作用;北部湾经济区基础设施焦文落后,应加强基础设施建设。
25. 阅读材料,回答下列问题。
材料一洱海是云南第二大湖,西洱河是唯一出湖河流。十八溪水系是洱海补给的重要水源地,径流量占洱海水量的24.7%。十八溪经过人类活动较密集的坝子、灌溉农田。近年来洱海受十八溪影响,水质在雨季来临时明显下降。
材料二左图为洱海水系图,右图为十八溪流域土地利用结构示意图。
(1)推测洱海水质在雨季来临时快速变差的主要原因。
(2)从生态安全角度,说明建设洱海自然保护区的意义。
(3)推测十八溪流域内开发利用程度最高的溪流,归纳十八溪流域合理开发的主要措施。
【答案】(1)雨季来临时大量农业退水、生活污水汇入湖泊;洱海入湖水量远大于出湖水量,污染物净化速度慢;雨季来临时气温高,藻类繁殖快。
(2)减少人类活动影响,保护洱海高原湖泊生态系统的自然本底;保护生物多样性;储备物种资源;可持续为人类提供生态服务(涵养水源、保持水土、净化水质等)。
(3)和中溪;加强统一规划与管理;协调利用与合理分配上下游水资源;河源区保护植被、涵养水源;优化土地利用结构,提高生态用地比重;协作治理农业生产、城乡生活等产生的污染。
【解析】
【小问1详解】
洱海的污染源主要是农业和城镇用水,雨季时,农业获得充足的水分,达到饱和状态。如果农业和城镇的饱和状态得到缓解,就会发生携带大量污染物的水回流,也就是农业退水和大量生活污水汇入河流,污染环境;洱海水流平缓,水体的交换作用差,交换的时间长,净化速度慢;洱海纬度低,雨季来临时太阳高度角大,温度高,适合藻类的大量繁殖。
【小问2详解】
建设洱海自然保护区可以减少人类活动影响,保护洱海高原湖泊生态系统的自然本底;保护区内人类干扰少,有利于保护生物多样性;物种多样性增加,可以储备物种资源;建设洱海自然保护区可以改善洱海区域生态环境,可持续为人类提供生态服务(涵养水源、保持水土、净化水质等)。
【小问3详解】
读十八溪流域土地利用结构示意图可知,和中溪的建设用地和农业用地比例最大,因此十八溪流域内开发利用程度最高的溪流是和中溪;十八溪流域经过人类活动较密集的坝子、灌溉农田,有众多的支流,要加强统一规划与管理,协调利用与合理分配上下游水资源;河源区要注重生态环境的保护,保护植被、涵养水源;优化土地利用结构,减少建设用地的比重,提高生态用地比重;协作治理农业生产、城乡生活等产生的污染。
耕地情况
耕地质量
平均等级
土壤有机质
(克/千克)
>25°坡耕地
占比
人均耕地
面积(亩)
耕地面积
(亿亩)
黑龙江省
3.46
40.43
0.004%
6.24
2.579
全国
4.76
24.65
3.31%
1.36
19.14
[地理][期末]江苏省扬州市2023-2024学年高二下学期6月期末试题(解析版): 这是一份[地理][期末]江苏省扬州市2023-2024学年高二下学期6月期末试题(解析版),文件包含地理期末江苏省扬州市2023-2024学年高二下学期6月期末试题解析版docx、地理期末江苏省扬州市2023-2024学年高二下学期6月期末试题解析版pdf等2份试卷配套教学资源,其中试卷共28页, 欢迎下载使用。
江苏省扬州市2022-2023学年高二下学期期末考试地理试题: 这是一份江苏省扬州市2022-2023学年高二下学期期末考试地理试题,文件包含江苏省扬州市2022-2023学年高二下学期期末地理试题docx、高二地理期末检测答案pdf等2份试卷配套教学资源,其中试卷共8页, 欢迎下载使用。
江苏省扬州市2022-2023学年高二下学期期末地理试题: 这是一份江苏省扬州市2022-2023学年高二下学期期末地理试题,共9页。试卷主要包含了06,图中地层由老到新排序正确的是,有关负电价的说法,正确的是,图示区域主要生态问题是,该生态问题产生的主要原因是等内容,欢迎下载使用。