辽宁省铁岭市六校2022-2023学年高二下学期期末生物试卷(解析版)
展开
这是一份辽宁省铁岭市六校2022-2023学年高二下学期期末生物试卷(解析版),共23页。
B. 蓝细菌、绿藻等生物的遗传物质主要储存在细胞核中
C. 噬藻体的DNA分子的一条链的相邻碱基之间通过氢键连接
D. 噬藻体和蓝细菌的遗传信息均储存在脱氧核苷酸的排列顺序中
【答案】D
【分析】真核生物与原核生物最本质的区别是有无成型的细胞核/有无真正的细胞核/有无核膜包被的细胞核。二者相同点:①都以DNA为遗传物质;②都含有细胞膜、细胞质。二者不同点:原核生物只含有核糖体一种细胞器,真核生物包括核糖体、内质网、线粒体、高尔基体等多种细胞器。病毒是非细胞生物,不含有细胞膜、细胞器、细胞核等,病毒不能独立生存,必须寄生在活细胞中才能繁殖。病毒分为DNA病毒和RNA病毒,其遗传物质分别是DNA和RNA。
【详解】A、噬藻体是DNA病毒,只含有DNA;蓝细菌属于原核生物,含有DNA和RNA,A错误;
B、蓝细菌属于原核生物,没有细胞核,其遗传物质DNA位于拟核中;绿藻属于真核生物,其遗传物质主要储存在细胞核中,B错误;
C、噬藻体的DNA分子的一条链的相邻碱基之间通过脱氧核糖-磷酸-脱氧核糖连接,C错误;
D、噬藻体和蓝细菌的遗传物质均为DNA,其遗传信息均储存在脱氧核苷酸的排列顺序中,D正确。
故选D。
2. 构成细胞的化合物既有大分子物质,也有小分子物质。下列叙述错误的是( )
A. 组成淀粉和胰岛素的单体是相同的
B. 纤维素、抗体等均以碳链为基本骨架
C. 各种生物大分子均含有C、H、O
D. 生物大分子都是由单体连接而成的多聚体
【答案】A
【分析】糖类的元素组成一般是C、H、O,蛋白质的元素组成是C、H、O、N等,不同类的脂质的元素组成不同,脂肪和固醇的元素组成是C、H、O,磷脂的元素组成是C、H、O、N、P,核酸的元素组成是C、H、O、N、P。
【详解】A、淀粉的本质是多糖,淀粉的单体是葡萄糖,抗体的本质是蛋白质,抗体的单体是氨基酸,A错误;
B、生物大分子均以碳链为基本骨架,纤维素、抗体等生物大分子,均以碳链为基本骨架,B正确;
C、细胞中各种生物大分子,如多糖、蛋白质、核酸等均含有C、H、O,C正确;
D、多糖、核酸、蛋白质等生物大分子都是由许多单体连接而成的多聚体,D正确。
故选A。
3. 苏轼在《送金山乡僧归蜀开堂》中写道“冰盘荐琥珀,何似糖霜美”。甘蔗榨汁熬制后,凝结有砂者称砂糖,砂糖中轻白如霜者称糖霜,也就是蔗糖。下列叙述正确的是( )
A. 糖霜的组成元素是C、H、O、N
B. 糖霜水解后可以产生2分子的葡萄糖
C. 糖霜被人体消化吸收后可以转化为脂肪
D. 糖霜和脂肪均是人体细胞的主要储能物质
【答案】C
【分析】糖类是的主要能源物质,糖类都是由C、H、O三种元素构成的,大致可以分为单糖、二糖、多糖等几类。
【详解】A、糖霜,也就是蔗糖,属于二糖,其元素组成为C、H、O,A错误;
B、糖霜水解后可以产生1分子果糖和1分子葡萄糖,B错误;
C、糖类供应充足的情况下,可以大量转化为脂肪,因此糖霜被人体消化吸收后可以转化为脂肪,C正确;
D、糖类是人体细胞的主要能源物质,脂肪是人体细胞的主要储能物质,D错误。
故选C。
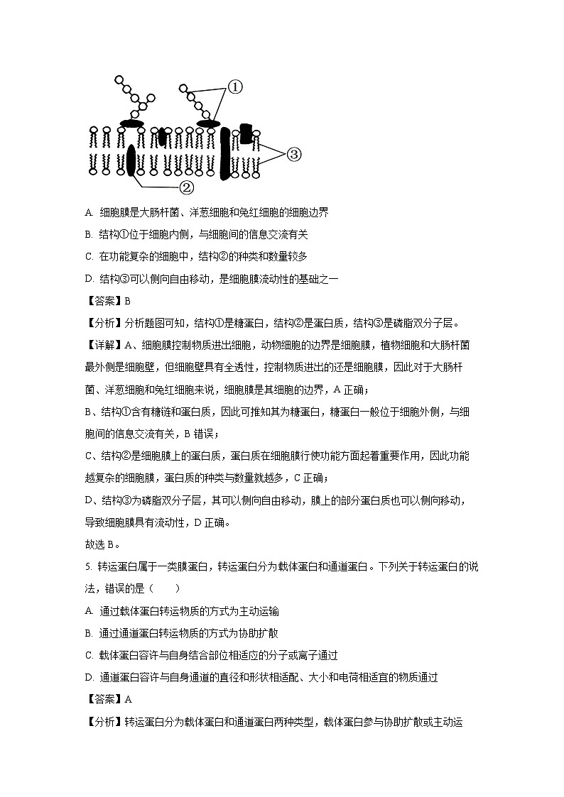
4. 细胞膜在细胞的生命活动中起着重要作用,如图为细胞膜的亚显微结构模式图。下列叙述错误的是( )
A. 细胞膜是大肠杆菌、洋葱细胞和兔红细胞的细胞边界
B. 结构①位于细胞内侧,与细胞间的信息交流有关
C. 在功能复杂的细胞中,结构②的种类和数量较多
D. 结构③可以侧向自由移动,是细胞膜流动性的基础之一
【答案】B
【分析】分析题图可知,结构①是糖蛋白,结构②是蛋白质,结构③是磷脂双分子层。
【详解】A、细胞膜控制物质进出细胞,动物细胞的边界是细胞膜,植物细胞和大肠杆菌最外侧是细胞壁,但细胞壁具有全透性,控制物质进出的还是细胞膜,因此对于大肠杆菌、洋葱细胞和兔红细胞来说,细胞膜是其细胞的边界,A正确;
B、结构①含有糖链和蛋白质,因此可推知其为糖蛋白,糖蛋白一般位于细胞外侧,与细胞间的信息交流有关,B错误;
C、结构②是细胞膜上的蛋白质,蛋白质在细胞膜行使功能方面起着重要作用,因此功能越复杂的细胞膜,蛋白质的种类与数量就越多,C正确;
D、结构③为磷脂双分子层,其可以侧向自由移动,膜上的部分蛋白质也可以侧向移动,导致细胞膜具有流动性,D正确。
故选B。
5. 转运蛋白属于一类膜蛋白,转运蛋白分为载体蛋白和通道蛋白。下列关于转运蛋白的说法,错误的是( )
A. 通过载体蛋白转运物质的方式为主动运输
B. 通过通道蛋白转运物质的方式为协助扩散
C. 载体蛋白容许与自身结合部位相适应的分子或离子通过
D. 通道蛋白容许与自身通道的直径和形状相适配、大小和电荷相适宜的物质通过
【答案】A
【分析】转运蛋白分为载体蛋白和通道蛋白两种类型,载体蛋白参与协助扩散或主动运输,通道蛋白参与协助扩散。
【详解】A、载体蛋白参与协助扩散或主动运输,因此通过载体蛋白转运物质的方式为主动运输或协助扩散,A错误;
B、通道蛋白参与协助扩散,因此通过通道蛋白转运物质的方式为协助扩散 ,B正确;
CD、通道蛋白只容许与自身通道的直径和形状相匹配、大小和电荷相适宜的分子或离子通过,分子或离子通过通道蛋白时,不需要与通道蛋白结合,而载体蛋白转运物质时,自身构象会发生变化,只允许与自身结合部位相适应的分子或离子通过,CD正确。
故选A。
6. 马达蛋白是细胞内运输大分子颗粒和囊泡的载体,是一类利用ATP水解所产生的化学能量驱动自身沿细胞骨架定向移动的蛋白质,其部分机理如图所示。下列叙述错误的是( )
A. 马达蛋白对运输的物质具有专一性
B. 马达蛋白与细胞骨架的基本组成单位均是氨基酸
C. 内质网和高尔基体功能之间的联系可能依赖于细胞骨架
D. 胰岛素的分泌不受马达蛋白功能异常的影响
【答案】D
【分析】细胞骨架是由蛋白质纤维组成的网架结构,维持着细胞的形态,锚定并支撑着许多细胞器,与细胞运动、分裂、分化以及物质运输、能量转化、信息传递等生命活动密切相关。
【详解】A、由图可知,马达蛋白只能运输能与其尾部特异性结合的颗粒性物质,因此具有专一性,A正确;
B、由题干可知,马达蛋白是一种蛋白质,细胞骨架的成分也是蛋白质,蛋白质的基本组成单位是氨基酸,B正确;
C、由题干可知,马达蛋白是细胞内运输大分子颗粒和囊泡的载体,并且沿着细胞骨架定向移动,而内质网和高尔基体之间通过囊泡运输物质,因此可推知内质网和高尔基体功能之间的联系可能依赖于细胞骨架,C正确;
D、马达蛋白是细胞内运输大分子颗粒和囊泡的载体,胰岛素是一种分泌蛋白,需要内质网和高尔基体形成的囊泡运输,因此马达蛋白功能异常会影响胰岛素的分泌,D错误。
故选D。
7. 研究植物细胞吸水和失水时,某小组利用红色的月季花瓣做实验材料,利用甲、乙、丙三种不同的溶液进行探究,实验结果如下图所示。下列说法错误的是( )
A. 花瓣细胞的原生质层有选择透过性是该实验的基础
B. 乙溶液中,花瓣细胞能吸收乙中溶质
C. 据图可判断,三种溶液初始浓度的大小关系为乙>甲>丙
D. 实验后将丙溶液中的花瓣置于清水中,原生质体的体积不一定会变大
【答案】C
【分析】质壁分离和复原实验原理:(1)原生质层包括细胞膜和液泡膜以及它们之间的细胞质,原生质层相当于一层半透膜,原生质层比细胞壁的收缩性大。(2)当细胞液的浓度小于外界溶液的浓度时,细胞就会通过渗透作用而失水,细胞发生质壁分离现象。此时细胞壁和细胞膜之间充满的是外界溶液;当细胞液的浓度大于外界溶液的浓度时,细胞就会通过渗透作用而吸水,外界溶液中的水分就通过原生质层进入到细胞液中,整个原生质层就会慢慢地恢复成原来的状态,紧贴细胞壁,使植物细胞逐渐发生质壁分离复原。
【详解】A、植物细胞的原生质层相当于一层半透膜,具有选择透过性,能够发生渗透作用失水或吸水,故花瓣细胞的原生质层有选择透过性是该实验的基础,A正确;
B、据图可知,乙在实验过程中发生了质壁分离和自动复原,说明花瓣细胞能吸收乙中的溶质,B正确;
C、据图可判断,在甲溶液中细胞吸水,甲溶液浓度低于细胞液,在乙、丙溶液中细胞失水,说明乙、丙溶液浓度大于细胞液,而在乙溶液中细胞失水速度快于丙,说明乙浓度大于丙,所以三种溶液浓度的大小为乙>丙>甲,C错误;
D、实验后将丙溶液中的花瓣置于清水中,若细胞已死亡,不能发生质壁分离复原,原生质体的体积不一定会变大,D正确。
故选C。
8. 科研人员用32P标记dATP(脱氧三磷酸腺苷)进行相关研究,用α、β、γ表示dATP三个磷酸基团所处的位置,表示为dA—Pα~Pβ~Pγ。下列有关分析错误的是( )
A. dATP脱去两个磷酸基团后,剩余的部分是DNA的单体之一
B. 与ATP相比,dATP分子中不同的化学物质是脱氧核糖
C. dATP具有特殊的化学键,断裂后能为细胞的某些反应提供能量
D. 在细胞中,dATP分子首先被32P标记为dA-32Pα~Pβ~Pγ
【答案】D
【分析】dATP由腺嘌呤、脱氧核糖、磷酸基团组成,与ATP的区别是含有的五碳糖不同,除此之外其他的结构相同。
【详解】A、dATP去掉两个磷酸基团后,剩余部分是腺嘌呤脱氧核苷酸,是DNA的基本单位之一,A正确;
B、ATP由腺嘌呤、核糖、磷酸基团组成,dATP由腺嘌呤、脱氧核糖、磷酸基团组成。与ATP相比,dATP分子中不同的化学物质是脱氧核糖,B正确;
C、dATP具有2个特殊的化学键,断裂后能为细胞的某些反应提供能量,C正确;
D、在dA-Pα~Pβ~Pγ中远离A的特殊化学键不稳定,容易断裂和重新生成,故在细胞中,dATP分子首先被32P标记为dA-Pα~Pβ~32Pγ,D错误。
故选D。
9. 油菜是我国种植面积最大的油料作物,油菜终花期后叶片凋落,主要依靠角果进行光合作用。下列关于油菜角果色素提取和分离的叙述,错误的是( )
A. 可向体积分数为95%的乙醇中加入适量无水碳酸钠用来提取油菜角果的光合色素
B. 将油菜角果充分研磨后加入碳酸钙可防止色素被破坏
C. 利用纸层析法分离油菜角果中的色素,可研究色素的种类和含量
D. 色素带中离滤液细线最远的色素主要吸收蓝紫光
【答案】B
【分析】叶绿体色素的提取和分离实验:
1、提取色素原理:色素能溶解在酒精或丙酮等有机溶剂中,所以可用无水酒精等提取色素。
2、分离色素原理:各色素随层析液在滤纸上扩散速度不同,从而分离色素。溶解度大,扩散速度快;溶解度小,扩散速度慢。
【详解】A、加入适量的无水碳酸钠可以除去95%的乙醇中的水分,获得无水乙醇可用来提取油菜角果的光合色素,A正确;
B、碳酸钙的作用是防止色素分子被破坏,油菜角果研磨时就需加入碳酸钙,B错误;
C、各色素随层析液在滤纸上扩散速度不同,可利用纸层析法分离油菜角果中的色素,来研究色素的种类和含量,C正确;
D、色素带中离滤液细线最远的色素为胡萝卜素,胡萝卜素主要吸收蓝紫光,D正确。
故选B。
10. 以酵母菌和葡萄糖为材料进行“乙醇发酵实验”,实验装置如下图所示。下列关于该实验过程与结果的说法,错误的是( )
A. 将煮沸的酵母菌悬液加入盛有葡萄糖溶液的甲试管后要振荡混匀
B. 在甲试管混合液的表面滴加一薄层液体石蜡,能制造无氧环境
C. 拔掉装有酵母菌与葡萄糖混合液的甲试管塞子后,可闻到酒精的气味
D. 乙试管中澄清的石灰水变混浊,可判断酵母菌进行细胞呼吸产生了CO2
【答案】A
【分析】酵母菌无氧呼吸的产物是CO2和酒精,其中CO2可以用澄清的石灰水溶液鉴定,而酒精可以用酸性的重铬酸钾溶液鉴定或以闻的方式判断。
【详解】A、煮沸将酵母菌杀死,可以将冷却的的酵母菌悬液加入盛有葡萄糖液的甲试管后需振荡混匀,保证酵母菌与营养物质的充分接触,A错误;
B、酵母菌在无氧条件下才将葡萄糖分解为酒精和CO2,为制造无氧环境,可以在甲试管混合液的表面滴加一薄层液体石蜡,B正确;
C、酵母菌无氧呼吸可以产生酒精,拔掉装有酵母菌与葡萄糖混合液的甲试管塞子后,可闻到酒精的气味,C正确;
D、CO2可使澄清的石灰水变浑浊,乙试管中澄清的石灰水变浑浊,说明酵母菌细胞呼吸产生了 CO2,D正确。
故选A。
11. 下列关于细胞生命历程的叙述,错误的是( )
A. 核糖体蛋白基因是否表达是判断细胞是否发生分化的依据
B. 细胞内磷脂和DNA等物质受自由基攻击,可能会导致细胞衰老
C. 细胞分化的实质是基因的选择性表达
D. 激活的细胞毒性T细胞使靶细胞裂解死亡的过程属于细胞凋亡
【答案】A
【分析】1、细胞分化:在个体发育中,由一个或一种细胞增殖产生的后代,在形态、结构和生理功能上发生稳定性差异的过程,叫做细胞分化。细胞分化的实质是基因选择性表达。
2、自由基学说:各种氧化反应产生自由基,辐射以及有害物质入侵也会产生自由基,这些自由基攻击和破坏细胞内各种执行正常功能的生物分子,对生物膜损伤比较大,如当自由基攻击生物膜的组成成分磷脂分子时,产物同样是自由基;自由基还会攻击DNA,可能引起基因突变;攻击蛋白质,使蛋白质活性下降,导致细胞衰老。
【详解】A、核糖体几乎存在于所有的细胞中,控制核糖体蛋白的基因在细胞中都需要表达,所以核糖体蛋白基因的表达情况不能作为细胞分化的依据,A错误;
B、自由基学说认为,自由基会攻击和破坏细胞内各种执行正常功能的生物分子,如磷脂、DNA、蛋白质等,引起细胞衰老,B正确;
C、细胞分化的实质是基因的选择性表达,其结果是形成形态、结构和生理功能不同的细胞,使细胞的种类增多,C正确;
D、在成熟的生物体内,细胞的自然更新、被病原体感染的细胞的清除,是通过细胞凋亡完成的,激活的细胞毒性T细胞使靶细胞裂解属于基因控制的程序性死亡,属于细胞凋亡,D正确。
故选A。
12. 雄果蝇的某细胞正在进行细胞分裂,不考虑变异,下列叙述错误的是( )
A. 该细胞不一定含有同源染色体
B. 该细胞不一定含有姐妹染色单体
C. 该细胞不一定含有X染色体
D. 该细胞不一定含有染色体组
【答案】D
【分析】有丝分裂染色体复制一次,细胞分裂一次,前期同源染色体不联会,中期染色体排列在赤道板上,后期姐妹染色单体分离,移向两极;减数分裂染色体复制一次,细胞连续分裂两次,减数第一次分裂前期发生同源染色体联会,后期同源染色体分离,非同源染色体自由组合,减数第二次分裂中期类似有丝分裂,染色体排列在赤道板上,后期姐妹染色单体分离,移向两极。
【详解】A、雄果蝇某细胞处于减数第二次分裂,没有同源染色体,其他时期含有同源染色体,因此该细胞不一定含有同源染色体,A正确;
B、该细胞处于有丝分裂的后末期和减数第二次分裂的后末期,着丝粒分离,不含姐妹染色单体,在有丝分裂的前中期、减数第一次分裂和减数第二次分裂的前中期含有姐妹染色单体,因此该细胞不一定含有姐妹染色单体,B正确;
C、该细胞处于减数第二次分裂可能不含X染色体,因此该细胞不一定含有X染色体,C正确;
D、该细胞无论是有丝分裂和减数分裂都含有染色体组,只是染色体组数目可能不相同,D错误。
故选D
13. 下图是某生物细胞有丝分裂的不同分裂时期的图像,下列对图像的描述正确的是( )
A. 甲细胞正在进行中心体的复制
B. 乙细胞中染色体数目和DNA数目均为体细胞的2倍
C. 丙细胞处于有丝分裂中期,细胞中形成了赤道板
D. 甲、丙细胞中染色单体数量均为8,乙细胞中没有染色单体
【答案】D
【分析】根据题意和图示分析可知:甲细胞中出现染色体和纺锤体,核膜和核仁解体消失,处于有丝分裂前期;乙细胞中着丝粒分裂,处于有丝分裂后期;丙细胞中着丝粒都排列在赤道板上,处于有丝分裂中期。
【详解】A、甲细胞中心体发出星状射线,形成了纺锤体,处于有丝分裂前期,但中心体的复制发生在间期,A错误;
B、乙细胞中着丝粒分裂,处于有丝分裂后期,染色体数目加倍,且核DNA分子已经完成复制,所以乙细胞中染色体数目和核DNA数目均为体细胞的2倍,但细胞质中含有DNA,故乙细胞中DNA数目不一定为体细胞的2倍,B错误;
C、丙细胞处于有丝分裂中期,但赤道板是虚拟结构,不是真实存在的,C错误;
D、甲、丙细胞中都含有染色单体,染色单体数量均为8,但乙细胞中因为着丝粒分裂,没有染色单体,D正确。
故选D。
14. 精原细胞在减数分裂过程中连续分裂两次,最后形成四个精细胞。下列不会出现在减数分裂I过程中的是( )
A. 同源染色体联会和分离
B. 细胞质均等分裂
C. 染色体着丝粒分裂
D. 染色体在纺锤丝牵引下移动
【答案】C
【分析】减数分裂各时期的特征:
①减数分裂前的间期:完成DNA复制和有关蛋白质的合成,细胞适度生长,DNA数目加倍,染色体数目不变。
②减数分裂I:前期,同源染色体两两配对,形成四分体;中期,同源染色体成对的排列在赤道板两侧;后期,同源染色体彼此分离(非同源染色体自由组合),移向细胞两极;末期,细胞分裂为两个子细胞,染色体数目是体细胞数目的一半。
③减数分裂II:前期,没有同源染色体,染色体散乱分布;中期,没有同源染色体,着丝粒排列在赤道板上;后期,没有同源染色体,着丝粒分裂,两条子染色体移向细胞两极;末期,细胞分裂为两个子细胞,子细胞染色体数目是体细胞染色体数目的一半。
【详解】A、同源染色体联会发生在减数分裂I前期,同源染色体分离发生在减数分裂I后期,A不符合题意;
B、减数分裂I过程中初级精母细胞细胞质均等分裂,B不符合题意;
C、染色体着丝粒分裂发生在减数分裂II后期,C符合题意;
D、减数分裂I后期,同源染色体在纺锤丝牵引下分离并移动到细胞两极,D不符合题意。
故选C。
15. 图甲中a~d表示洋葱(2n=8)根尖的不同区域,图乙为洋葱根尖细胞有丝分裂的显微图像。下列有关说法正确的是( )
A. 可选a区细胞来观察有丝分裂,使用甲紫溶液对染色体染色
B. 有丝分裂的排序为B→A→D→C,D期为观察染色体最佳时期
C. 因为a区细胞有大液泡,观察细胞质壁分离时可选用该区细胞
D. 图乙中,A细胞含有4对同源染色体,B细胞含有4个四分体
【答案】C
【分析】图甲分析,图中a是成熟区,b是伸长区,c是分生区,d是根冠。
乙图分析,A是有丝分裂的中期,B是有丝分裂的前期,C是有丝分裂的末期,D是有丝分裂的后期。
【详解】A、a区细胞为成熟区细胞,不能进行分裂,c区细胞为分生区细胞,可进行有丝分裂,观察有丝分裂染色体的变化可用碱性染料甲紫进行染色,A错误;
B、B为前期,A中期,C为末期,D为后期,则有丝分裂过程的排序应为B→A→D→C,A期(中期)是染色体观察的最佳时期,B错误;
C、a区细胞为成熟区细胞,含有中央大液泡,可进行质壁分离实验的材料,C正确;
D、图乙中,A是有丝分裂的中期,A细胞含有4对同源染色体,B是有丝分裂的前期,不含有四分体,因为四分体只会出现在减数分裂过程中,D错误。
故选C。
16. 酸性葡萄糖苷酶能分解糖原,当溶酶体中缺乏该酶时,溶酶体吞噬的糖原不能被分解,糖原大量堆积在次级溶酶体内使其肿胀,最终导致溶酶体破裂,酶漏出,严重破坏组织细胞。下
列有关说法正确的是( )
A. 完整的生物膜系统能够保证细胞内同时进行多种反应,而不会互相干扰
B. 溶酶体合成的酸性葡萄糖苷酶不足是溶酶体中缺乏该酶的原因之一
C. 溶酶体主要分布在动物细胞中,具有分解衰老、损伤的细胞器的功能
D. 正常机体的肝脏细胞的溶酶体中含有较多的酸性葡萄糖苷酶
【答案】ACD
【分析】溶酶体主要分布在动物细胞中,是细胞的“消化车间”,内部含有多种水解酶,能分解衰老、损伤的细胞器,吞噬并杀死侵入细胞的病毒或细菌。
【详解】A、完整的生物膜系统能够保证细胞内同时进行多种反应,而不会互相干扰,保证细胞生命活动高效、有序地进行,A正确;
B、酸性葡萄糖苷酶的化学本质为蛋白质,是在核糖体上合成的,不是溶酶体合成的,B错误;
C、溶酶体主要分布在动物细胞中,具有分解衰老、损伤的细胞器的功能,是细胞的“消化车间”,C正确;
D、肝脏细胞中储存有糖原,而酸性葡萄糖苷酶能分解糖原,故正常机体肝脏细胞的溶酶体中含有较多的酸性葡萄糖苷酶,D正确。
故选ACD。
17. 果蝇的性别与性染色体的数目有关。野生型果蝇的性染色体组成为XX和XY,部分雄果蝇的性染色体组成为X、XYY,部分雌果蝇的性染色体组成为XXY。若用于杂交的亲本均为野生型果蝇,杂交后得到F1。下列有关说法正确的是( )
A. 性染色体组成为XYY和XXY的果蝇,其体细胞均含有3个染色体组
B. 性染色体组成为X和XXY的果蝇每个染色体组的染色体种类均相同
C. 若F₁某只果蝇的性染色体组成为XXY,原因是母本产生了XX类型的卵细胞
D. 若F₁某只果蝇的性染色体组成为XYY,原因是父本产生了YY类型的精细胞
【答案】D
【分析】染色体组:细胞中的一组非同源染色体,在形态、大小和功能上各不相同,但携带着控制生物生长发育、遗传变异的全部遗传信息。
【详解】A、性染色体组成为XYY和XXY的果蝇,其体细胞均含有2个染色体组,只是多了1条性染色体,属于三体,A错误;
B、性染色体组成为X的果蝇,一个染色体组不含有性染色体;性染色体组成为XXY的果蝇,每个染色体组均有性染色体,B错误;
C、若F1某只果蝇的性染色体组成为XXY,原因可能是母本产生了XX类型的卵细胞或父本产生了XY类型的精细胞,C错误;
D、若F1某只果蝇的性染色体组成为XYY,由于母本只产生性染色体组成为X的卵细胞,则原因是父本产生了YY类型的精细胞,D正确。
故选D。
18. 某同学将刚采摘的新鲜蓝莓随机均分成两组进行低温储藏。实验组用高浓度CO2处理48h,对照组不做处理。处理后每10天取样一次,测定其单位时间内CO2释放量和O2吸收量并计算两者的比值,结果如图所示。下列说法正确的是( )
A. 高浓度CO2处理能延长蓝莓的储藏时间
B. 对照组蓝莓第20天释放的CO2一部分来自线粒体基质
C. 储藏后第40天,实验组和对照组的蓝莓都能检测到酒精
D. 高浓度CO2处理只能抑制蓝莓的无氧呼吸
【答案】ABC
【分析】由呼吸作用的反应方程式可知,当CO2释放量和O2吸收量的比值等于1,说明只进行有氧呼吸;当CO2释放量和O2吸收量的比值大于1,说明既进行有氧呼吸,也进行无氧呼吸。
【详解】A、当CO2释放量和O2吸收量的比值等于1,说明只进行有氧呼吸;当CO2释放量和O2吸收量的比值大于1,说明既进行有氧呼吸,也进行无氧呼吸,由图可知,高浓度CO2处理后,在20天后CO2释放量和O2吸收量的比值才大于1,而处理组在第10天后CO2释放量和O2吸收量的比值就大于1,说明高浓度CO2处理能延长蓝莓的储藏时间,A正确;
B、对照组在20天时CO2释放量和O2吸收量的比值大于1,说明既进行有氧呼吸,也进行无氧呼吸,即第20天释放的CO2一部分来自线粒体基质,B正确;
C、储藏后第40天,两组都进行了无氧呼吸,都能检测到酒精,C正确;
D、高浓度CO2处理可抑制蓝莓的有氧呼吸和无氧呼吸,D错误。
故选ABC。
19. 小肠上皮细胞膜上的氨基酸转运载体能利用细胞内外的Na⁺浓度梯度将氨基酸转运至细胞内,进入细胞的氨基酸再通过载体蛋白进入组织液,然后进入血液,相关过程如图所示。下列叙述正确的是( )
A. 降低食盐的摄入量有利于小肠上皮细胞对氨基酸的吸收
B. 氨基酸由肠腔进入细胞和由细胞转运至组织液的方式不同
C. 若氨基酸转运载体功能异常,则可能会引起血浆渗透压发生变化
D. 钠一钾泵的功能有利于维持小肠上皮细胞内的低钠状态
【答案】BCD
【分析】转运蛋白可以分为载体蛋白和通道蛋白两种类型。载体蛋白只容许与自身结合部位相适应的分子或离子通过,而且每次转运时都会发生自身构象的改变;通道蛋白只容许与自身通道的直径和形状相适配、大小和电荷相适宜的分子或离子通过。分子或离子通过通道蛋白时,不需要与通道蛋白结合。
【详解】A、小肠上皮细胞膜上的氨基酸转运载体能利用细胞内外的Na⁺浓度梯度将氨基酸转运至细胞内,降低食盐的摄入量可能使肠腔中与小肠上皮细胞内的 Na⁺浓度差减小,不利于氨基酸的吸收,A错误;
B、氨基酸由肠腔进入细胞利用了 Na⁺的梯度势能,是主动运输;氨基酸由细胞转运至组织液是协助扩散,两者的运输方式不同,B正确;
C、基酸转运载体功能异常导致氨基酸不能被正常吸收,蛋白质合成原料不足,进而可能导致血浆蛋白含量减少,血浆渗透压发生变化(降低),C正确;
D、钠—钾泵可主动转运出 Na⁺,有利于维持小肠上皮细胞内的低钠状态,D正确。
故选BCD。
20. 气孔保卫细胞的细胞膜上存在一种特殊的K转运蛋白(BLINK1),光照(蓝光)是诱导信号,可以促进K进入保卫细胞,使气孔打开(如图所示),从而实现对气孔开闭的调控。下列分析错误的是( )
A. 光照越强,进入保卫细胞的K+越多,气孔开度越大
B. 气孔打开,短时间内CO2的固定加快,C3含量增加
C. 该调节使气孔关闭,CO2吸收困难,不利于植物的生命活动
D. BLINK1的功能体现了蛋白质的运输及催化等功能
【答案】AC
【分析】光合作用:
(1)光反应阶段:水光解产生NADPH和氧气,ADP和Pi 结合形成ATP。
(2)暗反应阶段:二氧化碳和五碳化合物结合形成三碳化合物,三碳化合物在ATP和NADPH的作用下,还原成五碳化合物,同时ATP水解成ADP和Pi。
【详解】A、在一定范围内,光照越强,进入保卫细胞的K+越多,气孔开度越大,A错误;
B、气孔打开,短时间内会引起固定的CO2增多,而C3的还原不受影响,故C3含量增加,B正确;
C、该调节过程可以调控气孔的开启与关闭,有利于植物适应不同环境,有利于植物的生命活动,C错误;
D、K+在细胞内的浓度高于细胞外的浓度,故K+进入细胞的运输方式是主动运输,需要消耗能量,一种特殊的K+转运蛋白(BLINK1),可以促进K+进入保卫细胞,由此推测BLINK1可以运输K+及催化ATP水解提供能量,D正确。
故选AC。
21. 甲型流感是由甲型流感病毒(单链RNA病毒)引起的,对人类致病性较高,该病毒曾多次引起世界性甲型流感大流行。下图表示组成甲型流感病毒的两种主要化合物的关系。据图分析,回答下列问题:
(1)大分子A是________,若要检测大分子A,可以选择________试剂。
(2)小分子b是________,与人体遗传物质彻底水解的产物相比,小分子b彻底水解的产物中特有的物质是________。
(3)组成甲型流感病毒的大分子A有红细胞凝集素、神经氨酸苷酶等多种类型,从小分子a的角度分析,不同类型的大分子A具有不同功能的原因是________。
(4)甲型流感病毒变异频率较高,具有多种类型,这是因为________。
【答案】(1)①. 蛋白质 ②. 双缩脲
(2)①. 核糖核苷酸 ②. 核糖、尿嘧啶
(3)组成不同类型大分子A(蛋白质)的小分子a(氨基酸)的种类、数量和排列顺序不同
(4)甲型流感病毒的遗传物质是单链RNA,结构不稳定,容易发生变异
【分析】生物大分子是由许多单体连接成的多聚体,每一个单体都以若干个相连的碳原子构成的碳链为基本骨架,因此生物大分子也是以碳链为基本骨架。常见的生物大分子包括核酸、蛋白质、多糖。病毒是非细胞生物,不含有细胞膜、细胞器、细胞核等,病毒不能独立生存,必须寄生在活细胞中才能繁殖。病毒分为DNA病毒和RNA病毒,其遗传物质分别是DNA和RNA。由于单链RNA更易发生变异,因此相对于DNA病毒,RNA病毒更容易变异。
(1)甲型流感病毒是单链RNA病毒,其成分为RNA和蛋白质,RNA和蛋白质都是生物大分子,其中RNA由C、H、O、N、P元素组成,蛋白质主要由C、H、O、N元素组成,因此大分子A是蛋白质,大分子B是RNA,小分子a是蛋白质的基本组成单位氨基酸,小分子b是RNA的基本组成单位核糖核苷酸。大分子A(即蛋白质)与双缩脲试剂反应呈紫色,因此检测大分子A可以利用双缩脲试剂。
(2)小分子b是RNA的基本组成单位核糖核苷酸,其彻底水解产物是核糖、磷酸和4种含氮碱基(尿嘧啶U、胞嘧啶C、腺嘌呤A、鸟嘌呤G),人体细胞的遗传物质是DNA,其彻底水解产物为脱氧核糖、磷酸和4种含氮碱基(胸腺嘧啶T、胞嘧啶C、腺嘌呤A、鸟嘌呤G),因此小分子b彻底水解的产物中特有的物质是核糖、尿嘧啶。
(3)由上面分析可知,小分子a是蛋白质的基本组成单位氨基酸,蛋白质的结构与构成蛋白质的氨基酸的种类、数目、排列顺序以及肽链盘曲折叠形成的空间结构有关,因此从氨基酸角度来说,不同类型的大分子A(即蛋白质)具有不同功能的原因是组成不同类型大分子A(蛋白质)的小分子a(氨基酸)的种类、数量和排列顺序不同。
(4)由题干可知,甲型流感病毒是单链RNA病毒,相对于双链结构,单链RNA更不稳定,容易发生变异,从而导致甲型流感病毒变异频率较高,具有多种类型。
22. 土壤盐碱化和钠化是威胁生态系统的主要土壤退化过程。在盐碱化的土壤中,高浓度的 Na⁺通过植物根细胞膜上的转运蛋白A进入细胞,胁迫植物正常生长。耐盐植物可通过 Ca²⁺介导的离子跨膜运输,减少 Na⁺在细胞内积累,提高抗盐碱胁迫的能力,其机制如下图所示。回答下列问题:
注:H⁺泵将胞内H⁺运输到胞外,建立膜外高H⁺浓度梯度,为转运蛋白 C运输 Na⁺供能。
(1)在盐碱胁迫时,转运蛋白 A跨膜运输 Na⁺进入根细胞的运输方式是_____。
(2)细胞质基质的 H⁺浓度___(填“高于”、“等于”或“低于”)细胞外的。若抑制 H⁺泵的活性,细胞内的Na⁺浓度将_____,原因是_____。
(3)在盐碱胁迫时,Ca²⁺会调节根细胞膜上离子转运蛋白的功能:一方面,___,从而减少 Na⁺的吸收;另一方面,H₂O₂浓度上升会促进_____,增加Na⁺的排出量。
(4)结合以上信息分析,农业生产上可通过____ (答出1点措施)促进盐碱化土壤中耐盐作物的生长和增产。
【答案】(1)协助扩散
(2)①. 低于 ②. 升高 ③. 细胞外的 H⁺浓度降低使转运蛋白C运出的 Na⁺减少
(3)①. 胞外 Ca²⁺抑制转运蛋白A的活性 ②. Ca²⁺ 吸收,胞内 Ca²⁺浓度升高会促进转运蛋白C运出 Na⁺
(4)增施钙肥
【分析】据图分析: H+泵出细胞的过程中需要载体蛋白协助并消耗能量,属于主动运输;膜外H+顺浓度梯度经转运蛋白C流入胞内的同时,可驱动转运蛋白C将Na+排到胞外过程,Na+排出细胞的过程消耗氢离子电化学势能并需要转运蛋白协助,属于主动运输;在盐胁迫下,盐化土壤中大量Na+会迅速流入细胞形成胁迫,即顺浓度梯度进行,Na+进入细胞时需要载体蛋白协助,故其运输方式是协助扩散。
(1)在盐碱胁迫时,土壤溶液中 Na⁺浓度较高,转运蛋白A 顺浓度梯度跨膜运输Na⁺,:运输方式是协助扩散。
(2)H⁺泵将细胞内 H⁺运输到细胞外,该过程消耗 ATP,可判断细胞质基质的 H⁺浓度低于细胞外的。若抑制 H⁺泵的活性,会降低膜两侧的 H⁺浓度差,导致 Na⁺运出减少,细胞内积累的 Na⁺增多。
(3)胞外Ca²⁺能抑制转运蛋白 A的活性,从而减少 Na⁺的吸收;细胞内(Ca²⁺浓度升高会促进转运蛋白C运出 Na⁺,从而减少 Na⁺的危害。
(4)农业生产上,可通过增施钙肥,提高土壤中的钙浓度来缓解盐碱胁迫。
23. 细胞中几乎所有化学反应都是由酶催化的。某兴趣小组为了探究淀粉酶的最适温度,设计了以淀粉为反应底物的实验,并将实验结果用下图曲线表示,其中20℃、40℃、60℃分别为A、B、C实验组对应的实验温度。回答下列问题:
(1)若将反应底物改为蔗糖,则产物浓度为___________,这说明酶的催化具有___________。
(2)本实验中,属于无关变量的有___________(答出2点)。t3时,C组中的淀粉酶是否具有活性? ___________,原因是___________。
(3)针对上述实验结果,有同学提出:40℃可能不是淀粉酶的最适温度。请设计实验对该同学的说法加以探究,并简单写出实验过程:___________。
【答案】(1)①. 0##零 ②. 专一性
(2)①. 淀粉的量、酶的浓度 ②. 否(或不具有)③. t3前后一段时间内,C组的产物浓度基本不变且产物浓度低于A、B两组的
(3)在40℃左右的温度范围内,采用适宜的温度梯度设置若干组实验;其他实验条件相同且适宜,测量各实验组的产物达到最大浓度时所用的最短时间
【分析】酶的催化具有高效性(酶的催化效率远远高于无机催化剂)、专一性(一种酶只能催化一种或一类化学反应的进行)、需要适宜的温度和pH值(在最适条件下,酶的催化活性是最高的,低温可以抑制酶的活性,随着温度升高,酶的活性可以逐渐恢复,高温、过酸、过碱可以使酶的空间结构发生改变,使酶永久性的失活)。
(1)若将反应底物改为蔗糖,则产物浓度是零,因为酶的催化具有专一性,淀粉酶只能催化淀粉水解,而不能催化蔗糖水解。
(2)在本实验中,属于无关变量的有实验温度以外的其他实验条件,例如淀粉的量、酶的浓度等,这些因素应在各组实验中保持相同且适宜。由图可知,t3前后一段时间内,C组的产物浓度基本不变,且C组的产物浓度低于A、B两组的,说明C组中的淀粉酶不具有活性,因为高温使得酶失活了。
(3)实验的自变量为温度,因变量为产物浓度,针对同学提出的40 °C可能不是淀粉酶的最适温度的假设,可以设计以下实验来进一步探究:在40℃左右的温度范围内,采用适宜的温度梯度设置若干组实验;其他实验条件要保持相同且适宜,测量各实验组的产物达到最大浓度时所用的最短时间,时间越短,说明温度越适宜。
24. 据研究,在涝胁迫条件下,玉米幼苗根部可同时产生酒精和乳酸。在淹水处理条件下,甜樱桃砧木根系无氧呼吸也能同时产生酒精和乳酸。以上研究均表明,一种细胞的无氧呼吸方式可以有两种。据此回答下列问题:
(1)无论玉米幼苗根细胞和甜樱桃砧木根细胞进行哪一种无氧呼吸,两种细胞呼吸的场所都为_______,且细胞呼吸第______阶段的产物都相同。
(2)不同的无氧呼吸方式,其产物不同的直接原因是______。甜樱桃砧木根细胞不能长时间进行无氧呼吸,原因是______。
(3)酵母菌通常只有一种无氧呼吸方式,科学家将乳酸脱氢酶基因导入酵母菌,从而使其具有两条无氧呼吸途径。请设计实验证明转基因酵母菌具有两条无氧呼吸途径(材料;普通酵母菌、转基因酵母菌、培养液、pH试纸,其他需要的材料均具备)。实验方案:_________实验结果及结论:______可以证明转基因酵母菌产生了酒精和乳酸,说明转基因酵母菌具有两条无氧呼吸途径。
【答案】(1)①. 细胞质基质 ②. 一
(2)①. 相关酶的种类不同 ②. 无氧呼吸产生的乳酸或酒精会损害根细胞
(3)①. 分别在无氧条件下培养普通酵母菌和转基因酵母菌,然后用酸性重铬酸钾溶液分别检验培养液,再分别测其培养液的pH ②. 两组培养液均可使酸性重铬酸钾变为灰绿色,转基因酵母菌组的pH小于普通酵母菌组的
【分析】无氧呼吸的场所是细胞质基质,无氧呼吸的第一阶段和有氧呼吸的第一阶段相同,都是将葡萄糖分解成丙酮酸和[H]。
(1)细胞呼吸第一阶段均在细胞质基质中进行,产物都是丙酮酸和[H]。
(2)不同的呼吸方式其产物不同的直接原因是酶的种类不同。无氧呼吸产生的乳酸或酒精会损害根,所以甜樱桃砧木根细胞不能长时间进行无氧呼吸。
(3)证明转基因酵母具有两条无氧呼吸途径,设计实验遵循对照原则和单因素变量原则,无关变量保持相同且适宜。具体设计:第一组在无氧条件下培养普通酵母,第二组在无氧条件下培养转基因酵母,然后用酸性重铬酸钾检验培养液,再分别测培养液的pH。结果两组培养液均可使酸性重铬酸钾变为灰绿色,第二组的pH小于第一组,可以证明转基因酵母产生了乙醇和乳酸,说明转基因酵母具有两条无氧呼吸途径。
25. 干旱对植物生长有严重形响。研究人员从盐生植物碱蓬中获得抗旱基因CYC,通过基因工程技术获得了转CYC基因水稻植株,在此基础上研究干旱对水稻光合速率的影响,结果如表所示。回答下列问题:
(1)水稻叶肉细胞中的叶绿素位于_______________上。
(2)干旱会导致普通水稻减产。一方面是因为在干旱作用下,水稻叶绿素含量降低,导致光反应产生的______________________减少,进而导致光合速率降低;另一方面,干旱还会使叶片气孔关闭,这会导致________________。
(3)在同种水稻中,随着土壤湿度的降低,水稻植株的根部细胞无机盐含量均_____________,其意义是________________ 。
(4)当土壤湿度降低到30%时,水分的缺乏会导致各组水稻的光合速率均有不同程度的降低。但转CYC基因水稻植株的光合速率下降幅度显著低于普通水稻的,据表分析,其原因是_____________________________ 。
【答案】(1)类囊体薄膜
(2)①. ATP、NADPH ②. 水稻吸收的CO2不足,暗反应速率降低,合成的糖类减少
(3)①. 升高 ②. 提高细胞内的渗透压,在干旱环境中保持细胞内的水分
(4)转CYC基因水稻植株的叶绿素含量下降幅度显著低于普通水稻的,能吸收更多的光能用于光合作用
【分析】光合作用包括光反应和暗反应阶段:
1、光反应阶段是在类囊体的薄膜上进行的。叶绿体中光合色素吸收的光能将水分解为氧和H+,氧直接以氧分子的形式释放出去,H+与氧化型辅酶Ⅱ(NADP+)结合,形成还原型辅酶Ⅱ(NADPH)。还原型辅酶Ⅱ作为活泼的还原剂,参与暗反应阶段的化学反应,同时也储存部分能量供暗反应阶段利用;在有关酶的催化作用下,提供能量促使ADP与Pi反应形成ATP。
2、暗反应在叶绿体基质中进行,在特定酶的作用下,二氧化碳与五碳化合物结合,形成两个三碳化合物。在有关酶的催化作用下,三碳化合物接受ATP和NADPH释放的能量,并且被NADPH还原。一些接受能量并被还原的三碳化合物,在酶的作用下经过一系列的反应转化为糖类;另一些接受能量并被还原的三碳化合物,经过一系列变化,又形成五碳化合物。
(1)水稻叶肉细胞中的叶绿素位于类囊体薄膜上。
(2)叶绿素能够吸收、传递和转换光能,干旱会导致普通水稻减产,一方面是因为在干旱作用下水稻叶绿素含量降低,导致光反应产生的ATP、NADPH减少,进而导致光合速率降低。另一方面,干旱还会使叶片气孔关闭,导致水稻吸收的CO2不足,暗反应速率降低,合成的糖类减少。
(3)从表格数据可以看出,无论是普通水稻植株还是转CYC基因水稻植株,其根部细胞无机盐含量均随着土壤湿度的降低而升高(土壤湿度70%中根部细胞无机盐含量低于土壤湿度30%时根部细胞无机盐含量),其意义是通过增加根部细胞无机盐含量来提高细胞内的渗透压,在干旱环境中保持细胞内的水分。
(4)除了水分因素,转CYC基因水稻植株与普通水稻植株相比,从表格中可以看出,转CYC基因水稻植株的叶绿素含量下降幅度显著低于普通水稻植株,能吸收更多的光能用于光合作用,导致转CYC基因水稻植株光合速率下降幅度显著低于普通水稻的。
分组处理
根部细胞无机盐含量/(mg.g-1)
|叶片叶绿紧含量/(mg.g-1)
光合速率/(uml!CO2 .m-2.s-1)
普通水稻组
土壤湿度70%
I. 31
3.22
21.17
土壤湿度30%
1. 36
2.41
16. 32
转CYC基因
水稻组
土壤湿度 70%
1. 32
3.24
21. 23
土壤湿度30%
1. 67
3.02
19. 92
相关试卷
这是一份精品解析:辽宁省铁岭市昌图县一中2022-2023学年高二下学期期末生物试题(解析版),共19页。试卷主要包含了单选题,不定项选择题,非选择题等内容,欢迎下载使用。
这是一份辽宁省铁岭市六校2022-2023学年高一下学期期末考试生物试题,共6页。
这是一份辽宁省抚顺市六校协作体2022-2023高二下学期期末生物试卷+答案,共7页。

