辽宁省县级重点高中协作体2023-2024学年高二下学期期中考试生物试卷(解析版)
展开
这是一份辽宁省县级重点高中协作体2023-2024学年高二下学期期中考试生物试卷(解析版),共25页。试卷主要包含了本试卷主要考试内容等内容,欢迎下载使用。
本试卷满分100分,考试用时75分钟
注意事项:
1.答题前,考生务必将自己的姓名、考生号、考场号、座位号填写在答题卡上。
2.回答选择题时,选出每小题答案后,用铅笔把答题卡上对应题目的答案标号涂黑。如需改动,用橡皮擦干净后,再选涂其他答案标号。回答非选择题时,将答案写在答题卡上,写在本试卷上无效。
3.考试结束后,将本试卷和答题卡一并交回。
4.本试卷主要考试内容:人教版选择性必修3。
一、选择题:本题共15小题,每小题2分,共30分。在每小题给出的四个选项中,只有一项是符合题目要求的。
1. 泡菜是我国的传统发酵食品。泡菜中亚硝酸盐含量(酱腌菜食品的国家标准是20mg·kg-1以下)与腌制时间和食盐浓度的关系如图所示。下列分析合理的是( )
A. 腌制过程中,坛中溶液量增多的原因是细胞呼吸产生水
B. 由图可知,食盐浓度越高,亚硝酸盐含量的峰值出现得越早、越高
C. 腌制12d后,泡菜中亚硝酸盐含量较低,此时比较适合食用
D. NaCl含量越高亚硝酸盐含量越低,故腌制泡菜时食盐浓度越高越好
【答案】C
【分析】据图分析,图示自变量是腌制时间和食盐浓度,因变量是亚硝酸盐含量,据此分析作答。
【详解】A、腌制过程中,坛中出现溶液量增多现象的主要原因是蔬菜在盐水中失水,A错误;
B、由图可知,食盐浓度越低,亚硝酸盐含量的峰值出现得越早、越高,B错误;
C、由图可知,不同盐浓度下腌制12d后,泡菜中亚硝酸盐含量较低,此时比较适合食用,C正确;
D、由题图分析可知:NaCl含量越高亚硝酸盐含量越低,但腌制泡菜食盐浓度过高会抑制乳酸菌的发酵,导致产生的乳酸过少,所以腌制泡菜食盐浓度并不是越高越好,D错误。
故选C。
2. 2023年我国世界环境日的主题是“建设人与自然和谐共生的现代化”。我国正在普遍推行垃圾分类制度,其中易腐垃圾(以厨余垃圾和餐饮垃圾为主)是我国城乡生活垃圾的主要成分。下列相关叙述错误的是( )
A. 为获得能分解易腐垃圾的微生物,可以在易腐垃圾集中处寻找
B. 获取土壤样本后先进行灭菌处理,再将其中的微生物扩大培养
C. 在筛选纤维素分解菌的过程中,应以纤维素为唯一碳源
D. 确定对照组无菌后,选择菌落数为30~300的实验组平板进行计数
【答案】B
【分析】培养基是人们按照微生物对营养物质的不同需求,配制出供其生长繁殖的营养基质;根据物理性质分为固体培养基和液体培养基,培养基中一般含有水、碳源、氮源和无机盐。在提供上述几种主要营养物质的基础上,培养基还需要满足微生物生长对pH、特殊营养物质和氧气的要求。
【详解】A、可以在某微生物适应的生存环境中获得某种微生物,故为获得能分解易腐垃圾的微生物,可以在易腐垃圾集中处寻找,A正确;
B、由于目的菌种存在于土壤样本中,故获取土壤样本后不可以先进行灭菌处理,B错误;
C、在筛选纤维素分解菌的过程中,应以纤维素为唯一碳源,使得目的菌种能生存而其他菌种不能正常生存,C正确;
D、确定对照组无菌后(证明实验组的选择培养基起到了筛选作用,实验组培养基上生存的菌落为目的菌落),选择菌落数为30~300的实验组平板进行计数,D正确。
故选B。
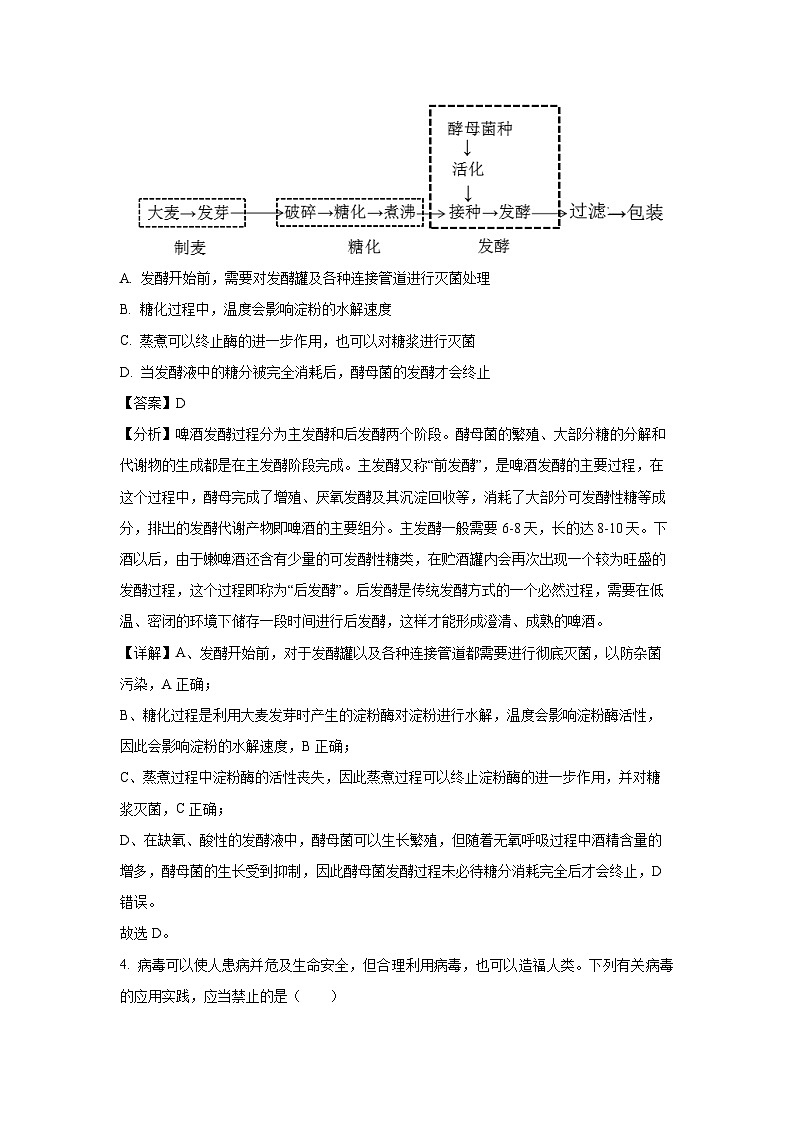
3. 啤酒是以大麦为主要原料经酵母菌发酵制成的,主要工艺流程如图所示,其中糖化主要是将麦芽中的淀粉等有机物水解为小分子物质。下列叙述错误的是( )
A. 发酵开始前,需要对发酵罐及各种连接管道进行灭菌处理
B. 糖化过程中,温度会影响淀粉的水解速度
C. 蒸煮可以终止酶的进一步作用,也可以对糖浆进行灭菌
D. 当发酵液中的糖分被完全消耗后,酵母菌的发酵才会终止
【答案】D
【分析】啤酒发酵过程分为主发酵和后发酵两个阶段。酵母菌的繁殖、大部分糖的分解和代谢物的生成都是在主发酵阶段完成。主发酵又称“前发酵”,是啤酒发酵的主要过程,在这个过程中,酵母完成了增殖、厌氧发酵及其沉淀回收等,消耗了大部分可发酵性糖等成分,排出的发酵代谢产物即啤酒的主要组分。主发酵一般需要6-8天,长的达8-10天。下酒以后,由于嫩啤酒还含有少量的可发酵性糖类,在贮酒罐内会再次出现一个较为旺盛的发酵过程,这个过程即称为“后发酵”。后发酵是传统发酵方式的一个必然过程,需要在低温、密闭的环境下储存一段时间进行后发酵,这样才能形成澄清、成熟的啤酒。
【详解】A、发酵开始前,对于发酵罐以及各种连接管道都需要进行彻底灭菌,以防杂菌污染,A正确;
B、糖化过程是利用大麦发芽时产生的淀粉酶对淀粉进行水解,温度会影响淀粉酶活性,因此会影响淀粉的水解速度,B正确;
C、蒸煮过程中淀粉酶的活性丧失,因此蒸煮过程可以终止淀粉酶的进一步作用,并对糖浆灭菌,C正确;
D、在缺氧、酸性的发酵液中,酵母菌可以生长繁殖,但随着无氧呼吸过程中酒精含量的增多,酵母菌的生长受到抑制,因此酵母菌发酵过程未必待糖分消耗完全后才会终止,D错误。
故选D。
4. 病毒可以使人患病并危及生命安全,但合理利用病毒,也可以造福人类。下列有关病毒的应用实践,应当禁止的是( )
A. 引入兔黏液瘤病毒控制野兔的数量以保护澳洲草原
B. 在适当条件下用灭活的仙台病毒诱导动物细胞融合
C. 将外源基因与噬菌体基因融合并使其表达以研究外源基因的功能
D. 对流感病毒基因进行改造,使具有某种易感基因的人群感染这种病毒
【答案】D
【分析】动物细胞融合技术:使两个或多个动物细胞结合形成一个细胞的技术,融合后形成的杂交细胞具有两个或多个细胞的遗传信息。
【详解】A、野兔在澳洲草原没有天敌,数量泛滥,对当地生态环境造成严重破坏,可引入兔黏液瘤病毒控制野兔的数量以保护澳洲草原,A不符合题意;
B、灭活的仙台病毒可诱导动物细胞融合,B不符合题意;
C、以噬菌体为运载体,将外源基因与噬菌体基因融合,导入受体细胞并使其表达以研究外源基因的功能,C不符合题意;
D、对流感病毒基因进行改造,使具有某种易感基因的人群感染这种病毒,这种被改造的病毒属于生物武器,应当禁止,D符合题意。
故选D。
5. 影印培养法是指确保在一系列平板培养基的相同位置上接种并培养出相同菌落的一种微生物培养方法。某小组筛选抗链霉素大肠杆菌的实验步骤如图所示:①把大量对链霉素敏感的大肠杆菌K12菌种接种在不含链霉素的培养基1的表面,进行培养;②待其长出密集的小菌落后,影印接种到不含链霉素的培养基2上,随即影印到含链霉素的培养基3上,进行培养;③在培养基3上,出现了几个菌落,将培养基2中相应位置的菌落挑选出,接种到培养基4中继续扩大培养,再接种到培养基5上,以此类推。下列相关叙述正确的是( )
A. 一般情况下,培养大肠杆菌等细菌的培养基的pH为酸性
B. 从功能上看,含有链霉素的培养基3、7、11属于固体培养基
C. 原始菌种接种到培养基1、5、9的方法类似稀释涂布平板法
D. 该实验可以证明链霉素不是诱发大肠杆菌发生抗链霉素突变的因素
【答案】CD
【分析】人们按照微生物对营养物质的不同需求,配制出供其生长繁殖的营养基质——培养基。虽然各种培养基的配方不同,但一般都含有水、碳源(提供碳元素的物质)、氮源(提供氮元素的物质)和无机盐等营养物质。在微生物学中,将允许特定种类的微生物生长,同时抑制或阻止其他种类微生物生长的培养基,称为选择培养基。
【详解】A、一般情况下,培养大肠杆菌等细菌的培养基的pH为中性或弱碱性,A错误;
B、含有链霉素的培养基3、7、11只允许对链霉素有抗性的微生物生长,从功能上看其属于选择培养基,B错误;
C、由图观察可知,1、5、9接种后的平板表面菌落均匀分布,故原始菌种接种到培养基1、5、9的方法类似稀释涂布平板法,C正确;
D、培养基3、7、11中的链霉素不是诱发大肠杆菌突变的因素,大肠杆菌的抗链霉素突变发生于该菌接触链霉素之前,链霉素只是起选择作用,D正确。
故选CD。
6. 育种工作者运用相关工程技术,快速培育出抗除草剂的水稻(2N=24),育种流程如图所示。下列相关叙述错误的是( )
A. 过程①代表花药离体培养,利用了植物细胞具有全能性的原理
B. 过程②的目的是使单倍体幼苗定向突变产生抗除草剂基因
C. 过程③需要用除草剂处理,进而筛选出抗除草剂的叶片
D. 过程⑤可以用秋水仙素处理使其染色体数目加倍,形成二倍体
【答案】B
【分析】分析图解可知,该育种方式中综合运用了单倍体育种和诱变育种,其中γ射线照射是为了诱导基因发生突变,而除草剂是起了选择的作用。
【详解】A、过程①是花药离体培养,目的是获得单倍体幼苗,利用了植物细胞具有全能性的原理,A正确;
B、过程②用γ射线照射单倍体幼苗,目的是提高幼苗的突变率,基因突变是不定向的,B错误;
C、用③除草剂喷洒单倍体幼苗,目的是要筛选出抗除草剂的植株,该过程中除草剂起选择作用,C正确;
D、过程⑤可以用秋水仙素处理使其染色体数目加倍,形成二倍体,从而培育出抗除草剂的水稻(2N=24),D正确。
故选B。
7. 我国科学家发现的青蒿素可以有效降低疟疾患者的死亡率,青蒿素是黄花蒿的次生代谢物,黄花蒿的芽和苗中均有青蒿素,但是愈伤组织中没有。研究人员欲运用植物细胞工程技术获得大量的青蒿素,并进行了思考与分析。下列相关叙述正确的是( )
①黄花蒿植株中青蒿素含量很低,直接提取的成本较高②愈伤组织中没有青蒿素,可能是愈伤组织细胞中缺乏控制合成青蒿素的基因③可取黄花蒿植物的茎尖等分生区组织进行脱分化和再分化培养④诱导愈伤组织生根和生芽时,生长素/细胞分裂素的值是相同的⑤利用植物细胞工程技术时,不需要大量培养黄花蒿成熟植株
A. ①③⑤B. ①②③C. ②④⑤D. ①②③④⑤
【答案】A
【分析】植物组织培养技术的应用:植物繁殖的新途径(微型繁殖、作物脱毒、人工种子)、作物新品种的培育(单倍体育种、突变体的利用)、细胞产物的工厂化生产。
【详解】①黄花蒿植株中青蒿素是次生代谢物,含量很低,直接提取的成本较高,①正确;
②由同一个受精卵发育而来的个体所含基因都相同,愈伤组织中没有青蒿素,可能是愈伤组织细胞中控制合成青蒿素的基因没有表达,②错误;
③茎尖等分生区组织分裂旺盛,可取黄花蒿植物的茎尖等分生区组织进行脱分化和再分化培养,即进行植物组织培养,③正确;
④诱导愈伤组织生根和生芽时,生长素/细胞分裂素的值不同,其中诱导生根时生长素/细胞分裂素较高,而诱导生芽时生长素/细胞分裂素较低,④错误;
⑤利用植物细胞工程技术时,不需要大量培养黄花蒿成熟植株,培养到愈伤组织阶段即可,⑤正确。
故选A。
8. ADC即抗体—药物偶联物,如图所示,其能精准定位肿瘤细胞释放高效细胞毒素。ADC药物不仅能准确识别靶点,而且对非癌细胞不造成影响,相较于其他化疗药物,ADC药物通过抗原、抗体特异性结合的方式大大提高了药效并减少了毒副作用。下列有关叙述正确的是( )
A. ADC由三部分组成,其中③代表细胞毒素物质
B. ADC通过自由扩散或者主动运输进入癌细胞
C. ADC的制备是在单克隆抗体制备的基础上实现的
D. ADC进入细胞后抗体会与靶细胞中的抗原结合
【答案】C
【分析】据图分析,抗体上带有细胞毒素,抗体与靶细胞膜上的特异性受体结合通过胞吞的方式把细胞毒素一并带进靶细胞,引起靶细胞溶酶体膜的破裂,最后导致细胞凋亡。
【详解】A、ADC通常由抗体、接头和药物(如细胞毒素)三部分组成,其中③代表抗体,①代表细胞毒素物质,A错误;
B、ADC通过胞吞进入细胞,B错误;
C、单克隆抗体制备可形成大量所需的抗体,再与药物等结合可形成ADC,C正确;
D、抗体不会在细胞中与抗原结合,而是与癌细胞膜上的抗原结合,D错误。
故选C。
9. 细胞融合的过程如图所示,其中a,b,c,d表示相关细胞。有关叙述正确的是( )
A. 若a、b是两种植物的细胞,则植物体细胞杂交技术的最终目的是获得d
B. 若a是MⅡ期的卵母细胞,d是受精卵,则b表示刚排出的精子
C. 若d是受精卵,体外条件下完成图示过程的技术叫作人工授精
D. 若d是杂交瘤细胞,b具有无限增殖能力,则a能分泌抗体
【答案】C
【分析】动物细胞融合方法:物理法(离心、电击等)、化学法(聚乙二醇诱导)、 灭活病毒诱导法;植物细胞融合方法:物理法(离心、电击等)、化学法(聚乙二醇诱导)。
【详解】A、若a、b是两种植物的细胞,则植物体细胞杂交技术的最终目的是获得杂交植株而非d杂交细胞,A错误;
B、若a是MⅡ期的卵母细胞,d是受精卵,则b表示获能的精子,B错误;
C、若d是受精卵,体外条件下完成图示过程的技术叫作人工授精,C正确;
D、若d是杂交瘤细胞,b具有无限增殖能力,则a为B淋巴细胞,B淋巴细胞不能分泌抗体,其增殖分化的浆细胞能分泌抗体,D错误。
故选C
10. 科学家将小鼠多能干细胞的4种基因Oct3/4,Sx2,c-Myc和Klf4,同时导入已分化的小鼠成纤维细胞中,结果后者被诱导成类似胚胎干细胞的一类细胞,被称为诱导多能干细胞(iPS细胞)。iPS细胞的获得及用其培育不同种细胞的过程如图所示,下列叙述错误的是( )
A. 相比于成纤维细胞,iPS细胞的分化程度更低
B. 小鼠成纤维细胞中不含Oct3/4、Sx2、c-Myc和Klf4基因
C. 若诱导iPS细胞定向分化为原始生殖细胞,则可用于濒危物种的克隆研究
D. 已分化的T细胞、B细胞能被诱导为iPS细胞
【答案】B
【分析】1、胚胎干细胞具有胚胎细胞的特性,在形态上表现为体积小,细胞核大,核仁明显;在功能上,具有发育的全能性,可分化为成年动物体内任何一种组织细胞。
2、通过体外诱导小鼠成纤维细胞,获得了类似胚胎干细胞的一种细胞,将它称为诱导多能干细胞。iPS细胞最初是由成纤维细胞转化而来的,后来发现已分化的T细胞、B细胞等也能被诱导为iPS细胞。科学家已尝试采用多种方法来制备iPS细胞,包括借助载体将特定基因导入细胞中,直接将特定蛋白导入细胞中或者用小分子化合物等来诱导形成iPS细胞。
【详解】A、诱导多能干细胞是指通过体外诱导小鼠成纤维细胞,获得的类似胚胎干细胞的一种细胞,相比于成成纤维细胞,iPS细胞的分化程度更低,A正确;
B、科学家将小鼠多能干细胞的4种基因Oct3/4,Sx2,c-Myc和Klf4,同时导入已分化的小鼠成纤维细胞中,结果后者被诱导成类似胚胎干细胞的一类细胞即多能干细胞(iPS细胞),因此,小鼠成纤维细胞中也含有这4种基因,B错误;
C、若iPS细胞能被诱导定向分化为原始生殖细胞,可进一步诱导产生精子和卵细胞,则可用于濒危物种的克隆研究,C正确;
D、iPS细胞最初是由成纤维细胞转化而来的,后来发现已分化的T细胞、B细胞等也能被诱导为iPS细胞,D正确。
故选B。
11. 早期胚胎形成后需要发育到不同阶段才能进入子宫,不同动物受精卵进入子宫的时间有明显的差别,如表所示。下列相关叙述错误的是( )
A. 自然条件下,上述动物的受精卵进入子宫前均在输卵管中发育
B. 将小鼠胚胎移植到受体子宫时,应选择至少发育到桑葚胚阶段的胚胎
C. 可以取用马囊胚内细胞团中的细胞进行胚胎移植前的性别鉴定
D. 同物种胚胎移植时,受体对外来胚胎基本上不发生免疫排斥反应
【答案】C
【分析】1、哺乳动物胚胎发育过程为:受精卵→卵裂→桑葚胚→囊胚→原肠胚→幼体。
2、分析表格可知:不同种动物受精卵的发育速度不同,不同种动物的受精卵进入子宫时的发育天数也不同。
【详解】A、受精的场所是输卵管,受精完成后在输卵管内即开始进行卵裂,根据表格内进入子宫时受精卵的发育阶段可知,自然条件下,上述动物的受精卵进入子宫前均在输卵管中发育,A正确;
B、根据表格可知,小鼠进入子宫时受精卵的发育阶段为桑葚胚,因此将小鼠胚胎移植到受体子宫时,应选择至少发育到桑葚胚阶段的胚胎,B正确;
C、胚胎移植前,应取囊胚期的滋养层进行性别鉴定,C错误;
D、移植后的胚胎能在受体子宫中存活的生理基础是受体子宫对外来胚胎不发生排斥反应,因此同物种胚胎移植时,受体对外来胚胎基本上不发生免疫排斥反应,D正确。
故选C。
12. 某国批准了首例“三亲婴儿”的申请,其大致技术路线如图所示。下列相关分析错误的是( )
A. 图中“三亲婴儿”的培育用到了细胞核移植等技术
B. 图中的“去核”指的是去除卵母细胞的细胞核
C. 核移植完成后可用物理方法激活重构胚,使其完成细胞分裂和发育进程
D. 利用该技术可避免母亲的线粒体遗传病基因传递给后代
【答案】B
【分析】分析题图:图示表示三亲婴儿的培育过程,由图可知,三亲婴儿的培育采用了动物细胞核移植技术、体外受精技术、早期胚胎培养技术和胚胎移植技术等。
【详解】A、据图可知,“三亲婴儿”的培育要利用核移植技术构建卵母细胞,再利用体外受精技术形成受精卵,由此受精卵培养而成的个体即为“三亲婴儿”,A正确;
B、将卵母细胞培养到减数分裂II中期后进行去核操作,此时细胞核已解体,出现的是纺锤体一染色体复合物,故去核的实质是去除卵母细胞中的纺锤体一染色体复合物,而不是细胞核,B错误;
C、核移植完成后可用物理或化学方法(如电刺激、Ca2+ 载体、乙醇、蛋白酶合成抑制剂等)激活重构胚,使其完成细胞分裂和发育进程,C正确;
D、该技术用了捐献者卵母细胞的细胞质、母亲的卵母细胞的细胞核,所以与精子受精后形成的受精卵不含母亲的细胞质。线粒体位于细胞质,因此,利用该技术可避免母亲的线粒体遗传病基因传递给后代,D正确。
故选B。
13. 基因工程中,常用PCR特异性地快速扩增目的基因,PCR技术的基本原理类似于DNA的天然复制过程。下列有 关PCR的叙述,错误的是( )
A. DNA模板边解旋边合成子链
B. PCR的缓冲液中一般要添加Mg2+
C. PCR需要DNA聚合酶但不需要解旋酶
D. 复性过程中引物会通过碱基互补配对与模板链结合
【答案】A
【分析】PCR技术:
1、概念:PCR全称为聚合酶链式反应,是一项在生物体外复制特定DNA的核酸合成技术。
2、原理:DNA复制。
3、前提条件:已知目的基因两端的核苷酸序列,以便合成一对引物。
4、条件:模板DNA、四种脱氧核苷酸、一对引物、热稳定DNA聚合酶(Taq酶)。
5、过程:① 高温变性:DNA解旋过程;②低温复性:引物结合到互补链DNA上; ③中温延伸:合成子链。PCR扩增中双链DNA解开不需要解旋酶,高温条件下氢键可自动解开。
【详解】A、PCR过程中,DNA模板因高温变性解旋后,再合成子链,A错误;
B、真核细胞和细菌的DNA聚合酶都需要Mg2+ 激活。因此,PCR反应缓冲液中一般要添加Mg2+,B正确;
C、PCR过程中利用DNA的热变性原理,温度超过90℃氢键断裂,双链打开,因此PCR过程中不需要解旋酶,但需要耐高温的DNA聚合酶,C正确;
D、复性是指温度降至50℃左右,引物与模板根据碱基互补配对形成氢键而结合,D正确。
故选A。
14. DNA连接酶是“分子缝合针”。下列关于DNA连接酶的叙述,正确的是( )
A. DNA连接酶能恢复被限制酶切开的磷酸二酯键和氢键
B. E.cli DNA 连接酶不具有专一性,T4 DNA连接酶具有专一性
C. E.cli DNA连接酶、T4 DNA连接酶都是从原核生物中分离得到的
D. E.cli DNA 连接酶只能将有互补黏性末端的两个DNA 片段连接起来
【答案】D
【分析】DNA连接酶:
(1)根据酶的来源不同分为两类:E.cliDNA连接酶、T4 DNA连接酶。这二者都能连接黏性末端,此外T4 DNA连接酶还可以连接平末端,但连接平末端时的效率比较低。
(2)DNA连接酶连接的是两个DNA片段之间的磷酸二酯键。
【详解】A、被限制酶切开的是磷酸二酯键,A错误;
B、酶都具有专一性,B错误;
C、T4 DNA连接酶是从噬菌体中分离得到的,C错误;
D、E.cli DNA 连接酶只能将有互补黏性末端的两个DNA 片段连接起来,D正确。
故选D。
15. 琼脂糖凝胶电泳可以根据DNA片段的大小(常以碱基对数计)对其进行分离,提取某哺乳动物和其母本以及几只可能为其父本的待测定雄性个体的DNA,经处理后进行PCR扩增,然后进行琼脂糖凝胶电泳,结果如图所示,其中M代表母本,C代表该哺乳动物,F1~F4代表待测雄性个体。下列相关叙述错误的是( )
A. PCR扩增技术利用了DNA热变性和半保留复制的原理
B. 凝胶中DNA的迁移速率与DNA分子的大小和构象有关
C. 由结果可知,PCR扩增后的产物中仅有12个DNA片段
D. 由结果推测,待测雄性个体中的F2是该哺乳动物的父本
【答案】C
【分析】PCR原理:在高温作用下,打开DNA双链,每条DNA单链作为母链,以4种游离脱氧核苷酸为原料,合成子链,在引物作用下,DNA聚合酶从引物3'端开始延伸DNA链,即DNA的合成方向是从子链的5'端自3'端延伸的。实际上就是在体外模拟细胞内DNA的复制过程。DNA的复制需要引物,其主要原因是DNA聚合酶只能从3′端延伸DNA链。
【详解】A、PCR扩增利用了DNA热变性(高温条件下DNA解旋)和半保留复制的原理,A正确;
B、琼脂糖凝胶电泳可以根据DNA片段的大小对其进行分离,凝胶中DNA的迁移速率与凝胶的浓度、DNA分子的大小和构象等有关,B正确;
C、由题图可知,每个样本的DNA电泳后都得到2个电泳条带,说明有2种大小不同的DNA片段,不一定只有2个,即PCR扩增后的产物中不一定仅有12个DNA片段,C错误;
D、该哺乳动物与F2具有一条相同的电泳条带,根据该结果推测F₂是其父本,D正确。
故选C。
二、选择题:本题共5小题,每小题3分,共15分。在每小题给出的四个选项中,有一项或多项是符合题目要求的。全部选对得3分,选对但不全得1分,有选错得0分。
16. 动物细胞培养是动物细胞工程的基础,培养过程中,动物组织经处理后的初次培养称为原代培养,分瓶之后的培养称为传代培养。下列关于动物细胞培养的叙述,正确的是( )
A. 原代培养过程中,多数细胞悬浮在培养液中生长增殖
B. 进行分瓶培养的原因之一是贴壁细胞发生接触抑制
C. 体外培养时,动物细胞所需营养物质从培养液中获取
D. 体外培养时,需将培养瓶放在含有95%O2和5%CO2的混合培养箱中
【答案】ABC
【分析】1、动物细胞培养的流程:取动物组织块(动物胚胎或幼龄动物的器官或组织)→剪碎→用胰蛋白酶或胶原蛋白酶处理分散成单个细胞→制成细胞悬液→转入培养瓶中进行原代培养→贴满瓶壁的细胞重新用胰蛋白酶或胶原蛋白酶处理分散成单个细胞继续传代培养。
2、细胞贴壁和接触抑制:悬液中分散的细胞很快就贴附在瓶壁上,称为细胞贴壁。细胞数目不断增多,当贴壁细胞分裂生长到表面相互抑制时,细胞就会停止分裂增殖,这种现象称为细胞的接触抑制。
【详解】A、体外培养的大多数种类的动物细胞需要贴附于某些基质表面才能生长增殖,A错误;
B、正常分裂的细胞在培养瓶中会出现接触抑制现象,当贴壁细胞分裂生长到表面相互抑制时,细胞就会停止分裂增殖。当要获得大量细胞时,就要对原代培养的细胞分瓶,进行传代培养,B正确;
C、动物细胞进行体外培养时,无法从内环境中吸收营养物质了,所需营养物质要从培养液中获取,培养液中需要加入糖类、氨基酸、无机盐等营养物质,同时还需要加入动物血清,以保证动物细胞的正常增殖过程,C正确;
D、体外培养时,需将培养瓶放在 CO2培养箱中培养,CO2培养箱需含有95%空气和5%CO2的无菌混合气体,D错误。
故选ABC。
17. 欲探究氨苄青霉素(Amp)和卡那霉素(Kan)对大肠杆菌的选择作用,某研究小组将大肠杆菌菌液直接加入培养基中,摇匀后倒平板,冷却后在相应区域放置相应的圆形滤纸片,如图1所示,一段时间后测量抑菌圈直径。从抑菌圈边缘的菌落上挑取细菌富集培养,然后重复上述步骤培养三代,Ⅰ、Ⅱ、Ⅲ代筛选实验结果如图2所示。下列相关叙述错误的有( )
A. 平板中不含抗生素的滤纸片起空白对照的作用
B. Kan较Amp对大肠杆菌的抑菌效果强,且随培养代数增多两者抑菌效果均减弱
C. 大肠杆菌产生耐药性的变异是由一定浓度的抗生素引起的
D. 抑菌圈边缘出现菌落是染色体变异的结果
【答案】CD
【分析】细菌抗药性是由基因突变产生的,抗生素起到了选择作用。抑菌圈的直径越小,说明细菌对抗生素的抗性逐渐增强,抗生素的抑菌效果越差。
【详解】A、实验目的为探究氨苄青霉素(Amp)和卡那霉素(Kan)对大肠杆菌的选择作用,实验需要遵循对照原则,平板中不含抗生素的滤纸片起空白对照的作用,A正确;
B、据柱状图可知,Kan较Amp组抑菌圈的直径更大,说明其对大肠杆菌的抑菌效果强,且随培养代数增多,两者菌圈的直径都减小,抑菌效果都减弱,B正确;
C、大肠杆菌杆菌繁殖过程中会发生基因突变,产生抗药性变异和不抗药性变异,一定浓度的抗生素会杀死不抗药性变异,抗药性变异保留下来,因此一定浓度的抗生素对大肠杆菌起筛选作用而不是引起大肠杆菌发生变异,C错误;
D、大肠杆菌属于原核生物,不含有染色体,抑菌圈边缘出现菌落可能是大肠杆菌发生基因突变的结果,D错误。
故选CD。
18. 科学家通过一定技术使T4溶菌酶的第3位异亮氨酸变为半胱氨酸,于是在该半胱氨酸与第97位的半胱氨酸之间形成一个二硫键,从而使T4溶菌酶的耐热性得到了提高。下列相关叙述错误的是( )
A. 改造后的T4溶菌酶肽键数不变但空间结构发生改变
B. 参与新的T4溶菌酶合成的tRNA种类可能不变
C. T4溶菌酶耐热性改造设计思路与天然蛋白质的合成方向相反
D. 对T4溶菌酶的改造应直接对蛋白质分子进行操作
【答案】D
【分析】蛋白质工程是以蛋白质的结构规律及其与生物功能的关系作为基础,通过基因修饰或基因合成,对现有蛋白质进行基因改造,或制造一种新的蛋白质,以满足人类的生产和生活的需要。
【详解】A、改造后的T4溶菌酶替换了一个氨基酸,氨基酸总数不变,且发生替换的两个氨基酸R基上都不含羧基或氨基,所以肽键数不变,改造后的T4溶菌酶结构中形成一个二硫键,空间结构发生改变,A正确;
B、改造前组成T4溶菌酶的氨基酸中就含有半胱氨酸,改造后组成T4溶菌酶的氨基酸中也可能仍含有异亮氨酸,因此参与其合成的tRNA种类可能不变,B正确;
C、天然蛋白质合成的过程是按照中心法则进行的,T4溶菌酶耐热性改造设计思路与天然蛋白质的合成方向相反,C正确;
D、对T4溶菌酶的改造过程通过直接改造T4溶菌酶的相关基因实现,D错误。
故选D。
19. PCR定点突变技术是一种基因工程技术,它可以通过人工合成的引物,使目标DNA序列发生特定的突变,从而实现对基因的精确编辑。PCR定点突变技术的过程如图所示(图中对应的字母为引物)。下列叙述错误的是( )
A. 获得片段1所需要的引物为F和R m,且一次循环即得片段1
B. 获得片段2所需要的引物为R和R m,且一次循环即得片段2
C. 图中两种引物F m和R m之间,不能够进行碱基互补配对
D. 图中PCR扩增所需要的引物F和R最好不配对
【答案】ABC
【分析】PCR全称为聚合酶链式反应,是一项在生物体外复制特定DNA的核酸合成技术。其原理为DNA复制。该过程的前提是要有一段已知目的基因的核苷酸序列以便合成一对引物。其过程为:a、高温变性:DNA解旋过程;b、低温复性:引物结合到互补链DNA上;c、中温延伸:合成子链,PCR扩增中双链DNA解开不需要解旋酶,高温条件下氢键可自动解开。
【详解】AB、根据图中信息可得,获得片段1所需要的引物为F和R-m,获得片段2所需要的引物为R和F-m,且两次循环才得片段1与片段2,AB错误;
C、图中两种引物F-m和R-m之间,能够进行碱基互补配对,C错误;
D、F与R最好不能配对,若F与R配对,则会影响PCR扩增,D正确。
故选ABC。
20. pIJ702是一种常用质粒,其结构如图所示,tsr为硫链丝菌素(一种抗生素)抗性基因,SacⅠ、SphⅠ和BglⅡ分别为相应三种限制酶在pIJ702上的识别位点。以限制酶SacⅠ和SphⅠ切取目的基因,与质粒pIJ702上长度为0.4kb的SacⅠ/SphⅠ片段进行置换,构建重组质粒pZHZ8,再用限制酶BglⅡ切割两种质粒,得到DNA片段长度如表所示。下列相关叙述错误的是( )
A. 限制酶SacⅠ和SphⅠ切割形成的末端一定相同
B. 限制酶SacⅠ和SphⅠ切取的目的基因长度为1.4kb
C. 上述目的基因中不含有限制酶BglⅡ的切割位点
D. 含pZHZ8的细菌不能在含硫链丝菌素的培养基上生长
【答案】ACD
【分析】据表可知,重组质粒pZHZ8比原质粒大1.0kb,而使用SacⅠ和SphⅠ切取质粒会置换下0.4kb的片段,说明目的基因长度为1.4kb。
【详解】A、不同限制酶的识别位点一般不同,限制酶SacⅠ和SphⅠ切割形成的末端一般不同,A错误;
B、由题干可知,质粒pIJ702上具有长度为0.4kb的SacⅠ/sphⅠ片段,使用SacⅠ和SphⅠ切取质粒会置换下0.4kb的片段,而BglⅡ在原质粒和重组质粒上的切割片段相差1.0kb,所以推测目的基因的片段长度应该为1.0+0.4=1.4kb,B正确;
C、在表格中可以反应出重组质粒可以被BglⅡ限制酶切割,切割后称为一条线段,但原有质粒上的相关片段已经被SacⅠ和SphⅠ置换为目的基因,因此推测目的基因中也含有1个BglⅡ切割位点,C错误;
D、含pZHZ8的细菌含有硫链丝菌素抗性基因,能在含硫链丝菌素的培养基上生长,D错误。
故选ACD。
三、非选择题:本题共5小题,共55分。
21. 研究人员用生物学方法构建了一株嗜盐单胞菌H,以甘蔗榨糖后含较多蔗糖的废弃液糖蜜为原料,在实验室发酵生产PHA等新型高附加值可降解材料,期望提高甘蔗的整体利用价值,工艺流程如图所示,PHA可从发酵液中获取。回答下列问题:
(1)发酵工程一般包括菌种的选育,____,培养基的配制、灭菌,接种,发酵罐内发酵,产品的分离、提纯等方面,其中的中心环节是____。
(2)为获得对蔗糖的耐受能力和利用效率较高的菌株H,可将蔗糖作为液体培养基的____,并不断提高其浓度,多代培养选择。培养过程中定期取样并对菌落进行计数,评估菌株增殖状况。
(3)基于菌株H的嗜盐、酸碱耐受能力强等特性,研究人员设计了一种不需要灭菌的发酵系统,其培养基的盐浓度设为60g·L-1,pH为10,菌株H可正常持续发酵60d以上。推测该系统不需要灭菌的原因是____。(答出2点)。
(4)榨糖后的甘蔗渣含有大量的纤维素。为高效降解甘蔗渣废弃物,研究人员利用从土壤中筛选获得的3株纤维素分解菌,在37℃条件下进行甘蔗渣降解实验,结果如表所示。在该条件下纤维素酶活力最高的是菌株____,理由是____。
【答案】(1)①. 扩大培养 ②. 发酵罐内发酵
(2)唯一的碳源(和能源)
(3)盐浓度为60g·L-1的条件下,其他杂菌因失水过多而死亡;pH为10的条件下,其他杂菌的酶变性失活,生长繁殖受抑制
(4)①. C ②. 接种菌株C后,纤维素降解率最高
【分析】在微生物学中,将允许特定种类的微生物生长,同时抑制或阻止其他种类微生物生长的培养基,称为选择培养基。
(1)发酵工程一般包括菌种的选育、扩大培养、培养基的配制、灭菌、接种、发酵罐内发酵,产品的分离、提纯等方面。其中发酵罐内发酵是发酵工程的中心环节。
(2)为获得对蔗糖的耐受能力和利用效率较高的菌株H,可将蔗糖作为液体培养基的唯一的碳源(和能源),并不断提高其浓度,以抑制不能分解蔗糖以及对蔗糖耐受能力低的菌体繁殖,经多代培养选择,可获得对蔗糖的耐受能力和利用效率较高的菌株H。
(3)由于盐浓度为60g·L-1的条件下,其他杂菌因失水过多而死亡;pH为10的条件下,其他杂菌的酶变性失活,生长繁殖受抑制,因此培养基的盐浓度设为60g·L-1,pH为10时,不需要额外灭菌。
(4)纤维素酶活力最高即可将纤维素分解量达到最大,因此根据表格数据可知,接种菌株C后,纤维素降解率最高,因此在该条件下纤维素酶活力最高的是菌株C。
22. 烟草是喜光作物,充足的光照条件有利于其光合作用,突变体甲、乙不能在大于800klx的光下生长,突变体甲与突变体乙杂交所得F1都能在大于800klx的光下生长,F1自交所得F2中有9/16的植株能在大于800klx的光下生长,研究者继续进行如图所示的实验,图中①~⑦表示过程。回答下列问题:
(1)过程①常用到____酶;过程②若采用化学法,除PEG融合法外,还有____等。
(2)实验1中的____(填序号)过程称为再分化,通常包括诱导____和诱导____两个阶段,两个阶段所用培养基成分有差别。
(3)分析可知,突变体甲、乙不能在大于800klx的光下生长与两对独立遗传的等位基因有关;最多考虑两个原生质体的融合,再生植株1的基因型有____种。若植株1自交,则能在大于800klx的光下生长的子代植株中,基因型与植株2相同的约占____。
(4)已知花药由花药壁(2N)及大量花粉(N)等组分组成,这些组分的细胞都具有全能性。实验2中,若采用花药而不是花粉离体培养,则获得的植株2的基因型有____种。
【答案】(1)①. 纤维素酶和果胶 ②. 高Ca2+—高pH融合法
(2)①. ⑤ ②. 生芽(或生根)③. 生根(或生芽)
(3)①. 5 ②. 1/9
(4)2
【分析】植物体细胞杂交技术:就是将不同种的植物体细胞原生质体在一定条件下融合成杂种细胞,并把杂种细胞培育成完整植物体的技术。
(1)过程①是将花粉去掉细胞壁形成原生质体,植物细胞壁的主要成分是纤维素和果胶,因此过程①常用到纤维素酶和果胶酶;过程②若采用化学法,除PEG融合法外,还有高Ca2+—高pH融合法等。
(2)由外植体形成愈伤组织为脱分化的过程,由愈伤组织形成幼苗的过程为再分化,因此实验1中的⑤过程称为再分化,通常包括诱导生芽(或生根)和诱导生根(或生芽)两个阶段,由于植物激素的种类和比例不同会影响根和芽的分化,因此脱分化和再分化两个阶段所用培养基成分有差别。
(3)根据F1自交所得F2中有9/16的植株能在大于800klx的光下生长,说明双显性状的个体能在大于800klx的光下生长,其余基因型的个体不能在大于800klx的光下生长,设两对基因分别为A/a,B/b,则A-B-能在大于800klx的光下生长。突变体甲、乙不能在大于800klx的光下生长,突变体甲与突变体乙杂交所得F1都能在大于800klx的光下生长,说明甲、乙基因型为AAbb、aaBB,产生的花粉为Ab、aB,诱导原生质体融合后,存在未融合的细胞、同种细胞的融合体和不同细胞的融合体,因此形成的再生植株1的基因型有Ab、aB、AAbb、aaBB、AaBb,共5种,其中只有AaBb能在大于800klx的光下生长,因此植株1的基因型为AaBb。甲和乙杂交形成的F1为AaBb,可产生AB、Ab、aB和ab四种数量相等的配子,因此经组织培养形成的再生植株存在AB、Ab、aB和ab四种基因型,染色体加倍后形成AABB、AAbb、aaBB和aabb四种基因型,只有AABB能在大于800klx的光下生长,因此植株2的基因型为AABB,若植株1(AaBb)自交,则能在大于800klx的光下生长的子代植株(A-B-)中,基因型与植株2(AABB)相同的约占1/3×1/3=1/9。
(4)花药由花药壁(2N)及大量花粉(N)等组分组成,实验2中,若采用花药而不是花粉离体培养,则形成的再生植株2基因型有AB、Ab、aB、ab和AaBb,染色体加倍后形成AABB、AAbb、aaBB、aabb和AAaaBBbb,能在大于800klx的光下生长的为AAaaBBbb和AABB,故获得的植株2的基因型有两种。
23. 研究表明,转铁蛋白受体(TfR)在多种肿瘤中高表达,其在肿瘤细胞中的主要作用是参与铁离子吸收,而铁离子对包括肿瘤细胞在内的所有细胞的生产和代谢至关重要,由转铁蛋白(Tf)和TfR参与的铁运输过程如图1所示。TfR单克隆抗体能与TfR特异性结合,可阻止肿瘤细胞对铁离子的吸收,进而导致肿瘤细胞死亡,因此可用于控制肿瘤增长,回答下列问题:
(1)据图1,简述TfR单克隆抗体控制肿瘤增长的机理:____。
(2)制备TfR单克隆抗体的基本流程,如图2所示:
①过程Ⅰ中,常用的化学方法是____;“?”表示的内容是____
②由于密度差异导致骨髓瘤细胞与B淋巴细胞不能长时间混匀、____(答出1点)等原因,得到的少数是杂交瘤细胞,因此需要进行筛选1。
③筛选2是对杂交瘤细胞进行____,要进行筛选2的原因是____。
【答案】(1)TfR单克隆抗体与TfR特异性结合,阻止全铁转铁蛋白与TfR结合,从而阻止肿瘤细胞吸收铁离子,进而导致肿瘤细胞死亡
(2)①. PEG融合法 ②. 能分泌TfR抗体的杂交瘤 ③. 细胞融合成功率低、细胞融合是随机的 ④. 克隆化培养和抗体检测 ⑤. 从小鼠脾脏中分离到的B淋巴细胞有多种,形成的杂交瘤细胞有多种
【分析】单克隆抗体的制备一般要经过两次筛选:第一次筛选为从多种融合的细胞中,筛选杂交瘤细胞,即从B淋巴细胞与B淋巴细胞、B淋巴细胞与骨髓瘤细胞、骨髓瘤细胞与骨髓瘤细胞这三种融合细胞中,筛选出融合的B淋巴细胞与骨髓瘤细胞;第二次筛选是从杂交瘤细胞中筛选出能产生所需抗体的细胞群,然后继续培养,以获得足够数量的细胞,在体外条件下做大规模培养或注射到小鼠腹腔内增殖。
(1)据图可知,铁与Tf结合形成全铁转铁蛋白,全铁转铁蛋白能与细胞膜上的TfR结合,通过胞吞将铁运进细胞,而TfR单克隆抗体与TfR能发生特异性结合,阻止全铁转铁蛋白与TfR结合,从而阻止肿瘤细胞吸收铁离子,进而导致肿瘤细胞死亡,因此TfR单克隆抗体可控制肿瘤增长。
(2)①过程Ⅰ中是诱导动物细胞融合,常用的化学方法是PEG融合法。“?”表示第二次筛选出的能分泌TfR抗体的杂交瘤。
②由于密度差异导致骨髓瘤细胞与B淋巴细胞不能长时间混匀、细胞融合成功率低、细胞融合是随机的等原因,得到的少数是杂交瘤细胞,因此需要进行筛选1。
③筛选1获得的是杂交瘤细胞,但小鼠处在多种抗原刺激下,从小鼠脾脏中分离到的B淋巴细胞有多种,形成的杂交瘤细胞有多种,因此获得的杂交瘤细胞不一定能产生所需的抗体,故还需对杂交瘤细胞进行克隆化培养和抗体检测。
24. 某小组进行了“DNA的粗提取与鉴定”实验,部分实验步骤如图所示,其中B为可能会加入的某试剂。回答下列问题:
(1)该实验利用酒精初步分离DNA与蛋白质的原理是____。
(2)该小组向滤液C中加入了适量的嫩肉粉(含有木瓜蛋白酶)并将其置于55~60℃下5~10分钟,推测嫩肉粉的作用是____。
(3)将上述滤液C冷却后加入____溶液,静置几分钟后得到的白色丝状物就是粗提取的DNA。将丝状物处理后溶于适量____ml·L-1的NaCl溶液中进行鉴定。鉴定时所用的是____试剂,DNA遇该试剂会呈现____色,该试剂在使用时应注意的事项有____(答出1点)。
【答案】(1)DNA不溶于酒精,某些蛋白质溶于酒精
(2)促使部分蛋白质水解
(3)①. (预冷的体积分数为95%的)酒精 ②. 2 ③. 二苯胺 ④. 蓝 ⑤. 需要沸水浴加热、需要现用现配
【分析】DNA的溶解性:(1)DNA和蛋白质等其他成分在不同浓度的NaCl溶液中溶解度不同(0.14ml/L溶解度最低),利用这一特点,选择适当的盐浓度就能使DNA充分溶解,而使杂质沉淀,或者相反,以达到分离目的。(2)DNA不溶于酒精溶液,但是细胞中的某些蛋白质则溶于酒精。利用这一原理,可以将DNA与蛋白质进一步的分离。
(1)DNA不溶于酒精溶液,但是细胞中的某些蛋白质则溶于酒精。利用这一原理,可以将DNA与蛋白质进一步的分离。
(2)嫩肉粉含有木瓜蛋白酶,可促使部分蛋白质水解,从而有利于蛋白质和DNA分离。
(3)DNA不溶于冷酒精,因此将上述滤液C冷却后加入(预冷的体积分数为95%的)酒精溶液,静置几分钟后得到的白色丝状物就是粗提取的DNA。将丝状物处理后溶于适量2ml·L-1的NaCl溶液中加入二苯胺试剂,水浴加热条件下溶液会呈现蓝色,该试剂在使用时应注意沸水浴加热、需要现用现配。
25. 研究者培育出了转K基因的植株。图1、图2分别表示在该培育过程中构建的含K基因的DNA片段和Ti质粒。回答下列问题:
(1)图中启动子的作用是____,组成T-DNA的基本单位是____。为使K基因定向连接到质粒中,应选用的限制酶组合为____,不选用EcRⅠ或NtⅠ的原因是____。
(2)引物的作用是____。扩增含K基因的DNA片段时,需要在PCR仪中加入的引物是____。
(3)培育转K基因植株的过程中, K基因导入植物细胞的方法是____法;由图可知,在培养该转基因植物时,为得到含K基因的愈伤组织,培养基中须加入____进行筛选。
【答案】(1)①. 驱动目的基因(或K基因)转录出mRNA ②. 脱氧核苷酸 ③. BamHⅠ和SacⅠ ④. 若选用EcRⅠ或NtⅠ,则会破坏K基因
(2)①. 使DNA聚合酶从引物的3'端开始连接脱氧核苷酸 ②. 引物2和引物3
(3)①. 农杆菌转化 ②. 潮霉素
【分析】引物的作用是使DNA聚合酶能够从引物的3'端开始连接脱氧核苷酸;农杆菌细胞内含有Ti质粒,当它侵染植物细胞后,能将Ti质粒上的T-DNA(可转移的DNA)转移到被侵染的细胞,并且将其整合到该细胞的染色体DNA上,根据农杆菌的这种特点,如果将目的基因插入Ti质粒的T-DNA中,通过农杆菌的转化作用,就可以使目的基因进入植物细胞。
(1)启动子是RNA聚合酶识别和结合的部位,能驱动目的基因转录出mRNA,组成T-DNA的基本单位是脱氧核苷酸。选择限制酶时要保证目的基因内部不被切断,因此不能选用EcRⅠ或NtⅠ,否则会破坏K基因,若选用Hind Ⅲ ,图1中的启动子会被切掉,会导致重组质粒中不含启动子,因此为使K基因定向连接到质粒中,应选用的限制酶组合是BamHⅠ和SacⅠ 。
(2)引物的作用是使DNA聚合酶从引物的3'端开始连接脱氧核苷酸。引物与模板链的3'端互补,故扩增含K基因的DNA片段时,需要在PCR仪中加入的引物是引物2和引物3。
(3)将目的基因导入植物细胞常用农杆菌转化法。卡那霉素抗性基因不能随T-DNA转入植物染色体;潮霉素抗性基因位于T-DNA,可随T-DNA转入植物染色体并表达。在培养该转基因植物时,为得到含K基因的愈伤组织,培养基中须加入潮霉素进行筛选。
动物种类
进入子宫时受精卵的发育时间及发育阶段
时间/d
发育阶段
小鼠
3
桑葚胚
山羊
4
10~16细胞
马
6
囊胚
牛
4~5
8~16细胞
pIJ702
pZHZ8
BglⅡ
5.7kb
6.7kb
菌株
甘蔗渣总重/g
甘蔗渣残重/g
甘蔗渣失重率/%
纤维素降解率/%
A
2.00
1.51
24.50
16.14
B
2.00
1.53
23.50
14.92
C
2.00
1.42
29.00
23.32
相关试卷
这是一份辽宁省县级重点高中协作体2023-2024学年高二下学期期中考试生物试卷(解析版),共24页。试卷主要包含了本试卷主要考试内容等内容,欢迎下载使用。
这是一份[生物][期末]辽宁省本溪市县级重点高中协作体2023-2024学年高二下学期期末考试试卷(解析版),共25页。试卷主要包含了选择题,非选择题等内容,欢迎下载使用。
这是一份辽宁省本溪市县级重点高中协作体2023-2024学年高二下学期期末考试生物试卷,共4页。

