


宁夏银川市兴庆区2023年中考模拟物理试卷(解析版)
展开
这是一份宁夏银川市兴庆区2023年中考模拟物理试卷(解析版),共14页。试卷主要包含了单项选择题,选择说明题,填空题,实验探究题,应用题等内容,欢迎下载使用。
1. 下列关于普通教室内的物理量的估测,符合实际的是( )
A. 一根粉笔的质量约为1kgB. 课桌的高度约为70cm
C. 室内大气压强约为100PaD. 室温约为60℃
【答案】B
【解析】A.一根粉笔的质量约为5g,故A不符合题意;
B.教室内课桌的高度约在70cm~80cm之间,故B符合题意;
C.室内大气压强约为一个标准大气压,约为1.01×105Pa,故C不符合题意;
D.正常教室内的温度约在20℃~30℃之间,故D不符合题意。
故选B。
2. 辛弃疾的《西江月》中有“稻花香里说丰年,听取蛙声一片”,词人辨别出青蛙的声音,是依据声音的( )
A. 音调B. 响度C. 音色D. 速度
【答案】C
【解析】根据声音的特性,稻花香里说丰年,听取蛙声一片,人们能分辨出蛙声,主要是依据声音的音色不同,故ABD不符合题意,C符合题意。
故选C。
3. 银川北塔湖公园风景优美,站在岸上的游客看到湖中芦苇成荫,水面倒影如镜,肥鱼水中畅游,雨后彩虹挂壁,美不胜收。关于相关美景,从物理学的角度下列说法正确的是( )
A. “倒影如镜”是光沿直线传播现象
B. “看到水中的鱼”是光的折射现象
C. “彩虹”是光沿直线传播现象
D. “芦苇成荫”是光的反射现象
【答案】B
【解析】A.“倒影如镜”是平面镜成像现象,是光的反射形成的,故A错误;
B.“看到水中的鱼”,是光从水斜射入空气时发生折射形成的,故B正确;
C.太阳光射入雨后空气中的小水滴时,太阳光经过折射发生色散,从而形成彩虹,故C错误;
D.“芦苇成荫”是光的直线传播形成的,故D错误。
故选B。
4. 下列说法中正确的是( )
A. 用纸巾摩擦过的塑料吸管可以吸引纸屑,说明塑料是导体
B. 用塑料梳子梳头发,头发更蓬松是因为梳子与头发摩擦的过程中创造了电荷
C. 与头发摩擦过的塑料尺能吸引纸屑,因为塑料尺把头发的电荷都带走了
D. 干燥的冬季,化纤衣服容易吸附灰尘是因为摩擦过的衣服带了电容易吸引轻小物体
【答案】D
【解析】A.用纸巾摩擦过的塑料吸管可以吸引纸屑,说明塑料吸管摩擦后带电,不能说明塑料是导体,故A错误;
B.用塑料梳子梳头发,头发更蓬松是因为梳子与头发摩擦的过程中电荷发生了转移,没有创造电荷,故B错误;
C.摩擦起电过程是部分电荷发生了转移,故C错误;
D.干燥的冬季,化纤衣服容易摩擦起电,带电后能够吸引轻小的灰尘,故D正确。
故选D。
5. 关于下面四幅图的说法正确的是( )
A. 如甲图,管中水面上升,是因为流体中流速越大的位置压强越小
B. 如乙图,将竖直玻璃管倾斜,水银柱的长度不变
C. 如丙图,把水气压计从山下移到山顶,细管内的水柱下降
D. 如丁图,盆景中的水位能保持一定高度,是利用了连通器原理
【答案】A
【解析】A.如甲图,当对B管吹气时,是因为流体中流速越大的位置压强越小,导致A管上方的气压小于外界大气压,管中水面上升,故A正确;
B.如乙图,将竖直玻璃管倾斜,水银柱的长度变长,高度不变,故B错误;
C.如丙图,把水气压计从山下移到山顶,由于大气压随海拔高度的增加而降低,细管内外的压强差变大,所以,细管内的水柱上升,故C错误;
D.如丁图,盆景中的水位能保持一定高度,不是利用了连通器原理,而是利用大气压强,因为连通器是上端开口下部相连通的容器,故D错误。
故选A。
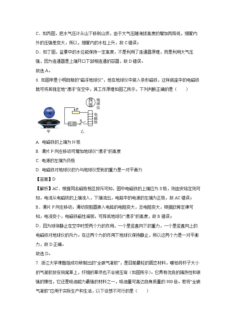
6. 如图甲是小明自制的“磁浮地球仪”,他在地球仪中装入条形磁铁,这样底座中的电磁铁就可将其稳定地“漂浮”在空中,其工作原理如图乙所示,下列判断正确的是( )
A. 电磁铁的上端为N极
B. 滑片P向左移动可增加地球仪“漂浮”的高度
C. 电源的左端为负极
D. 电磁铁对地球仪的力与地球仪受到的重力是一对平衡力
【答案】D
【解析】AC.根据同名磁极相互排斥可知,图中电磁铁的上端应为S极,则由安培定则可知,电流从电磁铁的上端流入,下端流出,电路中的电源的左端为正极,故AC错误;
B.滑片P向左移动,滑动变阻器接入电路的电阻变大,总电阻变大,根据欧姆定律可知,电流变小,电磁铁磁性减弱,可降低地球仪“漂浮”的高度,故B错误;
D.因为球体静止在空中时受两个力的作用,一个是竖直向下的重力,一个是竖直向上的电磁铁对地球仪的斥力。在这两个力的作用下地球仪保持静止,所以这两个力是一对平衡力,故D正确。
故选D。
7. 浙江大学课题组成功研制出的“全碳气凝胶”,是目前最轻的固态材料,哪怕将杯子大小的气凝胶放在狗尾草上,纤细的草须也不会被压弯(如图所示)。它具有优良的隔热性和很强的弹性,它还是吸油能力最强的材料之一,吸油量可高达自身质量的900倍。若将“全碳气凝胶”应用于实际生产和生活,以下设想不可行的是( )
A. 制作轻盈的保暖服B. 治理海洋漏油污染
C. 制作沙发坐垫D. 制作暖气散热片
【答案】D
【解析】A.依题意得,“全碳气凝胶”的密度是固体中最轻的,当体积相同时,固体中“全碳气凝胶”的质量最小,可制作出制作轻盈的保暖服,故A不符合题意;
B.“全碳气凝胶”是吸油能力最强的材料之一,吸油量可高达自身质量的900倍治理海洋漏油污染,可用于治理海洋漏油污染,故B不符合题意;
CD.“全碳气凝胶”具有优良的隔热性和很强的弹性,因此不能制作暖气散热片、可制作沙发坐垫,故C不符合题意,D符合题意。
故选D。
二、选择说明题(本题共2小题,每小题5分,共10分。选出各小题唯一正确的答案,并在横线上说明理由)
8. 爸爸领着小铭玩跷跷板,如图所示四个场景中,最有可能让跷跷板在水平方向上保持平衡的是 _____。选择理由:____________。
A. B.
C. D.
【答案】 B 见解析
【解析】爸爸的重力大于小铭的重力,由杠杆的平衡条件可知,小铭到跷跷板支点的距离应大于爸爸到支点的距离,所以,最有可能让跷跷板在水平方向上保持平衡的是B,故B正确,ACD错误。
故选B。
理由是:爸爸的重力大于小铭的重力,由杠杆的平衡条件可知,小铭到跷跷板支点的距离应大于爸爸到支点的距离。
9. 如图中的a表示垂直于纸面的一段导线,它是闭合电路的一部分。当a在下列磁场中沿图中所示方向运动时,不会产生感应电流的是 _____。选择理由:_________。
A. B.
C. D.
【答案】 D 导体没有做切割磁感线运动
【解析】由题意知导体是闭合电路中的部分导体,ABC三图中,当a在图示磁场中沿图中所示方向运动时,导体做切割磁感线运动,所以会产生感应电流,D图中a在图示磁场中沿图中所示方向运动时,导体没有做切割磁感线运动,不会产生感应电流。
三、填空题(每空1分,共7分)
10. 2022年5月10日凌晨,“天舟四号”货运飞船搭载“长征七号遥五”运载火箭升空,8点54分与“天和”核心舱精准对接,万里穿针也能轻盈优雅。
(1)火箭升空时,燃气向下喷出,火箭向上运动,说明物体间力的作用是______的;
(2)飞船运行过程中,通过______(选填“电磁波”或“超声波”)与地面遥控中心进行信息传递;
(3)飞船与核心舱对接后,一起绕地球飞行,以核心舱为参照物,飞船是______的;
(4)飞船把货物从地球运送到太空后,货物的质量______(选填“变大”“变小”或“不变”)。
【答案】 (1)相互 (2)电磁波 (3)静止 (4)不变
【解析】(1)火箭升空时,燃气向下喷出,燃气向下喷的同时反向对火箭施加力的作用,使火箭向上运动,说明物体间力的作用是相互。
(2)电磁波的传播不需要介质,超声波的传播需要介质,飞船运行过程中,通过电磁波与地面遥控中心进行信息传递。
(3)飞船与核心舱对接后,一起绕地球飞行,飞船与核心舱的相对位置没有发生改变,以核心舱为参照物,飞船是静止的。
(4)飞船把货物从地球运送到太空后,货物所含物质的量不变,质量不变。
11. 班级厨艺展示活动中,用煤气炉烹饪食物主要是通过___________(选填“做功”或“热传递”)的方式增大食物的内能;现场香气四溢属于___________现象,表明分子在不停地做无规则的运动。活动结束,剩余煤气的热值___________(选填“变大”、“变小”或“不变”)。
【答案】 热传递 扩散 不变
【解析】用煤气炉烹饪食物时,煤气燃烧释放出来的热量主要通过热传递的方式给食物加热,使食物的内能增加。
现场香气四溢属于扩散现象,说明分子在不停的做无规则运动。
热值是燃料的一种特性,煤气燃烧一部分后,剩余煤气的种类没变,状态没变,则其热值不变。
四、实验探究题(共23分)
12. 物理课上,小丽同学利用压强计“研究液体内部压强规律”,进行了如图所示的操作。
(1)实验前,用手指按压橡皮膜,发现U形管中的液面升降灵活,说明该装置 ________(选填“漏气”或“不漏气”),小明没有按压橡皮膜时,U形管两侧液面就存在高度差(如图甲所示),接下来的操作是 _____(选填字母);
A.从U形管内向外倒出适量水
B.拆除软管重新安装
C.向U形管内添加适量水
(2)分析图丙、图丁的实验现象,得出结论:在深度相同时,液体的 _______越大,压强越大;
(3)通过比较图乙与图 _____两次实验现象可知,三峡大坝要设计成上窄下宽的形状。
【答案】 (1)不漏气 B (2)密度 (3)丙
【解析】(1)用手轻轻按压几下橡皮膜,如果U形管中的液体能灵活升降,则说明装置不漏气。
若在使用压强计前,发现U形管内水面已有高度差,只需要将软管取下,再重新安装,这样U形管中两管上方的气体压强就是相等的(都等于大气压),当橡皮膜没有受到压强时,U形管中的液面就是相平的,故B符合题意,AC不符合题意。
故选B。
(2)由图丙和图丁可知,探头所处的深度相同,液体的密度相同,且液体的密度越大,U形管液面的高度差越大,因此得出结论:在深度相同时,液体的密度越大,压强越大。
(3)通过比较图乙与图丙可知,液体密度相同,深度越大,液体压强越大,三峡大坝下方受到的压强比上方大,所以下方大坝要建的宽一点。
13. 在“探究凸透镜成像的规律”实验中,所用凸透镜的焦距是15cm。
(1)将蜡烛、凸透镜、光屏依次摆放到光具座上,点燃蜡烛后无论怎么移动光屏,光屏上都找不到像,其原因可能是 _______;
(2)如图所示当把凸透镜固定在50cm刻度线位置,蜡烛固定到15cm刻度线位置时,光屏在 _____(选填“Ⅰ”“Ⅱ”或“Ⅲ”)区域内左右移动,才能在光屏上得到清晰 _______(选填“放大”或“缩小”)倒立的实像,生活中 ________(选填“照相机”“投影仪”或“放大镜”)就是利用这一原理制成的;
(3)如果保持光屏、透镜的位置不变,把蜡烛向左移动一小段距离,要想在光屏上得到清晰的像,应该在蜡烛和透镜之间放置一个焦距适当的 ________(选填“凸透镜”或“凹透镜”)才能实现,_______(选填“近视”或“远视”)眼就是利用这种透镜矫正的。
【答案】 (1)见解析 (2)Ⅱ 缩小 照相机 (3)凹透镜 近视
【解析】(1)光屏上能承接的是实像,虚像不能在光屏上承接到,当物距小于焦距,成虚像,不能在光屏上成像。
(2)如图所示,刻度尺分度值为1cm,当把凸透镜固定在50cm刻度线位置,蜡烛固定到15cm刻度线位置,此时物距
u=50cm-15cm=35cm>2f
根据u>2f,2f>v>f,成倒立缩小的实像,故光屏在Ⅱ区域内左右移动,才能在光屏上得到清晰缩小倒立的实像,生活中照相机就是利用这一原理制成的。
(3)如果保持光屏、透镜的位置不变,把蜡烛向左移动一小段距离,此时物距增大,根据凸透镜成实像时,物远像近像变小可知,此时像成在光屏的左侧,要想在光屏上得到清晰的像,应该在蜡烛和透镜之间放置一个焦距适当的凹透镜,凹透镜对光线具有发散作用,会将光线推迟会聚成像。
近视眼是晶状体的折光能力太强或是眼球前后方距离过大,远处来的光线还没到达视网膜就会聚了,所以用对光有发散作用的凹透镜来矫正近视眼。
14. 小伟在地质公园进行研学活动时,捡到一块形状不规则小矿石,他想知道小矿石的密度,设计如下实验方案。
(1)实验时,应将天平放在______台上。图甲是小伟在调节天平时的情景,请你指出他在操作上的错误之处______;
(2)纠正上述错误后,小伟用调好的天平测小矿石的质量。当右盘中所加砝码和游码位置如图乙所示时,天平横梁平衡,则小矿石的质量为______g。
(3)在量筒内先倒入适量的水,然后将小矿石放入量筒中,如图丙所示,则小矿石的体积是______cm3,小矿石的密度是______kg/m3。
(4)小伟将小矿石放入量筒中时,在量筒壁上溅了几滴水,所测的矿石密度会______(选填“偏大”、“偏小”或“不变”)
【答案】 (1)水平 没有把游码放到标尺左端零刻度线处 (2)52 (3)20 2.6×103 (4)偏大
【解析】(1)天平调平的基本操作:应将天平放在水平台上,将游码移到标尺左端的零刻度线处,再调节平衡螺母直到天平平衡。
(2)天平读数:砝码+游码在标尺上对应的刻度,得出矿石质量为52g。
(3)量筒读排水法体积,得出矿石体积为20cm3。
矿石的密度
(4)溅出水导致矿石体积偏小,测得矿石密度偏大。
15. 某同学按如图1所示的电路图进行实验:R1为定值电阻,闭合开关S,通过改变滑动变阻器R2滑片的位置,使电压表V1的示数分别为2V,4V,6V,电压表V2和V及电流表A的示数如表所示:
(1)对表格中三只电压表的数据分析,可归纳得出U与U1、U2的关系式是_____;
(2)对表格中电压表V1和电流表A的数据分析,可归纳得出的结论是:在电阻一定的情况下,通过导体的电流与导体两端的电压成_____(选填“正比”或“反比”);
(3)从表中数据可知,电源电压为_____V,R1的阻值为_____Ω;
(4)若将上面实验中的定值电阻R1换成额定电压为2.5V的小灯泡,在多次测量小灯泡电阻的过程中,发现当电压表V1示数增大时,电压表V1示数与电流表A示数比值将逐渐增大,造成这一现象的原因是:_____;调节滑动变阻器,使灯泡正常发光,此时电流表A的示数如图2所示,为_____A,小灯泡的额定功率是_____W。
【答案】 (1) (2)正比 (3)8 (4)灯泡的电阻随温度的升高而增大 0.32 0.8
【解析】(1)对表格中三只电压表的数据分析,可归纳得出U与U1、U2的关系式是
(2)对表格中电压表V1和电流表A的数据分析可知,在电阻一定的情况下,通过导体的电流与导体两端的电压成正比。
(3)电源电压为8V,R1的阻值为
(4)电压表V1示数与电流表A示数比值将逐渐增大是因为灯泡的电阻随温度的升高而增大。电流表的读数为0.32A。小灯泡的额定功率为
五、应用题(共21分)
16. 请画出“冰墩墩”受到的重力示意图(O为重心)。
【答案】
【解析】重力的方向竖直向下,从重心沿竖直向下的方向画一带箭头的线段,箭头附近标出G。如图所示
17. 电给我们的生活带来了极大的使利,但不正确用电也会带来很大的危害。所以,一定要学会安全用电,让电更好地为我们服务。
(1)请用笔画线代替导线,将如图1中的电灯、开关和插座(插座准备接大功率有金属外壳用电器)接入家庭电路中;
(2)如图2所示的家庭电路中,如果同时使用的用电器总功率过大,可能会引发火灾。请你用所学过的电学知识来解释原因。
【答案】(1) ;(2)见解析
【解析】(1)三孔插座的上面的孔接地线,左孔接入零线,右孔接火线。电灯的接法:火线先过开关再与电灯右接线柱相连,然后零线直接接入电灯的左接线柱。如图所示
(2)如图所示,电路中接入的用电器过多,造成电路总功率过大,由于家庭电路中电压一定,根据公式P=UI可知,干路电流会过大。根据焦耳定律Q=I2Rt可知,当电流过大时,相同时间内干路导线产生的热量越多,使导线温度升高,容易引起火灾。
18. 自行车骑行是生活中一种环保的出行方式。如图所示,小明骑自行车出行的途中,沿直线匀速经过一段长100m的平直路面,用20s。该过程中前后轮与地面的总接触面积为0.002m2。若小明的质量为55kg,自行车重15kg,骑行时受到的阻力为总重的0.03倍。(g=10N/kg)
(1)求骑行时车对水平地面的压强。
(2)求骑行过程中动力做功的功率。
(3)头盔的内部用的是比较柔软的材料,而外部则采用较为坚硬的材料,请用所学物理知识解释其中的道理。
【答案】(1)3.5×105Pa;(2)105W;(3)见解析
【解析】解:(1)人和车的总重力
G=mg=(55kg+15kg)×10N/kg=700N
骑行时车对水平地面的压力
F=G=700N
骑行时车对水平地面的压强
(2)骑行时自行车受到的阻力为
f=0.03G=0.03×700N=21N
由于自行车在做匀速直线运动,所以自行车受到的牵引力与阻力为一对平衡力,牵引力和阻力大小相等,牵引力
F′=f=21N
骑行过程中动力做的功为
W=F′s=21N×100m=2100J
骑行过程中动力做功的功率
(3)头盔内部材料松软,发生碰撞时增大头部受力面积,这样可以减小对头部的压强;头盔受力时形状会发生改变,硬质材料的头盔不易形变。
答:(1)骑行时车对水平地面的压强是3.5×105Pa;
(2)骑行过程中动力做功的功率是105W;
(3)见解析。
19. 阅读短文,回答问题:
太阳能百叶窗
某商业大厦安装了如图甲所示的某太阳能百叶窗的示意图,它既能遮阳,还能发电。它的构造特点是百叶窗的叶片为太阳能电池板(以下简称电池板),其工作电路示意图如图乙所示,电池板将太阳能转化为电能,为蓄电池充电,蓄电池再向节能灯供电。电池板将太阳能转化为电能的转化率仅为10%,科学研究发现我们可以通过减小电池与接线的电阻、在电池板表面镀上一层抗反射层等方式提高转化效率,电池板对蓄电池充电的功率为60W。蓄电池充满电后,能够让1盏“12V 30W”节能灯正常工作6小时。不考虑蓄电池充电和供电时的电能损耗。
(1)电池板对蓄电池充电时,是将电能转化为______能的过程;
(2)夜晚蓄电池处于给节能灯供电状态,在图乙中应闭合开关______;
(3)我们可以通过______、______等方式提高转化效率;
(4)要将蓄电池充满电,电池板需对蓄电池充电______小时,若充电电压为20V,则充电电流为______A。
【答案】 (1)化学 (2)S2 (3)减小电池与接线的电阻 在电池板表面镀上一层抗反射膜 (4)3 3
【解析】(1)电池板对蓄电池充电,消耗电能,产生化学能,将电能转化为化学能。
(2)夜晚蓄电池给节能灯供电,由图乙可知,需要闭合开关S2。
(3)由材料可知,通过减小电池与接线的电阻、在电池板表面镀上一层抗反射层等方式提高转化效率。
(4)蓄电池充满电的电能为
W=Pt=0.03kW×6h=0.18kW·h
将蓄电池充满电,电池板需对蓄电池充电的时间
=3h
若充电电压为20V,根据P=UI可得,则充电电流为
=3A项目
第一次
第二次
第三次
电压表V1的示数U/V
2
4
6
电压表V2的示数U/V
6
4
2
电压表V的示数U/V
8
8
8
电流表A示数I/A
0.2
0.4
0.6
相关试卷
这是一份[物理][一模]2024年宁夏银川市兴庆区中考物理一模试卷,共6页。
这是一份2024年宁夏银川市兴庆区中考物理一模试卷(原卷版+解析版),文件包含2024年宁夏银川市兴庆区中考物理一模试卷原卷版docx、2024年宁夏银川市兴庆区中考物理一模试卷解析版docx等2份试卷配套教学资源,其中试卷共24页, 欢迎下载使用。
这是一份2024年宁夏银川市兴庆区中考物理一模试卷,共24页。试卷主要包含了选择,选择说理,填空题,实验探究,应用题等内容,欢迎下载使用。