


陕西省西安市莲湖区2024-2025学年七年级上学期11月份期中考试生物试题
展开
这是一份陕西省西安市莲湖区2024-2025学年七年级上学期11月份期中考试生物试题,共7页。试卷主要包含了请将各题答案填写在答题卡上等内容,欢迎下载使用。
生 物
注意事项:
1.满分100分,答题时间为60分钟。
2.请将各题答案填写在答题卡上。
第一部分(选择题 共50分)
一、选择题(本大题共25小题,每小题2分,计50分。在每小题给出的四个选项中,只有一项是符合题目要求的)
1.据报道,已经有 AI教师在学校“正式上岗”。AI教师是一款基于生成式 AI技术的人形机器人,会说三种语言,能与学生互动。下列可判断 AI教师是否属于生物的是
A.能否自由行走
B.能否进行语言交流
C.能否生长、发育和繁殖
D.能否进行思维活动
2.“野牛凹其实是一条狭长的洼地,潮湿温热,遍地长着南苜蓿和红三叶草,开着黄、白、蓝、紫五彩花朵;草叶瓣上都粘着露珠。让牛在这儿饱餐三天,瘦骨嶙峋的老牛也会被嫩草撑肥。”据此判断,下列不属于生物的是
A.野牛凹 B.南苜蓿
C.红三叶草 D.老牛
3.在观察校园、公园或林地的生物时,不需要
A.确定观察目的 B.明确观察对象
C.破坏观察环境 D.做好观察记录
4.右图为显微镜观察洋葱鳞片叶内表皮细胞的视野图,若要将物像移到视野中心,玻片标本移动的方向应为
A.左上方
B.右上方
C.左下方
D.右下方
5.使用单目显微镜的过程中,一般不会改变视野亮度的操作是
A.更换物镜 B.移动玻片标本
C.翻转反光镜 D.调节遮光器的大小
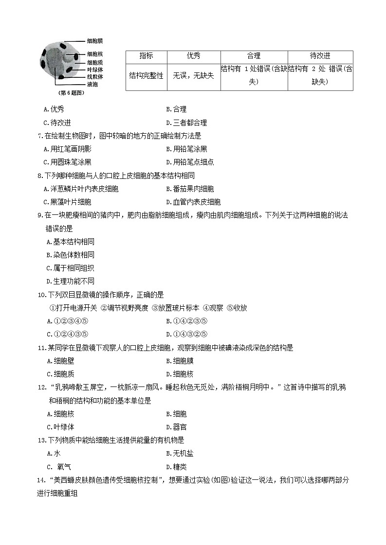
6.下图表示小秦同学在观察了番茄果肉细胞后,根据观察结果制作的番茄果肉细胞模型。根据评价表中的结构完整性指标,你认为小秦制作的番茄果肉细胞模型等级评定应为
A.优秀 B.合理
C.待改进 D.三者都合理
7.在绘制生物图时,图中较暗的地方的正确绘制方法是
A.用红笔画阴影 B.用铅笔涂黑
C.用圆珠笔涂黑 D.用铅笔点细点
8.下列哪种细胞与人的口腔上皮细胞的基本结构相同
A.洋葱鳞片叶内表皮细胞 B.番茄果肉细胞
C.黑藻叶片细胞 D.血管内表皮细胞
9.在一块肥瘦相间的猪肉中,肥肉由脂肪细胞组成,瘦肉由肌肉细胞组成。下列关于这两种细胞的说法错误的是
A.基本结构相同
B.染色体数相同
C.属于相同组织
D.生理功能不同
10.下列双目显微镜的操作顺序,正确的是
①打开电源开关 ②调节视野亮度 ③放置玻片标本 ④观察 ⑤收放
A.①②③④⑤ B.①④②③⑤
C.①②④③⑤ D.①④③②⑤
11.某同学在显微镜下观察人的口腔上皮细胞,观察到细胞中被碘液染成深色的结构是
A.细胞壁 B.细胞膜
C.细胞质 D.细胞核
12.“乳鸦啼散玉屏空,一枕新凉一扇风。睡起秋色无觅处,满阶梧桐月明中。”这首诗中描写的乳鸦和梧桐的结构和功能的基本单位是
A.细胞核 B.细胞
C.叶绿体 D.器官
13.下列物质中能给细胞生活提供能量的有机物是
A.水 B.无机盐
C. 氧气 D.糖类
14.“美西螈皮肤颜色遗传受细胞核控制”,想要通过实验(如图)验证这一说法,我们可以选择哪两部分进行细胞重组
A. a和c B. a和d C. b和c D. b和d
15.2024年2月新华社报道,河北首次发现约1.34亿年前的孟氏中生鳗化石。孟氏中生鳗体细胞中的能量转换器是
A.叶绿体 B.线粒体和叶绿体
C.线粒体 D.细胞核
16.宜君玉米为陕西省铜川市宜君县特产。玉米细胞中含有10对染色体,在细胞分裂后形成的子细胞中,染色体的数目是
A.10条 B.20对
C.10对 D.5对
17.癌细胞是从正常细胞变化而来的。人们已经知道,细胞癌变的实质是细胞内遗传物质的改变。下列是预防癌症的建议,你认为科学合理的是
①抽烟、酗酒 ②少吃腌制或烧烤食品 ③积极锻炼身体,增强体质 ④多吃绿色蔬菜和水果,多吃粗粮 ⑤保持积极乐观的生活态度
A.②③④⑤ B.①③④⑤
C.①②④⑤ D.①②③⑤
18.2024年9月29 日是第25 个“世界心脏日”,主题为“心行合一”。心脏作为人体的“发动机”,其健康状况直接关系到我们的生命质量。构成心脏的主要组织是
A.肌肉组织 B.薄壁组织
C.输导组织 D.结缔组织
19.严格地说,一块新鲜的骨应属于
A.一个细胞 B.一个器官
C.一个组织 D.一个系统
20.人体的八大系统中,具有消化和吸收功能的是
A.呼吸系统 B.消化系统
C.生殖系统 D.神经系统指标
优秀
合理
待改进
结构完整性
无误,无缺失
结构有 1处错误(含缺失)
结构有 2 处 错误(含缺失)
21.按照构成生物体的结构层次排序,下列正确的是
A.④→②→①→③→⑤ B.①→②→③→④→⑤
C.⑤→①→③→④→② D.②→④→①→③→⑤
22.陕西大荔西瓜个头大,果实形状为圆形或椭圆,瓜瓤艳红,细嫩多汁,深受消费者的喜爱。味甜汁多的瓜瓤属于西瓜的
A.保护组织 B.机械组织 C.薄壁组织 D.分生组织
23.在洁净的载玻片中央滴一滴草履虫培养液,在A处滴一滴质量分数为5%的食盐水溶液,B处滴一滴质量分数为5%的葡萄糖溶液,用牙签分别划通草履虫培养液与A、B两处溶液,形成连桥,下图所示。用放大镜观察,发现草履虫最终都向B运动。该实验不能证明的是
A.草履虫是单细胞生物
B.草履虫能够运动
C.草履虫能对外界刺激作出反应
D.草履虫能趋利避害
24.四膜虫与我们所熟知的草履虫在生理结构上十分相似,下列关于四膜虫的叙述,不正确的是
A.能对外界刺激作出反应 B.生长过程包括细胞分化
C.可独立完成摄食 D.没有呼吸器官
25.单细胞生物与人类生活关系非常密切,下列相关叙述错误的是
A.能净化污水 B.对人类都有害
C.形成赤潮 D.可作为鱼的天然饵料
第二部分(非选择题 共50分)
二、非选择题(本大题共5小题,每空2分,计50分)
26.(10分)洛川苹果和西镇牛都是陕西的农特产品,下图为两者细胞的结构模式图,请据图回答。
(1)在显微镜下观察到的西镇牛细胞的结构图应该是图 。
(2)与洛川苹果细胞比,西镇牛细胞没有的结构是叶绿体、[ ]和[ ]。(填序号)
(3)位于细胞膜和细胞核之间,且常处于不断流动状态的结构是[6] 。
(4)将图A和图B所示细胞置于清水中,会涨破的是 (填“图 A”或“图 B”)所示细胞。
27.(12 分)鹿角每年定期脱落、再生,为研究鹿角再生机制,科研人员进行了系列实验。
(1)新生鹿角的表面覆盖皮肤,内部分布着大量血管、神经、软骨细胞群等。从构成鹿的结构层次方面分析,新生鹿角属于 ,其结构和功能的基本单位是 。
(2)通过芽基移植,小鼠头部长出了与鹿角相似结构,该结构中的遗传物质来源于鹿的 。
(3)将获得的鹿角芽基祖细胞进行培养,产生了大量新细胞,说明该细胞具有很强的 能力。将这些细胞移植到小鼠肾脏,形成了软骨和骨组织,说明这些细胞具有 能力。
(4)综合上述实验成果,可以为医学研究提供哪些新方向? (多选)。
a.治疗骨骼损伤
b.治疗病毒感染引起的肺炎
c.实现断肢、断腿、断指的再生长
28.(8分)小秦同学在参加“调查我们身边的生物”这一活动时,利用网络资源认识了下面两种生物。请据资料回答以下问题。
资料一:鲸不是鱼,而是哺乳动物。鲸体温恒定,听觉十分灵敏,能感受超声波,靠回声定位来寻找食物、联系同伴或逃避敌害。鲸通常成群结队地在海里生活,每隔一段时间必须要浮出水面,利用头上的喷水孔喷出水柱,就像花园里的喷泉一样。
资料二:红杏,落叶乔木,是著名的观花树种,可配植庭院前、墙隅、道旁或水边。红杏在每年的三至四月间陆续开放,果实可食用。
(1)资料一中画线部分体现了生物的基本特征是生物能进行 。
(2)红杏的生长需要从土壤中吸收水和无机盐,这反映了生物的生活需要 。红杏能开花结果,这反映了生物能 的特征。
(3)我国宋代中期著名诗人叶绍翁曾写道:“春色满园关不住,一枝红杏出墙来。”“红杏出墙”反映了生物能 的特征。
29.(8分)绿草履虫(下图)是草履虫家族中特殊的一员,它的细胞内可以存活数以百计的小球藻,因而呈现绿色,两者通过相互作用实现了“和平共处”。请分析回答下列问题。
(1)制作绿草履虫的临时装片时,应吸取表层培养液进行观察。绿草履虫的体表布满 ,有助于
它在水中快速游动、摄食。
(2)绿草履虫通过 将水体中的小球藻“吞”进细胞内,所形成的食物泡将随着细胞质的流动不断地变小,消化后的食物残渣会从 排出体外;有小部分小球藻未被消化利用,会被特殊的膜结构保护起来,实现了在绿草履虫体内定居。
(3)研究发现,长期在黑暗条件下培养绿草履虫,其体内的小球藻会减少甚至消失,此时就需要绿草履虫依靠自身从外界获取营养,能量消耗增多,因此细胞中 (填细胞结构名称)的数量会上升,且集中分布在代谢旺盛的区域。
30.(12分)2024年 6月据央广网报道,西安市高陵区的现代设施农业示范园内,番茄长势喜人,近些年,随着“跨界”风潮的兴起,高陵区也开启了一场农业的“跨界”之旅,打造全新的高陵农业区域公用品牌——“高陵全季番茄”。小秦对番茄做了相关的探究。
探究任务一:用显微镜观察番茄果肉细胞临时装片
图甲表示临时装片制作过程,图乙是单目显微镜的结构示意图,请回答下列有关问题。
(1)图甲中小秦制作临时装片的正确步骤是 (填字母)。
(2)为了看到更大的物像,小秦应转动图乙中的 (填序号),选择放大倍数更大的物镜。
(3)与人的口腔上皮细胞相比,该细胞特有的结构是 和液泡。
探究任务二:番茄的结构层次
番茄是我们生活中经常食用的蔬菜,在全世界广泛栽培。请回答下列有关问题。
(4)从图1中我们可以看出,番茄的植株是由根、茎、叶、花、果实、种子这些 构成的。
(5)将番茄切开,会看到番茄的果肉中有一条条“经络”,这些“经络”就是 组织,其功能是 。
相关试卷
这是一份[生物][期末]陕西省西安市莲湖区2023-2024学年七年级下学期期末试题,共11页。试卷主要包含了请将各题答案填写在答题卡上,每一个肾单位的组成是等内容,欢迎下载使用。
这是一份陕西省西安市莲湖区2023-2024学年七年级上学期期中生物试题(解析版),共19页。试卷主要包含了请将各题答案填写在答题卡上等内容,欢迎下载使用。
这是一份陕西省西安市莲湖区2023-2024学年七年级上学期期中生物试题,共14页。试卷主要包含了请将各题答案填写在答题卡上,下列有关生物圈的说法,错误的是等内容,欢迎下载使用。