河南省驻马店市确山县2022-2023学年七年级5月月考生物试卷(解析版)
展开
这是一份河南省驻马店市确山县2022-2023学年七年级5月月考生物试卷(解析版),共18页。试卷主要包含了选择题,综合分析题等内容,欢迎下载使用。
1. 下列哪种实验现象能证明馒头中有淀粉存在( )
A. 向馒头渣上滴加碘液馒头变蓝色
B. 将盛有馒头渣的试管放到37℃温水中,馒头消失
C. 向馒头渣上滴入唾液,馒头没有发生变化
D. 将馒头放到口腔中咀嚼,出现了甜味
【答案】A
【分析】(1)对照实验:在探究某种条件对研究对象的影响时,对研究对象进行的除了该条件不同以外,其他条件都相同的实验。根据变量设置一组对照实验,使实验结果具有说服力。一般来说,对实验变量进行处理的是实验组,没有处理是的是对照组。
(2)唾液中的唾液淀粉酶将馒头中的淀粉分解成麦芽糖;淀粉遇碘变蓝色是淀粉的特性,因此常用碘液来验证淀粉的存在。
【详解】A.淀粉遇碘液变成蓝色,所以向试管中的馒头渣上滴入碘液,馒头变蓝色,可以证明馒头中有淀粉存在,故A正确。
B.将盛有馒头渣的试管放到37℃的温水中,馒头不会消失,故B错误。
C.唾液淀粉酶可以将淀粉分解成麦芽糖,向试管中的馒头渣上滴入唾液,馒头没有发生变化,不能证明任何问题,故C错误。
D.将馒头放到口腔中咀嚼后,出现了甜味,是因为唾液淀粉酶可以将淀粉分解成麦芽糖,但并不能证明馒头中有淀粉存在,故D错误。
故选A。
2. 中国航天营养与食品工程研究室为神舟十三号3名航天员准备了127种食物,以保证航天员在轨飞行期间的营养需求。下列营养物质中,能被航天员直接吸收的一组是( )
A. 水、淀粉、脂肪酸B. 无机盐、葡萄糖、氨基酸
C. 水、脂肪、无机盐D. 水、维生素、蛋白质
【答案】B
【分析】食物中含有六大类营养物质:蛋白质、糖类、脂肪、维生素、水和无机盐,每一类营养物质都是人体所必需的。食物中的水、无机盐和维生素可以不经消化,在消化道内直接被吸收。
【详解】食物所含的营养物质中,水、无机盐、维生素是小分子的物质能够直接被人体消化道吸收,而蛋白质、淀粉和脂肪是大分子物质需经过消化后分别变成氨基酸、葡萄糖、甘油和脂肪酸小分子物质才能被吸收。因此选项中能被航天员直接吸收的是B无机盐、葡萄糖、氨基酸。
故选B。
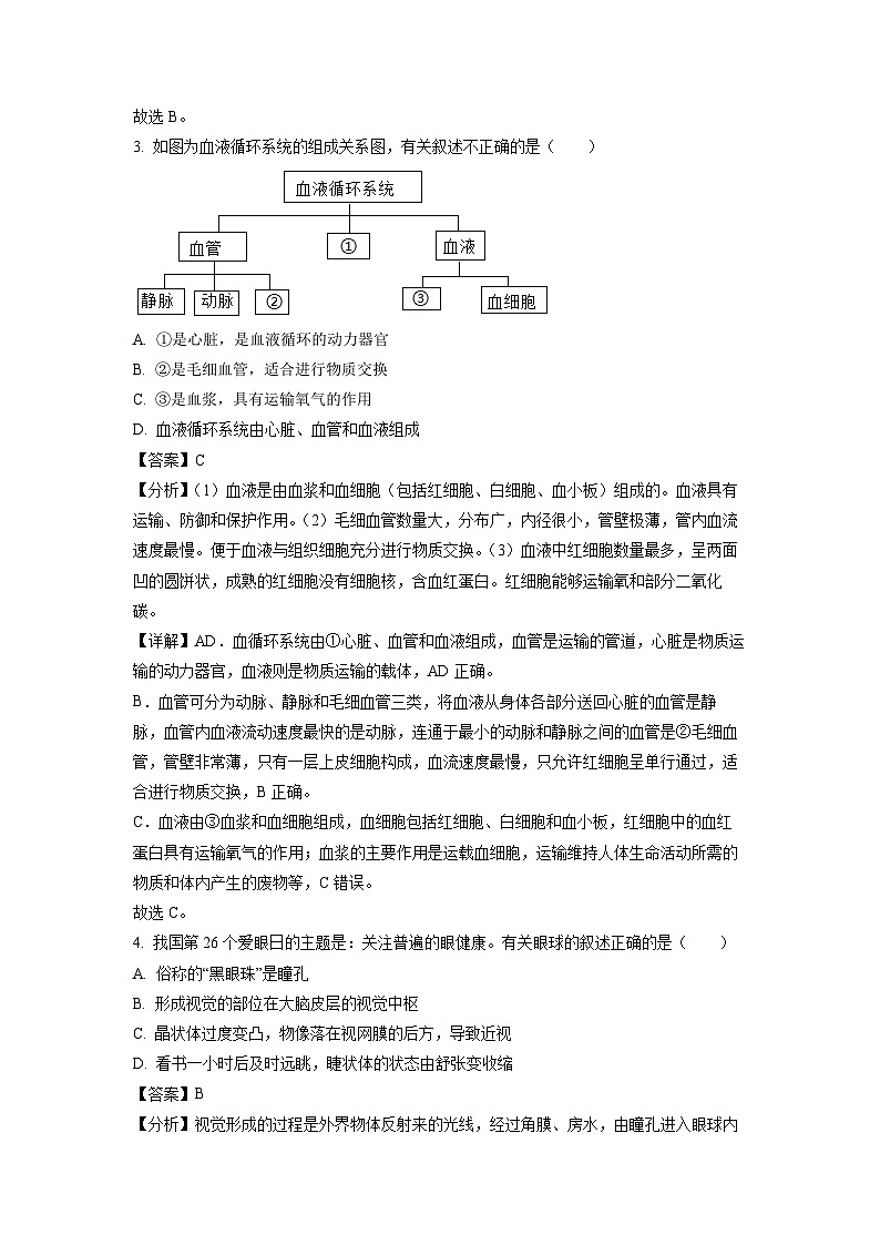
3. 如图为血液循环系统的组成关系图,有关叙述不正确的是( )
A. ①是心脏,是血液循环的动力器官
B. ②是毛细血管,适合进行物质交换
C. ③是血浆,具有运输氧气的作用
D. 血液循环系统由心脏、血管和血液组成
【答案】C
【分析】(1)血液是由血浆和血细胞(包括红细胞、白细胞、血小板)组成的。血液具有运输、防御和保护作用。(2)毛细血管数量大,分布广,内径很小,管壁极薄,管内血流速度最慢。便于血液与组织细胞充分进行物质交换。(3)血液中红细胞数量最多,呈两面凹的圆饼状,成熟的红细胞没有细胞核,含血红蛋白。红细胞能够运输氧和部分二氧化碳。
【详解】AD.血循环系统由①心脏、血管和血液组成,血管是运输的管道,心脏是物质运输的动力器官,血液则是物质运输的载体,AD正确。
B.血管可分为动脉、静脉和毛细血管三类,将血液从身体各部分送回心脏的血管是静脉,血管内血液流动速度最快的是动脉,连通于最小的动脉和静脉之间的血管是②毛细血管,管壁非常薄,只有一层上皮细胞构成,血流速度最慢,只允许红细胞呈单行通过,适合进行物质交换,B正确。
C.血液由③血浆和血细胞组成,血细胞包括红细胞、白细胞和血小板,红细胞中的血红蛋白具有运输氧气的作用;血浆的主要作用是运载血细胞,运输维持人体生命活动所需的物质和体内产生的废物等,C错误。
故选C。
4. 我国第26个爱眼日的主题是:关注普遍的眼健康。有关眼球的叙述正确的是( )
A. 俗称的“黑眼珠”是瞳孔
B. 形成视觉的部位在大脑皮层的视觉中枢
C. 晶状体过度变凸,物像落在视网膜的后方,导致近视
D. 看书一小时后及时远眺,睫状体的状态由舒张变收缩
【答案】B
【分析】视觉形成的过程是外界物体反射来的光线,经过角膜、房水,由瞳孔进入眼球内部,再经过晶状体和玻璃体的折射作用,在视网膜上能形成清晰的物像,物像刺激了视网膜上的感光细胞,这些感光细胞产生的神经冲动,沿着视神经传到大脑皮层的视觉中枢,就形成视觉。
【详解】A.虹膜中含有许多色素细胞,不透光,在这些细胞中所含色素量的多少就决定了虹膜的颜色。东方人是有色人种,虹膜中色素含多,眼珠看上去呈黑色,因此被称为“黑眼珠”,A错误。
B.结合分析可知,形成视觉的部位在大脑皮层的视觉中枢,B正确。
C.如果晶状体的凸度过大,或眼球前后径过长,远处物体反射来的光线通过晶状体折射后形成的物像就会落在视网膜的前方,导致看不清远处的物体,形成近视眼。近视眼戴凹透镜加以矫正,C错误。
D.看书一小时后及时远眺,在这个过程中,物体离眼由近及远,因此晶状体的曲度由大变小,睫状肌由收缩变为舒张,D错误。
故选B。
5. 深圳已经连续六次荣获全国文明城市称号,如今第七届全国文明城市创建工作在全市开展得如火如荼。“不随地吐痰”是一个城市文明标志,痰形成的部位是( )
A. 鼻腔B. 喉
C. 口腔D. 气管和支气管
【答案】D
【分析】在呼吸道感染受刺激,或者其他原因刺激到了呼吸道的黏膜,就会呼吸道黏膜充血,水肿,有大量的分泌物渗出形成痰液。
【详解】在呼吸道感染受刺激,或者其他原因刺激到了呼吸道的黏膜,就会呼吸道黏膜充血,水肿,有大量的分泌物渗出形成痰液。最主要的位置是在气管和支气管。痰液形成后通过气管黏膜上的纤毛和咳嗽运动把痰液排出体外,因此ABC错误,D正确。
故选D。
6. 人体每天形成的原尿约有150升,而每天排出的尿约1.5升,这是因为( )
A. 肾小囊的重吸收作用B. 肾小球的滤过作用
C. 肾小管的滤过作用D. 肾小管的重吸收作用
【答案】D
【分析】肾单位是肾脏的结构和功能单位,肾单位包括肾小体和肾小管。肾小体包括呈球状的肾小球和呈囊状包绕在肾小球外面的肾小囊,囊腔与肾小管相通。
尿的形成要经过肾小球和肾小囊内壁的过滤作用和肾小管的重吸收作用两个连续的过程。
【详解】血液流经肾小球时,血液中的尿酸、尿素、水、无机盐和葡萄糖等物质通过肾小球的过滤作用,过滤到肾小囊中,形成原尿;当原尿流经肾小管时,全部葡萄糖、大部分水和部分无机盐等被肾小管重吸收,这些被重吸收的物质进入包绕在肾小管外的毛细血管中,送回到血液,剩下的水、无机盐、尿素等就形成尿液。因此“健康人每天形成的原尿约有150升,而每天排出的尿液却只有1.5升左右”,这是由于肾小管的重吸收作用。
故选D。
7. 如图是人体三种类型血管内血流速度变化示意图,下列有关叙述错误的是( )
A. 血管I内为动脉血,Ⅲ为内静脉血
B. 血管Ⅱ内血流速度最慢,红细胞单行通过
C. 皮下注射后药物通过物质交换进入血管Ⅱ
D. 受外伤,血管Ⅲ破裂出血,需按压远心端
【答案】A
【分析】动脉将血液由心脏流向全身的血管,其管壁厚,弹性大,血流速度快,静脉是将全身的血液收集流入心脏的血管,其血流速度慢;毛细血管管壁薄,血流速度慢,官腔小等特点适于进行物质交换。因此血管Ⅰ是动脉血管,血管Ⅱ是毛细血管,血管Ⅲ是静脉血管。
【详解】A.Ⅰ是动脉血管,不一定内流动脉血,如肺动脉内流静脉血,A错误。
B.Ⅱ毛细血管管壁薄,血流速度慢,红细胞单行通过,B正确。
C.Ⅱ是毛细血管,管壁最薄,只有一层上皮细胞构成,管腔最小,只允许红细胞呈单行通过,血流速度极慢,有利于血液与组织细胞进行物质交换。所以皮下注射后药物通过物质交换进入血管Ⅱ,C正确。
D.Ⅲ静脉是将全身的血液收集流入心脏的血管,静脉出血的特点,颜色暗红,血流较慢,在远心端止血,D正确。
故选A。
8. 如图为人体肺泡与血液之间的气体交换示意图,下列相关叙述错误的是( )
A. 肺泡数目较少
B. 肺泡壁由一层扁平上皮细胞构成
C. 肺泡壁外面包绕着丰富的毛细血管
D. 血液流经肺泡外毛细血管后氧气增多
【答案】A
【分析】肺泡与血液之间的气体交换叫做肺泡内的气体交换,是通过气体的扩散作用实现的。图示表示的是肺泡与血液之间的气体交换示意图。
【详解】肺泡是肺的功能单位,肺泡的数量很多,肺泡外缠绕着毛细血管,毛细血管壁和肺泡壁都很薄,只由一层上皮细胞,这有利于肺泡与血液之间进行气体交换。血液流经肺泡周围的毛细血管后,血液中氧气的含量增多,二氧化碳的含量减少,血液由静脉血变成动脉血,故选项A错误。
故选A。
9. 人体通过呼吸吸进的氧气主要用于( )
A. 使大脑清醒
B. 使细胞内有机物分解并释放能量
C. 使肺内气体充足
D. 使人体血液变鲜红
【答案】B
【分析】生活细胞中的有机物在氧的作用下被分解成二氧化碳和水,并释放出能量,满足细胞生活的需要,该过程即呼吸作用。
【详解】A.人体吸进的氧气用于有机物的氧化分解,使人体获得能量,而不是使大脑清醒,A错误。
B.人体生活细胞中的有机物必须在氧的作用下被分解成二氧化碳和水,并释放出能量,人体通过呼吸吸进的氧气主要用于使细胞内有机物分解井释放能量,供给人体生命活动的需要,B正确。
C.人体吸进的氧气虽然进入肺,但最终通过血液循环输送到组织细胞,用于细胞内有机物分解,C错误。
D.血液之所以是红色的,是因为血液中的红细胞有一种含铁的结合蛋白——血红蛋白,D错误。
故选B。
10. 珍爱生命,文明出行,人人有责。下列与“行人看到红灯主动停下”的反射类型不同的是( )
A. 听到铃声进教室B. 看电视感动得热泪盈眶
C. 吃到山楂流唾液D. 盲人通过触摸识别文字
【答案】C
【分析】反射一般可以分为两大类:非条件反射和条件反射。非条件反射是指人生来就有的先天性反射,是一种比较低级的神经活动,由大脑皮层以下的神经中枢(如脑干、脊髓)参与即可完成;条件反射是人出生以后在生活过程中逐渐形成的后天性反射,是在非条件反射的基础上,在大脑皮层参与下完成的,是高级神经活动的基本方式,解答即可。
【详解】看到红灯要停步,属于条件反射。
A.听到上课铃响尽快进教室,是在大脑皮层参与下完成的,属于条件反射,A不符合题意。
B.看电视感动得热泪盈眶,是人类特有的反射活动,属于条件反射,B不符合题意。
C.吃到山楂流唾液是生来就有的先天性反射活动,属于非条件反射,与“行人看到红灯主动停下”的反射类型不同,C符合题意。
D.盲人通过触摸识别文字,是人类特有的对语言文字的反射活动,属于条件反射,D不符合题意。
故选C。
11. 下列有关人体内生长激素的叙述,正确的是( )
A. 由甲状腺分泌B. 由导管输送入血液
C. 幼年时分泌不足会患侏儒症D. 幼年时分泌越多越好
【答案】C
【分析】垂体分泌的生长激素(蛋白质类物质),作用于全身细胞,具有促进生长,促进蛋白质合成和骨生长的作用。幼年时生长激素分泌不足会患侏儒症,分泌过多会患巨人症;成年期生长激素分泌过多会患肢端肥大症。
【详解】A.生长激素是由垂体分泌的,A错误。
B.分泌激素的腺体是内分泌腺,没有导管,激素直接进入血液循环输送到全身各处,B错误。
C.结合分析可知:幼年时生长激素分泌不足会患侏儒症,C正确。
D.结合分析可知:幼年时生长激素分泌过多会患巨人症,D错误。
故选C。
12. 小科整理了人体内物质代谢过程的知识结构及说明,其中说明有错误的是( )
A. 消化系统①过程表示食物的消化和吸收,主要在胃内完成
B. 呼吸系统的主要器官是肺,是a、b物质交换的场所
C. 血液循环系统由心脏、血管和血液组成,负责物质运输
D. 泌尿系统的主要器官是肾脏,是形成尿液的器官
【答案】A
【分析】如图是人体消化、呼吸、泌尿、循环系统生理活动示意图,图中①表示吸收、a是氧气、b是二氧化碳。
【详解】A.消化系统图中①表示吸收,小肠是消化食物和吸收营养物质的主要场所,A错误。
B.呼吸系统的组成包括呼吸道和肺两部分,呼吸道包括鼻、咽、喉、气管、支气管,是呼吸的通道,肺是气体交换的主要场所,是a氧气、b二氧化碳物质交换的场所,B正确。
C.血液循环系统由心脏、血管和血液组成,负责物质运输,输送营养物质和代谢废物,C正确。
D.肾脏由大约一百万个肾单位组成,肾单位由肾小体、肾小管组成,肾小体由肾小囊、肾小球组成。当血液流经肾时,肾将多余的水、无机盐和尿素等从血液中分离出来,使血液得到净化;可见肾脏是形成尿的器官,因而是泌尿系统的主要器官,D正确。
故选A。
13. 眨眼反射是人生来就有的反射。下列有关叙述错误的是( )
A. 属于条件反射B. 其结构基础是反射弧
C. 不需要大脑皮层的参与D. 是人体对外界刺激发生的反应
【答案】A
【分析】反射一般可以分为两大类:非条件反射和条件反射,非条件反射是指人生来就有的先天性反射,是一种比较低级的神经活动,由大脑皮层以下的神经中枢(如脑干、脊髓)参与即可完成,也称为简单反射,如:缩手反射等;条件反射是人出生以后在生活过程中逐渐形成的后天性反射,是在非条件反射的基础上,经过一定的过程,在大脑皮层参与下完成的,是一种高级的神经活动,是高级神经活动的基本方式,也称为复杂反射。
【详解】眨眼反射是人生来就有的反射,属于非条件反射。反射的中枢在脑干中,不需要大脑皮层的参与。反射的结构基础是反射弧。眨眼反射是人体对外界刺激作出的反应。
故选A。
14. 人体内的激素含量少,作用大,分泌异常会引起某些疾病。食用加碘食盐可以防治的疾病是( )
A. 侏儒症B. 糖尿病
C. 巨人症D. 地方性甲状腺肿
【答案】D
【分析】激素是指由内分泌腺或内分泌细胞分泌的高效生物活性物质,它通过调节各种组织细胞的代谢活动来影响人体的生理活动,对机体的代谢、生长、发育、繁殖、性别、性欲和性活动等起重要的调节作用。注意:激素既不组成细胞机构,也不提供能量,也不起催化作用,仅仅起着“信使”的作用,将生物信息传递给靶细胞,对生理生化反应起着调节作用
【详解】A.垂体分泌的生长激素能够调节人体的生长发育,幼年时生长激素分泌不足会引起侏儒症,侏儒症患者身材矮小,但智力正常,A错误。
B.如果血液中的葡萄糖浓度高时,就会有一部分从尿液中排出,形成糖尿病。糖尿病的原因一般是胰岛分泌的胰岛素不足造成的,另外肾小管出现病变,使原尿中的葡萄糖不能全部吸收,也会出现糖尿病,B错误。
C.生长激素是由垂体分泌的,生长激素的作用是调节人体的生长发育。幼年时分泌过少会得侏儒症,分泌过多会得巨人症,C错误。
D.碘是合成甲状腺激素的主要原料。在一些山区、高原和内陆地区,由于土壤、饮水和食物中缺碘,会导致甲状腺激素分泌不足,容易引起甲状腺增生肿大,成为地方性甲状腺肿,俗称大脖子病,食用加碘食盐以及常吃海带等含碘丰富的海产品,可以有效地预防这种疾病,D正确。
故选D。
15. 以下过程表示冰球运动员在球场上的反射活动,下列分析不正确的是( )
A. 该反射属于复杂的反射
B. 该反射的感受器是眼球的角膜
C. ①是该反射的传入神经
D. 该反射的神经中枢在大脑皮层
【答案】B
【分析】反射的结构基础是反射弧,包括感受器、传入神经、神经中枢、传出神经、效应器五部分。图中①传入神经、②传出神经。
【详解】A.该反射有大脑皮层的参与,属于复杂反射,A正确。
B.眼球中的视网膜,为一层柔软而透明的膜,紧贴在脉络膜内面,有感受光刺激的作用。视网膜上的感光细胞能够把物体的色彩、亮度等信息转化为神经冲动,故视网膜是视觉感受器,B错误。
C.具有从神经末梢向中枢传导冲动的神经称为传入神经。由图可知,①指的是传入神经,C正确。
D.视觉形成的部位是大脑皮层的视觉中枢,D正确。
故选B。
16. 一男子已经20岁了,智力发育正常,但身高只有1米。请问患者是由于幼年时哪种激素分泌不足引起的( )
A. 甲状腺激素B. 生长激素C. 胰岛素D. 性激素
【答案】B
【分析】激素是由内分泌腺的腺细胞所分泌的、对人体有特殊作用的化学物质。它在血液中含量极少,但是对人体的新陈代谢、生长发育和生殖等生理活动,却起着重要的调节作用。激素分泌异常会引起人体患病。
【详解】A.幼年时甲状腺激素分泌不足会患呆小症,身材矮小,智力低下,A不符合题意。
B.幼年时生长激素分泌不足会患侏儒症,一男子已经20岁了,智力发育正常,但身高只有1米,说明他是一名侏儒症患者,B符合题意。
C.胰岛素分泌不足会患糖尿病,C不符合题意。
D.性激素与人体第二性征的出现有关,所以性激素分泌过少,会影响第二性征,D不符合题意。
17. 手机光线对眼底的刺激会引起白内障、黄斑病变的发生率增高,在黑暗环境中长时间玩手机还可能诱发青光眼。在黑暗中,能够调节光线进入眼球的结构是( )
A. 瞳孔B. 角膜
C. 巩膜D. 晶状体
【答案】A
【分析】眼球是眼的主体部分,由眼球壁和内容物组成。眼球壁包括外膜(角膜和巩膜)、中膜(虹膜、睫状体、脉络膜)、内膜(视网膜)三部分,内容物包括房水、晶状体和玻璃体。
【详解】A.瞳孔由虹膜围成,膜内平滑肌活动控制瞳孔的开大、缩小,调节进入眼内光线的多少,A符合题意。
B.角膜位于眼球壁外膜的前部,无色透明的,有丰富的感觉神经末梢,起保护作用,B不符合题意。
C.巩膜位于眼球壁外膜后部,白色不透明,保护眼球作用,C不符合题意。
D.晶状体是一个小巧而富有弹性的凸透镜状结构,被悬挂于睫状体上,睫状体内平滑肌的舒缩引起晶状体的曲度变化从而对光线起折射作用,D不符合题意。
故选A。
18. 我们的颈部腋下、腹股沟等处分布有较多的淋巴结,后者是重要的免疫器官,属于人体的( )
A. 第一道防线的组成部分B. 第二道防线的组成部分
C. 第三道防线的组成部分D. 第一、二道防线的组成部分
【答案】C
【分析】人体三道防线的组成、功能和免疫的特点,如下表:
【详解】由分析可知,第三道防线主要由免疫器官(扁桃体、淋巴结、胸腺、骨髓、和脾脏等)和免疫细胞(淋巴细胞、吞噬细胞等)组成,C符合题意。故选C。
19. 心情愉快是儿童青少年心理健康的核心。当你遇到挫折或不顺心的事情时,下列处理方法中不恰当的是( )
A. 听听音乐、散散步,分散注意力B. 向自己的父母发脾气
C. 向知心的朋友诉说D. 找一个适当的理由安慰自己
【答案】B
【分析】健康不仅仅是没有疾病,是指一种身体上、心理上和社会适应方面的良好状态。心情愉快是儿童青少年心理健康的核心。良好的情绪和适度的情绪反应,表示青少年的身心处于积极的健康状态。
【详解】A.当情绪不好时,有意识地转移话题,或者做点别的事情,如听音乐、看电视、打球、下棋、外出跑步等,来分散自己的注意力,这样可以使情绪得到缓解,A正确。
B.“向自己的父母发脾气”不能有效的调节自己的情绪,还给家人带来了伤害,B错误。
C.把自己心中的烦恼向亲人或知心的朋友诉说甚至大哭一场,把积压在内心的烦恼宣泄出来,这样也会有利于身心健康,但是,要注意宣泄的对象、地点和场合,方法也要适当,避免伤害别人,C正确。
D.当你想得到一件东西,或者想做某件事而未能成功时,为了减少内心的失望,可以找一个适当的理由来安慰自己,这样可以帮助你在挫折面前接受现实,保持较为乐观的态度,D正确。
故选B。
20. 图中甲、乙、丙表示传染病流行的三个基本环节,a表示病原体。下列分析错误的是( )
A. a包括细菌、真菌、病毒和寄生虫等
B. 甲为传染源,乙为易感人群
C. 切断丙能防止乙变成甲
D. 保护乙的措施有戴口罩、勤洗手和多锻炼等
【答案】D
【分析】(1)传染病是由病原体引起的,能在生物之间传播的疾病。传染病若能流行起来必须同时具备传染源、传播途径、易感人群三个环节,所以预防传染病的措施有控制传染源、切断传播途径、保护易感人群。
(2)病原体是指引起传染病的细菌、病毒和寄生虫等生物,如肝炎病毒、痢疾杆菌、蛔虫等均属于病原体。传染源是指病原体已在体内生长、繁殖并能散播病原体的人和动物;传播途径是指病原体从传染源到易感人群经过的途径;易感人群是指对某种传染病缺乏特异性免疫力的人群。a表示病原体,从传染病的三个环节来看,甲是传染源、乙是易感人群、丙是传播途径。
【详解】A.病原体是指引起传染病的细菌、病毒和寄生虫等生物,如肝炎病毒、痢疾杆菌、蛔虫等均属于病原体。根据题干可知,a表示病原体,所以a包括细菌、病毒和寄生虫等,A正确。
B.传染源是指病原体已在体内生长、繁殖并能散播病原体的人和动物;易感人群是指对某种传染病缺乏特异性免疫力的人群。所以图示中甲为传染源,乙为易感人群,B正确。
C.切断传播途径丙,传染病就不能流行,所以能防止乙易感人群变成甲传染源,C正确。
D.不同类型的传染病,传播途径是不同的,保护易感人群的方法也就不同,如细菌性痢疾是消化道类传染病,传播途径主要是饮食,就要通过控制饮食去保护易感人群;呼吸道传染病可通过戴口罩、勤洗手和多锻炼等,来保护易感人群(乙)。其中,戴口罩和勤洗手属于切断传播途径,多锻炼属于保护易感人群,D错误。
故选D。
二、综合分析题(本大题包括五小题,共30分)
21. 如图为某同学体内部分生理活动的示意图(小写字母表示物质,数字表示结构)。请据图回答下列问题:
(1)该同学从空气中摄入的气体b进入体内后,随血液循环流经心脏各腔的先后顺序是______(填数字序号)。
(2)该同学早餐吃了鸡蛋,鸡蛋中的蛋白质在小肠内被分解成c______才能被吸收。如果营养物质c要到达肾,需经过图乙中的⑨______到达心腔右心房,然后经过______循环回到左心房,最后由②______出发,经______循环到达肾脏。
【答案】(1)①②③④
(2)①. 氨基酸 ②. 下腔静脉 ③. 肺 ④. 左心室 ⑤. 体
【分析】图甲中:a表示二氧化碳,b表示氧气,c氨基酸;图乙中:①左心房,②左心室,③右心房,④右心室,⑤主动脉,⑥肝动脉,⑦肝门静脉,⑧肝静脉,⑨下腔静脉。
【小问1详解】
肺循环:右心室→肺动脉→肺部毛细血管→肺静脉→左心房;经过肺循环,血液由静脉血变成了动脉血。体循环:左心室→主动脉→全身各级动脉→全身各处毛细血管→全身各级静脉→上、下腔静脉→右心房;经过体循环,血液由动脉血变成了静脉血。从空气中摄入的气体b进入体内后,会经过肺循环和体循环,流经心脏各腔的先后顺序是①左心房→②左心室→③右心房→④右心室。
【小问2详解】
蛋白质在胃内初步消化为多肽,然后在小肠内彻底消化为c氨基酸被吸收。氨基酸吸收后到达肾部位组织细胞需要经过:肠部周围的毛细血管→⑦肝门静脉→肝脏周围毛细血管→⑧肝静脉→⑨下腔静脉→③右心房→④右心室→肺动脉→肺部毛细血管→肺静脉→①左心房→②左心室→⑤主动脉→肾动脉→组织细胞周围的毛细血管→组织细胞。体循环:左心室→主动脉→全身各级动脉→全身各处毛细血管→全身各级静脉→上、下腔静脉→右心房;经过体循环,血液由动脉血变成了静脉血。
22. 图中A、B、C为人体相关系统,①—⑤为相关的生理活动或物质;表一为肾脏内三种液体的主要成分比较表。请结合图5和表一的相关数据回答以下问题:
(单位:g/100mL)
(1)鸡肉(主要成分为蛋白质)最终在A系统的___________内被分解为氨基酸,通过①进入循环系统。
(2)②是外界气体中的氧气,②进入B系统中的肺时,膈肌处于___________(选填“收缩”或“舒张”)状态,进入肺泡的氧气与血液进行气体交换后,血液变成___________血。
(3)C系统中肾脏的作用是形成尿液。根据表一数据可推断E液体是___________;F液体中葡萄糖含量为0,原因是肾小管具有___________作用。
【答案】(1)小肠 (2)①. 收缩 ②. 动脉
(3)①. 原尿 ②. 重吸收
【分析】尿的形成主要包括两个连续的生理过程:肾小球的过滤作用和肾小管的重吸收作用。由图可知:A消化系统、B呼吸系统、C泌尿系统,①营养物质的吸收,②氧气、③二氧化碳,④是肾小球的滤过作用,⑤是肾小管的重吸收作用。
【小问1详解】
A是消化系统,小肠是消化和吸收的主要器官,蛋白质最终在小肠内被彻底分解为氨基酸,才能通过①营养物质的吸收进入循环系统。
【小问2详解】
②是外界气体中的氧气,氧气进入B呼吸系统中的肺时,表示吸气过程,此时膈肌处于 收缩状态,进入肺泡的氧气通过气体的扩散作用与血液进行气体交换,氧气进入血液,二氧化碳进入肺泡,此时血液变成含氧丰富的动脉血。
【小问3详解】
C泌尿系统中肾脏是形成尿液的主要器官。根据表一数据可推断E液体是原尿,判断依据是经过肾小球的滤过作用后,原尿中没有大分子蛋白质或只含有微量蛋白质;F液体是尿液,判断依据是葡萄糖的含量为0,葡萄糖含量为0的原因是肾小管具有重吸收作用,把全部的葡萄糖都重吸收进入血液循环。
23. “文明交通,安全出行”的观点越来越被更多的人所接受,成为新时代的文明新风尚。请据图所示,结合所学生物学知识回答有关问题。(注:[ ]中填图中序号,横线上写相应的结构名称)
(1)行人过马路时,要遵守“红灯停,绿灯行,黄灯亮了等一等”的交通规则。交通信号灯发出的光线经过[ ]___由瞳孔进入眼球的内部,再经过2晶状体的折射作用,最终落在[ ]___上形成物像。物像刺激了该结构上的感光细胞,产生了神经冲动,神经冲动通过视神经传导到大脑皮质的___,形成视觉。
(2)“为救护车让道”是交通文明的基本准则。当你听到远处救护车的鸣笛声时,尽管是绿灯亮也要等到救护车过后再择机行走。在这一过程中,救护车的“鸣笛声”由外耳道传到中耳,引起[ ]___的振动,振动经过听小骨的传递和放大后传到内耳,刺激[ ]___内的听觉感受器,产生神经冲动,神经冲动通过听神经传递到大脑皮质的相关中枢形成听觉。
(3)行人看到绿灯亮后,沿着人行横道前行,这种安全文明行为属于___反射(选填“条件”或“非条件”)。该反射活动是在一定的神经结构里进行的,这种结构就是___。
(4)眼睛和耳朵是我们人体重要的感觉器官,但是在日常生活中,很多同学都不注意用眼、用耳卫生,从而导致出现近视、耳损伤等疾病。下列保护眼睛和耳的健康的选项中你认为正确的有___(多选)
A. 不躺着看书
B. 可以随意的看电子产品不会伤害眼睛
C. 不要在光线昏暗的环境下看书
D. 遇到巨大声响时,应及时把口张开或闭嘴捂耳
E. 可以随意掏耳垢
F. 可以长时间的使用耳机听音乐
【答案】(1)① 3角膜 ②. 4视网膜 ③. 视觉中枢
(2)①. 5鼓膜 ②. 7耳蜗
(3)①. 条件 ②. 反射弧 (4)ACD
【分析】图中1睫状体,2晶状体,3角膜,4视网膜;5鼓膜,6听小骨,7耳蜗,8听神经,据此分析解答。
【小问1详解】
视觉的形成过程:外界物体反射的光线,经过角膜、房水,由瞳孔进入眼球内部,经过晶状体和玻璃体的折射作用,形成一个倒置的物像,视网膜上的感光细胞接受物像的刺激产生神经冲动,然后通过视神经传到大脑皮层的视觉中枢,形成视觉。因此,交通信号灯发出的光线经过3角膜由瞳孔进入眼球的内部,再经过2晶状体的折射作用,最终落在4视网膜上形成物像。物像刺激了该结构上的感光细胞,产生了神经冲动,神经冲动通过视神经传导到大脑皮质的 视觉中枢,形成视觉。
【小问2详解】
听觉的形成过程是:外界的声波经过外耳道传到鼓膜,引起鼓膜的振动;振动通过听小骨传到内耳,刺激耳蜗内的听觉感受器,产生神经冲动;神经冲动通过与听觉有关的神经传递到大脑皮层的听觉中枢,就形成了听觉。因此,在这一过程中,救护车的“鸣笛声”由外耳道传到中耳,引起5鼓膜的振动,振动经过听小骨的传递和放大后传到内耳,刺激7耳蜗内的听觉感受器,产生神经冲动,神经冲动通过听神经传递到大脑皮质的相关中枢形成听觉。
【小问3详解】
行人看到绿灯亮后,再沿着人行横道前行,是条件反射,这种反射是建立在非条件反射基础上的,神经中枢在大脑皮层上。条件反射的结构基础是反射弧,包括感受器、传入神经、神经中枢、传出神经、效应器,所以该反射活动是在一定的神经结构里进行的,这种结构就是反射弧。
【小问4详解】
在学习和生活中我们要养成良好的用眼习惯,能预防近视,要做到:三要、五不看,三要是:读书写字的姿势要正确,读书写字时眼与书的距离保持在33cm左右;看书写字40分钟后要到室外活动或向远处眺望一会儿;要认真做眼保健操,所按穴位要准确。所以A不躺着看书、C不要在光线昏暗的环境下看书是正确的用眼方法,B随意的看电子产品会伤害眼睛,B错误。D张大嘴巴,可以使咽鼓管张开,因咽鼓管连通咽部和鼓室。这样口腔内的气压即鼓室内的气压与鼓膜外,即外耳道的气压保持平衡。保持鼓膜内外大气压的平衡,以免振破鼓膜。如果闭嘴同时用双手堵耳也是同样道理,这样就避免了压强的突然改变对鼓膜的影响;E注意耳朵的卫生和保健,平时不要用尖锐的东西掏;F尽量不用耳机,如果用耳机听音乐时,音量不宜过大,防止对鼓膜造成危害,D正确,EF错误。
故选ACD
24. 2022年2月,中国选手谷爱凌在北京冬奥会斩获金牌的瞬间,小亮激动的心跳加快,无意识叩击了腿部膝盖下方的韧带,导致小腿向上跳起,图所示的是膝跳反射示意图。请回答下列问题:
(1)文字部分描述“无意识叩击了腿部膝盖下方的韧带,导致小腿向上跳起”的行为属于________反射。其中⑤是________,效应器是图中的[__]。小亮若是有意识的“膝跳反射”,则反射的神经中枢在____________。
(2)谷爱凌在滑雪过程中在使自身平衡的同时,还要注意力高度集中,肾上腺素分泌增多,这体现了人体的生命活动受到_____________的共同调节。此时,肌细胞通过_________作用获得能量。
【答案】(1)①. 简单##非条件 ②. 传入神经 ③. ② ④. 大脑或大脑皮层
(2)①. 神经系统和激素或神经和激素 ②. 呼吸
【分析】神经调节的基本方式是反射,反射活动的结构基础称为反射弧,包括感受器、传入神经、神中枢、传出神经和效应器。反射弧的五部分要完整,缺少任何一个环节反射活动都不能完成。
分析图可知:①感受器、②效应器、③传出神经、④神经中枢、⑤传入神经。
【小问1详解】
简单反射(也称非条件反射)是指人生来就有的先天性反射,是一种比较低级的神经活动,由大脑皮层以下的神经中枢(如脑干、脊髓)参与即可完成。复杂反射是人出生以后在生活过程中逐渐形成的后天性反射,也叫条件反射。该反射是在简单反射的基础上,经过一定的过程,在大脑皮层参与下完成的,是一种高级的神经活动,是高级神经活动的基本方式。分析图可知:①感受器、②效应器、③传出神经、④神经中枢、⑤传入神经。因此,文字部分描述的行为属于简单反射。其中⑤是传入神经,效应器是图中的[②]。小亮若是有意识的“膝跳反射”,则反射的神经中枢在大脑或大脑皮层。
【小问2详解】
人在激动时,体内肾上腺素含量升高,使机体新陈代谢加快,以便更好地适应比赛环境。肾上腺会分泌大量的肾上腺素,肾上腺素又反过来刺激心跳中枢和血压中枢,使人心跳加速,血压升高,而显得面红耳赤,这说明人体的生命活动主要受到神经系统的调节,同时也受到激素调节的影响。此时,肌细胞通过呼吸作用利用氧,将有机物分解成二氧化碳和水,并且将储存在有机物中的能量释放出来,供给生命活动的需要。
25. 阅读下列材料,分析回答有关问题:
2022年1月8日,青海门源县发生6.9级地震。为了防止地震后出现疫情,在抢救安置工作告一段落后,门源地震救灾的重点转向了卫生防疫。
在政府的组织和救援者的帮助下,当地灾民采取了一系列防疫措施:①保护水源;②食物煮熟后食用;③消灭蚊虫;④对患病者及时隔离治疗;⑤在灾区大面积喷洒消毒液。同时抗震救灾指挥部计划在重点区域内为人们免费接种疫苗。
据报道,门源灾区累计报告与灾害相关的传染病205例,发病病种包括甲肝、乙脑、痢疾、疟疾、流行性腮腺炎等。
(1)材料中提到的疾病都是由___引起的,具有传染性和流行性,属于传染病。
(2)材料中提到的防疫措施,属于控制传染源的有___,切断传播途径的有___。(均填序号)
(3)人能在有大量病原体存在的环境中健康生活,是因为人体有三道防线。如图构成了人体的第___道防线。
(4)接种疫苗是预防传染病的有效措施。疫苗进入人体后,在不引起疾病的前提下,刺激淋巴细胞产生抵抗该病原体的特殊蛋白质——___(填“抗原”或“抗体”),从而清除入侵的病原体。
【答案】(1)病原体 (2)①. ④ ②. ①②③⑤
(3)二 (4)抗体
【分析】传染病是指由病原体引起的,能够在人与人之间、人与动物之间传播的疾病,具有传染性和流行性的特点。
【小问1详解】
传染病具有传染性和流行性的特点,材料一中提到的疾病都是由病原体引起的,具有传染性和流行性,属于传染病。
【小问2详解】
传染病流行的三个环节:① 传染源:能够散播病原体的人或动物。② 传播途径:病原体离开传染源到达人或动物所经过的途径,如空气传播、饮食传播、生物媒介传播等。③ 易感人群:对某种传染病缺乏免疫力而容易感染该病的人群。 传染病能够在人群中流行,必须同时具备传染源、传播途径和易感人群三个基本环节。缺少其中任何一个环节,传染病就流行不起来。因此预防传染病的一般措施有控制传染源、切断传播途径、保护易感人群)。材料中“④对患病者及时隔离治疗”属于控制传染源;“①保护水源;②食物煮熟后食用;③消灭蚊虫;⑤在灾区大面积喷洒消毒液”属于切断传播途径。
【小问3详解】
因为人体有三道防线,第一道防线:由皮肤和黏膜组成,能阻挡、杀死病原体,清扫异物,属于非特异性免疫。第二道防线:体液中的杀菌物质和吞噬细胞,能溶解,吞噬病原体,属于非特异性免疫。第三道防线:由免疫器官和免疫细胞构成,能产生抗体、消除抗原,属于特异性免疫。图中出现体液中的杀菌物质溶菌酶和吞噬细胞,属于人体的第二道防线。
【小问4详解】
疫苗进入人体后会刺激淋巴细胞产生一种抵抗该病原体的特殊蛋白质,叫做抗体,抗体能够协助吞噬细胞来消灭特定的病原体,这种免疫类型只对特定病原体起作用,属于特异性免疫。
组成
功能
免疫类型
第一道防线
皮肤、黏膜及分泌物(唾液、胃液)
阻挡杀死病原体,清除异物
非特异性免疫
第二道防线
体液中的杀菌物质和吞噬细胞
溶解、吞噬和消灭病菌
非特异性免疫
第三道防线
免疫器官和免疫细胞
产生抗体,消灭病原体
特异性免疫
液体
水
蛋白质
葡萄糖
尿素
无机盐
D
90
7~8
0.1
0.03
0.9
E
97
微量
0.1
0.03
0.9
F
95
0
0
2
1.1
相关试卷
这是一份精品解析:河南省驻马店市确山县2022-2023学年七年级5月月考生物试题(原卷版),共6页。试卷主要包含了选择题,综合分析题等内容,欢迎下载使用。
这是一份河南省驻马店市确山县2022-2023学年八年级下学期5月月考生物试卷(含答案),共13页。试卷主要包含了单选题,实验题,读图填空题等内容,欢迎下载使用。
这是一份生物:河南省驻马店市确山县2022-2023学年七年级下学期5月月考试题(解析版),共18页。试卷主要包含了选择题,综合分析题等内容,欢迎下载使用。

