

还剩2页未读,
继续阅读
四川省眉山市仁寿县鳌峰初级中学校2024--2025学年部编版八年级上学期历史期中模拟试卷
展开相关试卷
[历史][期中]四川省眉山市仁寿县2023-2024学年八年级上学期历史11月期中试卷:
这是一份[历史][期中]四川省眉山市仁寿县2023-2024学年八年级上学期历史11月期中试卷,共4页。试卷主要包含了填写答题卡的内容用2B铅笔填写,提前 xx 分钟收取答题卡等内容,欢迎下载使用。
四川省眉山市仁寿县城区2023--2024学年部编版七年级历史下学期期中测试题:
这是一份四川省眉山市仁寿县城区2023--2024学年部编版七年级历史下学期期中测试题,共6页。
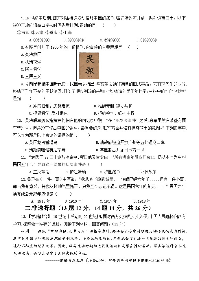
四川省仁寿县鳌峰初级中学2023--2024学年部编版九年级上学期12月月考历史试题(内容为九年级下册含解析):
这是一份四川省仁寿县鳌峰初级中学2023--2024学年部编版九年级上学期12月月考历史试题(内容为九年级下册含解析),共11页。试卷主要包含了12等内容,欢迎下载使用。