甘肃省庆阳市宁县第一中学2024-2025学年高一上学期期中考试化学试卷+
展开
这是一份甘肃省庆阳市宁县第一中学2024-2025学年高一上学期期中考试化学试卷+,共6页。试卷主要包含了请将答案正确填写在答题卡上,相对原子质量,下列关于胶体的叙述错误的是,下列关于电解质的说法正确的是,下列关于焰色试验的说法错误的是,已知反应等内容,欢迎下载使用。
1.答题前填写好自己的姓名、班级、考号等信息
2.请将答案正确填写在答题卡上
3.相对原子质量:H1 O16 Na23 Cl35.5 Mn55
第Ⅰ卷 选择题
一、单选题(每小题3分,共54分)
1.化学与生产、生活密切相关。下列说法不正确的是( )
A.生石灰可用作食品抗氧化剂
B.五彩缤纷的烟花呈现的是不同金属元素的焰色
C.可用于自来水的杀菌消毒
D.俗称小苏打,水溶液呈弱碱性,是常用的食品添加剂
2.按照物质的树状分类和交叉分类,应属于( )
①酸;②混合物;③氧化物;④含氧酸;⑤一元酸;⑥强酸;⑦化合物;
A.①④⑤⑥⑦B.①②③④⑤⑥⑦C.①②④⑦D.①②④⑤⑥
3.分类是科学研究的重要方法,下列物质分类正确的是( )
A.、、均属于酸性氧化物
B.同素异形体:石墨、、金刚石
C.混合物:漂白粉、氯水、液氯、
D.难溶于水,是二元弱碱
4.下列关于胶体的叙述错误的是( )
A.胶体区别于其它分散系的本质特征是分散质的微粒直径在之间
B.可用丁达尔效应来区分溶液和胶体
C.把饱和溶液滴入到溶液中,以制取胶体
D.晨雾中的光束如梦如幻,是丁达尔效应带来的美景
5.下列关于电解质的说法正确的是( )
A.液态不能导电,所以不是电解质
B.金属铜能导电,但它不是电解质;是非电解质
C.溶于水能导电,所以是电解质
D.熔融能导电,所以是电解质
6.下列物质在水溶液中的电离方程式错误的是( )
A.B.
C.D.
7.下列关于焰色试验的说法错误的是( )
A.实验前用稀盐酸清洗做焰色试验的铂丝(或铁丝)
B.钠的焰色为紫色,钾的焰色为黄色
C.需透过蓝色钴玻璃观察钾的焰色
D.可以用焰色试验鉴别、
8.酒精检测仪中装有重铬酸钾,该化合物中铬元素(Cr)的化合价为( )
A.+6B.+5C.+4D.+2
9.下列微粒中,从氧化还原的角度看,只具有氧化性的是( )
①②③④⑤⑥Al
A.③B.③⑤C.①②D.④⑥
10.已知反应:①,②,③,④判断下列物质的氧化性强弱,正确的是( )
A.B.
C.D.
11.下列化学反应的离子方程式正确的是( )
A.铁粉和盐酸溶液反应:
B.氢氧化镁溶于盐酸中:
C.氢氧化钡溶液与稀硫酸溶液混合:
D.向澄清石灰水中滴加碳酸钠溶液:
12.在无色透明强酸性溶液中,能大量共存的离子组是( )
A.、、、B.、、、
C.、、、D.、、、
13.一种试剂与溶液、溶液、溶液混合,现象均不相同的是( )
A.稀B.溶液C.稀盐酸D.溶液
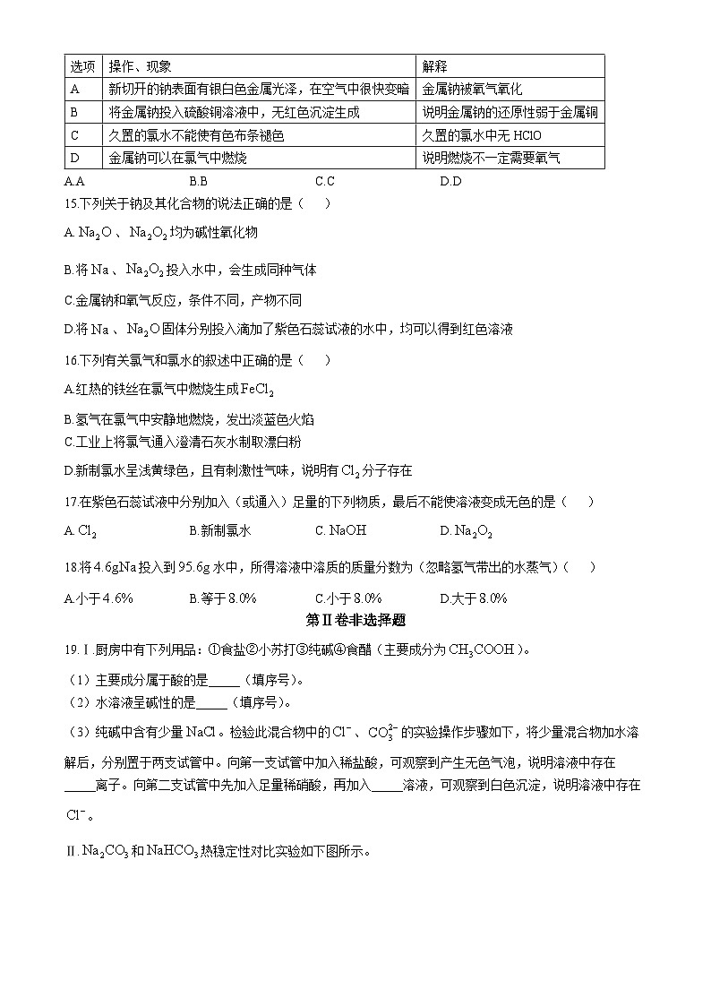
14.对如表实验现象的解释不正确的是( )
A.AB.BC.CD.D
15.下列关于钠及其化合物的说法正确的是( )
A.、均为碱性氧化物
B.将、投入水中,会生成同种气体
C.金属钠和氧气反应,条件不同,产物不同
D.将、固体分别投入滴加了紫色石蕊试液的水中,均可以得到红色溶液
16.下列有关氯气和氯水的叙述中正确的是( )
A.红热的铁丝在氯气中燃烧生成
B.氢气在氯气中安静地燃烧,发出淡蓝色火焰
C.工业上将氯气通入澄清石灰水制取漂白粉
D.新制氯水呈浅黄绿色,且有刺激性气味,说明有分子存在
17.在紫色石蕊试液中分别加入(或通入)足量的下列物质,最后不能使溶液变成无色的是( )
A.B.新制氯水C.D.
18.将投入到水中,所得溶液中溶质的质量分数为(忽略氢气带出的水蒸气)( )
A.小于B.等于C.小于D.大于
第Ⅱ卷非选择题
19.Ⅰ.厨房中有下列用品:①食盐②小苏打③纯碱④食醋(主要成分为)。
(1)主要成分属于酸的是_____(填序号)。
(2)水溶液呈碱性的是_____(填序号)。
(3)纯碱中含有少量。检验此混合物中的、的实验操作步骤如下,将少量混合物加水溶解后,分别置于两支试管中。向第一支试管中加入稀盐酸,可观察到产生无色气泡,说明溶液中存在_____离子。向第二支试管中先加入足量稀硝酸,再加入_____溶液,可观察到白色沉淀,说明溶液中存在。
Ⅱ.和热稳定性对比实验如下图所示。
(4)物质A是_____(填化学式)。
(5)试管中发生反应的化学方程式是_____。
(6)能够证明的热稳定性强于的证据_____。
A.甲中澄清石灰水变混浊,乙中无明显现象B.甲和乙中澄清石灰水都变混浊
C.乙中澄清石灰水变混浊,甲中无明显现象D.甲和乙中都无明显现象
20.根据如图所示的转化关系推断各物质,已知为淡黄色固体,和为气体,的俗名为小苏打,为单质,请回答下列问题:
(1)请写出物质的化学式:A_____,其中氧元素的化合价为_____。
(2)反应①的化学方程式为_____,该反应中氧化产物为_____,(填化学式)。
(3)反应④的离子方程式为_____。
(4)固体D中含有少量的E,可采用的除杂方法为_____,鉴别D溶液和E溶液可采用的试剂为:_____或(任填两种试剂的化学式)
21.实验室为制备和收集少量干燥、纯净的氯气,选用如图所示仪器及药品:
(1)上述装置中,盛装浓盐酸的仪器名称为:_____。
(2)选择上述仪器并按顺序连接(填各接口处的字母):_____。
(3)上述实验中,饱和食盐水的作用是_____,NaOH溶液的作用是_____。
(4)如下图所示,在处通入未经干燥的氯气,当处的弹簧夹关闭,处的干燥红布条看不到明显现象;当B处弹簧夹打开,C处的干燥红布条逐渐褪色。D瓶中盛放的溶液可能是_____。
A.饱和溶液B.溶液
C.蒸馏水D.浓硫酸
(5)实验室中为进行有关氯气的性质实验,需要体积均为的两瓶氯气(常温下,氯气的密度为),制取两瓶氯气理论上需要二氧化锰的质量为_____g(保留三位有效数字)。
(6)写出上述实验中制取氯气的化学方程式,并用双线桥法分析转移电子数。
参考答案
1.A 2、A 3、B 4.C 5.D 6.B 7、B 8.A 9.B 10.A 11.D 12.C 13.C 14.B 15.C 16.D
17.C
18.B
19.(1)④ (2)②③
(3)
(4)(5)(6)C
20.(1) +1 (2) O2
(3)(4)加热
21.(1)分液漏斗 (2)(3)除去HCl 吸收多余的氯气,防止污染空气(4)BD (5)0.713 (6)选项
操作、现象
解释
A
新切开的钠表面有银白色金属光泽,在空气中很快变暗
金属钠被氧气氧化
B
将金属钠投入硫酸铜溶液中,无红色沉淀生成
说明金属钠的还原性弱于金属铜
C
久置的氯水不能使有色布条褪色
久置的氯水中无HClO
D
金属钠可以在氯气中燃烧
说明燃烧不一定需要氧气
相关试卷
这是一份甘肃省庆阳市华池县第一中学2023-2024学年高一下学期期中考试化学试卷(含答案),共8页。
这是一份甘肃省庆阳市华池县第一中学2023-2024学年高二下学期期中考试化学试卷(含答案),共7页。
这是一份甘肃省庆阳市华池县第一中学2023-2024学年高二下学期期中考试 化学试卷,共7页。

