


期中模拟卷(三)(江苏省苏州市)-2024-2025学年统编版语文九年级上册
展开
这是一份期中模拟卷(三)(江苏省苏州市)-2024-2025学年统编版语文九年级上册,共11页。试卷主要包含了阅读下面的短文,按要求答题,根据你的阅读积累,完成下表,把文中画线的句子翻译为现代汉语等内容,欢迎下载使用。
第一部分(20分)
1.阅读下面的短文,按要求答题。(8分)
畅游园林,领略江南别样风雅。苏州园林占地面积小,采用[甲]的艺术手法,变幻无穷。拙政园里山水萦绕,厅榭精美;留园里布置精巧,奇石众多;狮子林里石峰林立,错落有(zhì)。白墙黛瓦上,处处是江南风韵,诗情画意。
悠游古镇,体验水乡独特韵味。小桥流水、黛瓦嵌玉,江南的各大古镇,大多带着独特的东方古典韵味,古朴中透着(tián)静。
[乙]。苏州的江南气韵藏在湖光山色里,徜徉在自然山水里,能让你感受人间天堂的田园诗意。辽阔无垠的湖水,随风摇(yè)的芦花,你可以寻觅一条蜿蜒的木栈道,(màn)步其上,感受大自然给予的震撼。
(1)根据拼音写出相应的汉字。(4分)
① 错落有(zhì)____ ② (tián)____静 ③ 摇(yè)____ ④ (màn) ____
(2)填入文中[甲]处最恰当的一项是(2分)( )
A.不拘小节 B.不拘一格 C.推陈出新 D.独树一帜
(3)请仿照第一段和第二段首句,在文中[乙]处补写恰当的语句。(2分)
________________________________________________________________________________
2.姑苏之美,深藏在文人的笔墨下,请填写相关古诗文名句,并写出相应的作家、篇名。(8分)
(1)正是江南好风景,________________。(杜甫《_____________》)
(2)自在飞花轻似梦,________________。(______《浣溪沙》)
(3)张岱的“________________,_________________”(《湖心亭看雪》)描绘了万籁俱寂的
江南冬雪。
(4)从陆游的“________________,_________________”(《游山西村》)中我们看到了一幅
古老的江南风俗画卷。
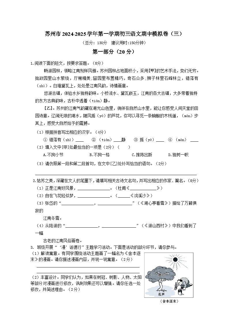
3. 班级开展“‘漫’话德行”主题学习活动。下面是活动的部分环节,请你参与。
(1)解读寓意。有同学围绕活动主题画了一幅名为《舍本逐末》的漫画。请你描述漫画内容,并说一说寓意。(2分)
___________________________________________________
___________________________________________________
(2)丰富设计。同学们认为,如果在树冠、树影、人物、太阳等部分对漫画进行修改,讽刺效果还可以增强。请你任选一处修改,并简述理由。(2分)
___________________________________________________
___________________________________________________
第二部分(50分)
(一)整本书阅读
4.根据你的阅读积累,完成下表。要求从① ② 或③ ④ 中任选一组回答。(3分)
两个创作高峰
代表作品
主题思想
20世纪30年代
《雪落在中国的土地上》《①____
____》(我从东方来/从汹涌着波涛的海上来/我将带光明给世界/又将带温暖给人类)
《雪落在中国的土地上》:②________
________________________________
________________________________
1978年以后
《光的赞歌》《③________》(活着就要斗争/在斗争中前进/即使死亡/能量也要发挥干净)
《光的赞歌》:④________________
_______________________________
5.“太阳”是文人墨客们吟诗写文章常用的意象之一,读完《艾青诗选》和《水浒传》之后,小强
和小方就两部名著中的“太阳”展开了探究,补充对话。(4分)
小强:20世纪30年代,艾青诗歌中的主要意象之一就是“太阳”,诗人借歌颂太阳表达了_____________________________________________________________。
小方:是的,《水浒传》中也写了“太阳”,比如《智取生辰纲》里有这样的诗句:“赤日炎炎似火烧,野田禾稻半枯焦。农夫心内如汤煮,楼上王孙把扇摇。”诗中“赤日”的主要作用是__________________________________________________________。
(二)古诗文阅读
阅读下面的古诗,完成6~7题。(6分)
姑苏①怀古
[唐]许 浑
宫馆余基倚棹过,黍苗无限独悲歌。
荒台麋鹿争新草,空苑岛凫占浅莎② 。
吴岫雨来虚槛冷,楚江风急远帆多。
可怜国破忠臣③ 死,日月东流生白波。
[注]① 姑苏:即姑苏台,夫差曾在台上各官妓千人,又造春宵宫,为长夜之饮。② 莎:多年生
草本植物。③ 忠臣:指伍子胥。
6.下列对这首诗的理解和赏析,不正确的一项是(2分)( )
A.首联以平叙之笔扣题,写诗人舍舟登岸,凭吊古台。下句以眼前之景表现自己对人世沧桑的
感慨,用一“悲”字奠定全诗感情基调。
B.颔联中一“争”一“占”将人事意象和自然意象并置,形成强烈反差,造成形象大于思想的艺术
效果,暗示出作者吊古的情绪。
C.尾联照应篇首,“可怜”是诗人对伍子胥悲剧命运的哀悯感叹;滚滚东流水又让诗人感慨历史
无情、自然永恒。
D.诗歌以绘景起,以抒情结,中间两联以写实和象征兼用之笔承转首尾,在整个意境空间中灌
注了伤今悲古的悲怆凄凉之气。
7.仔细阅读诗歌颈联,按要求回答问题。(4分)
(1)南宋《桐江诗话》记载:“许浑集中佳句甚多,然多用‘水’字,故国初士人云‘许浑千首湿’是也。“请结合颈联中与”水“有关的内容,分析诗人想借此表达的情感。(2分)
________________________________________________________________________________
(2)《咸阳城东楼》一诗中与本诗颈联有异曲同工之妙的一句是____________________,________________。(2分)
阅读下面的文言文,完成8~11题。(12分)
文徵明,长洲①人,初名璧,以字行更字徵仲,别号衡山。父林,温州知府。林卒,吏民醵②千金为赙③。徵明年十六,悉却之。
徵明幼不慧,稍长,颖异挺发。学文于吴宽,学书于李应祯,学画于沈周,皆父友也。又与祝允明、唐寅、徐祯卿辈相切劘④,名日益著。其为人和而介。巡抚俞谏欲遗之金,指所衣蓝衫,谓曰:“敝至此邪?”徵明佯不喻,曰:“遭雨敝耳。”谏竟不敢言遗金事。宁王宸濠慕其名,贻书币聘之,辞病不赴。四方乞诗文书画者,接踵于道,而富贵人不易得片楮⑤,尤不和国内王府及中人,曰:“此法所禁也。”
正德末,巡抚李充嗣荐之,会徵明亦以岁贡生诣吏部试,奏授翰林院待诏。世宗立,预修《武宗实录》,侍经筵,岁时颁赐,与诸词臣齿⑥。而是时专尚科目,徵明意不自得,连岁乞归。
先是,林知温州,识张璁于诸生中。璁既得势,讽徵明附之,辞不就。杨一清召入辅政,徵明见独后。一清亟谓曰:“子不知乃翁与我友邪?”徵明正色曰:“先君弃不肖三十余年,苟以一字及者,弗敢忘,实不知相公与先君友也。”一清有惭色,寻与璁谋,欲徙徵明官。徵明乞归益力,乃获致仕。
(选自《明史·列传》,有删改)
[注]① 长洲;今江苏。②醵(jù):集资。③赙(fù):送钱物给办丧事的人。④切劘(mó):切碰。
⑤楮:树皮可用于造纸的树。⑥ 齿:像牙齿一样并列。
8.下列句子中加点字意思相同的一项是(2分)( )
9.根据文意,下列说法不正确的一项是(2分)( )
A.文章开篇介绍了文徵明幼时虽不聪慧,但稍稍长大后便聪颖异常。这为后文他名声渐大、引得四方讨要诗文字画做铺垫。
B.文徵明不轻易接受别人馈赠的钱物,在金钱面前不为所动。他父亲去世时,连当地官员百姓凑集千金资助他办丧事的钱也全都谢绝了。
C.在李充嗣的举荐下,文徵明担任翰林院待诏,但仕途不得意。当皇帝要提升他的官位时,他却竭力请求回乡,最终获准退休。
D.时任内阁首辅的杨一清称“乃翁与我友”本是好意,文徵明却直白地拒绝了他,如此孤傲老实的性格,不免为其仕途造成阻碍。
10.把文中画线的句子翻译为现代汉语。(4分)
(1)徵明佯不喻,曰:“遭雨敞耳。”
________________________________________________________________________________
(2)璁既得势,讽微明附之,辞不就。
________________________________________________________________________________
11.如何理解“其为人和而介”中的“介”字?这样评价文徵明的依据何在?(4分)
________________________________________________________________________________
________________________________________________________________________________
(三)现代文阅读
阅读下面的议论文,完成12~15题。(11分)
① 一个民族没有一种精神,就很难屹立于世界民族之林。民族精神是支撑一个民族生存与发展的根本依据,是一个民族生命力、创造力和凝聚力的源泉,是一个民族的灵魂。著名哲学家张岱年先生认为,中国的民族精神基本上可以用两句儒家经典中的话来概括:“天行健,君子以自强不息。地势坤,君子以厚德载物。”儒学经典中蕴含的常理、常道,既是中华民族的价值源泉、思想准则,也规范着人们的行为,体现了中国人的宇宙观、价值观和生活方式。阅读儒学经典,不仅可以增长知识,更主要的在于认识生命的本质,明白做人的道理,提升精神的境界。
② “天不生仲尼,万古如长夜。”孔子的思想也深深影响了东亚各国,甚至远及欧美,在世界文明史上占有重要地位。孔子集以往思想文化之大成,开后世儒家学说之先声,被后世尊为“圣人”“至圣先师”“万世师表”。汉代伟大的史学家司马迁著《史记》,将身为布衣的孔子与历代王侯并列,作《孔子世家赞》,饱含深情地给予孔子极高的评价:“孔子布衣,传十余世,学者宗之。自天子王侯,中国言《六艺》者折中于夫子,可谓至圣矣!“
③ 经典是民族文化的最高形态,认识一个民族,最好的办法莫过于读它的经典。之所以经典具有永恒的魅力,是因为它关注的是社会最本质、最深层的话题,即价值体系问题。所以经典的话语历久而弥新,不因时间的流逝而褪色。经典是思想的载体,是民族文化的精华,也是民族精神的体现。儒家注重德性修养,崇尚君子人格,提倡德治仁政,追求社会和谐,向往大同理想。儒家经典中的思想精华,无疑值得我们今天去挖掘、学习和传承。
④ 天人合一。季羡林先生曾说过,“天人合一论”是中国文化对人类最大的贡献。《周易·说卦传》中有这样几句话:“立天之道,日阴与阳;立地之道,曰柔与刚;立人之道,曰仁与义。”天、地、人合称“三才”。天地之道,即指自然界阴阳刚柔的变化法则和规律。人类社会应当效法天地之道,服从普遍规律。天、地、人虽各有其道,但又是相互联系的。
⑤ 刚健有为。孔子说:“刚毅木讷近仁。”孔子的弟子曾子说:“士不可以不弘毅,任重而道远。”孟子更强调“大丈夫”气概:“富贵不能淫,贫贱不能移,威武不能屈。”儒家这种刚强不屈的精神,将个人的理想信念与社会责任感统一起来,使儒学具有强烈的入世情怀。
⑥ 中庸和谐。《尚书》《周易》都有“尚中”的哲学思想。孔子将“中”与“庸”连用,并把它提到了“至德”的高度,将前人“执中”的思想观念发展为中庸理论。孔子之孙子思作《中席》,提倡“极高明而道中庸”。儒家强调“执中”之道,故孔子既反对过于激进,也反对过于退缩,认为“过犹不及”。“中庸”不是无原则的“和稀泥”,不能把“中庸”理解成折中主义。“中和”“太和”是中庸的最高境界。
⑦ 大同理想。儒家所向往的美好社会是“天下有道”“老者安之,朋友信之,少者怀之”,形成“均无贫,和无寡,安无倾”的理想和谐社会。而身心和谐、家庭和谐、人际和谐是社会和谐的组成部分和必要前提。统治者个人良好的道德修养、礼乐制度、宽松的政策法令是实现社会和谐的保证。孔子提倡“为政以德”“修己以安百姓”。儒学经典《礼记·礼运》规划了一个“天下为公”的“大同”理想社会,激励着一代又一代的中华儿女为之奋斗。
⑧ 阅读儒学经典,我们的文化自信就会油然而生。“中国有礼仪之大,故称夏;有服章之美,故谓之华。”生活在中华大地上,“我们是中国人”的观念已经深入骨髓。我们不禁会问:我们为什么是中国人? 肤色、语言、服饰、饮食习惯、生活方式固然有所不同,但是我们与其他国家民族最大的不同就是我们受到以儒学为主干的中华文化的养育和浸润。中华文化塑造了我们的内在规定性,形成了中华民族独特的观察世界、认识社会、体悟人生的智慧、思维方式和价值观,这些才是最根本的不同。明白我们是从哪个文化走来的,才能真正意识到自我,面向未来而不迷失方向。尽管儒学经典离我们生活的时代太过于遥远,而且数量庞大,汗牛充栋。但对于普通读者来说,仍有一条捷径,那就是“由《四书》以通《五经》”,只要将《论语》《孟子》《大学》《中席》融会贯通,势必受用无穷。 (摘编自《用优秀传统文化涵养民族精神》)
12.下列对文章相关内容的理解和分析,正确的一项是(2分)( )
A.民族精神是一个民族生命力和凝聚力的源泉,是一个民族的灵魂,如果没有这种精神,一个民族就无法屹立于世界民族之林。
B.“天不生伸尼,万古如长夜”这句话强调了孔子的思想深深影响了世界各国,在世界文明史上占有重要的地位。
C.因为经典具有永恒的魅力,经典的话语历久而弥新,所以经典能关注到社会最本质、最深层的话题,经典是思想的载体。
D.我们与其他国家民族最大的不同不在于肤色、语言、服饰、饮食习惯、生活方式等,而在于以儒学为主干的中华文化。
13.第②段引用司马迁对孔子评价的话有什么作用?请简要分析。(3分)
________________________________________________________________________________
14.下列说法中,不能体现儒家“刚健有为”的思想的一项是(2分)( )
A.仁以为己任,不亦重乎?
B.人生来是不可以被打败的。
C.人生自古谁无死?留取丹心照汗青。
D.志士仁人,无求生以害仁,有杀身以成仁。
15.同学们以“新时代还要继续学习儒家经典吗”为题展开辩论,请你作为正方代表列举理由进行陈述。(4分)
________________________________________________________________________________
________________________________________________________________________________
阅读下面的文章,完成16~19题。(14分)
湖中美人
杜怀超
① 熟悉金鸡湖的人都知道,如果把园区比作闰房,那么她就是站在闺房里的窈窕淑女。所有的流光溢彩,都是她青春身姿婉约的裙裾。她用一湖洪蓝的水滋养了这片地域和岸上的人们。
② 一个长年居于西部边陲的友人来江南看我,友人一下火车,也没在意他喜不喜欢、同不同意,我们掉转车头直奔北纬31度金鸡湖。强人所难也好,固执己见也罢,我坦然承认。我甚至还强词夺理,看一座城市,不如审视一座湖泊,真正的风云都涌动在水面之下。
③ 金鸡湖如清水芙蓉一般脱俗而深情,或水天一色,或碧波荡漾,或静影沉璧,盛大、开阔,加上湖畔旅的光带,抢占了园区之景的所有风骚,成为江南报纸的新闻头条。到园区必到金鸡湖,就像到苏州必须去虎丘一看,否则就不能算到了园区。
④ 金鸡湖算不上什么大湖,它比不了毗邻的独墅湖和阳澄湖。和其他湖泊一样,它也有一段神秘的传说。相传春秋时期,吴王夫差有个女儿琼姬,在勾践进贡了西施之后,便失去了父爱。夫差和西施两人整日沉湎游玩,不理政事,被琼姬看出了端倪。她几次向父亲提出提防勾践,可是夫差不信,反而把琼姬赶到湖中一个荒岛上“面湖思过”。更令人悲愤的是,后来越王勾践带兵攻打姑苏,夫差竟然把女儿作为“礼物”送给勾践,请罪求和以保全性命。得知这一切后,琼姬痛不欲生递跳湖自尽。当地人为了纪念琼姬,那湖从此名叫“琼娅湖”。由于吴语发音中的“琼姬”和“金鸡”读音相近,因而“琼姬湖”逐渐被称为“金鸡湖”。我在友人面前倒卖着从古籍和网上搜罗来的二手知识,自然是为了博得友人的印象深刻,故事不很动人,我的狼狈状倒是让友人开心不已。不管怎么说,金鸡湖,对于一座城市而言,非同小可。湖是水的集合,水,是大地的气血。园区的繁华与妖烧,与湖水是密不可分的,“民非水火不生活”(《孟子·尽心上》)“食之所生,水与土也”(《管子·禁藏》),古志早有解语。
⑤ 我把手指向湖边林立的国际酒店、汇聚的异域美食铺,继续向友人夸夸其谈。友人除了听我说金鸡湖的传说,却并不呼应我对园区发展的夸赞之词,而是越过湖水的波光激池,指向湖心的那座小岛,我们到那里去走走。
⑥ 我一时间惊诧,以为他要指的是远处那时尚的摩天轮。湖的西北方向盘立着巨大的摩天轮,庞然大物,以一种巨大镂空的镜像,倒映着众生之相。
⑦ 友人执意要去湖心小岛。他说,她是落寞的。
⑧ 我被他那柔软的话一下子击中胸口。
⑨ 湖心小岛就在我们的对面,离岸不远。只要坐上月光码头的快艇,两三分钟即可抵达岛上。可是,更多的人和我一样,都是伫立在岸边遥望,隔着繁华的距离看着湖心的岛屿,成为某种无视或遗忘的地址。世人多留恋金鸡湖岸上的旖旎,有几人真正走近湖心里的小岛?小岛的存在,只是某种空洞的填充,化解湖泊的存在。
⑩事实上也是如此。我们登上岛后,些许落寞苍凉赫然可见,不像岸上,店铺林立,豪华阔气。岛上只有一处朴素的凉亭和两三间不知何用的木房子,看上去应该是茶舍。也就是说,岛上除了一些灌木,还有一些停栖的小鸟,剩下的只有这落寞的凉亭茶舍了。凉亭有人,一人正枯坐在石桌前,掩卷沉思。茶舍门虚掩着,木色锈迹斑斑,看不出里面有人还是无人,静寂得很,这与岸上形成强烈的反差。
⑪ 我对友人说,这有什么看的?荒岛而已。
⑫ 友人不以为然。荒岛,那是相对于车水马龙的岸上而言。就自然而言,静默生长,远离尘器和诱惑,或许就是存在的最好方式。还时间以寂静,还树木以季节。荒岛并不荒。相反,他还认为这寂寥的小岛,正是这座湖泊的精髓。湖泊的本质,源自水的无色无味。他继续道,在充满时尚与活力的现代都市,我们能抵达这样一处人迹罕至的小岛,这算得上是当下的奢侈了。
⑬友人这一遐思,一下子打乱了我的计划。原本还想晚上带他去看看被评为“苏州十大最美夜景地”之一的月光码头,欣赏下空中飘逸下来的丝绸般的月光,如此看来已属多余了。
⑭ 我有点读懂友人的心思了。 (选自《苏州杂志》,有删改)
16.请根据作者的叙述,补全下列内容,理清文章的脉络。(3分)
友人来苏州→① ___________________→夸夸其谈介绍金鸡湖→② _______ ________________→登岛后看到满目的落寞苍凉→③ _____________________→ “我”有点读懂了友人的心思
17.第⑦ 段中友人说“她是落寞的”,请你简要分析这句话背后蕴含的情感。(4分)
________________________________________________________________________________
________________________________________________________________________________
18.结合链接材料中对作家杜怀超文章的评价,谈一谈其“敏锐的感知”和“哲理性的思考”引发了你怎样的哲思?(4分)
[链接材料]我一直佩服他敏锐的感知、细腻的观察以及富有哲理性的思考,因为敏锐的感知,他所选取的题材都是独特的,即使是俗常的题材,也因他独特的认同而散发出无与伦比的魅力。 ——吕峰《一曲天籁传四方》
________________________________________________________________________________
________________________________________________________________________________
19.文中友人执意去金鸡湖的湖心小岛走走,如果下面两位文人有机会来到金鸡湖,你觉得谁也会去湖心小岛走走?请结合其作品谈谈理由。(3分)
A.张岱 B.苏轼
________________________________________________________________________________
________________________________________________________________________________
第三部分 (60分)
20.作文。(60分)
一方水土养育一方人。水,无形无色无味,但水利万物。水,是温柔的,柔情似水;水又是坚毅的,水滴石穿。似水流年里,一定有如水的人、如水的情思、如水的感悟……
请以“如水的______”为题写一篇不少于600字文章。
要求:① 文体鲜明;② 不能出现真实的学校、班级和姓名等信息。
相关试卷
这是一份期中测试模拟练习(江苏省苏州市)-2024-2025学年统编版语文九年级上册,共7页。试卷主要包含了字体工整,笔迹清楚等内容,欢迎下载使用。
这是一份期中测试模拟练习(三)(江苏省苏州市)-2024-2025学年统编版语文九年级上册,共8页。试卷主要包含了字体工整,笔迹清楚等内容,欢迎下载使用。
这是一份江苏苏州期中测试模拟练习 2024-2025学年统编版语文九年级上册,共7页。试卷主要包含了字体工整,笔迹清楚等内容,欢迎下载使用。
