江苏省南通市海安市实验中学2024-2025学年高三上学期10月月考生物试题(原卷及解析版)
展开
这是一份江苏省南通市海安市实验中学2024-2025学年高三上学期10月月考生物试题(原卷及解析版),文件包含江苏省南通市海安市实验中学2024-2025学年高三上学期10月月考生物试题原卷版docx、江苏省南通市海安市实验中学2024-2025学年高三上学期10月月考生物试题解析版docx等2份试卷配套教学资源,其中试卷共37页, 欢迎下载使用。
一、单项选择题:本部分包括15题,每题2分,共计30分。每题只有一个选项最符合题意。
1. 下列有关实验的说法正确的是( )
A. 制作根尖有丝分裂装片时解离、漂洗、按压盖玻片都能更好地将细胞分离开
B. 观察紫色洋葱鳞片叶外表皮细胞质壁分离时,原生质层的颜色会逐渐变深
C. 观察根尖有丝分裂的时候可以观察到DNA复制的过程,但不能观察到同源染色体的联会
D. 观察细胞有丝分裂时,可用pH值小于7的碱性染料对染色体进行染色
2. 下列说法正确的是( )
A. 溶酶体合成的水解酶可水解蛋白质
B. ATP的α、β位的磷酸基团之间的化学键不能断裂
C. 鸭粪可为植物提供能量,促进植物的快速生长
D. 端粒学说认为端粒缩短会引起细胞衰老,并影响染色体结构
3. 下图字母代表不同基因,变异类型①和②依次是( )
A. 突变和倒位B. 倒位和易位
C. 重组和易位D. 易位和倒位
4. 下列关于生物科学史的相关叙述错误的是( )
A. 罗伯特森通过电镜观察指出所有的生物膜都是由蛋白质-脂质-蛋白质三层结构构成
B. 鲁宾和卡门用放射性同位素标记法发现植物光合作用释放的氧气来源于水
C. 沃森和克里克利用类比推理法证明了DNA半保留复制的机理
D. 孟德尔用豌豆做实验发现了两大遗传定律但没有提出基因的概念
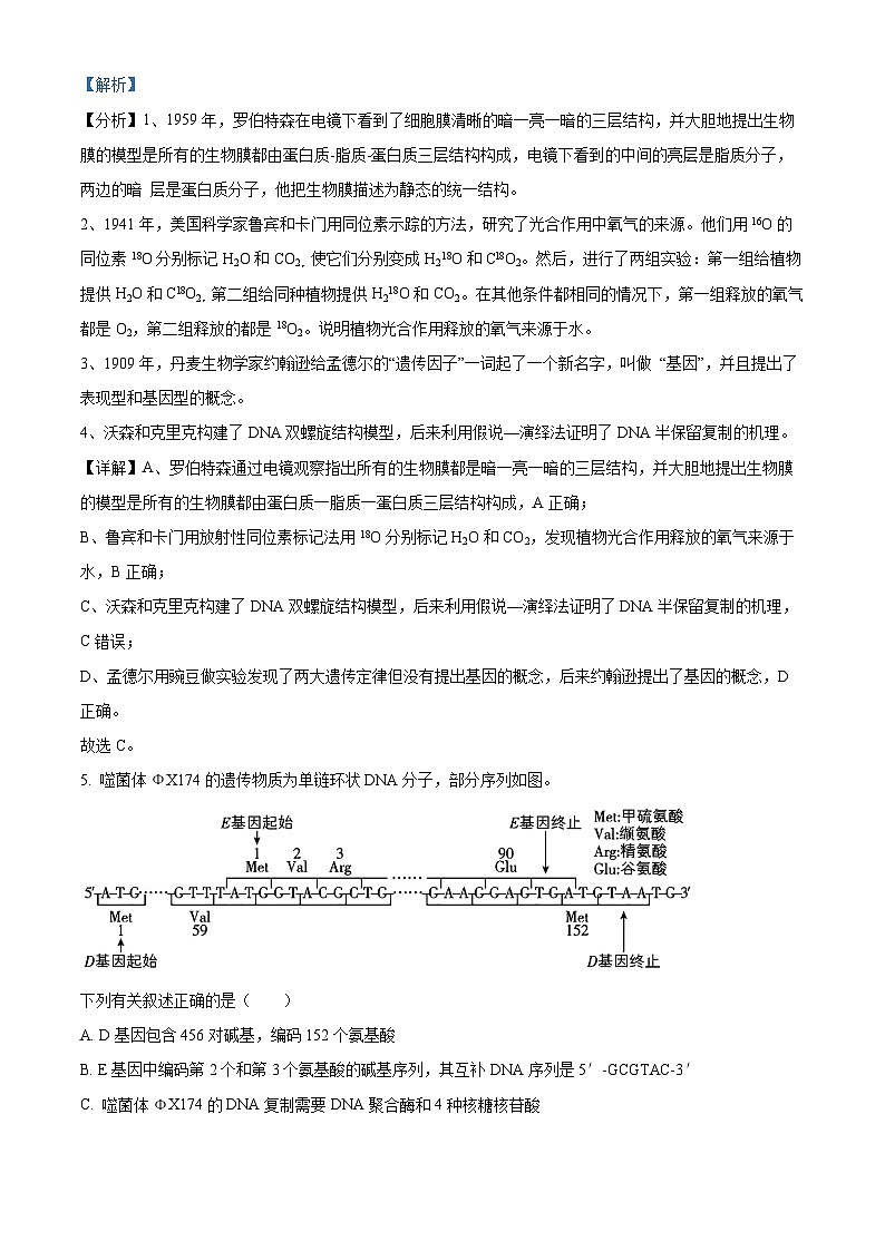
5. 噬菌体ΦX174的遗传物质为单链环状DNA分子,部分序列如图。
下列有关叙述正确的是( )
A D基因包含456对碱基,编码152个氨基酸
B. E基因中编码第2个和第3个氨基酸的碱基序列,其互补DNA序列是5′-GCGTAC-3′
C. 噬菌体ΦX174的DNA复制需要DNA聚合酶和4种核糖核苷酸
D. E基因和D基因的编码区序列存在部分重叠,且重叠序列编码的氨基酸序列相同
6. 依据“模板”或“原料”可推断中心法则各过程,下列叙述错误的是( )
A. 若模板是RNA,则过程可能为RNA复制或逆转录,也可能为翻译
B. 若原料为核糖核苷酸,则产物一定是RNA,其过程可能为转录或RNA复制
C. 若模板是DNA,则过程可能为DNA复制,也可能为转录
D. 若原料为脱氧核苷酸,则产物一定是DNA,其过程只能为DNA复制
7. 成年人排尿是一种复杂的反射活动。当膀胱充盈时,膀胱内牵张感受器受到刺激产生兴奋使人产生尿意。膀胱逼尿肌接收兴奋后收缩,产生排尿反射。通尿肌收缩时,又刺激牵张感受器,引起膀胱逼尿肌反射性收缩,直至膀胱内尿液被排空,相关过程如下图所示。下列叙述正确的是( )
A 交感神经兴奋,会导致膀胱收缩
B 截瘫病人脊髓受伤导致①②受损,无法完成排尿反射
C. 膀胱内尿液被排空过程存在负反馈调节
D. 成年人能根据环境情况适时排尿,体现了神经系统的分级调节
8. 囊性纤维化是一种严重的遗传性疾病,是由相关基因突变导致CFTR蛋白功能异常引起的。如图表示CFTR蛋白参与氯离子跨膜运输的过程示意图,下列叙述错误的是( )
A. 随着氯离子在细胞外浓度逐渐升高,水分子向膜外扩散的速率会加快
B. 氯离子跨膜运输所借助的CFTR蛋白属于通道蛋白
C. 转运过程中,CFTR蛋白会发生自身构象的改变
D. 除图中所示水的运输方式外,水还可以通过协助扩散方式进出细胞
9. 下列关于细胞生命历程的叙述,错误的是( )
A. 多细胞生物组织细胞的更新包括细胞分裂、分化等过程
B. 自由基增多可能会导致细胞衰老,大多数酶的活性下降
C. 细胞衰老时,细胞的核质比变小且物质运输效率降低
D. 细胞凋亡对生物体生长发育一般是有利的,如人指间蹼的消失
10. 下图是在显微镜下观察到的某二倍体生物减数分裂不同时期的图像。下列叙述正确的是( )
A. 图④细胞中同源染色体的姐妹染色单体可能发生互换
B. 配子中染色体的多样性主要与图①过程中染色体的行为有关
C. 按减数分裂过程分析,图中各细胞出现的先后顺序是④②①③
D. 图②细胞中染色体移向细胞两极,此时每条染色体上都只含一个DNA分子
11. 胃大部分切除的胃肠吻合术患者常会出现滋养性血糖过低症。如图是给正常人(Ⅰ组)、滋养性血糖过低症患者(Ⅱ组)和胰岛B细胞瘤性血糖过低症患者(Ⅲ组)口服75g葡萄糖后的血糖浓度变化曲线。下列说法正确的是( )
A. 胰高血糖素是人体内唯一能够升高血糖的激素
B. 胰岛素通过体液运输进入靶细胞,促进葡萄糖在细胞内的氧化分解
C. Ⅱ组口服葡萄糖后血糖升高快于Ⅰ组的原因可能是进食后葡萄糖迅速进入小肠
D. Ⅲ组血糖含量低于正常值范围的原因是胰岛素和胰高血糖素的分泌都较少
12. 人体内的调节性T细胞能分泌淋巴因子抑制细胞毒性T细胞的活化,从而维持免疫稳定。该细胞内FOXP3蛋白基因的持续表达对其发挥免疫调节作用是必需的。下列说法错误的是( )
A. 细胞毒性T细胞膜表面可能有某种免疫活性物质的受体
B. 调节性T细胞的增多可提高某些器官移植的成活率
C. 增强FOXP3蛋白基因的持续表达会引起自身免疫病
D. 研究调节性T细胞的作用机制有利于防治恶性肿瘤
13. 生物群落的总体结构是对环境条件的生态适应,在其形成过程中,生物因素和非生物因素均起着重要作用,如图1表示A、B两种植物竞争两种资源过程中的空间分布范围,如图2表示A、B、C、D、E五种植物竞争两种资源过程中的分布范围。下列说法错误的是( )
A. 各个生物种群分别占据不同的空间,使群落形成一定的空间结构
B. 群落垂直结构都有明显的分层现象,水平结构常呈镶嵌分布现象
C. 图2中B植物可占据3个空间层次,森林中的多数鸟类也具有类似情况
D. 分析图1、2,可推出多种植物在竞争少数资源时可以存在共存现象
14. 木质素是植物某些次生细胞壁中的有机物,能被间苯三酚染红。要想获得具有木质素分解能力的大肠杆菌,需要将木质素酶导入受体菌,并用选择培养基筛选所需菌株,下列说法正确的是( )
A. 可以将目的基因插到T2噬菌体DNA上使其侵染细菌,得到目的菌株
B. 筛选时培养基中应选择木质素作为唯一的碳源,并用间苯三酚染色
C. 筛选时取透明圈直径越大,菌株木质素分解能力越强
D. 培养目的菌株时为防止杂菌污染可向培养基中加入少量抗生素
15. 正常人体感染某种病毒后,机体相应细胞在病毒毒素的刺激性下合成并释放致热性细胞因子,引起机体发热,发热过程分为体温上升期、高温持续期和体温下降期。高温持续期,成年人体温可高达40℃左右,人体会出现一定的脱水、呼吸运动频率和幅度增加甚至过高等现象。下列说法错误的是( )
A. 体温上升期,该阶段存在激素的分级调节
B. 高温持续期,垂体释放的抗利尿激素增多
C. 体温下降期,该阶段皮肤血管收缩,汗腺分泌增多,从而增加散热
D. 参与体温调节的传出神经中既有躯体运动神经,也有内脏运动神经
二、多项选择题:本部分包括4题,每题3分,共计12分。每题有不止一个选项符合题意。每题全选对者得3分,选对但不全的得1分,错选或不的得0分。
16. 黑藻是一种叶片薄且叶绿体较大的多年生沉水植物,能够吸收重金属离子、降解某些农药等污染物,因此可以作为净化水质的先锋植物。相关叙述错误的是( )
A. 黑藻根细胞有丝分裂时细胞中染色体的移动与中心体有关
B. 观察叶绿体时,需撕取黑藻小叶稍带叶肉细胞的下表皮制成装片
C. 黑藻细胞中的多糖的结构多样性与其单体的种类、数目、排列顺序有关
D. 可用黑藻作为实验材料,探究光照强度与光合速率的关系
17. 某单基因遗传病的系谱图如下图,其中Ⅱ-3不携带该致病基因。不考虑基因突变和染色体变异。相关叙述正确的是( )
A. 若该致病基因位于常染色体,Ⅲ-1与正常女性婚配,子女患病概率相同
B. 若该致病基因位于性染色体,Ⅲ-1患病的原因是性染色体间发生了交换
C. 若该致病基因位于性染色体,Ⅲ-1与正常女性婚配,女儿的患病概率高于儿子
D. Ⅲ-3与正常男性婚配,子代患病的概率为1/4
18. 下图表示细胞周期中的部分检验点,其中E2F是一种转录因子,Rb是一种能与E2F结合的蛋白。当 Rb和E2F结合时,E2F不能发挥作用,相关基因不能转录。脱离 Rb后,E2F可以发挥作用。相关叙述正确的是( )
A. 细胞生长信号会激活 Gl-CDK,活化的G1-CDK 促进 Rb与E2F结合
B. 若Rb基因突变,检验点1将失去作用,可引发细胞增殖失控
C. 用药物特异性抑制DNA 合成,主要激活检验点2将细胞阻滞在S期
D. 用秋水仙碱抑制纺锤体的形成,主要激活检验点4使细胞停滞于中期
19. 下列说法不正确的是( )
A. 沙眼衣原体的染色体上缺少合成呼吸酶的基因
B. 高温均能使蛋白质和核酸的空间结构发生不可逆的改变
C. 性激素的合成、分泌、运输和发挥作用均需生物膜参与
D. 基因突变导致抑癌基因中甲基化是诱发癌症的重要原因之一
20. 某男子的一条14号和一条21号染色体相互连接形成一条异常染色体,如图甲。减数分裂时异常染色体的联会如图乙,配对的三条染色体中,任意配对的两条染色体分离时,另一条染色体随机移向细胞任一极。下列叙述不正确的是( )
A. 该男子体细胞中染色体为47条,患有三体综合征
B. 图甲发生了染色体的结构变异和染色体的数目变异
C. 如不考虑其他染色体,理论上该男子产生的精子类型有5种
D. 该男子与正常女子婚配理论上生育染色体组成正常的后代的概率为1/4
二、非选择题:本部分包括5大题
21. 某成人型脊髓性肌萎缩症(SMA)由5号染色体上的SMN基因决定,在人群中的发病率约为1/10000。下图是某家系SMA的遗传系谱,请回答下列问题。
(1)SMA患者的脊髓灰质前角运动神经元退化,严重者______(“能”或“不能”)自主运动,______(“能”或“不能”)产生躯体感觉。
(2)图中Ⅳ4与其母亲具有相同基因型的概率是______,Ⅲ3产生的配子含有致病基因的概率为______。
(3)研究表明SMN基因有两种序列高度同源的SMN1和SMN2。下图是SMNI和SMN2的表达过程。
①图中过程①发生在______中,需要的原料是______。图中异常SMA蛋白的产生原因是________________。
②进一步研究发现,该家系患者细胞中两条5号染色体上SMN1的第7外显子均缺失,据图分析,该病产生的原因是_____________________。
(4)目前临床用于治疗该病的两种药物的治疗路径如下:
①静脉注射重组腺病毒载体ScAAV9,利用scAAV9的______特性,将正常基因导入患者神经细胞内,表达出正常SMN蛋白。
②口服Risdiplam(一种可被细胞吸收的小分子有机物,是mRNA剪接修饰剂),结合上图分析,该药的主要作用机制是____________。
22. 下图是大豆叶肉细胞中光合作用过程示意图。PSⅠ和PSⅡ分别是光系统Ⅰ和光系统Ⅱ,是叶绿素和蛋白质构成的复合体,能吸收利用光能进行电子传递。光反应中经过一系列的电子传递,在图中膜两侧建立H+电化学梯度。图中数字表示生理过程,字母表示物质。请回答下列问题:
(1)PSⅠ和PSⅡ所在膜结构的名称为__________。③表示的生理过程是_____________。
(2)物质E的作用有_______________,图中使膜两侧H+浓度差增加的过程有____________(填图中的数字)。
(3)从植株上取一健壮叶片,称量其质量为a,经黑暗处理1 h后质量为b,再光照处理0.5 h后质量为c,则该光照条件下,此叶片的实际光合速率可表示为___________________/h(用a、b、c表示)。
(4)下图为农科所研究温度对某植物光合作用与呼吸作用的影响时所绘制的曲线。
Ⅰ.该植物生长的最适温度是_______,如果温度保持40 ℃不变,在适宜光照条件下,该植物能否正常生长?______ 写出你的判断依据:________。
Ⅱ.白天,37℃时该植物产生ATP的场所有________________________;某一个叶肉细胞中有氧呼吸产生的CO2供给相邻叶肉细胞光合作用利用至少穿过____层膜。
23. 下图是胰岛素分泌和发挥作用的示意图,a、b分别表示细胞质膜上的结构,请据图回答下列问题。
(1)当血糖浓度升高时,下丘脑会通过迷走神经促进甲细胞分泌的胰岛素,该过程属于______反射,此反射的效应器是__________________,图中的乙细胞为______细胞。
(2)由图可知胰岛素降低血糖的原理是_________________。
(3)抗体1和抗体2是由自身免疫细胞分泌的抗体。抗体1作用于甲细胞后会导致甲细胞功能受损,抗体2只影响b的功能,不影响乙细胞的其他功能。免疫学上,将由抗体1和抗体2导致的血糖异常称为____________病。其中,由抗体____________(选填“1”或“2”)导致的是胰岛素依赖型糖尿病。
(4)成纤维生长因子1(FGF1)是一种内源性蛋白类激素,研究表明FGF1具有降低血糖的作用。FGFI可能通过提升胰岛素敏感性降低血糖,也可能自身具有降低血糖的作用。为了研究FGF1降低血糖的原理,某实验小组进行了如下实验,请完成下表。
24. 基因敲除是通过一定的途径使机体特定的基因失活或缺失的技术。来源于λ噬菌体的Red同源重组系统可用于大肠杆菌等一系列工程菌的基因敲除。
(1)Red同源重组系统由λ噬菌体的ex、bet、gam3个基因组成,分别编码EXO、BET、GAM3种蛋白质,EXO为双链核酸外切酶,可以结合在双链DNA的末端,从5′向3′降解DNA单链,产生_________(3′、5′)端突出的黏性末端;BET结合在EXO外切产生的末端单链上,促进其与受体细胞内正在复制的靶序列进行同源重组,替换靶基因;GAM蛋白能够抑制受体细胞内核酸外切酶活性,进而_________(抑制、促进)受体细胞对外源DNA的降解。
(2)Red同源重组技术要用到质粒pKD46,该质粒含有以下特殊元件:温度敏感型的复制起点riR101,在30℃培养时可以正常复制,而高于37℃时会自动丢失;调控ex、bet、gam基因表达的ParaB启动子,需要L-阿拉伯糖诱导。λ-Red系统介导的基因敲除过程见下图。
①过程A中,需要先用________处理大肠杆菌,便于pKD46导入,为使pKD46在细菌内正常复制、Red重组系统相关基因正常表达,需在________℃下培养,培养基中需要添加的特殊物质是________。已知只有成功导入pKD46的大肠杆菌才能在含有青霉素的培养基上生长,可推测________。
A.pKD46和大肠杆菌都有青霉素抗性基因
B.pKD46和大肠杆菌都没有青霉素抗性基因
C.只有pKD46含有青霉素抗性基因
D.只有大肠杆菌含有青霉素抗性基因
②为通过同源重组将大肠杆菌基因组DNA上的特定靶基因敲除,过程B除图示条件外,反应体系中还需添加________,需要在引物的________(3′、5′)端添加同源序列。若体系中有a个NpfII基因,扩增6次能得到________个带同源序列的NpfII。
③为筛选出同源重组成功(即靶基因被敲除)的大肠杆菌,过程C所用的培养基必需含有________;在高于37℃条件下培养,目的是________。
25. 关于果蝇的翅形与眼形,研究人员进行了相关实验。回答下列问题。
(1)果蝇的长翅与残翅、圆眼与棒眼是两对相对性状,分别由等位基因B/b、D/d控制。研究人员利用纯合残翅圆眼雄果蝇(甲)与两只雌果蝇(乙、丙)交配,结果如下表所示。
①第2组实验中亲本圆眼果蝇杂交,子代中既有圆眼又有棒眼。该现象在遗传学上称为_____________。
②控制果蝇眼形的基因位于_____________染色体上,乙果蝇的基因型是_____________。第2组实验F1中的长翅圆眼雌雄果蝇杂交,子代的长翅圆眼雌果蝇中,杂合子所占的比例为_____________。
(2)果蝇红眼和白眼是一对相对性状,红眼对白眼是显性,基因只位于X染色体上。摩尔根弟子布里吉斯通过果蝇杂交实验发现了一些奇怪现象,具体实验过程如下图所示。
①已知果蝇受精卵中性染色体组成与发育情况如下表所示:
研究发现,F1“初级例外”出现的原因是发生了染色体数目的变异。据图推测“初级例外”中的红眼♂个体基因型是_____________。“初级例外”果蝇的出现是因为亲本雌果蝇在减数分裂过程中X染色体不分离,从而产生含有_____________或不含_____________的卵细胞,这些卵细胞与亲本雄果蝇正常减数分裂得到的精子受精后就形成了“初级例外”果蝇。
②布里吉斯推测“初级例外”中白眼♀在减数分裂时两条X染色体联会概率高于XY染色体联会,且联会的两条染色体分别移向细胞两极,另一条染色体随机分配。假设白眼雌性形成配子时XX染色体联会概率是72%,则F1中白眼雌性产生的卵细胞基因型及比例是_____________。实验步骤
简要操作流程
构建疾病动物模型
若干只生理状况相同的健康小鼠,敲除小鼠的①____________基因
注射葡萄糖溶液
将模型小鼠平均分为4组,编号A、B、C、D,给每组小鼠注射一定量的葡萄糖溶液,一段时间后检测小鼠的血糖浓度
设置②
给A组小鼠注射适量的生理盐水,B组小鼠注射适量胰岛素,C组小鼠注射适量③____________,D组小鼠注射适量④____________
结果分析
每隔一段时间检测4组小鼠的血糖浓度
组别
亲本组合
F1表型及比例
1
甲×乙(残翅棒眼)
残翅圆眼(♀):残翅棒眼(♂)=1:1
1
甲×丙(长翅圆眼)
残翅圆眼(♀):长翅圆眼(♀):残翅圆眼(♂):长翅圆眼(♂):残翅棒眼(♂):长翅棒眼(♂)=2:2:1:1:1:1
性染色体组成情况
XX、XXY
XY、XYY
XO(没有Y染色体)
XXX、YY、YO(没有X染色体)
发育情况
雌性,可育
雄性,可育
雄性,不育
胚胎期致死
相关试卷
这是一份江苏省南通市海安市2024-2025学年高三上学期期初学业质量监测生物试题(解析版),共25页。试卷主要包含了67,00,75,90等内容,欢迎下载使用。
这是一份江苏省南通市海安市2024-2025学年高三上学期期初学业质量监测生物试题(原卷版),共12页。试卷主要包含了67,00,75,90等内容,欢迎下载使用。
这是一份江苏省南通市海安市2024-2025学年高三上学期期初学业质量监测生物试题(原卷版+解析版),文件包含江苏省南通市海安市2024-2025学年高三上学期期初学业质量监测生物试题原卷版docx、江苏省南通市海安市2024-2025学年高三上学期期初学业质量监测生物试题解析版docx等2份试卷配套教学资源,其中试卷共37页, 欢迎下载使用。

