


山东省潍坊第三中学2024-2025学年高三上学期期中化学模拟试题(含答案)
展开
这是一份山东省潍坊第三中学2024-2025学年高三上学期期中化学模拟试题(含答案),共14页。试卷主要包含了5 Te-128,6L时,反应转移了12ml,2NA等内容,欢迎下载使用。
可能用到的相对原子质量:Cl-35.5 Te-128
一、选择题:本题共10小题,每小题2分,共20分。每小题只有一个选项符合题目要求。
1.2024年6月25日14时7分,“嫦娥六号”返回器准确着陆于内蒙古四子王旗预定区域,工作正常,这标志着探月工程“嫦娥六号”任务取得圆满成功,实现世界首次月球背面采样返回。下列有关说法正确的是
A.制作“嫦娥六号”光学望远镜的高致密碳化硅特种陶瓷属于传统无机非金属材料
B.“嫦娥六号”探测器的壳体材料主要为铝合金,其强度大于纯铝
C.“嫦娥六号”所带回的月壤可以通过红外光谱测得所含有的元素种类
D.“嫦娥六号”探测器所使用国产芯片的主要成分为晶体二氧化硅
2.下列指定反应的离子方程式正确的是
A.用惰性电极电解氯化镁溶液:2Cl- +2H2Oeq \(=====,\s\up7(电解)) 2OH-+Cl2↑+H2↑
B.向水中通入适量的Cl2: Cl2 +H2O 2H+ +Cl- +ClO-
C.过量的CO2通入饱和碳酸钠溶液中:2Na+ +CO3 2-+CO2 + H2O = 2NaHCO3↓
D.碘化亚铁溶液与等物质的量的氯气反应: 2Fe2+ +2I- +2Cl2 = 2Fe3+ +I2 +4Cl-
3. 碳量子点是由分散的类球状碳颗粒(粒度为1~10nm)组成的新型纳米碳材料,在光学和光电器件方面具有巨大潜力,其结构如图所示。下列说法正确的是
碳量子点能产生丁达尔现象
碳量子点是碳元素的一种同素异形体
碳量子点导电性比石墨强
碳量子点水溶性比石墨强
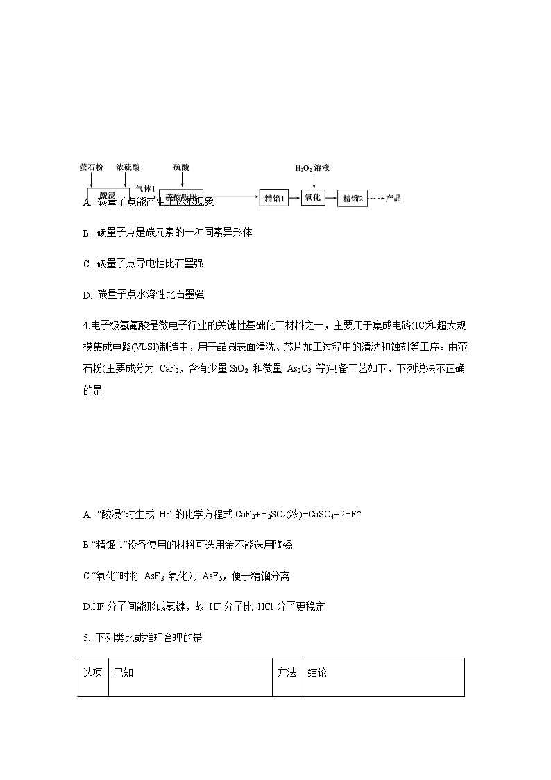
4.电子级氢氟酸是微电子行业的关键性基础化工材料之一,主要用于集成电路(IC)和超大规模集成电路(VLSI)制造中,用于晶圆表面清洗、芯片加工过程中的清洗和蚀刻等工序。由萤石粉(主要成分为 CaF2,含有少量SiO2 和微量 As2O3 等)制备工艺如下,下列说法不正确的是
“酸浸”时生成 HF的化学方程式:CaF2+H2SO4(浓)=CaSO4+2HF↑
B.“精馏1”设备使用的材料可选用金不能选用陶瓷
C.“氧化”时将 AsF3 氧化为 AsF5,便于精馏分离
D.HF分子间能形成氢键,故 HF分子比 HCl分子更稳定
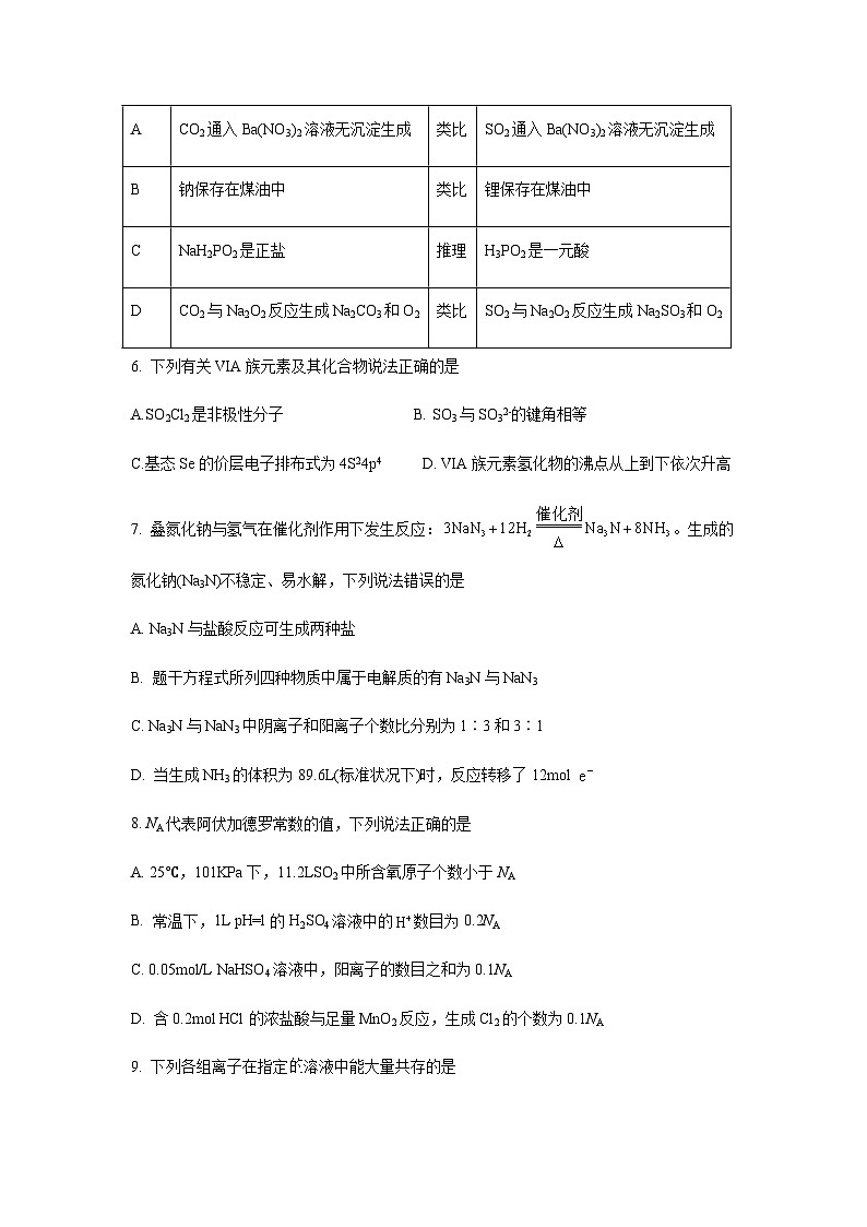
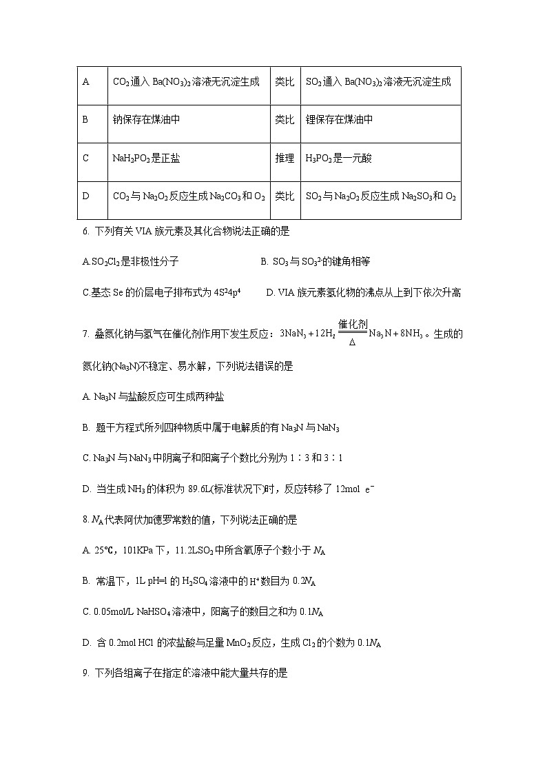
5. 下列类比或推理合理的是
6. 下列有关VIA族元素及其化合物说法正确的是
A.SO2Cl2是非极性分子 B. SO3与SO32-的键角相等
C.基态Se的价层电子排布式为4S24p4 D. VIA族元素氢化物的沸点从上到下依次升高
7. 叠氮化钠与氢气在催化剂作用下发生反应:。生成的氮化钠(Na3N)不稳定、易水解,下列说法错误的是
A. Na3N与盐酸反应可生成两种盐
B. 题干方程式所列四种物质中属于电解质的有Na3N与NaN3
C. Na3N与NaN3中阴离子和阳离子个数比分别为1∶3和3∶1
D. 当生成NH3的体积为89.6L(标准状况下)时,反应转移了12ml
8. NA代表阿伏加德罗常数的值,下列说法正确的是
A. 25℃,101KPa下,11.2LSO2中所含氧原子个数小于NA
B. 常温下,1L pH=l的H2SO4溶液中的数目为0.2NA
C. 0.05ml/L NaHSO4溶液中,阳离子的数目之和为0.1NA
D. 含0.2ml HCl的浓盐酸与足量MnO2反应,生成Cl2的个数为0.1NA
9. 下列各组离子在指定溶液中能大量共存的是
①常温下pH=1的溶液中:Fe3+、SO42-、K+、MnO4-
②0.10ml/L Na2S溶液:K+、、NO3-、Al3+
③中性溶液中:K+、SO42-、NO3-、Fe3+
④能使红色石蕊试纸变为蓝色的溶液:Na+、Cl-、S2-、ClO-
⑤25℃时,c(OH-)=0.10ml/L的溶液:Na+、K+、SiO32-、
A. ①⑤B. ②③C. ③④D. ①④
10.小组同学探究和物质A的反应,实验如下。下列分析不正确的是
A. ②中铜粉溶解的原因:
B. ①中产生NO的原因:pH=1时铜直接将NO3-还原为NO
C. 若向③中加入FeSO4固体,推测铜粉会溶解
D. ①②③现象的差异不仅与物质氧化性(或还原性)强弱有关,也与反应速率有关
二、选择题:本题共5小题,每小题4分,共20分。每小题有一个或两个选项符合题目要求,全部选对得4分,选对但不全的得2分,有选错的得0分。
11.根据下列实验操作和现象得出的结论正确的是
12. 下列实验装置(部分夹持装置略)正确的是
A. 钠的燃烧 B. 制备并测量体积
C. 检验是否沉淀完全D. 溶液的转移
13. 用某软锰矿(主要成分是MnO2,还含有Al2O3、SiO2等杂质)制备KMnO4的流程如下。已知:K2MnO4固体和溶液均为墨绿色。下列说法错误的是
A. “熔融煅烧”时MnO2参与反应的化学方程式为
B. “调节pH”可通入足量CO2
C. “滤渣Ⅰ”的成分为Al(OH)3和SiO2
D. “歧化”中氧化剂与还原剂的物质的量之比为1∶2,可以用盐酸代替冰醋酸
14.用高分子吸附树脂提取卤水中的碘(主要以I- 形式存在)的工艺流程如下。下列说法不正确的是
A.④的作用是将吸附的碘氧化而脱离高分子树脂
B.经①和④所得溶液中,c(I- )后者大于前者
C.若②和⑤中分别得到等量I2,则消耗的n(Cl2)∶n(KClO3)为5:2
D.⑥碘的升华与NaOH潮解、胶体渗析、蛋白质盐析均属于物理变化
15.从废旧CPU中回收金(Au)、Ag和Cu的部分流程如下:
已知:①浓硝酸不能溶解Au;②。下列说法正确的是
A. “酸溶”时用浓硝酸产生的量比稀硝酸的少
B. 用过量Zn粉将1 ml 完全还原为Au,参加反应的Zn为1.5 ml
C. 用浓盐酸和也可以溶解金
D. 与银氨溶液反应的离子方程式为:
ⅠI卷(非选择题,共60分)
三、非选择题:本题共5小题,共60分。
16. 元素的“价-类”二维图是学习元素及其化合物相关知识的重要模型,下图是铁元素的“价-类”二维图。
(1)激光打印机的碳粉中含有上述氧化物的化学式为__________。反应⑥制备胶体结束时的实验现象为 。
(2)上述转化过程可能属于化合反应的是____________(填序号)。
(3)试剂X为一种强电解质,其溶液可实现反应②,则X的化学式为__________,该反应的离子方程式为 。
(4)碱性条件下利用次氯酸钠可实现反应⑦,反应中氧化剂和还原剂的物质的量之比为___。
(5)检验绿矾晶体()否部分变质,可选用下列试剂 (填序号)。
A. 酸性溶液、KSCN溶液B. KSCN溶液
C. 苯酚溶液、溶液D. NaOH溶液
(6)写出上述一种检验的方法对应的离子方式 。
17. 碘及其化合物在生产、生活中有着广泛的应用。回答下列问题:
电负性:H 2.20;C 2.55;F 3.98;P 2.19;I 2.66
(1)人工合成的是医疗上常用的放射性同位素,碘在周期表中的位置是_______。
(2)碘单质在中的溶解度比在水中的大,解释原因_______。
(3)HI主要用于药物合成,通常用和P反应生成,再水解制备HI.的空间结构是_______,水解生成HI的化学方程式是_______。
(4)是一种甲基化试剂,可用作制冷剂,和发生水解时的主要反应分别是:和。的水解产物是HIO,结合电负性解释原因_______。
(5)晶体是一种性能良好的光学材料,其晶胞为立方体,边长为a nm,晶胞中K、I、O分别处于顶点、体心、面心位置,结构如下图。
①与K原子紧邻的O原子有_______个。
②的摩尔质量为214g/ml,阿伏加德罗常数为。该晶体的密度是_______
18. 三氯化铬(CrCl3)为紫色单斜晶体,熔点为83℃,易潮解,易升华,能溶于水但不易水解,高温下能被氧气氧化,工业上主要用作媒染剂和催化剂。
(1)某化学小组用Cr2O3和CCl4在高温下制备无水三氯化铬,部分实验装置如图所示,其中锥形瓶内装有CCl4,其沸点为76.8℃。
实验前先加热装置A,产生气体的化学方程式: ,实验过程中需持续产生该气体,该气体的作用为 。
装置D中还会生成光气(COCl2),D中反应的化学方程式为 。(3)从安全角度考虑,A-E实验装置设计的不足是: 。
(4)为进一步探究CrCl3的性质,某同学取试管若干支,分别加入10滴0.1ml/LCrCl3溶液,并用4滴2ml/L酸化,再分别加入不同滴数的0.1ml/L KMnO4溶液,并在不同的温度下进行实验,反应现象记录于表中。
对表中数据进行分析,在上述反应条件下,欲将Cr3+氧化为,与KMnO4最佳用量比为___________。这与由反应所推断得到的用量比不符,你推测的原因是 。
19.我国科学家潘锦功发明了碲化镉薄膜太阳能电池,又称“发电玻璃”,被誉为“挂在墙上的油田”,使得碲元素重新走进人们的视野。以锡碲渣(主要含 Na2SnO3 和 Na2TeO3)为原料,回收锡酸钠并制备碲单质的流程图如下。
已知:锡酸钠(Na2SnO3)和亚碲酸钠(Na2TeO3)均易溶于碱,碲酸钠(Na2TeO4)可溶于水。
(1)“氧化”时,反应的离子方程式为 ;“氧化”的温度控制在60℃~70℃之间,其原因是 。
(2)从“溶析结晶”回到“碱浸”的物质除烧碱外,还有 (写化学式)。
(3)“还原”反应的化学方程式为 。
(4)碲产品中碲质量分数的测定,步骤如下:①取4.0 g碲产品,加入酸使其转化为亚碲酸(H2TeO3),将其配制成100 mL溶液,取25.00 mL于锥形瓶中。
②往锥形瓶中加入25.00 mL 0.1 ml·L-1酸性K2Cr2O7溶液,充分反应使亚碲酸转化为碲(H6TeO6)。
③用0.1 ml·L-1硫酸亚铁铵标准溶液滴定剩余的酸性K2Cr2O7溶液,滴入几滴试亚铁灵指示剂至终点显红色,进行三次平行实验,平均消耗18.00 mL硫酸亚铁铵标准溶液。试计算该碲产品中碲的质量分数为 。(保留小数点后面二位数字)
20.硫化锂是高容量锂硫电池的正极材料及新型安全固态锂离子电池组成部分。硫化锂()易潮解,加热条件下易被空气中的氧化。某小组利用粗锌(含少量Cu和FeS)、稀硫酸、等试剂制备。(加热装置及其他固定装置省略)
回答下列问题:
(1)装置C中的试剂为________________。
(2)连接好装置,检验装置的气密性,添加药品,__________(填操作步骤),点燃酒精灯。制备实验结束时的操作为__________。
(3)装置A中发生的化学反应方程式为__________。装置D蓝色溶液中产生黑色沉淀,其离子方程式为__________。
(4)实验完毕后,从E中混合物得到粗锆矾()。先通过图1装置过滤,其优点是__________。再将滤液____________、____________(填操作),最后通过图2装置抽滤,得到产品。抽滤的一系列操作如下,其正确的顺序为④①⑤②(填序号)_______________。
①微开水龙头②开大水龙头③关闭水龙头④在布氏漏斗中加入润湿的滤纸⑤向布氏漏斗中加入悬浊液⑥取下吸滤瓶
化学试题答案
1-5:B、C、D、D、C 6-10:C、C、A、A、B 11-15:AC、C、CD、AC、C
16.(1) ①. ②. 溶液变得澄清透明,呈红褐色
(2)③④⑤⑧ (3) ①. HI ②.
(4)3∶2 (5)AC
(6)
17.(1)第五周期VIIA族
(2)碘单质、CCl4均为非极性分子,水为极性分子,所以根据相似相溶原理,碘单质在CCl4中的溶解度比在水中的溶解度大
(3) ①. 三角锥形 ②. +3H2O=3HI+ H3PO3
(4)因为电负性: F>I≈C,所以在中,受3个F原子吸引电子能力强的影响,I与C之间的共用电子对偏向于C,I显+1价,则发生水解时,生成和HIO
(5) ①. 12 ②.
18【答案】(1) ①.3CuO+2NH33Cu+N2+3H2O ②. 排尽装置中空气、吹出CCl4或吹出CrCl3
(3)连接D、E的导管过细,易发生固体凝华堵塞
(4) 1∶1 ③. 高锰酸根离子和溶液中氯离子发生了氧化还原反应
19.(1) 温度低于60℃反应慢,温度高于70℃,H2O2受热分解 (2)Na2TeO4、Na2SnO3 (3) (4)84.48%
20.(1)浓硫酸 (2) ①. 打开K,通入氢气一段时间,用小试管在装置B导管收集,进行验纯 ②. 移去酒精灯,继续通入氢气一段时间,再关闭K
(3) ①. ②.
(4) ①. 防止析出 ②. 蒸发浓缩 ③. 降温结晶 ④. ⑥③
选项
已知
方法
结论
A
CO2通入Ba(NO3)2溶液无沉淀生成
类比
SO2通入Ba(NO3)2溶液无沉淀生成
B
钠保存在煤油中
类比
锂保存在煤油中
C
NaH2PO2是正盐
推理
H3PO2是一元酸
D
CO2与Na2O2反应生成Na2CO3和O2
类比
SO2与Na2O2反应生成Na2SO3和O2
装置
序号
物质A
实验现象
①
0.6ml/L Fe(NO3)3溶液(调pH=1)
铜粉溶解,溶液变为深棕色[经检验含[ Fe(NO)]2+]
②
0.6ml/L FeCl3溶液
铜粉溶解,溶液变为蓝绿色
③
1.8ml/L NaNO3溶液(调 pH=1)
无明显变化
选项
实验操作
实验现象
结论
A
向 NaAlO2 溶 液 中 滴 加 NaHCO3溶液
出现白色沉淀
酸性:HCO3- >Al(OH)3
B
向酸性 KMnO4 溶液中滴入适量的
FeCl2 溶液
KMnO4 溶 液
紫色褪去
Fe2+ 能 被 酸 性 高 锰 酸钾溶液氧化
C
金属钠投入无水乙醇中
缓 慢 冒 气 泡,钠未熔化
乙醇比水难电离
D
将灼热的木炭加入到浓硝酸中
有红棕色气体产生
木炭在加热时能与浓硝酸
发生反应
KMnO4的用量(滴数)
在不同温度下的反应现象
25℃
90~100℃
1
紫红色
蓝绿色溶液
2~9
紫红色
黄绿色溶液,且随KMnO4滴数增加,黄色成分增多
10
紫红色
澄清的橙黄色溶液
11~23
紫红色
橙黄色溶液,有棕褐色沉淀,且随KMnO4滴数增加,沉淀增多
24~25
紫红色
紫红色溶液,有较多的棕褐色沉淀
相关试卷
这是一份山东省潍坊外国语学校2024-2025学年高三上学期质量检测四 化学试题(含答案),共5页。试卷主要包含了下列玻璃仪器的洗涤方法正确的是, 实验室安全至关重要等内容,欢迎下载使用。
这是一份山东省潍坊市2024-2025学年高三上学期10月第二次联考化学试题,共11页。试卷主要包含了下列实验能达到实验目的的是,大气中的臭氧层能有效阻挡紫外线,对于上述实验,下列做法正确的是,对于上述实验,下列说法错误的是等内容,欢迎下载使用。
这是一份2023-2024学年山东省潍坊高密市第三中学高三上学期11月模拟考试化学试题含答案,共21页。试卷主要包含了5 Cr 52,5 的缓冲溶液 4, 1ml , 下列说法错误的是等内容,欢迎下载使用。