还剩20页未读,
继续阅读
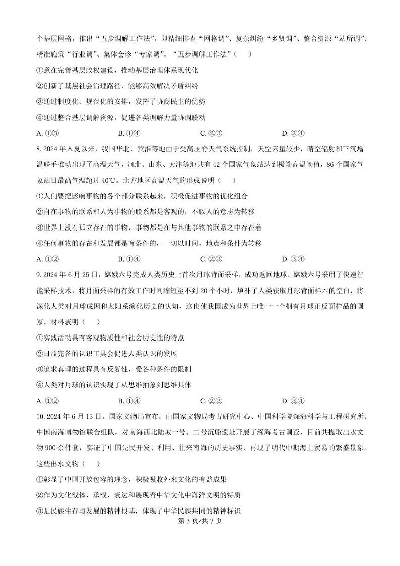
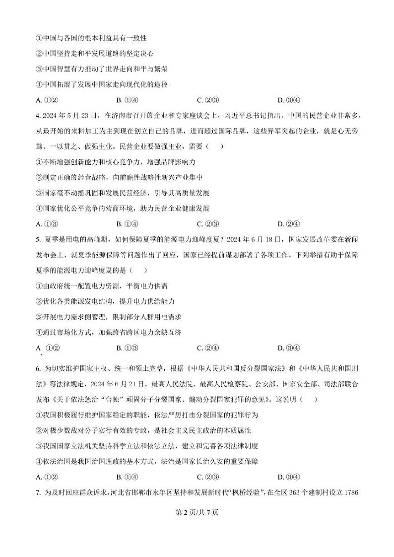
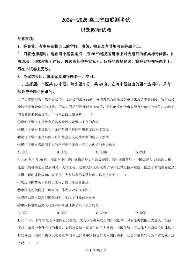
2025届河北省高三上学期9月考政治试题附答案
展开
这是一份2025届河北省高三上学期9月考政治试题附答案,共23页。
相关试卷
山西省晋中市2024-2025学年高三上学期9月月考政治试题(PDF版附答案):
这是一份山西省晋中市2024-2025学年高三上学期9月月考政治试题(PDF版附答案),文件包含25-X-026C-政治DApdf、政治pdf等2份试卷配套教学资源,其中试卷共8页, 欢迎下载使用。
河北省2025届高三上学期9月联考政治试题(扫描版附答案):
这是一份河北省2025届高三上学期9月联考政治试题(扫描版附答案),文件包含河北省2024-2025学年高三上学期9月份考试政治pdf、河北省2024-2025学年高三上学期9月份考试政治答案pdf等2份试卷配套教学资源,其中试卷共8页, 欢迎下载使用。
重庆市第一中学2023届高三上学期9月月考政治试题(Word版附答案):
这是一份重庆市第一中学2023届高三上学期9月月考政治试题(Word版附答案),共8页。试卷主要包含了作答时,务必将答案写在答题卡上,考试结束后,将答题卡交回,下列违反同一律的是等内容,欢迎下载使用。

