


广西2024年中考生物临考模拟满分卷10生物试卷(解析版)
展开注意事项:
1.答卷前,考生务必将自己的姓名、准考证号填写在答题卡上。
2.回答第Ⅰ卷时,选出每小题答案后,用2B铅笔把答题卡上对应题目的答案标号涂黑。如需改动,用橡皮擦干净后,再选涂其他答案标号。写在本试卷上无效。
3.回答第Ⅱ卷时,将答案写在答题卡上。写在本试卷上无效。
4.考试结束后,将本试卷和答题卡一并交回。
第Ⅰ卷(选择题 共30分)
本题共15小题,每小题2分,共30分。在每小题的四个选项中,选出最符合题目要求的一项。
1.已知决定有耳垂的基因(A)是显性基因,决定无耳垂的基因(a)是隐性基因。结合图分析下列叙述错误的是( )
A.图中表示卵细胞的是③,表示精子的是④
B.如果③和④形成受精卵,后代表现为有耳垂
C.①中AA和②中Aa表现为有耳垂
D.图②产生的生殖细胞中,有的是AA基因,有的是Aa基因
【答案】D
【分析】生物的性状由基因控制,基因有显性和隐性之分;当细胞内控制某种性状的一对基因都是显性基因或一个是显性、一个是隐性基因时,生物体表现出显性基因控制的性状;当控制某种性状的基因都是隐性时,隐性基因控制的性状才会表现出来。有耳垂的基因型为AA或Aa,无耳垂的基因型为aa。
【详解】A.④精子,呈蝌蚪形,有长尾,能游动;③卵细胞,较大,呈圆球形,故A正确。
B.如果③和④形成受精卵,基因型为Aa,后代表现为有耳垂,故B正确。
C.①中的两个基因都是显性基因,表现为有耳垂;②中的两个基因,一个是显性基因,一个是隐性基因,只表现显性基因控制的性状,也就是有耳垂,故C正确。
D.在形成生殖细胞的过程中,成对的染色体分开,每对染色体中的一条进入精子或卵细胞中,基因也随着染色体的分离而进入不同的生殖细胞中。因此,图②Aa产生的生殖细胞中,有的含A基因,有的含a基因,故D错误。
故选D。
2.如图是植物细胞的相关概念图,有关描述错误的是( )
A.A贴紧细胞壁,是植物细胞才有的结构
B.a可以表示“保护和支持细胞”
C.B中的“能量转换器”包括叶绿体和线粒体
D.C中含有遗传物质
【答案】A
【分析】植物细胞具有:细胞壁、细胞膜、细胞质、细胞核、线粒体、液泡,绿色植物细胞还有叶绿体。
细胞中的能量转换器有线粒体和叶绿体。线粒体是广泛存在于动物细胞和植物细胞中的细胞器,是细胞呼吸产生能量的主要场所。叶绿体是植物细胞进行光合作用的场所,利用无机物合成有机物,把光能转化为化学能贮存在有机物中,是绿色植物细胞特有的一种能量转换器。
【详解】A.A紧贴细胞壁,是细胞膜,是动植物细胞都有的结构,A错误。
B.细胞壁在植物细胞的最外层,有一定的机械强度,使植物细胞具有一定的形状,具有a保护和支持作用,B正确。
C.B是细胞质,内含有叶绿体和线粒体两类能量转换器,C正确。
D.C细胞核内含有遗传物质,是细胞生命活动的控制中心,是遗传信息库。细胞核控制着生物的发育和遗传,D正确。
故选A。
3.下列关于反射的叙述中正确的是( )
A.未经过训练的狗,铃声也能引起它的唾液分泌反射
B.反射是神经活动的基本方式
C.复杂反射的反射中枢是脑干或脊髓
D.从动物对环境的适应来说,简单反射比复杂反射有着更为积极的意义
【答案】B
【分析】神经调节的基本方式是反射。完成反射的神经结构是反射弧。
【详解】A.铃声能引起唾液分泌的反射是复杂的条件反射,必须经过一定的训练才能形成,因此未经过训练的狗,铃声不能引起唾液分泌反射,A不符合题意。
B.神经系统调节人体生命活动的基本方式是反射。如物体在眼前突然出现时会眨眼、手遇到烫的东西会缩回,像这种人体在神经系统的参与下,对内外环境刺激所作出的有规律性的反应这就是反射,B符合题意。
C.复杂反射是在简单反射的基础上,经过一定的过程,在大脑皮层参与下形成的反射,因此参与复杂反射的神经中枢是大脑,C不符合题意。
D.复杂反射的建立能使动物适应更加复杂的环境,因此从动物对环境的适应来说,复杂反射比简单反射有着更为积极的意义,D不符合题意。
故选B。
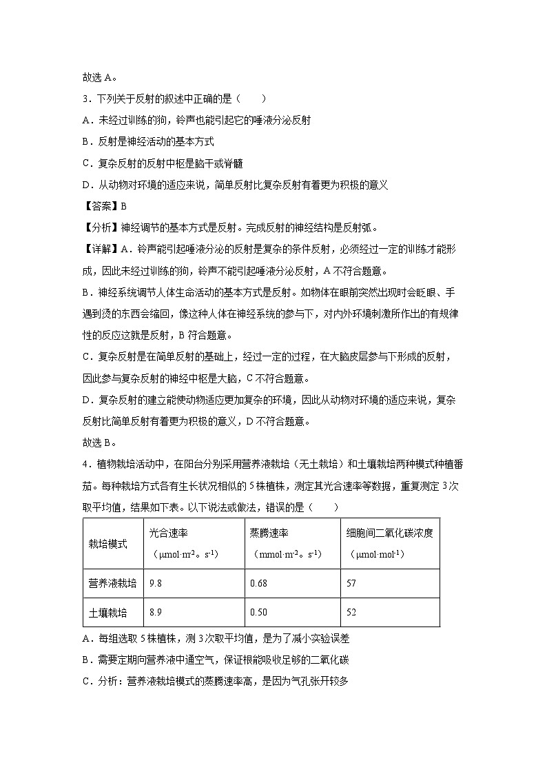
4.植物栽培活动中,在阳台分别采用营养液栽培(无土栽培)和土壤栽培两种模式种植番茄。每种栽培方式各有生长状况相似的5株植株,测定其光合速率等数据,重复测定3次取平均值,结果如下表。以下说法或做法,错误的是( )
A.每组选取5株植株,测3次取平均值,是为了减小实验误差
B.需要定期向营养液中通空气,保证根能吸收足够的二氧化碳
C.分析:营养液栽培模式的蒸腾速率高,是因为气孔张开较多
D.结论:气孔张开较多,细胞间二氧化碳浓度高,促进了光合作用
【答案】B
【分析】一次实验存在一定的偶然性和误差,计算多次实验的平均值,可以减少实验误差,确保实验严密准确。
绿色植物通过叶绿体利用光能,把二氧化碳和水转化成储存能量的有机物(如淀粉),并且释放出氧气的过程,叫做光合作用。可见光合作用的原料是二氧化碳和水;场所是叶绿体;条件是光;产物是:有机物和氧。
气孔是植物蒸腾失水的“门户”,也是气体交换的“窗口”。气孔是由一对保卫细胞围成的空腔,保卫细胞控制气孔的张开和闭合。保卫细胞吸水,气孔张开,保卫细胞失水,气孔闭合。
【详解】A.为保证实验的准确性、避免实验的偶然性、减少实验的误差,每组选取5株植株,测3次取平均值,正确。
B.定期向营养液中通空气,保证植株能吸收足够的氧气,利于根进行呼吸作用,错误。
C.气孔是植物蒸腾失水的“门户”,也是气体交换的“窗口”。由表中的数据可知:营养液栽培模式的蒸腾速率高,是因为气孔张开较多,正确。
D.气孔是植物蒸腾失水的“门户”,也是气体交换的“窗口”。由表中的数据可知:营养液栽培模式中细胞间二氧化碳浓度高,光合速率高,得出结论是:气孔张开较多,细胞间二氧化碳浓度高,促进了光合作用,正确。
故选B。
5.如图是光学显微镜结构图,下列叙述错误的是( )
A.转动1使镜筒下降,此时眼睛要从侧而注视4
B.显微镜的放大倍数是3和4的放大倍数的乘积
C.调节5上的光圈不可以改变视野的大小
D.6是反光镜,光线不足时要用平面镜
【答案】D
【分析】图中1粗准焦螺旋、2细准焦螺旋、3目镜、4物镜、5遮光器、6反光镜。
【详解】A.转动1粗准焦螺旋使镜筒下降,此时眼睛要从侧面注视4物镜,以免压坏玻片标本,A正确。
B.显微镜的放大倍数是3目镜和4物镜放大倍数的乘积,B正确。
C.调节5上的光圈可以改变视野的亮度,视野亮时使用小光圈,视野暗时使用大光圈,光圈没有放大功能,不能改变视野的大小,C正确。
D.6是反光镜,分为凹面镜和平面镜,光线强时使用平面镜,光线弱时使用凹面镜,D错误。
故选D。
6.注射乙肝疫苗能够预防乙型肝炎。下列相关叙述错误的是( )
A.乙肝疫苗相当于抗原B.机体可产生乙肝病毒抗体
C.能够引发特异性免疫反应D.同时可以预防甲型肝炎
【答案】D
【分析】(1)抗体是病原体侵入人体后,刺激淋巴细胞产生的一种抵抗该病原体的特殊蛋白质。抗原是引起人体产生抗体的物质。抗体产生后在人体内存留的时间不同,如天花病毒抗体会终生存留,流感病毒抗体只能存留很短的时间。抗体具有专一性,一种抗体只能抵抗一种抗原,且一种抗体只能由相对应的抗原刺激后形成。如患过天花的人只获得对天花病毒的免疫力,而对麻疹病毒无免疫力。
(2)人体的前两道防线是先天就有的,不针对某一特定病原体,而是对多种病原体都有防御作用,因此叫非特异性免疫(又称先天性免疫)。人体的第三道防线是出生以后才建立的,通常只能对某一特定的病原体或异物起作用,因而叫做特异性免疫(又称后天性免疫)。这种免疫具有专一性。
【详解】A.疫苗是将病原微生物(如细菌、立克次氏体、病毒等)及其代谢产物,经过人工减毒、灭活或利用基因工程等方法制成的用于传染病的自动免疫制剂。疫苗失去了致病性,但保留了病原菌的抗原性,人体注射疫苗后,免疫系统便会产生相应的抗体,使人体获得相应的免疫力。因此乙肝疫苗相当于抗原,A正确。
B.接种乙肝疫苗后,刺激淋巴细胞产生一种抵抗乙肝病毒的特殊蛋白质即抗体,当乙肝病毒入侵时,机体会快速产生大量的抗乙肝病毒抗体,因此接种乙肝疫苗能预防乙型肝炎,这是一种特异性免疫,B正确。
C.人体的第三道防线是出生以后才建立的,通常只能对某一特定的病原体或异物起作用,因而叫做特异性免疫(又称后天性免疫)。这种免疫具有专一性。注射乙肝疫苗刺激淋巴细胞产生一种抵抗乙肝病毒的特殊蛋白质即抗体,这种抗体只对乙肝病毒起作用,对其它病毒无效,称为特异性免疫,C正确。
D.注射乙肝疫苗产生的抗体只对乙肝病毒起作用,对甲型肝炎病毒无效,D错误。
故选D。
7.图甲为人体呼吸系统示意图,图乙为肺泡的结构示意图,下列叙述正确的是( )
A.图甲中3是食物和空气的共同通道,6是主要的呼吸器官
B.肺泡壁和毛细血管壁很薄,有利于图乙中cd过程的进行
C.人工呼吸是借助外力,使被救者的6扩张和回缩,恢复呼吸
D.图乙血液流经肺泡时,氧气与血红蛋白分离,血液中氧含量增高
【答案】C
【分析】图甲呼吸系统的器官名称:1鼻,2咽,3喉,4气管,5支气管,6肺,7呼吸道。
图乙a表示二氧化碳,b表示氧气,c表示吸气,d表示呼气。
【详解】A.图甲中2咽是食物和空气的共同通道,6是主要的呼吸器官,A错误。
B.肺泡壁和毛细血管壁很薄,有利于进行气体交换,血液流经肺泡b氧气增多,a二氧化碳减少,B错误。
C.人工呼吸是根据呼吸运动的原理,借助外力使患者的胸廓有节律的扩大和缩小,使被救者的6肺扩张和回缩,恢复呼吸,人工呼吸时要保证呼吸道畅通,人工呼吸的次数要与人体呼吸次数相同,大约16~ 18次,C正确。
D.图乙血液流经肺泡时,氧气与血红蛋白结合,血液变成含氧高的动脉血,D错误。
故选C。
8.下列属于特异性免疫的是( )
A.B.
C.D.
【答案】D
【详解】试题分析:A表示溶菌酶对病菌的溶解作用,属于非特异性免疫,故A错;B表示吞噬细胞的吞噬作用,属于非特异性免疫,故B错;C表示皮肤的屏障作用,属于非也异性免疫,故C错;D表示预防接种,属于特异性免疫,故D正确。
9.下列关于生物体结构层次的说法中正确的是( )
A.所有的生物都是由细胞构成的
B.皮肤由神经组织和上皮组织构成
C.杜鹃花与杜鹃鸟相比,没有系统这个层次
D.绿色开花植物的根、茎、叶、花是营养器官
【答案】C
【分析】动物体的结构层次由小到大依次是细胞→组织→器官→系统→动物体,与动物体的结构层次相比,植物体的结构层次无系统。即细胞→组织→器官→植物体。
【详解】病毒的结构简单,由蛋白质外壳和内部的遗传物质组成,没有细胞结构,除病毒外,生物体都是由细胞构成的,A错误;
皮肤属于人体最大的器官,由神经组织、肌肉组织、结缔组织和上皮组织构成,B错误;
杜鹃花属于植物,杜鹃鸟属于动物,动物体的结构层次:细胞→组织→器官→系统→动物体,与动物体的结构层次相比,植物体的结构层次无系统。即细胞→组织→器官→植物体,C正确;
绿色开花植物的根、茎和叶被称为营养器官,花、果实、种子属于生殖器官,D错误。
10.近期,我国某科考团队正式对外发布,在江西境内发现的短芒复叶耳蕨是一个新物种。该物种叶背部着生的孢子囊集中分布在叶脉中脉附近。据此判断,该物种适合收录在( )
A.《藻类学》B.《中国苔藓志》
C.《蕨类植物学》D.《中国裸子植物志》
【答案】C
【分析】植物根据生殖细胞的不同可分为孢子植物和种子植物。孢子植物用孢子来繁殖后代,包括藻类植物、苔藓植物和蕨类植物。种子植物用种子来繁殖后代,种子植物包括裸子植物和被子植物。
【详解】蕨类植物生活在潮湿的环境中,与苔藓植物相比,蕨类植物高大得多,结构也复杂得多。蕨类植物有根、茎、叶的分化,在这些器官中有专门运输物质的通道——输导组织。蕨类植物是不结种子的植物。它的叶片背面那些褐色的隆起是孢子囊群,每个孢子囊群中有多个孢子囊,每个孢子囊中有很多孢子。孢子是一种生殖细胞,落到温暖潮湿的地方就会萌发和生长。由题意可知,短芒复叶耳蕨属于蕨类植物,因此,该物种适合收录在《蕨类植物学》,ABD不符合题意,C符合题意。
故选C。
11.有人说:“包括人类在内的其他生物是‘攀附”着植物的茎蔓才站在这个星球上的,”这句话所说的植物的重要性体现在( )
A.呼吸作用B.蒸腾作用C.光合作用D.其它生命活动
【答案】C
【分析】光合作用是绿色植物在叶绿体里利用光能把二氧化碳和水合成有机物,释放氧气,同时把光能转变成化学能储存在合成的有机物中的过程。
【详解】绿色植物通过光合作用制造的有机物不仅能满足自身生长、发育和繁殖的需要,而且为生物圈中的其他生物提供了基本的食物来源,其产生的氧气是生物圈的氧气的来源,包括人类在内的其他生物都需要依靠植物产生的有机物生存。
12.我国西部一些地区实施退耕还林还草,其主要目的是
A.发展畜牧业B.发展旅游业C.发展林业经济D.改善生态环境
【答案】D
【分析】水土流失、土壤沙漠化、沙尘暴是西部地区最为突出的生态环境问题,造成这些问题的重要原因就是毁林毁草开荒和陡坡种粮。退耕还林还草可以有效改善生态环境。
【详解】退耕还林还草就是从保护和改善生态环境出发,将容易造成水土流失的坡耕地,有计划、有步骤地停止耕种,本着宜乔则乔、宜灌则灌、宜草则草、乔灌草结合的原则,结合各地的具体情况植树种草,恢复植被;因为植被是氧气发生器和二氧化碳吸收器;植被能涵养水源、防风固沙,制止水土流失;因此退耕还林还草的目的是保持水土、防风固沙、保持生态环境。故选D。
13.下图表示动物细胞分裂和分化过程,下列叙述正确的是( )
A.a过程染色体必须先复制再均分 B.b过程产生的细胞,功能都相同
C.①②③④的细胞都具有分裂能力 D.①②③④的染色体数目不同
【答案】A
【分析】细胞的分裂是指细胞由一个变成两个的过程,经过细胞分裂,可以增加细胞的数量,分裂后的细胞,在形态,结构和功能上向着不同方向变化的过程,分化的结果形成组织。图中的a表示分裂过程,b表示细胞分化过程。
【详解】A.a过程是细胞分裂数目增多,细胞核内染色体的变化最明显,首先染色体复制加倍,随着细胞分裂的进行,染色体分成完全相同的两份,分别进入两个新细胞中,A正确。
B.在个体发育过程中,一个或一种细胞通过分裂产生的后代,在形态、结构和生理功能上发生了差异性的变化,这个过程叫做b细胞的分化,B错误。
C.细胞分裂产生的新细胞中除一小部分保持分裂能力 ,大部分丧失了分裂能力,图中①的细胞具有分裂能力,而②③④是分化形成的组织,失去了分裂能力,C错误。
D.细胞核分裂时,染色体的变化最明显,染色体的数量在细胞分裂时已经加倍,在细胞分裂过程中,染色体分成完全相同的两份,分别进入两个新细胞中,细胞分化是指细胞在形态、结构和生理功能上发生了差异性的变化,但是遗传物质不变,因此①②③④染色体数目相同,D错误。
故选A。
14.人喝进体内的水,有一部分会随尿液排出。这部分水一定不会经过( )
A.下腔静脉B.右心房C.肺静脉D.肾静脉
【答案】D
【分析】尿的形成包括肾小球的滤过作用和肾小管的重吸收作用;通过肾小球的滤过作用形成原尿,原尿中除不含大分子的蛋白质外,其它成分与血浆相同;原尿流经肾小管时,经过肾小管的重吸收作用,原尿中的大部分水、全部葡萄糖和部分无机盐,被肾小管重新吸收回肾静脉,原尿中剩下的其他废物,如尿素、一部分水和无机盐等由肾小管流出,形成尿液。肾小管汇聚成集合管,从而将尿液输送到肾盂,再经过输尿管、膀胱、尿道,排出体外。
【详解】人喝进体内的水被消化系统吸收进入血液循环系统,可能流经过程:下腔静脉→右心房→右心室→肺动脉→肺部毛细血管网→肺静脉→左心房→左心室→主动脉→肾动脉。但是只有被肾小管重吸收的那部分水,才能由毛细血管流向肾静脉。因此,随尿液排出的水不会经过肾静脉。故选D。
15.下列有关染色体、DNA、基因的叙述中,错误的是( )
A.染色体是由蛋白质和DNA组成B.DNA的结构像螺旋形的梯子
C.一条染色体中含有两个DNA分子D.一个DNA分子上含多个基因
【答案】C
【分析】细胞核内容易被碱性染料染成深色的物质称做染色体,它是由DNA和蛋白质构成的。DNA是主要的遗传物质。DNA分子是由两条反向平行的脱氧核苷酸长链盘旋而成的双螺旋结构。基因是DNA上具有特定遗传信息的片段。一条染色体上有一个DNA分子,一个DNA分子有许多个基因。
【详解】A.染色体是细胞核内容易被碱性染料染成深色的物质,它是由DNA和蛋白质构成的,A正确。
B.DNA分子是由两条长链状盘旋而成的双螺旋结构,像螺旋形的梯子,B正确。
C.一般情况下,一条染色体上有一个DNA分子,C错误。
D.基因是DNA上具有特定遗传信息的片段,一个DNA分子上含多个基因,D正确。
故选C。
第 = 2 \* ROMAN II卷(非选择题 共30分)
二、本题共5小题,每空1分,共30分。
16..“发展生态农业,助力乡村振兴”。在乡村振兴工作队的引领下,某村兴起了大量种植经济作物草莓的热潮。图1为草莓花(已去除花瓣)的结构,图2为草莓的可食用部分,主要由花托发育而来,上面分布着大量的果实。请据图1、图2回答下列问题:
(1)图2中,果实应包括 和种子,草莓属于种子植物中的 植物类群。
(2)图1中的 (填字母)为雌蕊,草莓花受精作用完成后,子房继续发育成果实,草莓叶片通过 制造的糖类等有机物,经 组织大量运输到花托储存并发育成可食用的部分。
(3)假如你是一名乡村振兴工作队员,为提高本地草莓产量,请运用所学生物学知识,给草莓种植户提出一条合理建议: 。
【答案】(1)果皮 被子
(2)A 光合作用 输导
(3)合理施肥(或人工授粉)等 (合理即给分)
【分析】图1中:A是雌蕊;B是雄蕊。
【详解】(1)图2中,果实应包括果皮和种子,草莓有果实,属于被子植物。
(2)结合图2果实的部位,果实是由雌蕊的子房发育来的,可推知A是雌蕊,B是雄蕊。叶片通过光合作用制造的糖类通过输导组织中的筛管大量运输到花托储存。
(3)果农利用温室栽培草莓,采用白天适当增加光照强度,夜晚适当降低室温的措施,以提高草莓产量,其中的道理是 适当增加光照强度,可使光合作用增强,降低温度可使呼吸作用减弱,从而增加有机物的积累。
17.如图分别是显微镜结构图、细胞结构模式图。据图回答问题(在【 】内填序号,横线上填写名称)。
(1)在使用显微镜过程中,放置玻片标本后,转动粗准焦螺旋使镜筒慢慢下降,眼睛从侧面看的显微镜结构是【 】 。
(2)细胞是生物体结构和功能的基本单位。A、B细胞中,能控制细胞内外物质进出的结构是【 】 。
(3)从生物体的结构层次角度看,酵母菌和草履虫既属于 层次,又属于个体层次。
(4)在“探究对外界刺激做出的反应”实验中,你发现草履虫是如何运动的? (结合模式图中结构回答问题)。
【答案】(1)⑤物镜
(2)b细胞膜
(3)细胞
(4)草履虫具有应激性,在“探究对外界刺激做出的反应”实验中,草履虫能逃避有害刺激,趋向有利刺激,利用纤毛旋转前进。
【分析】图中显微镜中①粗准焦螺旋,②细准焦螺旋,③目镜,④转换器,⑤物镜,⑥反光镜,AB细胞中a细胞壁,b细胞膜,c液泡,d细胞核,e叶绿体,f细胞质,酵母菌的结构中①细胞壁,②细胞核,③细胞质,④细胞膜,⑤液泡,草履虫结构中①收集管,②伸缩泡,③细胞核,④食物泡,⑤食物泡,⑥胞肛,⑦口沟,⑧表膜,⑨纤毛。
【详解】(1)在使用显微镜过程中,放置玻片标本后,转动粗准焦螺旋使镜筒慢慢下降,眼睛从侧面看的显微镜结构是⑤物镜,以免压到玻片。
(2)AB动植物细胞中,b细胞膜具有控制物质进出的作用。
(3)酵母菌和草履虫都是单细胞生物,所以从生物体的结构层次角度看,酵母菌和草履虫既属于细胞层次,又属于个体层次。
(4)草履虫具有应激性,在“探究对外界刺激做出的反应”实验中,草履虫能逃避有害刺激,趋向有利刺激,利用纤毛旋转前进。
18.下图是肌肉与骨、关节的关系示意图,请据图回答问题:
(1)请指出图中所示结构名称。①是 ;②是 。
(2)屈肘时, 收缩, 舒张。
(3)伸肘时, 收缩, 舒张。
【答案】(1)肱二头肌 肱三头肌 (2)肱二头肌 肱三头肌 (3)肱三头肌 肱二头肌
【分析】人体完成一个运动都要有神经系统的调节,有骨、骨骼肌、关节的共同参与,多组肌肉的协调作用,才能完成。
【详解】(1)①肱二头肌;②肱三头肌;骨骼肌包括中间较粗的肌腹(红色)和两端较细的肌腱(乳白色),一组肌肉的两端分别附着在不同骨上。骨骼肌受神经刺激后有收缩的特性.同一块骨骼肌的两端跨过关节分别固定在两块不同的骨上。
(2)(3)骨骼肌有受刺激收缩的特性,骨骼肌只能收缩牵拉骨而不能将骨推开,因此一个动作的完成总是由两组肌肉相互配合活动,共同完成的。例如,屈肘动作和伸肘动作的产生。屈肘时,肱二头肌收缩,肱三头肌舒张。伸肘时,肱三头肌收缩,肱二头肌舒张。
19.下表是对一些家庭进行眼色遗传调查后得到的数据。请分析表中的数据回答下列问题:
(1)如果父母都是褐眼,子女中出现了蓝眼,说明了生物具有 现象。
(2)不同肤色的人种,因为眼球结构中 内的色素差异,所以眼睛具有不同的颜色。在遗传学上,根据表中第 组数据可以推测褐眼是 性状。
(3)如果显性基因用D表示,隐性基因用d表示,请写出第Ⅱ组数据中褐眼子女的基因组成是 。
(4)请根据遗传学上的规律来推测,表格中Ⅲ组的“?”理论数值应该是 。
【答案】(1)变异
(2)虹膜 Ⅲ 显性
(3)Dd
(4)75
【分析】(1)变异是指后代与亲代之间以及后代不同个体之间存在差异的现象,故父母都是褐眼,子女中出现了蓝眼,说明了生物的变异现象。故所生的子女中褐眼的基因组成是Dd;蓝眼的可能。
(2)在遗传学上,把同种生物同一性状的不同表现类型称为相对性状。虹膜里面有色素,虹膜内含色素量的多少决定着眼睛的颜色。蓝眼和褐眼是人眼色的不同表现形式,它们属于一对相对性状。第I组中两个蓝眼人生的孩子全是蓝眼,不能断定蓝眼是显性性状还是隐性性状;第II组中蓝眼父亲和褐眼母亲生的子女中,既有蓝眼又有褐眼,也不能断定哪个眼色是显性性状;在一对相对性状的遗传过程中,子代个体中出现了亲代没有的性状,新出现的性状一定是隐性性状。第Ⅲ组中两个褐眼的人生的子女中出现了新的性状蓝眼,那么新出现的性状蓝眼一定是隐性性状,故这说明褐眼是显性性状。
(3)第Ⅱ组中, 因为父亲是蓝眼,故基因组成为dd,褐眼母亲的基因组成是Dd,遗传图解如图:
如图所示,第Ⅱ组数据中褐眼子女的基因组成是Dd。
(4)表格中Ⅲ组中,亲代都是褐眼,子代中出现了蓝眼,子代个体中出现了亲代没有的性状,新出现的性状一定是隐性性状,亲代的基因组成是杂合体,因此,Ⅲ组中亲代的基因型都为Dd,遗传图谱如下图:
根据上图所示,子一代中的蓝眼占后代的25%,共有25人,那么褐眼占后代的75%,应为75人。
20.2020年春,一场突如其来的新型冠状病毒肺炎在全球爆发,在这场疫情阻击战中,人们对新型冠状病毒(2019-nCV)的预防有了新的发现和研究。下图中甲、乙、丙表示传染病流行的三个环节。回答下列问题。
(1)根据其寄生的细胞,可推断出新型冠状病毒属于 病毒。新型冠状病毒肺炎患者或无症状感染者是图中的 (填标号)。
(2)2020年3月,由我国陈薇院士领衔的科研团队研制出重组新冠疫苗,已获批启动展开临床试验。从免疫角度分析,疫苗相当于 ,进入人体内后 ,从而提高了对该传染病的抵抗力。
(3)题图2的①~⑤中,属于非特异性免疫的是 (填数字)
(4)目前,我市新冠疫情防疫工作已转为常态化防控。作为中学生,我们要做好日常的自身防护。请从切断传播途径的角度,列举一条具体的措施: 。
【答案】(1)动物 甲
(2)抗原 产生抗体
(3)②③⑤
(4)出门戴口罩
【分析】图1中甲能够通过乙把病原体传给丙,丙就会变成甲,所以甲是传染源,乙是传播途径,丙是易感人群。
图2中②是人体的第一道防线,③⑤是人体的第二道防线,①和④是人体的第三道防线。
(1)根据病毒寄生的生物体的不同,我们把病毒分为植物病毒、动物病毒和细菌病毒,细菌病毒又叫噬菌体。专门寄生在植物细胞内的病毒叫做植物病毒,如烟草花叶病毒;寄生在动物和人体细胞内的病毒叫做动物病毒,如流感病毒;专门寄生在细菌内的病毒叫细菌病毒(也叫噬菌体),如大肠杆菌噬菌体。新型冠状病毒寄生在人和动物体中,因此属于动物病毒。
传染源:能够散播病原体的人或动物。因此,新型冠状病毒肺炎患者或无症状感染者属于图1中的甲传染源。
(2)引起淋巴细胞产生抗体的物质就是抗原。抗原包括进入人体的微生物等病原体、异物、异体器官等。疫苗是由低毒的、灭活的病原体制成的生物制品。故其从免疫学角度分析疫苗属于抗原,当抗原进入人体后,可刺激人体的淋巴细胞产生相应抗体,从而提高对该传染病的抵抗力,这种免疫属于特异性免疫。
(3)人体的免疫依靠的是人体的三道防线,皮肤和黏膜是保卫人体的第一道防线,体液中的杀菌物质和吞噬细胞是保卫人体的第二道防线,人体的第三道防线主要是由免疫器官和免疫细胞组成的。其中第一、二道防线属于 非特异性免疫,是人生来就有的,对多种病原体有防御功能。第三道防线属于特异性免疫,是后天获得的,只针对某一特定的病原体起作用。图2中②是人体的第一道防线,③⑤是人体的第二道防线,①和④是人体的第三道防线。因此属于非特异性免疫的是②③⑤。
(4)切断传播途径的目的是使病原体丧失感染健康人的机会,讲究个人卫生和环境卫生、消灭传播疾病的媒介生物、对一定场所进行消毒等都属于切断传播途径的具体措施。预防传染病,从切断传播途径的角度来说,应勤开门、窗,通风换气;在室内定期喷洒消毒液进行消毒;出门戴口罩等。
栽培模式
光合速率
(μml·m-2。s-1)
蒸腾速率
(mml·m-2。s-1)
细胞间二氧化碳浓度
(μml·ml-1)
营养液栽培
9.8
0.68
57
土壤栽培
8.9
0.50
52
组合
婚配方式
家庭数目
子女
父亲
母亲
蓝眼
褐眼
Ⅰ
蓝眼
蓝眼
150
315
0
Ⅱ
蓝眼
褐眼
158
157
160
Ⅲ
褐眼
褐眼
52
25
?
广西2024年中考生物临考模拟满分卷08生物试卷(解析版): 这是一份广西2024年中考生物临考模拟满分卷08生物试卷(解析版),共17页。
广西2024年中考生物临考模拟满分卷07生物试卷(解析版): 这是一份广西2024年中考生物临考模拟满分卷07生物试卷(解析版),共15页。试卷主要包含了有关病毒的描述中,正确的是,下列不属于生命现象的是等内容,欢迎下载使用。
吉林省2024年中考生物临考模拟满分卷10生物试卷(解析版): 这是一份吉林省2024年中考生物临考模拟满分卷10生物试卷(解析版),共18页。