


河南省南阳市六校2024-2025学年高二上学期10月期中考试生物试题
展开
这是一份河南省南阳市六校2024-2025学年高二上学期10月期中考试生物试题,共15页。
考生注意:
1.答题前,考生务必将自己的姓名、考生号填写在试卷和答题卡上,并将考生号条形码粘贴在答题卡上的指定位置。
2.回答选择题时,选出每小题答案后,用铅笔把答题卡对应题目的答案标号涂黑。如需改动,用橡皮擦干净后,再选涂其他答案标号。回答非选择题时,将答案写在答题卡上。写在本试卷上无效。
3.考试结束后,将本试卷和答题卡一并交回。
一、选择题:本题共13小题,每小题2分,共26分。在每小题给出的四个选项中,只有一项是符合题目要求的。
1.在巴黎奥运会上,当全红婵从10米跳台落入水中时,其内环境中会发生的是( )
A.血红蛋白与氧气的结合、分离速率加快B.血浆渗透压的维持主要依靠血浆蛋白
C.代谢产物进入血浆会使pH显著降低D.葡萄糖被消耗后血浆渗透压仍可维持平衡
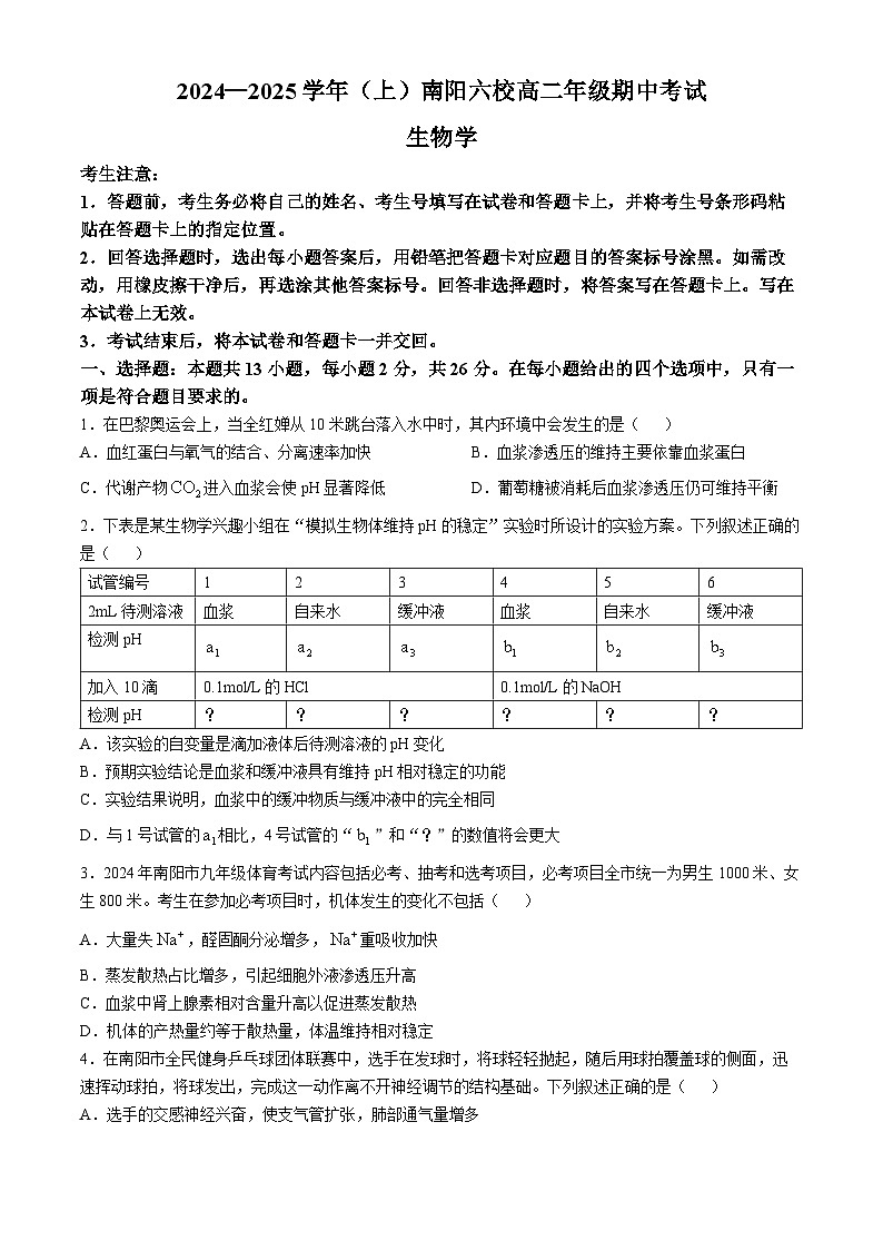
2.下表是某生物学兴趣小组在“模拟生物体维持pH的稳定”实验时所设计的实验方案。下列叙述正确的是( )
A.该实验的自变量是滴加液体后待测溶液的pH变化
B.预期实验结论是血浆和缓冲液具有维持pH相对稳定的功能
C.实验结果说明,血浆中的缓冲物质与缓冲液中的完全相同
D.与1号试管的相比,4号试管的“”和“?”的数值将会更大
3.2024年南阳市九年级体育考试内容包括必考、抽考和选考项目,必考项目全市统一为男生1000米、女生800米。考生在参加必考项目时,机体发生的变化不包括( )
A.大量失,醛固酮分泌增多,重吸收加快
B.蒸发散热占比增多,引起细胞外液渗透压升高
C.血浆中肾上腺素相对含量升高以促进蒸发散热
D.机体的产热量约等于散热量,体温维持相对稳定
4.在南阳市全民健身乒乓球团体联赛中,选手在发球时,将球轻轻抛起,随后用球拍覆盖球的侧面,迅速挥动球拍,将球发出,完成这一动作离不开神经调节的结构基础。下列叙述正确的是( )
A.选手的交感神经兴奋,使支气管扩张,肺部通气量增多
B.大脑皮层中央前回的下部兴奋,选手挥动球拍将球发出
C.传入神经兴奋使瞳孔扩张,传出神经兴奋使选手眼神专注
D.轴突接收选手视网膜产生的兴奋并传至大脑皮层视觉神经中枢
5.巴甫洛夫通过研究狗的唾液分泌与铃声的关系,发现了条件反射,其过程如图所示。下列叙述正确的是( )
A.过程1的食物是条件反射的非条件刺激
B.过程2和4的铃声是条件反射的无关刺激
C.若过程3长期只有铃声则狗不会产生任何兴奋
D.条件反射建立之后还需要非条件刺激的强化
6.在著名生理学家麦克劳德的指导下,加拿大医生班廷和助手贝斯特证实了胰岛素是由胰腺中的胰岛分泌的,他们将实验狗分成A、B两组,均摘除胰腺使它们患糖尿病,随后向A组注射提取液①,B组注射提取液②,结果发现两组狗的血糖均恢复正常。提取液①和提取液②的制备如下表所示,下列叙述错误的是( )
注:“+”表示有处理或加入,“-”表示不作处理。
A.摘除胰腺后,狗的原尿渗透压会高于血浆渗透压
B.结扎胰管后,甲狗肝糖原的分解速率可能会减慢
C.酒精可能使胰液中的蛋白酶失活但不破坏胰岛素
D.实验摘除胰腺运用了自变量控制的“减法原理”
7.德国研究者发现,对公鸡进行摘除睾丸处理(处理1)后,其雄性性征明显消失;如果将睾丸重新移回(处理2)后,公鸡的雄性性征又会逐步恢复。下列叙述正确的是( )
A.在处理1前,睾酮只运输到公鸡性腺中发挥作用
B.处理1可使公鸡垂体分泌的促性腺激素增多
C.公鸡雄性性征消失后,其下丘脑分泌的激素均会减少
D.处理2使睾酮与靶细胞结合并发挥作用后失活
8.某同学的扁桃体经常反复发炎,医生建议他将扁桃体切除。下列相关叙述不合理的是( )
A.扁桃体是易被观察到的免疫器官,其肿大提示机体被感染
B.扁桃体感染会引起喉咙疼痛,痛觉会使免疫防御功能下降
C.感染的扁桃体可能会导致该同学产生其他更严重的并发症
D.反复感染的扁桃体已无法有效抵御入侵口腔的病原体的感染
9.在一项临床试验中,研究人员使用基因修饰的自然杀伤细胞(NK细胞)治疗复发性急性髓系白血病(AML)患者。其中对NK细胞的修饰是通过CRISPR/Cas9技术进行的,目的是( )增强其抗癌能力。修饰后的NK细胞在患者体内的作用机制如图所示,则下列细胞与NK细胞作用机制相似的是( )
A.树突状细胞B.抗原呈递细胞C.细胞毒性T细胞D.辅助性T细胞
10.为研究某降糖药的疗效,研究者用链脲佐菌素(STZ)制备了糖尿病小鼠模型。下图是实验室创建的糖尿病动物模型鼠在使用降糖药物一段时间内血浆中葡萄糖浓度的变化,其中能体现降血糖药物作用效果的是( )
A.B.
C.D.
11.某位女性患宫颈癌,经了解,该女性丈夫的前任妻子也因宫颈癌去世。人乳头瘤病毒(HPV)可导致受侵染的子宫颈细胞表面的HLA分子表达水平下降从而引起宫颈癌。下列叙述错误的是( )
A.男性携带HPV不患病,但可能将HPV传染给女性
B.白细胞难以识别被HPV入侵的靶细胞,进而引发癌症
C.给该宫颈癌女性患者注射HPV疫苗后,其可能会痊愈
D.HPV首次进入机体时,能同时引起体液免疫和细胞免疫
12.人一猪异种器官移植最棘手的问题是免疫排斥反应。CD47蛋白可以与人类巨噬细胞表面的SIRPα(调节蛋白)结合,抑制巨噬细胞的作用。而猪肾细胞表面的CD47无法有效与SIRPα结合,可诱导SIRPα磷酸化,引起免疫排斥,从而导致猪肾器官移植失败。下列叙述正确的是( )
A.磷酸化可改变SIRPα的空间结构,从而改变其活性
B.SIRPα与CD47不能有效结合,会导致巨噬细胞功能缺陷
C.猪肾植入人体后,CD47直接刺激浆细胞合成和分泌抗体
D.研究促进SIRPα磷酸化的药物有助于提高异种器官移植的成功率
13.研究表明,小鼠大脑的“抑郁中枢”和“快乐中枢”共同参与情绪调控,抑郁中枢对快乐中枢有抑制作用。将小鼠放置在水环境中进行“强迫游泳”实验后,小鼠不能积极应对环境压力,出现静止行为则被视为“抑郁”。在此过程中,小鼠大脑中星形胶质细胞与神经元细胞体之间发生的部分反应如图所示。下列叙述正确的是( )
A.可在星形胶质细胞与神经元细胞体之间传递信息
B.“抑郁”的发生可能会使星形胶质细胞的静息电位绝对值变小
C.“强迫游泳”后星形胶质细胞释放的谷氨酸改变突触后膜的电位
D.提高谷氨酸离子型受体的活性可缓解“强迫游泳”引起的抑郁
二、多项选择题:本题共5小题,每小题3分,共15分。在每小题给出的四个选项中,有两个或两个以上选项符合题目要求,全部选对得3分,选对但不全的得1分,有选错的得0分。
14.在生病输液时,医生常将药品用质量分数为0.9%的NaCl溶液配制进行静脉滴注,则输液后患者体内会发生的生理现象是
A.患者的血浆渗透压会降低,排出等量的尿液后恢复到正常水平
B.患者的血浆渗透压会升高,排出相应的、.后恢复到正常水平
C.患者的醛固酮分泌量会减少,肾小管和集合管对的重吸收量减少
D.患者的血浆量会增加,排出相应的NaCl和水分后会恢复到正常水平
15.研究人员在白天和夜晚分别设置光照和黑暗两种条件,对人体血糖含量进行比较,结果如图。据图推测,下列叙述合理的是( )
A.白天时,人体的血糖代谢较夜晚旺盛B.夜晚时,人体胰岛素的分泌量较白天低
C.夜间黑暗时的血糖代谢较白天黑暗时的旺盛D.夜间光照时的胰岛素含量可能较白天光照低
16.人类的基因D编码其红细胞表面的RhD蛋白,其等位基因d不编码蛋白质。基因型为D______的个体被称为Rh阳性(),基因型为dd的个体被称为Rh阴性()。人类血清中不存在抗RhD的天然抗体,只有当的人接受人的血液后,才会通过免疫反应产生抗RhD抗体,该抗体可通过胎盘运输。当母亲和胎儿的RhD不相容时,第二胎的胎儿就可能发生新生儿溶血。下列新生儿中不会发生溶血的是( )
A.母亲第一胎生了的孩子,第二胎也是的孩子
B.母亲第一胎生了的孩子,第二胎也是的孩子
C.母亲第一胎生了的孩子,第二胎是的孩子
D.母亲第一胎生了的孩子,第二胎是的孩子
17.某同学经查资料后发现:脂肪细胞分泌的瘦素(蛋白类激素)是通过激活支配脂肪组织的交感神经来促进脂肪分解的。为验证该发现,该同学设计并进行如下实验。下列叙述正确的是( )
A.Ⅰ处注射瘦素,Ⅱ处注射交感神经递质类似物
B.实验组1小鼠脂肪减少量>实验组2
C.瘦素促进脂肪分解不通过消化液起作用
D.瘦素主要通过调节细胞中的代谢反应来实现其生理功能
18.为研究坐骨神经—腓肠肌的工作机制,研究者剥制了蛙的坐骨神经—腓肠肌活标本,并在A、B两处放置微电极以测量膜电位的变化,随后用电流刺激甲处(如图),PSP1、PSP2分别表示在甲处刺激后,A处膜电位和B处肌细胞膜电位的变化。下列叙述正确的是( )
A.PSP1由通道所介导,PSP2使肌细胞膜内高于膜外
B.PSP1曲线峰值的大小不随甲的刺激强度的增大而不断加大
C.PSP1曲线上升,A处可能会与邻近未兴奋部位之间产生局部电流
D.提高B处肌细胞外的浓度,PSP2曲线下降幅度可能会增大
三、非选择题:本题共5小题,共59分。
19.(12分)胰液是胰腺外分泌部的腺泡细胞合成和分泌的,其分泌包括神经调节和体液调节,其部分调节方式如图。回答下列问题:
注:→表示促进;---▶表示分泌;Ach是乙酰胆碱;CCK是胆囊收缩素;Sec是促胰液素。
(1)食物的形状、气味等对口腔、食管、胃和小肠刺激后,再通过脑干→迷走神经→Ach引起胰液的分泌属于______(填“条件”或“非条件”)反射。迷走神经属于____________系统,在安静状态下,该系统的______神经的活动占优势,从而引起胃肠蠕动。
(2)据图可知,胰腺腺泡细胞表面可存在CCK、Sec、Ach的受体蛋白,研究者是如何确定胰腺腺泡细胞表面有这些受体蛋白存在的?请你推测其实验思路:____________________________________________。
(3)受到CCK刺激后,迷走神经会产生兴奋,兴奋处膜两侧电位表现为______;迷走神经的纤维表面的髓鞘是由______参与构成的。下图表示在、、时刻,研究者分别用相同的小剂量CCK给予小鼠的离体坐骨神经相同的刺激测得的神经纤维电位变化。
在~期间,______导致局部电位和动作电位形成;~时间段,膜电位的恢复与______外流有关。据图可得出的结论是______________________________________________________。
20.(12分)1个多月前,小张同学开始出现尿频的症状,夜里也要起来上4~5次厕所,每天的排尿量超过3L。刚开始他刻意少喝水,但发现尿量并没有减少,而且早晚体重相差最少6斤。到医院进行诊断实验后,他被确诊为尿崩症。尿量的形成与抗利尿激素有关,回答下列问题:
(1)机体对水和无机盐的调节通常称为______调节。在__________________________________________(答出两种)等情况下,______(填器官)分泌的抗利尿激素会增加。抗利尿激素与肾小管和集合管细胞膜上受体结合促进了含有水通道蛋白的囊泡向细胞膜转移,增加了细胞膜上______的数量,从而促进了水分的重吸收。水分子被重吸收到肾小管和集合管细胞内的方式主要是______。
(2)引起尿崩症的原因有多种,如肾脏病变、下丘脑或垂体病变等。为确定小张的病因,医生进行了以下的实验:
a.记录小张的尿量和胰岛素含量;
b.给小张注射抗利尿激素,记录尿量;
c.小张尿量恢复正常;
d.让小张空腹进行葡萄糖耐量实验,记录尿量并进行尿糖实验。
①与a相比,c的尿量减少,其主要原因是________________________________________________。
②根据c的实验结果可判断小张出现尿崩症的原因可能是____________________________________。
③若发现小张空腹的葡萄糖含量高于正常值,胰岛素分泌量低于正常值,则小张还患有糖尿病。糖尿病也会引起尿量增多,其原因是__________________________________________________________________。
21.(12分)清华大学课题组发现“脑—脾神经轴”是机体通过神经信号调控适应性免疫应答的通路(如图所示)。回答下列问题:
(1)该图充分说明______调节网络是人体维持稳态的主要调节机制。兴奋在“脑—脾神经轴”的两个神经元之间的传递是单向的,原因是______________________________________________________。
(2)去甲肾上腺素能作用于T细胞的原因是T细胞膜上有______。图中所示的免疫活动所属的免疫方式为______(填“细胞免疫”或“体液免疫”)。乙酰胆碱在该免疫调节活动中的作用是____________。
(3)研究者是通过疫苗接种实验证实哺乳动物存在“脑—脾神经轴”的。现有健康小鼠若干,请你设计实验对此进行验证。
实验思路:________________________________________________________________________________。
预期实验结果:___________________________________________________________________________。
22.(11分)人体甲状腺激素几乎作用于全身细胞,其含量异常可提示身体出现健康问题。回答下列问题:
(1)某人经血液检验后,发现其甲状腺激素和促甲状腺激素(TSH)含量均显著低于正常值,据此推测此人的病变部位最可能是______。经体检后,医生发现此人的行动迟缓且有嗜睡的症状,原因是______________________________________________________。
(2)为验证机体存在的反馈调节方式,某研究者给小白鼠注射TSH,结果发现下丘脑分泌的促甲状腺激素释放激素(TRH)减少。于是对此小白鼠进行了如表所示实验,请完善实验结果。
实验结果及结论:如果仅______组TRH分泌量明显减少,则表明甲状腺激素对下丘脑分泌TRH具有负反馈调节作用;如果仅______组TRH分泌量明显减少,则表明垂体分泌的TSH对下丘脑分泌TRH具有负反馈调节作用。
(3)研究发现,甲巯咪唑是一种可以抑制甲状腺分泌甲状腺激素的药物。请利用以下实验材料及用具,设计实验验证该药物可抑制甲状腺激素的分泌。
实验材料及用具:生理状态相同的健康小白鼠若干只,一定浓度的甲巯咪唑溶液,生理盐水,注射器,甲状腺激素定量检测仪器等。
实验思路:______________________________________________________________________________。
预期实验结果:___________________________________________________________________________。
(4)甲状腺过氧化物酶(TPO)是合成甲状腺激素所必需的酶,且能促进甲状腺细胞中促甲状腺激素受体基因的表达。研究发现,进入人体的双酚A能抑制TPO的活性,可导致血液中甲状腺激素含量减少,原因是____________________________________________________________________________________。
23.(12分)胰腺导管腺癌(PDAC)是一种高度恶性肿瘤,手术治疗与化疗是PDAC患者的临床标准治疗方案。然而PDAC的发展具有隐匿性,且其微环境存在物理屏障,使得临床疗效不尽如人意,但为了提高患者的生存率,科学家仍在不懈努力。请回答下列问题:
(1)PDAC微环境形成的致密网状结构构成肿瘤组织的物理屏障,吉西他滨(GEM)等化疗药物难以穿透这个屏障,使肿瘤产生耐药性,如图1所示。
图1中,处于内环境中的物质有______。肿瘤细胞与PSC的形态差异主要与____________(填“细胞外基质”或“细胞内液”)的成分差异有关。临床发现,PDAC患者在化疗后因骨髓抑制(骨髓中的血细胞前体的活性下降,导致外周血中的白细胞、红细胞和血小板数量减少)而发低烧,其可能的原因是______________________________________________________________________________。
(2)纳米递送系统具有独特的尺寸效应和表面的功能化靶向修饰。研究者以PDAC小鼠为材料,将搭载药物吉西他滨(GEM)的纳米材料注射到小鼠体内,并开展肿瘤的耐药性研究,部分结果见图2。
注:A为对照组;B为注射GEM组;C为注射组;D为注射组,M指注射后在体外接近靶区肿瘤部位施加磁场2h。
①随着时间的推移,PDAC肿瘤体积会逐渐增大,肿瘤发生的根本原因是___________________________。
与放疗或化疗相比,纳米材料搭载药物治疗PDAC的疗效显著,对患者的正常细胞影响也较小,其原因是___________________________________________________________________________________________(答出两点)。
②据图2中右图分析,C组和D组的治疗效果不存在显著差异,推测其原因可能是__________________。
(3)研究发现,PDAC细胞表面的PD-L1蛋白质与T细胞表面的PD-1受体结合后,PDAC细胞能避开免疫系统而发生“逃逸”。据此,科学家常使用______来阻断这一信号通路,从而使T细胞有效对付癌细胞。
(4)为提高纳米递送系统的疗效,你认为研究者下一步的研究课题是______________________________(答出一点)。
2024—2025学年(上)南阳六校高二年级期中考试
生物学·答案
选择题:共18小题,共41分。在每小题给出的四个选项中,第1~13小题,每小题只有一个选项符合题目要求,每小题2分;第14-18小题,每小题给出的四个选项中,有两个或两个以上选项符合题目要求,全部选对得3分,选对但不全的得1分,有选错的得0分。
1.答案 D
命题透析 本题以全红婵跳水时内环境的变化为情境,考查内环境的组成成分和理化性质的知识,旨在考查考生的理解能力,以及生命观念、科学思维和社会责任的核心素养。
思路点拨 在比赛的过程中,运动员的细胞代谢增强,耗氧速率较快,从而引起血红蛋白与氧气的结合、分离速率加快,但其发生的场所在红细胞内,并不在内环境中,A项不符合题意;血浆中血浆蛋白的数目少于无机盐离子的数目,血浆渗透压的大小主要由无机盐离子维持,B项不符合题意;细胞代谢产生的可以从细胞内液扩散进入血浆中,但由于血浆中存在缓冲物质,所以这些并不会使血浆的pH明显降低,C项不符合题意;葡萄糖被消耗后,机体通过调节作用,使血浆渗透压维持相对平衡,D项符合题意。
2.答案 B
命题透析 本题考查模拟生物体维持pH稳定实验的知识,旨在考查考生的理解能力和实验探究能力,以及科学思维、科学探究的核心素养。
思路点拨 由表可知,本实验的自变量是待测溶液的种类和滴加液体的种类,A项错误;实验中起对照作用的是自来水组和缓冲液组,预期实验结论是血浆与缓冲液一样具有维持pH相对稳定的功能,B项正确;由实验结果可知,血浆能维持pH的相对稳定,其可能存在缓冲物质,但不清楚血浆中的缓冲物质与缓冲液中的是否完全相同,C项错误;和测定的是实验前的pH,故和的数值大小差不多,D项错误。
3.答案 C
命题透析 本题以中考体育必考项目为情境,考查内环境稳态的知识,旨在考查考生的理解能力和解决问题能力,以及生命观念、科学思维的核心素养。
思路点拨 长跑过程中可能会大量流汗;大量流汗则会丢失,肾上腺皮质合成和分泌的醛固酮增多,促进肾小管和集合管对的重吸收,A项不符合题意;长跑过程中会流汗,从而增加蒸发散热的比例,流汗会使细胞外液渗透压升高,B项不符合题意;肾上腺素含量升高会促进机体产热,C项符合题意;长跑过程中机体的产热量约等于散热量,体温维持相对稳定,D项不符合题意。
4.答案 A
命题透析 本题以乒乓球比赛时选手发球为情境,考查神经调节的知识,旨在考查考生的理解能力和解决问题能力,以及生命观念、科学思维的核心素养。
思路点拨 选手发球时,其交感神经活动占优势,引起支气管扩张,从而提高肺部通气量,A项正确;控制手部运动的中枢位于大脑皮层中央前回的中部,中央前回的下部控制头部器官的运动,B项错误;交感神经兴奋使瞳孔扩张,交感神经属于传出神经,选手眼神专注与控制眼部的神经有关,这些神经包括传入神经和传出神经,C项错误;树突用来接收信息并将其传导到胞体,轴突将信息从胞体传向其他神经元等,选手视网膜在感受到球的刺激后,通过传入神经(由树突构成)将兴奋传至神经中枢,D项错误。
5.答案 D
命题透析 本题以巴甫洛夫的“唾液分泌的条件反射”为情境,考查非条件反射和条件反射的知识,旨在考查考生的理解能力、解决问题能力和实验探究能力,以及生命观念、科学思维和科学探究的核心素养。
思路点拨 给狗喂食,狗会分泌唾液,分泌唾液的反射是非条件反射,食物是非条件刺激,A项错误。过程2给狗听铃声而不给它喂食物,狗不会分泌唾液,此时铃声与分泌唾液无关,属于无关刺激;每次喂食前先给狗听铃声,然后再立即喂食,重复此方式若干次,一段时间后,当铃声单独出现,狗也会分泌唾液,因此过程4时铃声已转化为食物的信号,称为条件刺激,B项错误。过程3食物的刺激引起唾液的分泌,与铃声是同时出现的,这表明铃声的出现预示着分泌唾液,若长期只给铃声不给食物,则条件反射无法建立,但是狗的脑部听觉中枢还是会兴奋,C项错误。条件反射建立后,如果反复应用条件刺激后而不给非条件刺激,条件反射就会逐渐减弱,所以维持条件反射需要非条件刺激的强化,D项正确。
6.答案 A
命题透析 本题以班廷发现胰岛素的实验为情境,考查糖尿病、血糖调节和实验设计等知识,旨在考查考生的理解能力、解决问题能力和实验探究能力,以及科学思维、科学探究的核心素养。
思路点拨 摘除胰腺后,实验狗患糖尿病,原尿中含有高浓度的葡萄糖,肾小管和集合管对水分的重吸收能力降低,导致尿量增多,但原尿的渗透压仍然小于血浆渗透压,A项错误;结扎胰管后,胰岛仍正常,甲狗的胰岛素正常分泌,胰岛素可抑制肝糖原的分解,B项正确;实验结果是注射提取液②后糖尿病狗的血糖也恢复正常,这表明提取液②中的胰岛素活性正常,推测酒精可能使胰液中的胰蛋白酶失活,C项正确;实验摘除胰腺运用了自变量控制的“减法原理”,D项正确。
7.答案 B
命题透析 本题以公鸡阉割实验为情境,考查激素调节的知识,旨在考查考生的理解能力、解决问题能力和实验探究能力,以及生命观念、科学思维和科学探究的核心素养。
思路点拨 在处理1前,公鸡体内是含有睾酮的,但睾酮是运输到全身各处的,A项错误;摘除睾丸会导致雄激素显著减少,负反馈调节减弱,垂体分泌更多的促性腺激素,B项正确;公鸡雄性性征消失后,雄激素减少,下丘脑分泌的促性腺激素释放激素增多,但下丘脑分泌的其他激素的量与性激素没有直接关系,C项错误;睾酮与靶细胞结合并发挥作用后就会失活,与是否进行处理2无关,D项错误。
8.答案 B
命题透析 本题以扁桃体反复发炎为情境,考查免疫调节的知识,旨在考查考生的理解能力和解决问题能力,以及科学思维、社会责任的核心素养。
思路点拨 扁桃体是人体重要的免疫器官,主要作用是抵御经空气传播的病原微生物的感染,医生通过检查扁桃体能够初步判断患者的患病情况,扁桃体肿大意味着扁桃体有炎症,患者可能已被病菌感染,A项合理;痛觉不会使免疫防御功能下降,B项不合理;扁桃体肿大后易形成脓肿,表现出吞咽食物时有疼痛感等症状,可能成为其他疾病的诱因,引发其他并发症状,C项合理;扁桃体反复感染,说明其已无法有效抵御病原体的感染,D项合理。
9.答案 C
命题透析 本题以经基因修饰的NK细胞为情境,考查特异性免疫的知识,旨在考查考生的理解能力和解决问题能力,以及科学思维、社会责任的核心素养。
思路点拨 由图可知,体液免疫产生的抗体会结合到靶细胞上,活化的NK细胞可通过与抗体的结合作用到靶细胞上,从而引起靶细胞的死亡,该过程的作用机制与细胞免疫过程类似,因此修饰后的NK细胞的作用机制与细胞毒性T细胞相似,故C项符合题意。
10.答案 D
命题透析 本题以某降糖药的研发为情境,考查血糖调节的知识,旨在考查考生的理解能力和解决问题能力,以及科学思维、科学探究的核心素养。
思路点拨 药物要达到降糖效果,必须使糖尿病动物的血糖浓度降低至基础血糖水平,并使血糖在正常范围内波动,分析4个选项的曲线可知,D项符合题意。
11.答案 C
命题透析 本题以某女性患宫颈癌为情境,考查免疫功能、免疫学的应用等知识,旨在考查考生的理解能力和解决问题能力,以及科学思维、社会责任的核心素养。
思路点拨 由题意可知,该宫颈癌女性患者的丈夫可能是HPV的携带者,能将病毒传染给妻子,A项正确;HLA是人类组织相容性抗原,它们是标明细胞身份的标签物质,可被白细胞识别,但受HPV感染的细胞表面的HLA表达水平降低,白细胞难以识别这些细胞,从而使得这些细胞逃过免疫细胞的攻击,最终引发癌症,B项正确;给人体注射HPV疫苗可以预防宫颈癌发生,但给患者注射HPV疫苗不能治疗该病,C项错误;HPV首次进入机体时就会引起体液免疫和细胞免疫,D项正确。
12.答案 A
命题透析 本题以人—猪异体器官移植为情境,考查免疫调节的知识,旨在考查考生的理解能力、解决问题能力和创新能力,以及生命观念、科学思维的核心素养。
思路点拨 磷酸化可改变蛋白质的空间结构,从而改变其活性,A项正确;由题意可知,SIRPα与CD47不能有效结合,不会抑制巨噬细胞的作用,说明巨噬细胞功能没有缺陷,B项错误;猪肾植入人体后,人体会将其当作抗原,引发体液免疫,使浆细胞合成和分泌抗体,而浆细胞不能识别抗原,C项错误;促进SIRPα的磷酸化会增强免疫排斥反应,无法提高异种器官移植的成功率,D项错误。
13.答案 C
命题透析 本题以小鼠“强迫游泳”导致抑郁的实验为情境,考查兴奋在神经元之间的传递,旨在考查考生的理解能力、解决问题能力和创新能力,以及生命观念、科学思维和社会责任的核心素养。
思路点拨 由“强迫游泳”实验后的图可知,抑郁可以促进通过谷氨酸离子型受体进入神经元细胞体中,在此过程中传递信号的分子是谷氨酸,并非,A项错误;“强迫游泳”实验后星形胶质细胞膜上的通道蛋白增多,被大量运输到星形胶质细胞内部,这使得星形胶质细胞内外的浓度差增大,从而使得静息电位的绝对值增大,B项错误;由图可知,谷氨酸是星形胶质细胞释放的神经递质,谷氨酸的作用会引起内流,从而改变突触后膜的电位,C项正确;提高谷氨酸离子型受体的活性,内流增加,使得神经元细胞体兴奋性增强,进而使抑郁中枢的兴奋性增强,该中枢对快乐中枢兴奋的抑制程度增大,减少多巴胺的分泌量,则会减少抑郁患者的快乐感,不能缓解抑郁,D项错误。
14.答案 CD
命题透析 本题以生病输液为情境,考查内环境的理化性质、水盐平衡的调节等知识,旨在考查考生的理解能力和解决问题能力,以及科学思维、社会责任的核心素养。
思路点拨 静脉滴注的是与血浆等渗的生理盐水,所以血浆渗透压是不发生改变的,A、B两项错误;静脉滴注的生理盐水中含有,会增加血浆中的浓度,因此肾上腺皮质分泌的醛固酮含量会减少,使得肾小管和集合管对的重吸收减少,C项正确;注射生理盐水后,患者的血浆量会增加,通过肾脏等排出相应量的NaCl与水分后,会恢复到注射前的正常水平,D项正确。
15.答案 ABD
命题透析 本题以研究光照和黑暗对血糖浓度影响的实验为情境,考查血糖调节的知识,旨在考查考生的理解能力和实验探究能力,以及科学思维、科学探究的核心素养。
思路点拨 由图可知,与夜晚相比,白天的最高血糖浓度较低,原因是白天人体的活动较多,消耗的血糖较多,即白天的血糖代谢较旺盛,A项合理;与白天血糖浓度的最大值相比,夜晚的血糖浓度最大值高,这可能是胰岛素分泌量低导致的,B项合理;夜间黑暗时的血糖浓度最大值高于白天黑暗时,这表明白天黑暗时的血糖代谢更旺盛,C项不合理;夜间光照时的血糖浓度最大值高于白天光照时,可能是夜间光照时分泌的胰岛素较少导致的,D项合理。
16.答案 ACD
命题透析 本题以Rh血型为情境,考查二次免疫的知识,旨在考查考生的理解能力、解决问题能力和创新能力,以及生命观念、科学思维的核心素养。
思路点拨 母亲怀Rh⁻的孩子不产生RhD蛋白,第二胎也是则不会发生溶血,A项符合题意。由题意可知,的母亲在第一胎生了的胎儿时,胎儿的少量RhD蛋白在孕晚期或分娩时进入母亲体内,使得母亲产生抗RhD抗体和记忆细胞;当该母亲第二胎新生儿也是时,母亲的抗RhD抗体会进入该新生儿体内,从而引起新生儿溶血,B项不符合题意。Rh⁻母亲在第一胎生了的孩子,不产生RhD蛋白,第二胎是则不会发生溶血,C项符合题意。母亲第一胎生了的孩子,胎儿的少量RhD蛋白进入母亲体内,使得母亲产生抗RhD抗体和记忆细胞,但第二胎是Rh⁻,不产生RhD蛋白,则不会发生溶血,D项符合题意。
17.答案 BCD
命题透析 本题以瘦素引起脂肪分解的实验设计为情境,考查激素的作用及其实验设计的知识,旨在考查考生的理解能力、解决问题能力和实验探究能力,以及科学思维、科学探究的核心素养。
思路点拨 本实验要验证瘦素是否通过激活支配脂肪组织的交感神经促进脂肪分解,观察实验各组的设置可知,对照组是空白对照,实验组1的Ⅰ处应对小鼠用瘦素处理,实验组2也注射了瘦素,因此实验组2需在Ⅱ处注射抑制交感神经作用的药物,从而使得该组虽然注射瘦素,但是无法使脂肪分解,A项错误;在实验操作正确的情况下,实验组1小鼠注射了瘦素,脂肪减少,实验组2虽注射了瘦素,但是其无法起作用,脂肪含量并没有降低,故小鼠脂肪减少量为实验组1>实验组2,B项正确;瘦素所处的环境是细胞外液,作用的部位是支配脂肪组织的交感神经,而脂肪的分解发生在细胞内,消化液起作用的部位是消化道,故瘦素促进脂肪分解不是通过消化液起作用的,C项正确;瘦素是激素,主要通过调节细胞内的代谢反应来实现其生理功能,D项正确。
18.答案 BCD
命题透析 本题以研究坐骨神经—腓肠肌的相关实验为情境,考查神经冲动的产生、传递和传导的知识,旨在考查考生的理解能力、解决问题能力和实验探究能力,以及科学思维、科学探究的核心素养。
思路点拨 分析PSP1和PSP2的曲线可知,PSP1记录的是A处发生兴奋时的电位变化,PSP2记录的是B处肌细胞发生抑制时的电位变化,兴奋时大量通过通道进入膜内,抑制时大量内流进入肌细胞内的是阴离子;因此B处仍维持“外高内低”的状态,A项错误;达到阈刺激时会产生动作电位,而动作电位的峰值并不随刺激强度的增大而增大,B项正确;PSP1曲线上升,表明A处会因内流而使膜电位发生变化,A处与邻近未兴奋部位之间可能会形成局部电流,C项正确;B处是因阴离子内流导致的PSP2曲线变化,若提高B处肌细胞膜外浓度,则可能会使肌细胞膜内外阴离子浓度差增大,PSP2曲线下降的幅度增大,D项正确。
19.答案(共12分)
(1)非条件(1分) 自主神经(1分) 副交感(1分)
(2)将胰腺腺泡细胞的细胞悬液分成三组,分别加入用放射性同位素标记的CCK、Sec、Ach,观察腺泡细胞表面是否出现放射性,若发现腺泡细胞表面均出现放射性,则可确定腺泡细胞表面有CCK、Sec、Ach受体蛋白存在(答案合理即可给分,3分)
(3)外负内正(1分) 神经胶质细胞(1分) 内流(1分) (1分) 在一定条件下,多次微小的刺激可以累积,累积到一定程度才可引起动作电位(2分)
命题透析 本题以胰腺的分泌为情境,考查神经调节的知识,旨在考查考生的理解能力、解决问题能力和实验探究能力,以及生命观念、科学思维和科学探究的核心素养。
思路点拨 (1)由图可知,食物刺激后通过Ach引起胰液分泌的过程是神经调节,其调节过程是食物→口腔内的感受器→传入神经→脑干→传出神经(迷走神经)→胰腺分泌胰液,根据这个调节过程可知,这是一个非条件反射。胰腺是腺体,支配腺体的迷走神经属于自主神经系统,该系统由交感神经和副交感神经两部分组成,在安静状态下,副交感神经的活动占优势,从而引起胃肠蠕动。
(2)由图可知,CCK、Sec、Ach均为信号分子,信号分子与其受体是特异性结合的,因此可以用放射性同位素(或荧光物质)分别标记这些信号分子并与无标记的胰腺腺泡细胞混合,若观察到腺泡细胞表面有放射性(或发出荧光),则可确定该种被标记的信号分子结合到腺泡细胞表面上。
(3)由图可知,CCK可促进迷走神经兴奋,则兴奋时,迷走神经会因膜外的大量内流而改变膜电位,变成外负内正。一般情况下,神经纤维外表的髓鞘由神经胶质细胞参与构成。局部电位和动作电位的形成均是内流引起的。动作电位恢复到静息状态,与的外流有关。由图可知,、的刺激并没有引起动作电位,刺激后才引起动作电位,因为这三个时刻离体神经受到的刺激强度是相同的,可推测是这三次刺激累积后引起了动作电位,所以可得出的结论是在一定条件下,多次微小的刺激可以累积,累积到一定程度才可引起动作电位。
20.答案(共12分)
(1)渗透压(1分) 饮水不足、大量出汗、摄入过咸的食物(答出两种即可,2分) 下丘脑(1分) 水通道蛋白(1分) 协助扩散(1分)
(2)①抗利尿激素会促进肾小管和集合管对水分的重吸收,减少尿量(2分) ②下丘脑或垂体病变(2分)
③糖尿病患者尿液中含有较多的葡萄糖,渗透压较高,因而会带走大量的水分,使尿量增多(2分)
命题透析 本题以尿崩症为情境,考查水平衡的调节、糖尿病等知识,旨在考查考生的理解能力和解决问题能力,以及生命观念、科学思维的核心素养。
思路点拨 (1)机体对水和无机盐的调节,是基于保持细胞外液浓度,即保持细胞外液渗透压不变,因此水平衡和盐平衡的调节过程密切相关,通常称为渗透压调节,主要是通过肾脏完成的。在饮水不足、吃的食物过咸等情况下,细胞外液渗透压会升高,下丘脑合成和分泌、垂体释放的抗利尿激素会增加,从而促进肾小管和集合管对水的重吸收,减少尿量。抗利尿激素与受体结合后,促进含有水通道蛋白的囊泡向细胞膜转移,从而增加了肾小管和集合管细胞膜上水通道蛋白的数量,水分子被重吸收到肾小管和集合管内的方式主要是协助扩散。
(2)①a记录的是小张患病时的尿量,此时尿量是很多的;c若发现小张的尿量恢复正常,说明抗利尿激素发挥了作用,促进了肾小管和集合管对水的重吸收,从而减少尿量。②注射抗利尿激素后小张的尿量恢复正常,说明小张体内的抗利尿激素分泌不足,因而可能是他的下丘脑或垂体发生病变。③若发现小张的空腹葡萄糖含量高于正常值,胰岛素分泌量低于正常值,说明小张可能患糖尿病。糖尿病也会引起多尿的症状,这是因为糖尿病患者尿液中含有大量葡萄糖,渗透压较高,因而会带走大量的水分,使尿量增多;同时糖尿病患者因为血糖含量高,细胞外液渗透压上升,会将兴奋传至大脑皮层产生渴觉,会大量饮水,也会引起尿量增多。
21.答案(共12分)
(1)神经—体液—免疫(1分)神经递质只存在于突触小泡中,只能由突触前膜释放,然后作用于突触后膜上(2分)
(2)去甲肾上腺素受体(1分)体液免疫(1分)促进B细胞增殖分化(2分)
(3)实验思路:将小鼠随机均分成两组,实验组切断脾神经,对照组不做处理;向上述两组小鼠注射等量同种疫苗,一段时间后检测血液中该种疫苗相应抗体的含量(3分)预期实验结果:与对照组相比,实验组小鼠血浆中该种疫苗对应的抗体显著减少(2分)
命题透析 本题以“脑—脾神经轴”为情境,考查神经调节、免疫调节等知识,旨在考查考生的理解能力、解决问题能力和实验探究能力,以及生命观念、科学思维和科学探究的核心素养。
思路点拨 (1)神经—体液—免疫调节网络是人体维持稳态的主要调节机制。神经末梢与腺体或肌肉的连接处是突触,“脑—脾神经轴”中存在突触,由于神经递质只存在于突触小泡中,只能由突触前膜释放,然后作用于突触后膜上,所以兴奋在反射弧中的传递是单向的。
(2)去甲肾上腺素能作用于T细胞的原因是T细胞膜上有去甲肾上腺素受体。据图所示,该免疫活动有B细胞参与,且会产生抗体,属于体液免疫。由图可知,乙酰胆碱是由T细胞分泌的,其作用的效果最终导致抗体的分泌,因此推测乙酰胆碱在该免疫调节中的作用是促进B细胞增殖分化,分化产生的浆细胞产生抗体。
(3)注射疫苗会使机体产生相应的抗体,因此要验证“脑—脾神经轴”的存在,则可切断脾神经后注射疫苗,检测小鼠产生的抗体量是否会比正常小鼠明显降低。因此本实验的自变量为是否切断脾神经,因变量是小鼠在注射疫苗后的抗体量。实验要随机均分成两组,实验组切断脾神经,对照组不作处理;随后对两组小鼠注射同种疫苗,一段时间后抽取小鼠的血清,检测两组小鼠相应抗体的量。
22.答案(共11分)
(1)垂体(1分) 甲状腺激素可提高神经系统的兴奋性,此人甲状腺激素分泌不足,神经系统的兴奋性降低(2分)
(2)甲(1分) 乙(1分)
(3)实验思路:将生理状态相同的健康小白鼠随机均分成甲、乙两组,甲组注射一定浓度的甲巯咪唑溶液,乙组注射等量生理盐水;在相同的环境下培养,一段时间后检测两组小白鼠的甲状腺激素含量,并计算平均值(2分)预期实验结果:甲组小白鼠的甲状腺激素含量平均值明显低于乙组(结果需与前一空对应,2分)
(4)双酚A能抑制TPO的活性,导致甲状腺细胞中甲状腺激素的合成量减少,同时甲状腺细胞中促甲状腺激素受体基因的表达减少,进而表现为促甲状腺激素作用效果下降,甲状腺激素分泌减少(2分)
23.答案(共13分)
略试管编号
1
2
3
4
5
6
2mL待测溶液
血浆
自来水
缓冲液
血浆
自来水
缓冲液
检测pH
加入10滴
0.1ml/L的HCl
0.1ml/L的NaOH
检测pH
?
?
?
?
?
?
对胰腺的处理
加入酒精
研磨
提取液
甲狗
结扎胰管使其萎缩
–
+
①
乙狗
–
+
+
②
组别
实验操作
TRH含量
甲组
切除垂体,注射甲状腺激素
?
乙组
切除甲状腺,注射TSH
?
相关试卷
这是一份河南省南阳市六校2024-2025学年高二上学期10月期中考试生物试题,共15页。
这是一份河南省南阳市六校2024-2025学年高二上学期10月期中考试生物试题,共10页。
这是一份河南省南阳市六校2024-2025学年高一上学期10月期中考试生物试题,共10页。
