资料中包含下列文件,点击文件名可预览资料内容
还剩3页未读,
继续阅读
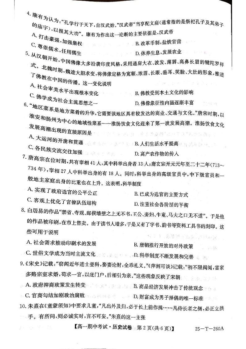
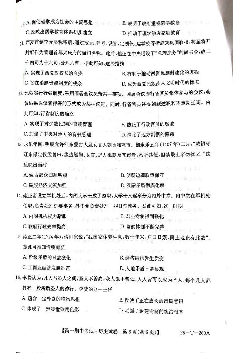
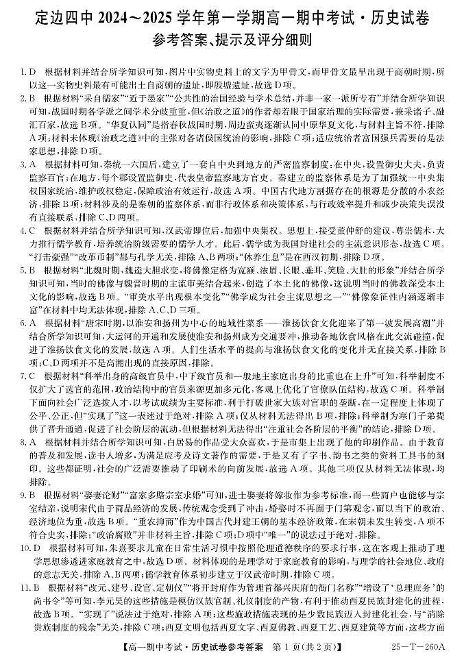
陕西省榆林市定边县第四中学2024-2025学年高一上学期期中考试历史试卷
展开
这是一份陕西省榆林市定边县第四中学2024-2025学年高一上学期期中考试历史试卷,文件包含高一历史试卷pdf、高一历史答案pdf、高一历史答题卡pdf等3份试卷配套教学资源,其中试卷共10页, 欢迎下载使用。
相关试卷
陕西省榆林市府谷县第一中学2024-2025学年高一上学期第一次月考历史试题:
这是一份陕西省榆林市府谷县第一中学2024-2025学年高一上学期第一次月考历史试题,共9页。试卷主要包含了本试卷分选择题和非选择题两部分,答题前,考生务必用直径0,本卷命题范围等内容,欢迎下载使用。
陕西省榆林市府谷县府谷中学2024-2025学年高一上学期9月月考历史试题(含解析):
这是一份陕西省榆林市府谷县府谷中学2024-2025学年高一上学期9月月考历史试题(含解析),共9页。试卷主要包含了本试卷分选择题和非选择题两部分,答题前,考生务必用直径0,本卷命题范围,有学者在评价某一制度时指出等内容,欢迎下载使用。
陕西省榆林市府谷县府谷中学2024-2025学年高一上学期9月月考历史试题:
这是一份陕西省榆林市府谷县府谷中学2024-2025学年高一上学期9月月考历史试题,共9页。试卷主要包含了本试卷分选择题和非选择题两部分,答题前,考生务必用直径0,本卷命题范围,有学者在评价某一制度时指出等内容,欢迎下载使用。

