


贵州省名校协作体2023-2024学年高二下学期第三次阶段性联考月考生物试卷(解析版)
展开
这是一份贵州省名校协作体2023-2024学年高二下学期第三次阶段性联考月考生物试卷(解析版),共20页。试卷主要包含了考试结束后,将答题卡交回等内容,欢迎下载使用。
满分:100分 考试时间:75分钟
注意事项:
1.答卷前,考生务必将自己的姓名、准考证号填写在答题卡上。
2.回答选择题时,选出每小题答案后,用铅笔把答题卡上对应题目的答案标号涂黑。如需改动,用橡皮擦干净后,再选涂其他答案标号。回答非选择题时,将答案写在答题卡上。写在本试卷上无效。
3.考试结束后,将答题卡交回。
一、单项选择题(本题共16小题,每小题3分,共48分。每小题只有一个正确答案)
1. 太空贫血是一种特殊的溶血性贫血,指的是宇航员在太空中出现红细胞溶解、流失的现象。以前认为太空贫血只是字航员在微重力下出现的一种短期现象,但后来的研究表明这可能是一种骨髓或脾脏的损伤引起的持久性破坏。相关叙述错误的是( )
A. 人的红细胞起源于骨髓造血干细胞
B. 太空贫血中红细胞的流失不属于细胞凋亡
C. 太空贫血和缺铁性贫血的致病机理不同
D. 人的成熟红细胞需不断进行基因表达进行血红蛋白的更新
【答案】D
【分析】细胞凋亡是由基因决定的细胞编程序死亡的过程。细胞凋亡是生物体正常的生命历程,对生物体是有利的,而且细胞凋亡贯穿于整个生命历程。细胞凋亡是生物体正常发育的基础、能维持组织细胞数目的相对稳定、是机体的一种自我保护机制。在成熟的生物体内,细胞的自然更新、被病原体感染的细胞的清除,是通过细胞凋亡完成的。
【详解】A、人的红细胞起源于骨髓造血干细胞,A正确;
B、细胞凋亡是基因决定的细胞自动结束生命的过程,太空贫血中红细胞的流失与基因调控无关,不属于细胞凋亡,B正确;
C、太空贫血可能是一种骨髓或脾脏的损伤引起的持久性破坏,而缺铁性贫血是缺Fe导致血红素合成障碍而引起的贫血,两者致病机理不同,C正确;
D、人的成熟红细胞既没有细胞核也没有细胞器,不能基因表达进行血红蛋白的更新,D错误。
故选D。
2. 生物膜上能运输H+的转运蛋白被统称为质子泵,有多种类型,V型和F型是其中两种,V型质子泵利用ATP水解供能将细胞质基质中H+逆梯度泵进细胞器,F型质子泵可以将H+顺浓度梯度运动所产生的势能用于ATP合成。相关叙述错误的是( )
A. 质子泵的合成与细胞核、核糖体、线粒体等结构有关
B. 神经纤维膜上Na+内流与V型质子泵运输H+属于同一跨膜运输方式
C. V型质子泵对于维持动物细胞溶酶体中的酸性环境有重要作用
D. F型质子泵可能较多分布于线粒体内膜和叶绿体类囊体薄膜上
【答案】B
【分析】(1)自由扩散的方向是从高浓度向低浓度,不需载体和能量,常见的有水、CO2、O2、甘油、苯、酒精等;
(2)协助扩散的方向是从高浓度向低浓度,需要载体,不需要能量,如红细胞吸收葡萄糖;
(3)主动运输的方向是从低浓度向高浓度,需要载体和能量,常见的如小肠绒毛上皮细胞吸收氨基酸、葡萄糖,K+等。
【详解】A、质子泵是一种转运蛋白,合成过程需要细胞核中的基因控制转录,核糖体进行翻译,并由线粒体提供能量等,A正确;
B、神经纤维膜上Na+内流方式是协助扩散,V型质子泵运输H+逆梯度进行,需要ATP水解供能,属于主动运输,两者跨膜运输方式不同,B错误;
C、V型质子泵可以将细胞质基质中H+逆梯度泵进细胞器,能维持细胞器与细胞质基质的浓度差,故能够维持溶酶体中的酸性环境,保证溶酶体的工作正常,C正确;
D、F型质子泵可以将H+顺浓度梯度运动所产生的势能用于ATP合成,故较多分布于能产生ATP的场所,线粒体内膜和叶绿体类囊体薄膜上都能产生ATP,D正确。
故选B。
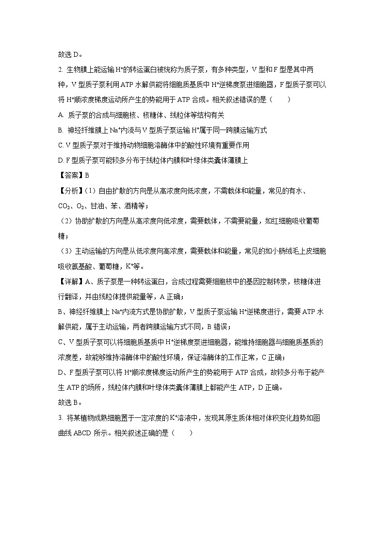
3. 将某植物成熟细胞置于一定浓度的K+溶液中,发现其原生质体相对体积变化趋势如图曲线ABCD所示。相关叙述正确的是( )
A. 原生质体指植物细胞细胞膜、液泡膜以及它们之间的细胞质
B. 若增大钾离子浓度重新实验,到达D点的时间一定左移
C. 若用适宜浓度的尿素溶液进行实验,其体积变化趋势应如曲线ABCE
D. 温度、O2浓度都是影响细胞吸收钾离子速率的因素
【答案】D
【分析】分析曲线图:AC段,原生质体的相对体积不断缩小,说明此时期细胞失水而发生质壁分离;CD段,原生质体的相对体积不断增大,说明此时期细胞吸水发生质壁分离的自动复原。
【详解】A、“原生质体”指细胞壁内的原生质,“原生质层”才指“植物细胞液泡膜、细胞膜以及它们之间的细胞质”,A错误;
B、未指出钾离子的增大量,如果溶液渗透压过大,导致细胞失活,趋势将变为ABCE,不能到达D点,B错误;
C、尿素可进入细胞,导致质壁分离细胞的自动复原,趋势应为ABCD,C错误;
D、植物细胞通过主动运输的方式吸收钾离子,温度、O2浓度都是会影响细胞呼吸,进而影响能量的多少来影响钾离子吸收速率,D正确。
故选D。
4. 已有五千年栽培历史的大豆是中国重要粮食作物之一,大豆最常用来做各种豆制品、榨取豆油、酿造酱油等。下列有关分析正确的是( )
A. 新鲜大豆中含量最多的化合物是蛋白质
B. 大豆种子萌发时结合水/自由水的比值增大,代谢增强
C. 煮熟的大豆更有利于人体的消化和吸收
D. 大豆脂肪大多含有熔点较高的饱和脂肪酸
【答案】C
【分析】细胞内的许多生物化学反应都需要有水的参与,细胞内自由水比值高,则新陈代谢较强,反之则较弱,细胞衰老时,自由水含量下降,新陈代谢减慢,环境恶化时,细胞内自由水含量会下降,结合水含量上升。
【详解】A、新鲜的黄豆中含量最多的化合物是水,A错误;
B、种子萌发时自由水增多,自由水与结合水的比值增大,细胞代谢增强,B错误;
C、在烹制过程中蛋白质的空间结构发生了改变,使肽键暴露出来,有利于人体消化吸收,C正确;
D、植物脂肪中的脂肪酸主要是熔点较低的不饱和脂肪酸,D错误。
故选C。
5. 生物大分子是生物体的重要组成成分,其分子量较大,结构也比较复杂。下列有关叙述错误的是( )
A. 有的生物大分子的单体可作为细胞间传递信息的物质
B. 生物大分子彻底水解的产物不一定是它的单体
C. 以碳链为骨架的生物大分子构成细胞生命大厦的基本框架
D. 只有细胞生物才有蛋白质、核酸等生物大分子
【答案】D
【分析】碳元素具有4个共价键,易形成碳链,是构成细胞中有机化合物的基本骨架;糖类、脂质、蛋白质、核酸等有机化合物以碳链为骨架的有机化合物,构成细胞生命大厦的基本框架。
【详解】A、有的单体可作为细胞间传递信息的物质,如甘氨酸既是组成蛋白质的单体,也是一种神经递质,可在神经细胞间传递信息,A正确;
B、核酸彻底水解的产物不是它的单体核苷酸,而是磷酸、核糖或脱氧核糖、含氮碱基,B正确;
C、以碳链为骨架的生物大分子构成细胞生命大厦的基本框架,C正确;
D、病毒无细胞结构,也含有蛋白质、核酸等生物大分子,D错误。
故选D。
6. 细胞内部就像一个繁忙的工厂,在细胞质中有许多忙碌不停的“部门”。下列有关叙述正确的是( )
A. 由蛋白质纤维组成的网架“部门”,在维持细胞形态等方面发挥重要作用
B. 差速离心法起始的离心速率较低,能让较小的“部门”沉降到管底
C. 线粒体、叶绿体、高尔基体都是细胞内具有两层膜结构的“部门”
D. 核糖体、内质网、高尔基体、线粒体等“部门”参与抗体和RNA聚合酶的合成和运输
【答案】A
【分析】细胞骨架:真核细胞中有维持细胞形态、保持细胞内部结构有序生的细胞骨架。细胞骨架是由蛋白质纤维组成的网架结构,细胞运动、分裂、分化以及物质运输、能量转换、信息传递等生命活动密切相关。
【详解】A、细胞骨架是真核细胞中由蛋白质纤维聚合而成的三维的纤维状网架体系,在维持细胞形态等方面发挥重要作用,A正确;
B、差速离心法起始的离心速率较低,能让较大的颗粒沉降到管底,小的颗粒仍然悬浮在上清液中,B错误;
C、线粒体、叶绿体具有两层膜,但是高尔基体是单层膜结构,C错误;
D、核糖体、内质网、高尔基体、线粒体等参与分泌蛋白的合成和运输,RNA聚合酶是胞内蛋白,D错误。
故选A。
7. 泛素是一种小蛋白,泛素化修饰是植物蛋白质翻译后修饰的重要组成部分,参与调控植物生长发育和多种逆境胁迫反应,可使植物快速适应环境。泛素分子通过与泛素激活酶的巯基酯键连接从而被激活,被激活的泛素分子再与泛素结合酶形成复合体,最后在泛素连接酶的作用下与靶蛋白结合并使靶蛋白降解。下列相关叙述错误的是( )
A. 参与泛素化修饰的3种关键酶需与相应底物结合才能发挥作用
B. 探究温度对泛素激活酶活性的影响,其与底物需在预设温度下处理后再混合
C. 泛素结合酶既可以作为催化剂,也可以作为另一个反应的底物
D. 泛素化修饰的3种关键酶可为靶蛋白的降解提供能量
【答案】D
【分析】酶是活细胞产生的具有催化作用的有机物,绝大部分是蛋白质,少部分是RNA。酶具有专一性、高效性和易受环境条件影响等特性。
【详解】A、参与泛素化三种酶分别为泛素激活酶、泛素结合酶、泛素连接酶,泛素激活酶通过与泛素分子结合激活泛素分子,被激活的泛素分子再与泛素结合酶形成复合体,最后在泛素连接酶的作用下与靶蛋白结合并使靶蛋白降解,3种关键酶需与相应底物结合才能发挥作用,A正确;
B、在探究温度对酶活性影响的实验中,应用相应温度分别处理酶和底物后再将酶和底物混合,B正确;
C、由题干可知泛素分子、泛素结合酶复合体可被泛素连接酶催化与靶蛋白连接,泛素结合酶作为该反应的底物,同时作为酶又具有催化作用,C正确;
D、酶在反应中仅起到催化作用,降低化学反应的活化能,不能提供能量,D错误。
故选D。
8. 生活中处处存在无氧呼吸现象,如面包发酵、肌肉无氧运动等。生物进行无氧呼吸的途径如下:①葡萄糖在细胞质基质中裂解成2分子丙酮酸,此过程称为糖酵解。②丙酮酸在丙酮酸脱羧酶和乙醇脱氢酶的作用下,形成乙醇和CO2;或丙酮酸经乳酸脱氢酶的催化形成乳酸。下列相关叙述正确的是( )
A. 糖酵解过程、乳酸脱氢酶的催化过程,均能释放能量并合成ATP
B. 动物细胞厌氧呼吸的产物只能是乳酸,其原因可能是动物体内缺乏丙酮酸脱羧酶
C. 玉米胚和根部细胞进行厌氧呼吸时分别产生乳酸和乙醇,是因为两细胞中基因不同
D. 有氧呼吸也存在糖酵解过程,且糖酵解过程释放的能量比有氧呼吸第二、三阶段多
【答案】B
【分析】有氧呼吸全过程:
(1)第一阶段:在细胞质基质中,一分子葡萄糖形成两分子丙酮酸、少量的[H]和少量能量,这一阶段不需要氧的参与。
(2)第二阶段:丙酮酸进入线粒体的基质中,分解为二氧化碳、大量的[H]和少量能量。
(3)第三阶段:在线粒体的内膜上,[H]和氧气结合,形成水和大量能量,这一阶段需要氧的参与。
【详解】A、糖酵解过程即无氧呼吸的第一阶段,可释放能量生成少量ATP,但乳酸脱氢酶催化丙酮酸转化成乳酸不能释放能量合成ATP,A错误;
B、丙酮酸在丙酮酸脱羧酶和乙醇脱氢酶的作用下,形成乙醇和CO2,动物细胞不能将丙酮酸转化为乙醇和CO2,故动物细胞可能缺少丙酮酸脱羧酶或乙醇脱氢酶,B正确;
C、玉米胚和根部细胞具有相同的基因,厌氧呼吸产物不同的原因是基因的选择性表达,C错误;
D、糖酵解过程即无氧呼吸、有氧呼吸的第一阶段,释放的能量比有氧呼吸第二、三阶段少,D错误。
故选B。
9. 某同学利用菠菜叶片进行“光合色素的提取和分离”实验,结果如图所示,下列有关的叙述正确的是( )
A. 划出一条滤液细线后需立即重复划线2~3次
B. 叶绿素b距离点样处最近,是因为其在层析液中的溶解度最高
C. 距点样处较近的两条色素带色素含量较少,可能是未加入CaCO3
D. 若用叶黄素缺失突变体叶片进行实验,则距点样处最远的色素带会缺失
【答案】C
【分析】叶绿体中色素随层析液在滤纸条上扩散的情况:扩散最快,距离最远:胡萝卜素(橙黄色),含量最少;其次:叶黄素(黄色),含量第三;再次之:叶绿素A(蓝绿色),含量最多;最慢,最下端:叶绿素B(黄绿色),含量第二。
【详解】A、在划出一条滤液细线后应等滤液干后再重复划线,A错误;
B、距离点样处由近及远依次是叶绿素b、叶绿素a、叶黄素、胡萝卜素,叶绿素b距离点样处最近是因为其在层析液中的溶解度最低,随层析液在滤纸上的扩散速率最慢,B错误;
C、据图可知叶绿素a、叶绿素b的含量较少,原因可能是研磨时未加CaCO3导致不稳定的叶绿素被破坏,C正确;
D、距离点样处由近及远依次是叶绿素b、叶绿素a、叶黄素、胡萝卜素,若用叶黄素突变体进行实验,色素带会缺少距离点样处第二远的叶黄素,D错误。
故选C。
10. 三角梅的花期长,花瓣颜色丰富,枝干的可塑性高,对城市绿化及精神文明建设都有较高促进作用。图甲为三角梅某叶肉细胞的代谢状况,图乙表示在一定条件下测得的某三角梅植株光照强度与光合速率的关系。下列相关叙述正确的是( )
A. CO2从其产生场所线粒体到相邻叶肉细胞中被利用,共穿过4层生物膜
B. 处于图乙中的b点时的叶肉细胞,其细胞质基质、线粒体、叶绿体均能产生ATP
C. 将三角梅叶片置于8klx光照下10小时,每100cm2叶片消耗的CO2量为120mg
D. 适当提高大气中CO2浓度,乙图中的c点会向右移动
【答案】B
【分析】总光合速率=净光合速率+呼吸速率。
光合作用和呼吸作用都会产生ATP,故产生ATP的场所有叶绿体、线粒体和细胞质基质。
【详解】A、CO2从出线粒体到相邻叶肉细胞共穿过线粒体内外膜、细胞膜、相邻叶肉细胞细胞膜、叶绿体内外膜,共6层生物膜,A错误;
B、处于图乙中b点时的叶肉细胞既进行光合作用又进行有氧呼吸,因而其细胞质基质、线粒体和叶绿体都能产生ATP,B正确;
C、三角梅叶片在8klx光照下的净光合速率为12mgCO2/100cm2·h,呼吸速率为6mgCO2/100cm2·h,总光合速率为18mgCO2/100cm2·h,10小时后每100cm2叶片消耗的CO2量为18×10=180mg,C错误;
D、c点时,光合速率等于呼吸速率,适当提高CO2的浓度,光合作用增强,c点应向左移动,D错误。
故选B。
11. 正常细胞的分裂是在机体的精确调控之下进行的,细胞的分裂要通过细胞周期来实现,其中CDK/Cyelin激酶活性的降低,是细胞周期失控的主要原因,下列叙述错误的是( )
A. 人的宫颈癌细胞和口腔上皮细胞周期时间不同
B. 可通过提高CDK/Cyclin激酶的活性来有效治疗肿瘤
C. CDK/Cyclin激酶活性异常可能是发生了基因突变
D. CDK/Cyelin激酶活性降低引起的细胞周期失控可能导致癌症发生
【答案】A
【分析】细胞周期是指连续分裂的细胞,从一次分裂完成开始到下一次分裂结束所经历的全过程,分为间期和分裂期。间期又分为G1、S、G2期,S期主要完成DNA复制。不同种类的细胞细胞周期时间长短一般不同。
【详解】A、口腔上皮细胞是高度分化的细胞,不能分裂,没有细胞周期,A错误;
B、CDK/Cyclin激酶活性的降低是导致细胞周期失控的主要原因,可通过提高CDK/Cyvlin激酶的活性来有效治疗肿瘤,B正确;
C、CDK/Cyclin激酶是蛋白质,其活性改变可能是发生了基因突变导致,C正确;
D、细胞周期失控可能导致细胞变成不受机体控制的、恶性增殖的细胞,导致癌症发生,D正确。
故选A。
12. 光学显微镜下观察细胞有丝分裂实验中,下列相关叙述正确的是( )
A. 观察洋葱根尖细胞时,发现处于分裂期的细胞会变多
B. 观察细胞有丝分裂时,应选择分裂期时间较长的实验材料
C. 在实验中解离的目的是使组织中的细胞相互分离开来
D. 观察动物细胞有丝分裂时,能看到中心体
【答案】C
【分析】观察植物细胞有丝分裂实验:
解离:剪取根尖2-3mm(最好每天的10-14点取根,因此时间是洋葱根尖有丝分裂高峰期),立即放入盛有质量分数为15%的氯化氢溶液和体积分数为95%的酒精溶液的混合液(1:1)的玻璃皿中,在室温下解离3-5min。
漂洗:待根尖酥软后,用镊子取出,放入盛有清水的玻璃皿中漂洗约10min。
染色:把洋葱根尖放进盛有质量浓度为0.01g/mL或0.02g/mL的龙胆紫溶液的培养皿中,染色3-5min。
制片:取一干净载玻片,在中央滴一滴清水,将染色的根尖用镊子取出,放入载玻片的水滴中,并且用镊子尖把根尖弄碎,盖上盖玻片,在盖玻片再加一载玻片.然后,用拇指轻轻地压载玻片.取下后加上的载玻片,既制成装片。
观察:低倍镜观察把制成的洋葱根尖装片先放在低倍镜下观察,要求找到分生区的细胞,特点是:细胞呈正方形,排列紧密,有的细胞正在分裂。
【详解】A、在显微镜下观察洋葱根尖细胞时,细胞经过解离已经是死细胞,分裂期细胞的数目已经固定,A错误;
B.观察细胞有丝分裂时,应该选择分裂期占细胞周期比例时间较长实验材料,B错误;
C、在实验中,植物细胞与细胞之间有胞间层联系,导致细胞不好观察,解离的目的就是使细胞分离开,C正确;
D、某同学观察细胞有丝分裂是在光学显微镜下观察,不能看到中心体这种细胞器,D错误。
故选C。
13. 鸡爪与鸭掌的最大不同在于,鸡爪的啡骨间没有蹼状结构,但在胚胎发育形成趾的时期,这两种动物的趾间都有蹼状结构。为了探究蹼状结构的形成和消失是如何进行的,科学家进行了如下实验:①将鸭胚胎中预定形成鸭掌部分的细胞移植到鸡胚胎的相应部位,结果鸡爪长成了鸭掌;②将鸡胚胎中预定形成鸡爪部分的细胞移植到鸭胚胎的相应部位,结果鸭掌长成了鸡爪。下列说法错误的是( )
A. 鸡胚胎发育时期蹼的消失是细胞凋亡导致的
B. 上述实验说明细胞凋亡是基因控制的
C. 上述鸡胚胎细胞的基因与鸭胚胎细胞的基因发生了转移
D. 鸡爪与鸭掌的形成是长期自然选择的结果
【答案】C
【分析】细胞凋亡是由基因决定的细胞编程序死亡的过程。细胞凋亡是生物体正常的生命历程,对生物体是有利的,而且细胞凋亡贯穿于整个生命历程。细胞凋亡是生物体正常发育的基础、能维持组织细胞数目的相对稳定、是机体的一种自我保护机制。在成熟的生物体内,细胞的自然更新、被病原体感染的细胞的清除,是通过细胞凋亡完成的。
【详解】A、鸡胚胎发育时期蹼的消失是细胞凋亡,保证了个体的正常发育,A正确;
B、细胞的死亡有两种方式,细胞坏死和细胞凋亡,细胞坏死是指外界的不利因素影响导致的死亡,上述实验中没有给与某种不利因素,说明蹼状结构消失属于细胞凋亡,细胞凋亡是基因控制的程序性死亡,B正确;
C、上述鸡胚胎细胞移植到鸭胚胎细胞,只是细胞进行了转移,二者细胞中的基因并没有转移到各自的细胞,C错误;
D、鸡爪与鸭掌的形成是为了适应环境,是长期自然选择的结果,D正确。
故选C。
14. 将除草剂草甘膦抗性基因转入甘蓝植株,以获得抗草甘膦转基因甘蓝的操作流程如图1所示,质粒用BamHⅠ切割,目的基因用BamHⅠ、BglⅡ切割,BamHⅠ、BglⅡ、EcRⅠ三种限制酶的识别序列如图2所示。下列有关说法错误的是( )
A. 目的基因存在正向和反向两种连接方式
B. 步骤②可用Ca2+处理农杆菌使其处于感受态
C. 在步骤④的培养基中添加卡那霉素以筛选转基因甘蓝植株
D. 可用抗原-抗体杂交检测转基因甘蓝植株是否产生抗草甘膦蛋白
【答案】C
【分析】分析题图可知,①为基因表达载体的构建,②为将重组质粒导入农杆菌,③为农杆菌侵染愈伤组织,④为植物组织培养。
【详解】A、BamHⅠ切割得到的黏性末端为-GATC,BglⅡ切割得到的黏性末端为-GATC,具有相同的黏性末端,因此目的基因有正向和反向两种连接方式,A正确;
B、步骤②是将重组质粒导入农杆菌中,故采用Ca2+处理使农杆菌处于能吸收周围环境中DNA分子的状态即感受态,B正确;
C、T-DNA能被转移到被侵染的细胞且整合到该细胞的染色体上,潮霉素抗性基因位于T-DNA上,故在步骤④的培养基中应添加潮霉素以筛选转基因甘蓝植株,C错误;
D、检测转基因植株是否产生目的蛋白用抗原-抗体杂交方法,D正确。
故选C。
15. 根瘤菌是一种与豆科植物互利共生的微生物,具有固定空气中N₂的能力。将根瘤菌从土壤中分离出来并通过基因工程改造可获得固氮能力更强的菌种,根瘤菌培养基配方如表所示。下列相关说法错误的是( )
A. 该培养基按照功能进行分类属于选择培养基,灭菌后应将pH调至中性或弱碱性
B. 将豆科植物生长的土壤制成悬液后采用平板划线法或稀释涂布平板法接种根瘤菌
C. 稀释涂布平板法接种后待菌液吸收完全再将平板倒置放入恒温培养箱中培养
D. 可通过基因工程改造、诱变育种及从自然界中筛选获得固氮能力强的根瘤菌
【答案】A
【分析】培养基的营养构成:各种培养基一般都含有水、碳源、氮源、无机盐,此外还要满足微生物生长对pH、特殊营养物质以及氧气的要求。例如,培养乳酸杆菌时需要在培养基中添加维生素,培养霉菌时需要将培养基的pH调至酸性,培养细菌时需要将pH调至中性或微碱性,培养厌氧微生物时则需要提供无氧的条件。
【详解】A、根据表格所示培养基配方可知该培养基是不含氮源的选择培养基,为保证培养基无菌,应在灭菌前将pH调至中性或弱碱性;A错误;
B、豆科植物生长的土壤中含有丰富的根瘤菌,将土壤制成悬液后采用稀释涂布平板法或平板划线法均可将根瘤菌接种到培养基上;B正确;
C、使用稀释涂布平板法接种后,应待菌液完全吸收再将平板倒置放恒温培养箱中培养,防止冷凝水低落在平板中造成杂菌污染;C正确;
D、性状优良的菌种可以从自然界中筛选出来,也可以通过诱变育种或基因工程育种获得;D正确。
故选A
16. 植物体细胞杂交技术能够打破生殖隔离,实现远缘杂交育种,从而培育出植物新品种。下图是植物体细胞杂交流程图,有关说法正确的是( )
A. ①过程应使用胰蛋白酶去除A、B细胞的细胞壁
B. ②利用了细胞膜的流动性,诱导方法有电融合法、灭活病毒诱导法等
C. ④需要光照,且培养基中生长素与细胞分裂素比例适中
D. ④⑤体现了植物细胞的全能性,两过程均涉及基因的选择性表达
【答案】D
【分析】据图示可知:利用植物体细胞杂交技术培育杂种植株,具体过程包括诱导植物细胞融合成杂种细胞和植物组织培养技术培育成杂种植株两过程。
过程①是通过酶解法去除细胞壁获得原生质体,过程②通过物理或化学方法(如聚乙二醇试剂)诱导原生质体融合,过程③是再生细胞壁形成杂种细胞,过程④是通过脱分化形成愈伤组织,过程⑤是通过再分化形成杂种植物幼苗,最后是是植株的移栽和栽培。
【详解】A、过程①去除植物的细胞壁获得原生质体,应使用纤维素酶和果胶酶,A错误;
B、②为诱导原生质体融合,利用了细胞膜的流动性,诱导融合的方法有电融合法、离心法、高Ca2+-高pH融合法,而灭活病毒诱导法是诱导动物细胞融合的方法,B错误;
C、④为脱分化过程,获得愈伤组织,该过程使用的培养基生长素与细胞分裂素比例适中,一般不需要光照,C错误;
D、④⑤分别表示脱分化和再分化过程,由一个植物细胞获得完整的植株体现了植物细胞的全能性,脱分化和再分化过程均有基因的选择性表达,D正确。
故选D。
二、非选择题(本题共5小题,共52分)
17. 人们每天摄入的各种营养物质是完成机体正常生命活动的物质基础。健康合理的餐饮搭配有利于保持身体机能的健康,让人精力充沛。请回答下列有关问题:
(1)在人体中,赖氨酸属于____________(填“必需”或“非必需”)氨基酸。赖氨酸在体液调节和免疫调节中都起着无可替代的作用,可能是由于赖氨酸是____________等物质的必要组成成分。
(2)每日三餐中含有丰富无机盐,其中钙是人体骨骼和牙齿中的重要组成部分,铁是血红蛋白的主要成分,这说明无机盐的生理作用是____________。
(3)机体合成的蛋白质类激素、消化酶等分泌蛋白以____________方式排出细胞,此过程中高尔基体的功能是____________。
(4)健身爱好者在减脂期间,减少米饭、馒头等主食摄入的原因是____________。
【答案】(1)①. 必需 ②. 激素和抗体
(2)构成细胞内某些复杂化合物的重要成分
(3)①. 胞吐 ②. 对蛋白质进行加工、分类和包装
(4)米饭、馒头等主食富含糖类(或“淀粉”),糖类供应充足时可以大量转化为脂肪
【分析】(1)赖氨酸属于必需氨基酸。赖氨酸在人体的生长发育和免疫调节中起着无可替代的作用,可能是由于赖氨酸是激素、抗体(或细胞因子)等物质的必要组成部分。
(2)据题意“钙是人体骨骼和牙齿中的重要组成部分,铁是血红蛋白的主要成分”,其中碳酸钙是人体骨骼和牙齿的重要组成成分,铁是血红素的组成成分,这说明无机盐的生理作用是构成细胞内某些复杂化合物的重要成分。
(3)分泌蛋白从合成至分泌到细胞外还需要内质网加工,再经过高尔基体的进一步加工、分类、包装,最后形成分泌小泡转运至细胞膜,通过胞吐的方式分泌出去。
(4)米饭、馒头富含糖类,糖类供应充足时可以大量转化为脂肪,因此健身爱好者应在减脂期间,减少米饭、馒头等主食摄入。
18. 胃是人体的消化器官,其结构中的黏膜层有大量胃腺,能分泌胃液到胃腔。胃液呈酸性,与胃壁细胞膜上的质子泵(H+-K+-ATP酶)密切相关,H+-K+-ATP酶能通过催化ATP水解完成H+/K+跨膜转运,不断将胃壁细胞内的H+运输到浓度更高的膜外胃腔中,对胃酸的分泌及胃的消化功能具有重要的意义,其作用机理如图所示。但是,若胃酸分泌过多,则会引起胃溃疡。请回答下列问题:
(1)胃黏膜是不是生物膜系统____________(是/不是),判断依据是____________。
(2)图中M1-R、H2-R、G-R为胃壁细胞膜上的____________,与胞外不同信号分子结合后可通过____________等胞内信号分子激活H+-K+-ATP酶活性。这可体现细胞膜____________的功能。
(3)图中H+-K+-ATP酶有____________功能(说两点)。
(4)胃壁细胞内的H+运输到膜外的方式属于____________,判断的依据是____________。
(5)据图说明你对临床治疗胃溃疡用药可能的作用机理____________。
【答案】(1)①. 不是 ②. 生物膜系统是细胞内细胞膜,细胞器膜,核膜等结构共同构成的整体;胃黏膜是细胞构成的结构
(2)①. 特异性受体 ②. cAMP和Ca2+ ③. 信息交流(信息传递)
(3)催化ATP水解和运输H+和K+的功能(催化,运输)
(4)①. 主动运输 ②. 胃壁细胞内的H+运输过程需要消耗ATP,且为逆浓度运输
(5)抑制H+﹣K+﹣ATP酶的活性;抑制胃壁细胞内H+运输到胃腔中,减少胃酸分泌量;抑制M1-R、H2-R、G-R的活性(或阻断信号分子与M1-R、H2-R、G-R的结合)
【分析】据图分析,H+-K+-ATP酶能将钾离子转运到胃壁细胞内,将氢离子运出胃壁细胞,钙离子、cAMP能促进H+-K+-ATP酶的磷酸化,促进氢离子和钾离子的转运。
(1)胃黏膜不是生物膜系统,生物膜系统是细胞内细胞膜,细胞器膜,核膜等结构共同构成的整体;胃黏膜是细胞构成的结构。
(2)图中M1﹣R、H2﹣R、G﹣R能识别并接受接收信号分子a、信号分子b、信号分子c的信息,是受体;由图可知,受体与各自的信号分子结合后,可通过cAMP和Ca2+等胞内信号分子激活H+-K+-ATP酶活性,H+-K+-ATP酶是蛋白质,接受磷酸基团而磷酸化后其空间结构会发生改变。这可体现细胞膜信息交流的功能。
(3)H+﹣K+﹣ATP酶有催化ATP水解和运输H+和K+的功能。
(4)胃腔中有大量盐酸,氢离子浓度大于胃壁细胞内的氢离子浓度,H+被转运到细胞外是逆浓度梯度运输,且由图可知,运输过程中要消耗ATP水解释放的能量,属于主动运输。
(5)氢离子过多的被转运到胃腔中导致胃酸分泌过多,引起胃溃疡。药物可以抑制H+﹣K+﹣ATP酶的活性,使氢离子的主动运输受到抑制,减少胃壁细胞分泌胃酸,达到治疗的目的。
19. 紫花苜蓿是我国北方重要的豆科牧草。我国北方地区容易发生“倒春寒”现象,紫花苜蓿在春季的生长可能经历非胁迫-低温胁迫-恢复的环境变化。低温胁迫会使植物光合速率下降,低温解除后其光合作用的恢复程度和快慢是牧草产量的决定性因素。科研人员以‘新牧4号’和‘甘农5号’2个品种紫花苜蓿为材料,测定其低温胁迫及恢复过程中苜蓿叶片光合活性的变化,结果如图1所示。
(1)紫花苜蓿中的叶绿素分布在____________上,主要吸收____________光。
(2)从图1可知,低温胁迫使植物光合速率下降的原因是____________;该影响会导致光反应生成的____________等物质减少,从而使暗反应的____________等物质变化过程受阻。
(3)从图1可知,低温胁迫恢复72h后,2个品种的叶绿素含量均显著上升;其中____________(‘新牧4号’/‘甘农5号’)增幅较大。
(4)随后,科学家又探究了低温胁迫对类囊体薄膜上光系统Ⅰ(PSⅠ)和光系统Ⅱ(PSⅡ)活性的影响,结果如图2。综合图1分析,低温引起紫花苜蓿光合速率下降,恢复72h后仍未恢复到处理前水平,其主要原因是____________。
【答案】(1)①. 叶绿体的类囊体(薄)膜上 ②. 红光和蓝紫光
(2)①. 低温胁迫会降低叶绿素含量 ②. ATP、NADPH、O2 ③. CO2的固定和C3的还原
(3)甘农5号 (4)低温胁迫降低了PSⅡ活性
【分析】光合作用过程分为光反应阶段和暗反应阶段,光反应阶段是水光解形成氧气和还原氢的过程,该过程中光能转变成活跃的化学能储存在ATP中;暗反应阶段包括二氧化碳的固定和三碳化合物的还原,二氧化碳固定是二氧化碳与1分子五碳化合物结合形成2分子三碳化合物的过程,三碳化合物还原是三碳化合物在光反应产生的还原氢和ATP的作用下形成有机物和五碳化合物的过程。
(1)植物的叶绿素分布于叶绿体类囊体(薄)膜上,叶绿体中的色素主要吸收红光和蓝紫光。
(2)由图1可知,低温胁迫过程中‘新牧4号’和‘甘农5号’2个品种紫花苜蓿的叶绿素含量均降低,叶绿素减少后导致光合作用中光反应阶段产物ATP、NADPH、O2减少,暗反应CO2的固定和C3的还原均受阻。
(3)由图比较低温胁迫和恢复后2个品种紫花苜蓿的叶绿素含量可知‘甘农5号’叶绿素含量增幅较大。
(4)由图1可知,恢复72h后,叶绿素含量已恢复到正常水平,但光合速率仍低于处理前,可推出恢复72h后,是其他因素限制了植株的光合速率。由图2可知,低温胁迫和恢复72h后PSⅠ活性与处理前无明显差异,而PSⅡ活性在低温胁迫和恢复72h后均低于处理前,故低温处理恢复72h后,光合速率仍未恢复到处理前水平的原因是低温胁迫降低了PSⅡ活性。
20. 如图甲表示细胞周期中染色体(质)出现的螺旋化和解螺旋的周期性变化,图乙为细胞周期中细胞内核DNA含量变化的曲线图,图丙为某生物细胞周期各时期图像(未排序)。
(1)请用图乙中的字母表示一个完整的细胞周期____________。
(2)将图丙中细胞按分裂的先后顺序进行排序____________(用字母用箭头表示),判断图丙细胞是植物细胞的依据是____________,图丙中A时期表示细胞分裂进入____________期,此时期细胞分裂的特点是____________。
(3)图甲b→c对应图乙的____________段,如果此时加入DNA合成酶抑制剂,则此细胞将停留在____________期。
(4)图乙de段染色体:DNA:染色单体数目之比为____________,与图丙____________对应。
【答案】(1)e→f→g→h→i→j或e→j
(2)①. C→E→D→A→B→F ②. 细胞中央形成细胞板向外延伸完成细胞分裂 ③. 分裂后 ④. 着丝粒一分为二,染色单体分开,染色体数目加倍,染色体在纺锤丝的牵引下均分到细胞两极
(3)①. a和ef ②. 间期
(4)①. 1:1:0 ②. B
【分析】细胞周期是指连续进行分裂的细胞从一次分裂完成到下一次分裂结束。
(1)细胞周期是指连续进行分裂的细胞从一次分裂完成到下一次分裂结束,根据概念,辨别图乙中一次分裂结束是f到下一次分裂结束为l,所以f→g→h→i→j→k→l或f→l代表一个细胞周期。
(2)根据细胞分裂各时期的特点,细胞C为染色质细丝状,为分裂间期的特点;E时期细胞中染色质螺旋缩短变粗为染色体,形成纺锤体,属于分裂前期的特点;D时期着丝粒整齐排列到赤道板属于分裂中期的特点;A时期细胞着丝粒一分为二,染色单体分开,染色体数目加倍,染色体在纺锤丝的牵引下均分到细胞两极,为分裂后期的特点;B时期细胞中间形成细胞板,属于分裂末期;F时期一个细胞分裂成两个,完成一次细胞分裂,故图丙中细胞按分裂的先后顺序进行排序C→E→D→A→B→F;因为细胞中央形成细胞板向外延伸完成细胞分裂,由此可知图丙细胞是植物细胞;A时期细胞着丝粒一分为二,染色单体分开,染色体数目加倍,染色体在纺锤丝的牵引下均分到细胞两极,为分裂后期的特点。
(3)图甲b→c变化过程为间期,图乙中a和ef两次斜线上升表示DNA复制两次,完成两次细胞分裂,加入DNA合成抑制剂,细胞不能完成DNA分子复制,将停留在间期。
(4)图乙de段为分裂末期,一个细胞分裂成两个,一条染色体上只含有一个DNA分子,染色单体为0,因此染色体:DNA:染色单体数目之比1:1:0,图丙B为末期。
21. 乙肝病毒是一种DNA病毒,其基因A表达的蛋白A是引发机体免疫反应的重要抗原。利用基因工程获得蛋白A后再以其为抗原制备单克隆抗体,其主要技术路线如下图所示。
回答下列问题。
(1)获取基因A的方法包括____________________(写出2种即可)。
(2)由于人们对细胞所需的营养物质尚未全部研究清楚,因此小鼠骨髓瘤细胞培养液中通常需要加入____________,②过程常用的化学方法是____________________。
(3)骨髓瘤细胞体外培养时需贴附在培养瓶瓶壁上才能生长,一段时间后细胞分裂受阻的原因可能有____________________(答出两点即可)。
(4)②过程常用特定的选择培养基(如HAT培养基)筛选杂交瘤细胞,该培养基对____________和____________生长具有抑制作用;③过程所用的筛选方法是____________。
(5)为获得大量单克隆抗体,⑤的操作是____________。
【答案】(1)人工合成、PCR、从基因文库中获取
(2)①. 血清 ②. 聚乙二醇(PEG)融合法
(3)接触抑制、有害代谢物积累、培养液中营养物质缺乏等
(4)①. 未融合的亲本细胞 ②. 融合的具有同种核的细胞 ③. 克隆化培养和抗体检测
(5)注射到小鼠腹腔内增殖
【分析】单克隆抗体制备流程:先给小鼠注射特定抗原使之发生免疫反应,之后从小鼠脾脏中获取已经免疫的B淋巴细胞;诱导B细胞和骨髓瘤细胞融合,利用选择培养基筛选出杂交瘤细胞;进行抗体检测,筛选出能产生特定抗体的杂交瘤细胞;进行克隆化培养,即用培养基培养和注入小鼠腹腔中培养;最后从培养液或小鼠腹水中获取单克隆抗体。
(1)目的基因获取的方法包括人工合成、PCR和从基因文库中获取等。
(2)血清中含有动物细胞生长需要的物质,动物细胞培养过程中需添加血清等天然成分;诱导动物细胞常用的化学方法为聚乙二醇(PEG)融合法。
(3)抑制贴壁细胞生长的因素有细胞密度过大、有害代谢物积累、培养液中营养物质缺乏和接触抑制。
(4)利用选择培养基筛选杂交瘤细胞时,B细胞、骨髓瘤细胞即未融合的亲本细胞不能生长,另外两两融合但具有同种核的细胞也不能生长,仅有杂交瘤细胞能够生长;获得仅能产生一种抗体的杂交瘤细胞筛选方法为克隆化培养和抗体检测。
(5)④、⑤为利用获得的杂交瘤细胞制备单克隆抗体的方法,包括体外条件下大规模培养和注射到小鼠腹腔内增殖两种。
组分
葡萄糖
K2HPO4
NaCl
MgSO4·7H2O
CaCO3
琼脂
H2O
含量
10.0g
0.5g
0.1g
0.2g
1.5g
20.0g
定容至1000mL
相关试卷
这是一份[生物]贵州省名校协作体2023-2024学年高二下学期生物第三次阶段性月考联考试题,共7页。试卷主要包含了填写答题卡的内容用2B铅笔填写,提前 xx 分钟收取答题卡等内容,欢迎下载使用。
这是一份[生物]贵州省名校协作体2023-2024学年高二下学期第三次阶段性联考期中试题(解析版),共18页。试卷主要包含了考试结束后,将答题卡交回等内容,欢迎下载使用。
这是一份[生物]贵州省名校协作体2023-2024学年高二下学期第三次阶段性联考期中试题(解析版),共18页。试卷主要包含了考试结束后,将答题卡交回等内容,欢迎下载使用。
