河南省三门峡市2023-2024学年高二下学期5月期末生物试卷(解析版)
展开1.答题前,考生务必将本人的姓名、准考证号等考生信息填写在答题卡上,并将条形码准确粘贴在条形码区域内。
2.选择题答案使用2B铅笔填涂,如需改动,用橡皮擦干净后,再选涂其他答案标号;非选择题答案使用0.5毫米的黑色墨水签字笔书写,字体工整、笔迹清楚。
3.请按照题号在各题的答题区域(黑色线框)内作答,超出答题区域书写的答案无效。
4.保持卡面清洁,不折叠,不破损。
5.考试结束,将答题卡交回。
第I卷 选择题(共40分)
一、选择题:本题共20小题,每小题2分,共40分。在每小题给出的四个选项中,只有一项符合题目要求。
1. 发酵食品是指人们利用有益微生物加工制造的一类食品,具有独特的风味。结合所学发酵知识和生活经验,指出下列不属于发酵食品的是( )
A. 面包和酸奶B. 豆腐和糖醋蒜
C. 奶酒和干酪D. 味精和酱油
【答案】B
【分析】微生物的发酵技术在食品、药品的制作中具有重要意义,如制馒头或面包和酿酒要用到酵母菌发酵,制酸奶和泡菜要用到乳酸菌发酵等。
【详解】酸奶是利用乳酸菌发酵产生的;面包和奶酒是利用酵母菌发酵产生的,干酪是利用乳酸菌发酵产生的;豆腐是豆类经过加工形成的,糖醋蒜是利用糖和醋将大蒜腌制而来的,均未经过微生物的发酵作用;味精利用谷氨酸生产菌(棒状杆菌)发酵制成的,酱油是利用米曲霉菌发酵产生的。综上所述,B正确,ACD错误。
故选B。
2. 传统发酵技术通常是指利用自然界中的微生物进行食品发酵加工的技术。这种技术已经有数千年,如酿酒、酸奶、泡菜等。下列有关传统发酵技术的叙述,正确的是( )
A. 在敞开的变酸的果酒表面形成的“菌膜”是酵母菌大量繁殖形成的
B. 泡菜、果酒、果醋制作过程中菌种产生CO2的场所都是细胞质基质
C. 传统发酵技术所用的菌种一般是接种的纯净的菌种
D. 传统发酵技术实质上是微生物将大分子有机物分解为小分子物质
【答案】D
【分析】参与果醋制作的微生物是醋酸菌,其新陈代谢类型是异养需氧型。果醋制作的原理:当氧气、糖源都充足时,醋酸菌将葡萄汁中的果糖分解成醋酸。当缺少糖源时,醋酸菌将乙醇变为乙醛,再将乙醛变为醋酸。
【详解】A、在敞开的变酸的果酒表面形成的“菌膜”是醋酸菌大量繁殖形成的,A错误;
B、泡菜制作过程中涉及的菌种是乳酸菌,乳酸菌进行无氧呼吸的产物是乳酸,没有二氧化碳的产生,果酒制作需要的菌种是酵母菌,酵母菌无氧呼吸产生二氧化碳的场所是细胞质基质,有氧呼吸产生二氧化碳的场所是线粒体,在糖源不足时醋酸菌发酵并没有产生二氧化碳,B错误;
C、传统发酵技术所用的菌种一般是自然选育的菌种,C错误;
D、传统发酵技术实质上是微生物在有氧或无氧条件下的物质的氧化分解,即微生物将大分子有机物分解为小分子物质,D正确。
故选D。
3. 纤维素分解菌是一种新型饲料添加剂,能够提高粗纤维饲料的转化率,为养殖业提供更多的饲料来源。研究人员从动物粪便中分离筛选纤维素分解菌,步骤如下:
关于上述实验的分析正确的是( )
A. 丙中透明圈直径与菌落直径比值越小说明细菌分解纤维素能力越强
B. 培养基B中应加入纤维素作为唯一氮源
C. 可采用干热灭菌法对培养基A、B进行灭菌
D. 宜选用牛羊等反刍动物的粪便作为实验材料
【答案】D
【分析】土壤中存在着大量纤维素分解酶,包括真菌、细菌和放线菌等,它们可以产生纤维素酶。在用纤维素作为唯一碳源的培养基中,纤维素分解菌能够很好地生长,其他微生物则不能生长。
【详解】A、细菌分解纤维素能力越强,透明圈直径越大,丙中透明圈直径与菌落直径比值越大说明细菌分解纤维素能力越强,A错误;
B、纤维素的元素组成是C、H、O,不含N元素,因此培养基B中不能用纤维素作为氮源,B错误;
C、对培养基进行灭菌的方法是高压蒸汽灭菌,不能用干热灭菌法进行灭菌,C错误;
D、牛羊等反刍动物的消化道含有大量的纤维素分解菌,选用牛羊等反刍动物的粪便更容易得到纤维素分解菌,D正确。
故选D。
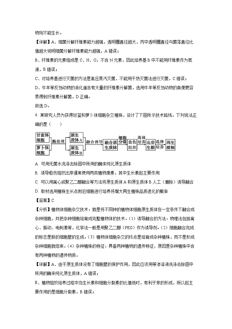
4. 某研究人员为获得甘蓝和萝卜体细胞杂交植株,设计了下图所示技术路线。下列说法正确的是( )
A. 可用无菌水洗涤去除图中所用的酶来纯化原生质体
B. 诱导愈伤组织出芽通常使用两类植物激素,其中生长素起主要作用
C. 可以用离心或聚乙二醇融合等方法将原生质体A和原生质体B人工(删除)诱导融合
D. 取材选用植株生长点附近细胞进行培养将增大再生植株品质退化的概率
【答案】C
【分析】植物体细胞杂交技术:就是将不同种的植物体细胞原生质体在一定条件下融合成杂种细胞,并把杂种细胞培育成完整植物体的技术。(1)诱导融合的方法:物理法包括离心、振动、电刺激等,化学法一般是用聚乙二醇(PEG)作为诱导剂。(2)细胞融合完成的标志是新的细胞壁的生成。(3)植物体细胞杂交的终点是培育成杂种植株,而不是形成杂种细胞就结束。(4)杂种植株的特征:具备两种植物的遗传特征,原因是杂种植株中含有两种植物的遗传物质。
【详解】A、由于原生质体没有了细胞壁的保护作用,因此应该用等渗溶液洗涤去除图中所用的酶来纯化原生质体,A错误;
B、植物组织培养过程中当生长素和细胞分裂素的比值低时,有利于芽的形成,所以起主要作用的是细胞分裂素,B错误;
C、诱导融合的方法包括物理法有离心、振动、电刺激等,化学法一般是用聚乙二醇(PEG)作为诱导剂。故将原生质体A和原生质体B人工(删除)诱导融合可以用离心或聚乙二醇融合等方法,C正确;
D、感染病毒后,该植物会发生退化,取生长点附近组织进行培养获得脱毒苗可降低再生植物感染病毒后品质退化的概率,D错误。
故选C。
5. PD-L1是一种免疫抑制因子,可以防止T细胞过度活化导致的炎症反应,肿瘤细胞通过高效表达PD-L1来逃避免疫攻击。抗PD-L1单克隆抗体能与肿瘤细胞膜表面的PD-L1特异性结合,因而具有治疗某些癌症的作用。如图表示制备PD-L1单克隆抗体的流程。下列叙述不正确的是( )
A. 从脾脏分离B淋巴细胞前,需要对小鼠注射PD-L1
B. 用特定的选择培养基筛选得到的杂交瘤细胞不一定能产生抗体
C. 图中细胞群a~d既能大量增殖又能产生同一抗体
D. 图中细胞群a可用于克隆化培养产生所需抗体
【答案】C
【分析】单克隆抗体制备利用的是动物细胞融合技术和动物细胞培养技术,在该过程中需要进行两次筛选,第一次筛选需要用到选择培养基,其目的是筛选获得杂交瘤细胞,第二次筛选需要进行单克隆培养和抗体检测,其目的是获得能产生特异性抗体的杂交瘤细胞。
【详解】A、在分离B淋巴细胞前,需要对小鼠注射PD-L1进行免疫,产生已免疫的B淋巴细胞,A正确;
B、用特定的选择培养基筛选得到的杂交瘤细胞,还需进行抗体检测,B正确;
C、细胞群a~d是经特定选择培养基筛选后获得的细胞,因此都是杂交瘤细胞,杂交瘤细胞兼具骨髓瘤细胞能大量增殖的特点,但不一定产同一抗体,C错误;
D、图中细胞群a呈阳性,说明能产生抗PD-L1抗体,可扩大化培养生产抗PD-L1单克隆抗体,D正确。
故选C。
6. 模型构建是科学研究和学习的一种重要方法。对下图所示生物学概念模型的理解或分析正确的是( )
A. 若图为动物细胞融合过程,所获得杂种细胞的主要应用是培育杂种动物个体
B. 若图为植物体细胞杂交过程,则形成的④具有两个亲本的全部优良性状
C. 若图为核移植过程,则从卵巢中获取的②卵母细胞可直接作为受体细胞和①供体细胞融合
D. 若图为试管动物的培育过程,需培育到桑葚胚或囊胚,才能进行胚胎分割与胚胎移植
【答案】D
【分析】胚胎移植的基本程序主要包括:①对供、受体的选择和处理(选择遗传特性和生产性能优秀的供体,有健康的体质和正常繁殖能力的受体.用激素进行同期发情处理,用促性腺激素对供体母牛做超数排卵处理);②配种或人工授精;③对胚胎的收集、检查、培养或保存(对胚胎进行质量检查,此时的胚胎应发育到桑椹或胚囊胚阶段);④对胚胎进行移植;⑤移植后的检查。
【详解】A、根据题图可知,该模型构建过程为细胞融合,若图为动物细胞融合过程,所获得的杂种细胞经动物细胞培养可大量增殖,而动物细胞培养不能培育成动物个体,A错误;
B、若图为植物体细胞杂交过程,则形成的④杂种细胞具有两个亲本遗传物质的全部,但不一定具有两个亲本的全部优良性状,B错误;
C、若图为核移植过程,则从卵巢中获取的②卵母细胞需要培养到减数第二次分裂中期,才能作为受体细胞和①供体细胞融合,C错误;
D、若图为试管动物的培育过程,从早期胚胎培养获得的胚胎一般为桑椹胚或囊胚,其可进行胚胎分割,之后需进行胚胎移植才能获得试管动物,D正确。
故选D。
7. 试管婴儿是“体外受精-胚胎移植”的俗称,是将夫妇的卵子与精子取出,在体外完成受精并发育成胚胎,再将胚胎移植入子宫腔内以实现妊娠的技术。下图是试管婴儿技术的主要操作流程示意图,下列叙述正确的是( )
A. 在取卵前可让女方口服性激素诱发其超数排卵
B. 试管婴儿依据的原理是有性生殖,采集的精子需要获能才有受精的能力
C. 胚胎移植前可从内细胞团取样做基因检测进行遗传病的筛查
D. 将囊胚阶段的早期胚胎移植到受体动物体内,需要对受体动物使用免疫抑制剂
【答案】B
【分析】体外受精联合胚胎移植技术:又称试管婴儿,是指分别将卵子与精子取出后,置于试管内使其受精,再将胚胎前体即受精卵移植回母体子宫内发育成胎儿。试管婴儿是用人工方法让卵子和精子在体外受精并进行早期胚胎发育,然后移植到母体子宫内发育而诞生的婴儿。
【详解】A、在取卵前可让女方注射促性腺激素可诱发其超数排卵,A错误;
B、试管婴儿依据的原理是有性生殖,采集的精子需要获能才有受精的能力,B正确;
C、胚胎移植前可从滋养层细胞取样做基因检测进行遗传病的筛查,不能选择内细胞团细胞做检测,因为内细胞团受到破坏会影响胚胎的发育,C错误;
D、将囊胚阶段的早期胚胎移植到受体动物体内,不会发生免疫排斥反应,因此,不需要对受体动物使用免疫抑制剂,D错误。
故选B。
8. 研究表明,肌肉萎缩性侧索硬化症(俗称“渐冻症”),是由于基因突变导致神经元合成了某种毒蛋白,从而阻碍了轴突内营养物质的流动;利用诱导多功能干细胞(iPS细胞)分化的前驱细胞,移植给渐冻症实验鼠,能延长其寿命。下列相关描述错误的是( )
A. 诱导多能干细胞和胚胎干细胞全能性都很高,都属于成体干细胞
B. 可借助载体将特定基因导入成纤维细胞诱导形成iPS细胞
C. 植入神经干细胞,使受损的运动功能得到恢复,可以一定程度改善“渐冻症”
D. 可通过DNA分子杂交技术,对渐冻症进行基因诊断
【答案】A
【分析】诱导多功能干细胞分化成多种细胞是基因选择性表达的结果,细胞核中遗传物质DNA不变,但RNA及蛋白质不完全相同。
【详解】A、诱导多能干细胞属于成体干细胞,胚胎干细胞不属于成体干细胞,A错误;
B、基因工程需要借助载体将目的基因导入受体细胞,故可借助载体将特定基因导入成纤维细胞诱导形成iPS细胞,B正确;
C、植入神经干细胞,经过分裂分化补充受损的神经元,使受损的运动功能得到恢复,可以一定程度改善“渐冻症”,C正确。
D、由于“渐冻症”是基因发生突变引起的,所以可通过DNA分子杂交技术对渐冻症进行诊断,D正确;
故选A。
9. 一般来说,动物细胞体外培养需要满足以下条件( )
①糖类、维生素、血清等;②只使用合成培养基;③无菌、无毒的环境;④温度与动物的体温相近;⑤多数动物细胞培养的pH为7.2~7.4;⑥95%O2和5%CO2的混合气体培养
A. ②④⑤⑥B. ①③④⑥C. ①③④⑤D. ①②④⑥
【答案】C
【分析】动物细胞培养的条件:(1)无菌、无毒的环境:①消毒、灭菌,②添加一定量的抗生素,③定期更换培养液,以清除代谢废物;(2)营养物质:糖、氨基酸、促生长因子、无机盐、微量元素等,还需加入血清、血浆等天然物质;(3)温度和pH;(4)气体环境:95%空气(细胞代谢必需的)和5%的CO2(维持培养液的pH)。
【详解】①动物细胞体外培养需要营养物质:糖、氨基酸、促生长因子、无机盐、微量元素等,还需加入血清、血浆等天然物质,①正确;
②用于动物细胞培养的合成培养基中还需加入血清、血浆等天然物质,②错误;
③动物细胞培养需要无毒、无菌环境,③正确;
④动物细胞培养需要适宜的温度和pH,其中温度要与动物体温相近,④正确;
⑤动物细胞培养需要适宜的温度和pH值,多数动物细胞培养在7.2~7.4的pH环境,⑤正确;
⑥动物细胞培养需要一定的气体环境,95%空气和5%的CO2,⑥错误;
综上所述①③④⑤正确,C正确,ABD错误。
故选C。
10. 1980年我国实验胚胎学创始人童第周将一种鱼囊胚细胞的细胞核,移入另一种鱼的去核卵细胞中,这种融合细胞能正常发育成“杂种鱼”,下列相关叙述正确的是( )
A. 与杂交小麦所用技术相同
B. “杂种鱼”的性状说明生物体有些性状受细胞质基因的控制
C. “杂种鱼”与克隆猴的培育过程中都需要进行胚胎移植
D. 本实验也可选择鲫鱼的去核体细胞作受体细胞
【答案】B
【分析】动物克隆是一种通过核移植过程进行无性繁殖的技术。不经过有性生殖过程,而是通过核移植生产遗传结构与细胞核供体相同动物个体的技术,就叫做动物克隆。
【详解】A、动物克隆是一种通过核移植过程进行无性繁殖的技术,杂交小麦是有性生殖,A错误;
B、“杂种鱼”的某些性状与提供去核卵细胞的鱼相同,说明生物体有些性状受细胞质基因的控制,B正确;
C、克隆猴的培育过程中需要进行胚胎移植,“杂种鱼”体外孵化,不需要胚胎移植,C错误;
D、本实验不能选择鲫鱼的去核体细胞作受体细胞,因为卵细胞的细胞质中可能含有某些促进细胞核发挥全能性的物质,而体细胞中没有,D错误。
故选B。
11. 某学校生物兴趣小组进行DNA的粗提取与鉴定实验,下列相关叙述正确的是( )
A. 预冷的酒精溶液可用来进一步纯化粗提取的DNA
B. 与鸡血相比,等体积的猪血提取DNA的量较高
C. 向菜花组织中加入蒸馏水并搅拌可以释放核DNA
D. 将白色丝状物溶于2ml/L的NaCl溶液后加入二苯胺试剂,混匀后呈蓝色
【答案】A
【分析】DNA粗提取和鉴定的原理:(1)DNA的溶解性:DNA和蛋白质等其他成分在不同浓度NaCl溶液中溶解度不同;DNA不溶于酒精溶液,但细胞中的某些蛋白质溶于酒精。(2)DNA的鉴定:在沸水浴的条件下,DNA遇二苯胺会被染成蓝色。
【详解】A、在预冷的95%酒精溶液中DNA的溶解度最低,DNA的沉淀量最大,可用来进一步纯化粗提取的DNA,A正确;
B、猪为哺乳动物,成熟红细胞不含细胞核和细胞器,而鸡属于鸟类,其红细胞内含有细胞核与各种细胞器,DNA含量较多,B错误;
C、菜花细胞有细胞壁,因此向菜花组织中加入蒸馏水并搅拌不会释放核DNA,C错误;
D、将白色丝状物溶于2ml/L的NaCl溶液中,再加入二苯胺试剂,混匀后,在沸水浴条件下,呈蓝色,D错误。
故选A。
12. 一种双链DNA分子被三种不同的限制酶切割,切割产物通过电泳分离,用大小已知的DNA片段的电泳结果作为分子量标记(图左边一列)。关于该双链DNA,下列说法错误的是( )
A. 呈环状结构
B. 其NtI切点与EcRI切点的最大距离为2kb
C. 有一个NtI和两个EcRI切点
D. 分子质量大小为10kb
【答案】B
【分析】根据题意可知,通过与分子量标记比较可知单用EcRI处理后产生了4kb和6kb两条带;而利用EcRI和NtI双酶切时产生了6kb、3kb、1kb三条带,即4kb的片段进一步被NtI酶切为3kb和1kb的片段,因此DNA含有一个NtI酶切位点,因为用NtI处理只产生了一个10kb的条带,所以该分子必须是环状的,长度一定是10kb。
【详解】AD、单用EcRI处理和利用EcRI和NtI双酶切时产生的结果不同,说明DNA含有NtI酶切位点,因为用NtI处理只产生了一个10kb的条带,所以该分子必须是环状的,且长度一定是10kb,A正确;D正确;
B、用EcRI处理后产生的4kb的片段,进一步被NtI酶切为3kb和1kb的片段,可以得知NtI切点与EcRI切点的最短距离为1kb,最大距离为3kb,B错误。
C、因为用NtI处理只产生了一个10kb的条带,说明该环状DNA上含有一个NtI切割位点,单用EcRI处理后产生了4kb和6kb两条带,说明该环状DNA上含有2个EcRI切割位点,C正确。
故选B。
13. 下列选项中所比较的两个项目的原理不相似的是
A. 植物原生质体融合与动物体细胞杂交
B. 利用乳腺生物反应器生产产品和利用膀胱生物反应器生产产品
C. 利用小分子化合物诱导成纤维细胞生成iPS细胞与利用激素诱导胡萝卜韧皮部细胞生成愈伤组织
D. 琼脂糖凝胶电泳分离DNA与纸层析法分离色素滤液中的光合色素
【答案】D
【分析】提取色素后,利用色素在层析液中的溶解度不同可将色素分离,色素在层析液中溶解度越高,层析时与滤纸的结合能力越低,在滤纸上的扩散得快,反之则慢。
【详解】A、植物原生质体融合与动物体细胞杂交均利用细胞膜的流动性,A正确;
B、利用乳腺生物反应器生产产品和利用膀胱生物反应器生产产品均利用基因工程和胚胎移植等,B正确;
C、利用小分子化合物诱导成纤维细胞生成iPS细胞与利用激素诱导胡萝卜韧皮部细胞生成愈伤组织原理均是基因的选择性表达,C正确;
D、琼脂糖凝胶电泳分离DNA的原理是不同的DNA分子在电泳缓冲液中迁移速率不同,提取色素后,利用色素在层析液中的溶解度不同可将色素分离,色素在层析液中溶解度越高,层析时与滤纸的结合能力越低,在滤纸上的扩散得快,反之则慢,D错误。
故选D。
14. 如图为形成cDNA过程和PCR扩增过程示意图。据图分析,下列说法不正确的是( )
A. ③④⑤过程分别为变性、复性和延伸阶段
B. 催化②⑤过程的酶都是DNA聚合酶,⑤中DNA聚合酶能耐高温
C. ①过程需要的是RNA聚合酶
D. ④过程需要冷却至50℃左右
【答案】C
【分析】分析题图:图示为形成cDNA过程和PCR扩增过程示意图,其中①是由RNA形成单链DNA的过程,为逆转录过程;②是以单链DNA合成双链DNA的过程,是DNA分子复制过程;③④⑤是多聚酶链式反应扩增DNA片段,其中③是变性、④是复性、⑤是延伸阶段。
【详解】A、分析题图可知,③④⑤是多聚酶链式反应扩增DNA片段,其中③是变性、④是复性、⑤是延伸阶段,A正确;
B、图中②⑤过程为DNA复制,这两个过程都需要DNA聚合酶的催化,其中⑤过程进行的温度是70~75 ℃,因此催化该过程的DNA聚合酶能耐高温,B正确;
C、图中①过程为逆(反)转录,该过程需要逆转录酶(反转录酶)的催化,C错误;
D、④为复性过程,需要冷却至50 ℃左右,D正确。
故选C。
15. 干扰素是动物体内的一种蛋白质,可以用于治疗病毒感染性疾病和癌症,但在体外保存相当困难。如图是利用蛋白质工程设计生产干扰素的流程图。据图分析,下列叙述不正确的是( )
A. 图中构建新的干扰素模型的主要依据是预期的蛋白质功能
B. 图中各项技术并没有涉及基因工程技术
C. 图中改造干扰素结构的实质是改造干扰素基因的结构
D. 图中新的干扰素基因必须加上启动子和终止子才能表达
【答案】B
【分析】蛋白质工程是将控制蛋白质的基因进行修饰改造或合成新的基因,然后运用基因工程合成新的蛋白质。蛋白质工程的过程:预期蛋白质功能→设计预期的蛋白质结构→推测应有氨基酸序列→找到对应的脱氧核苷酸序列(基因)。蛋白质工程得到的蛋白质一般不是天然存在的蛋白质。
【详解】A、蛋白质工程的目标是根据人们对蛋白质功能的特定需求,对蛋白质的结构进行设计改造,因此,构建新的干扰素模型的主要依据是预期的蛋白质的功能,A正确;
B、利用蛋白质工程设计保存干扰素的生产流程图中,合成新的干扰素基因后,要构建基因表达载体并将基因表达载体导入受体细胞中,使其在受体细胞中表达,这属于基因工程技术,B错误;
C、基因决定蛋白质,因此要对蛋白质的结构进行设计改造,最终还必须通过改造或合成基因来完成,因此蛋白质工程的实质是对基因进行操作,操作简单,且能遗传给后代,C正确;
D、基因结构中的启动子是RNA聚合酶识别和结合部位,有了它才能驱动基因转录,终止子使转录在所需要的地方停下来。因此,新的干扰素基因合成之后,要在受体细胞中表达,在构建基因表达载体时,必须加上启动子和终止子,D正确。
故选B。
16. 为了对重金属污染的土壤进行生物修复,研究者将从杨树中克隆的重金属转运蛋白(HMA3)基因与外源高效启动子连接,导入杨树基因组中(如图)。为检测获得的转基因杨树苗中是否含有导入的HMA3基因,同时避免内源HMA3基因的干扰,在进行PCR扩增时,应选择的引物组合是( )
A. ①+③B. ③+④C. ③+②D. ①+④
【答案】D
【分析】根据图示中引物的位置可知,引物①扩增的片段含有启动子和HMA3基因,引物③扩增的片段不含启动子,引物②扩增的片段既含有启动子,又含有HMA3基因序列。
【详解】图示中克隆的重金属转运蛋白(HMA3)基因与外源高效启动子连接,导入杨树基因组中,若要检测获得的转基因杨树苗中是否含有导入的HMA3基因和高效启动子,需要检测是否含有高效启动子序列和HMA3基因序列,应选择的引物组合是①+④,即D正确,ABC错误。
故选D。
17. CRISPR/Cas9是一种生物学工具,能够通过“剪切和粘贴”脱氧核糖核酸(DNA)序列的机制来编辑基因组。这套系统源自细菌的防御机制,是一种对任何生物基因组均有效的基因编辑工具。CRISPR-Cas9基因组编辑系统由向导RNA(也叫sgRNA)和Cas9蛋白组成向导RNA识别并结合靶基因DNA,Cas9蛋白切断双链DNA形成两个末端。这两个末端通过“断裂修复”重新连接时通常会有个别碱基对的插入或缺失,从而实现基因敲除,如图所示。CRISPR-Cas9基因组编辑技术有时存在编辑出错而造成脱靶。下列叙述错误的是( )
A. 对不同目标DNA进行编辑时,使用Cas9蛋白和“不同”的sgRNA进行基因编辑
B. Cas9蛋白相当于限制酶,能作用于脱氧核糖和碱基之间的化学键
C. CRISPR-Cas9基因组编辑系统使细菌获得抵抗噬菌体的能力
D. 可能其他DNA序列含有与sgRNA互补配对的序列,造成sgRNA错误结合而脱靶
【答案】B
【分析】由题意可知,CRISPR-Cas9体系是由靶基因的向导RNA和Cas9蛋白构成的复合体。向导RNA在基因组中负责寻找靶基因并与其结合;Cas9蛋白在向导RNA的引导下切割靶基因,使DNA双链断裂产生平末端。在随后DNA自我修复的过程中,容易随机引起一些碱基对的插入或缺失,导致基因功能改变。
【详解】A、Cas9蛋白在向导RNA的引导下切割靶基因,sgRNA具有识别作用,在对不同目标DNA进行编辑时,应使用Cas9蛋白和“不同”的sgRNA结合进而实现对不同基因的编辑,A正确;
B、Cas9蛋白识别并切断双链DNA形成两个末端,相当于限制酶,能作用于磷酸和脱氧核糖之间的磷酸二酯键,B错误;
C、噬菌体是通过将自身DNA注入细菌内,利用细菌内的物质进行自我复制而完成侵染的,而CRISPR−Cas9系统可以定向切割外源DNA,故该系统使细菌获得抵抗噬菌体的能力,C正确;
D、CRISRP−Cas9基因编辑技术有时存在编辑出错而造成脱靶,其最可能的原因是其他DNA序列也含有与向导RNA(sgRNA)互补配对的序列,造成向导RNA(sgRNA)错误结合而脱靶,D正确。
故选B。
18. 乳酸菌无氧呼吸过程产生的丙酮酸会在LDH酶的催化下产生乳酸,如图所示。由于工业需求,需要利用苯丙酮酸生产①处基团体积更大的苯乳酸。因此科研人员拟改造LDH的结构,使其成为能生产苯乳酸的mLDH。改造思路是改变LDH编码基因的序列,使其编码的蛋白质第52位的酪氨酸替换为亮氨酸,使得活性中心增大,以容纳更大的基团
下列说法错误的是( )
A. 上述改造过程属于蛋白质工程技术,mLDH编码基因原本不存在于自然界中
B. 应测定改造所得mLDH生产苯乳酸的能力
C. 根据mRNA反推的mLDH编码基因只有一种碱基序列
D. 蛋白质工程的操作对象是基因,是在基因水平上进行核苷酸的增减、替换等
【答案】C
【分析】从蛋白质功能出发,先改造LDH的结构,使其成为能生产苯乳酸的mLDH,再改造LDH编码基因的序列,使其编码的蛋白质第52位的酪氨酸替换为亮氨酸,使得活性中心增大,该方法属于蛋白质工程。
【详解】A、蛋白质工程是根据人类需求修改蛋白结构,反推基因序列,上述改造过程属于蛋白质工程技术,mLDH是新的蛋白质,其编码基因原本不存在于自然界中,A正确;
B、合成出mLDH后,还需要测定改造所得mLDH生产苯乳酸的能力,B正确;
C、根据密码子简并性,同一蛋白质的氨基酸序列可对应多个mRNA序列,也就有多种可选的DNA序列,C错误;
D、蛋白质工程是根据人类需求修改蛋白结构,反推基因序列,最终是在基因水平上进行核苷酸的增减、替换等,其操作对象是基因,D正确。
故选C。
19. 抗体—药物偶联物(ADC)通过将细胞毒素与单克隆抗体结合,实现了对肿瘤细胞的选择性杀伤。ADC组成及作用机制如图,下列叙述错误的是( )
A. 药物没有特异性,抗体的特异性是ADC能选择性作用于肿瘤细胞的关键。
B. ADC进入肿瘤细胞的运输方式为胞吞
C. 接头的主要作用是保证药物不会脱落
D. ADC中药物的作用是通过诱发肿瘤细胞坏死而杀死肿瘤细胞
【答案】D
【分析】据图分析,抗体上带有细胞毒素,抗体与靶细胞膜上的特异性受体结合通过胞吞的方式把细胞毒素一并带进靶细胞,引起靶细胞溶酶体膜的破裂,最后导致细胞凋亡。
【详解】A、药物没有特异性,抗体特异性是ADC能选择性作用于肿瘤细胞的关键,A正确;
B、ADC通常由抗体、接头和药物(如细胞毒素)三部分组成,ADC进入肿瘤细胞的方式是胞吞,B正确;
C、接头的主要作用是保证药物不会脱落,C正确;
D、由图可知,ADC中药物的作用是通过诱发肿瘤细胞凋亡而杀伤肿瘤细胞,D错误。
故选D。
20. 如图是将人的生长激素基因导入细菌B制造“工程菌”的示意图。已知细菌B细胞内不含质粒A,也不含质粒A上的基因。判断下列说法错误的是( )
A. 将重组质粒导入细菌B常用的方法是Ca+处理法
B. 将完成导入过程后的细菌涂布在含有四环素的培养基上,能生长的只是导入了质粒A的细菌
C. 将完成导入过程后的细菌涂布在含有氨苄青霉素的培养基上,能生长的既有导入普通质粒A的细菌又有导入重组质粒的细菌
D. 目的基因成功表达的标志是受体细胞能在含氨苄青霉素的培养基上生长
【答案】D
【分析】分析题图:图示表示将人的生长激素基因导入细菌B细胞内制造“工程菌”的过程。质粒A上含有四环素抗性基因和氨苄青霉素抗性基因,构建基因表达载体后,破坏了质粒A的四环素抗性基因,但氨苄青霉素抗性基因正常,所以导入重组质粒或普通质粒的大肠杆菌都能抗氨苄青霉素,但导入重组质粒的大肠杆菌不能抗四环素。
【详解】A、将目的基因导入细菌时,常用Ca2+处理细菌,使之处于感受态,从而能够吸收重组质粒,A正确;
B、由于抗四环素基因被破坏,所以能在含有四环素的培养基上生长的是导入普通质粒A的细菌,B正确;
C、由于抗氨苄青霉素基因未被破坏,所以在含有氨苄青霉素的培养基上能生长的是导入了重组质粒或质粒A的细菌,C正确;
D、该实验的目的基因是人的生长激素基因,因此目的基因成功表达的标志是受体细胞能产生人的生长激素,D错误。
故选D。
第Ⅱ卷 非选择题(共60分)
二、非选择题:本部分包括4题,共计60分。
21. 果酒、果醋、味精都是利用发酵技术生产的。味精(也叫谷氨酸钠),工业生产中常用微生物发酵法制取。下图表示谷氨酸棒状杆菌合成谷氨酸的部分代谢途径。
请回答以下问题:
(1)制作果酒和果醋时,利用到的主要微生物分别是________和__________,与前者相比,后者在结构上的显著特点是_________。
(2)谷氨酸发酵的培养基成分有豆饼水解液、玉米浆、尿素、硫酸镁、生物素等,从物理性质看,该培养基属于________培养基;从营养成分分析,尿素主要为谷氨酸棒状杆菌的代谢提供__________。要测定谷氨酸棒状杆菌的数量,可采用的计数方法有显微镜直接计数法和_________,前者计数的结果比后者计数的结果值更__________(填“大”或“小”)。
(3)研究发现:在无氧条件下,谷氨酸棒状杆菌代谢产物是乳酸或琥珀酸,谷氨酸棒状杆菌在发酵过程中要不断地通入无菌空气,并不断搅拌。当培养基中碳氮比为4:1时,菌体大量繁殖而产生的谷氨酸少;当碳氮比为3:1时,菌体繁殖受抑制,但谷氨酸的合成量大增。发酵过程中,搅拌的作用是_________,由此推出谷氨酸发酵应控制的发酵条件是_________。
(4)由图可知,谷氨酸棒状杆菌体内若积累了较多的谷氨酸,则会抑制谷氨酸脱氢酶的活性使谷氨酸产量下降。如何进一步提高谷氨酸的产量,请提出相关的解决思路________。
【答案】(1)①. 酵母菌 ②. 醋酸菌 ③. 无核膜为界限的细胞核
(2)①. 液体 ②. 氮源 ③. 稀释涂布平板法 ④. 大
(3)①. 加速氧的溶解,使发酵液与菌体充分混合,提高发酵速率 ②. 不断向发酵液中通入无菌空气并不断搅拌;首先在碳氮比为4:1的发酵液中培养一段时间,使菌种大量繁殖,然后将培养液的碳氮比改为3:1
(4)改变细胞膜的通透性,使谷氨酸迅速排放到细胞外
【分析】分析图解:图示是谷氨酸棒状杆菌合成谷氨酸的途径,由该图可知,当谷氨酸过量时,会抑制谷氨酸脱氢酶,导致谷氨酸的合成量减少,调节方式是负反馈调节。
(1)制作果酒所用的主要微生物是酵母菌,制作果醋所用的主要微生物是醋酸菌,酵母菌是真核细胞生物,醋酸菌是原核细胞生物,与酵母菌相比,醋酸菌在结构上的显著特点是无核膜为界限的细胞核。
(2)谷氨酸发酵的培养基成分有豆饼水解液、玉米浆、尿素、磷酸氢二钾、硫酸镁、生物素等,从物理性质看,该培养基属于液体培养基。其中尿素主要为谷氨酸棒状杆菌的代谢提供氮源。测定谷氨酸棒状杆菌数目可采用的计数方法有显微镜直接计数法和稀释涂布平板法。由于显微镜直接计数法中死活菌体一起计数,而稀释涂布平板法只计数活菌数,且可能有多个菌体形成同一个菌落,因此显微镜直接计数法计数的结果比稀释涂布平板法计数的结果值更大。
(3)谷氨酸棒状杆菌在发酵过程中要不断地通入无菌空气,并不断搅拌。其搅拌的目的是加速氧的溶解,使发酵液与菌体充分混合,提高发酵速率。再根据题干信息“当培养基中碳氮比为4:1时,菌体大量繁殖而产生的谷氨酸少;当碳氮比为3:1时,菌体繁殖受抑制,但谷氨酸的合成量大增”可知,在谷氨酸发酵时应该不断向发酵液中通入无菌空气并不断搅拌;并且调节碳氮比,首先在碳氮比为4:1的发酵液中培养一段时间,使菌种大量繁殖,然后将培养液的碳氮比改为3:1,菌体繁殖受抑制,但谷氨酸的合成量大增。
(4)由图可知,谷氨酸棒状杆菌体内若积累了较多的谷氨酸,则会抑制谷氨酸脱氢酶的活性使谷氨酸产量下降,若要进一步提高谷氨酸的产量可改变细胞膜的通透性,使谷氨酸迅速排放到细胞外,保证谷氨酸脱氢酶的活性正常。
22. 2018年1月25日,我国研究人员在世界上率先利用去甲基化酶(Kd4d)的mRNA,经体细胞核移植技术培育出第一批灵长类动物-食蟹猴,流程如图1所示,①~⑥表示过程,该动物可作为研究癌症等人类疾病的动物模型。请分析回答:
(1)采集雌性食蟹猴卵母细胞,在体外培养至_______,通常使用_______方法去除卵母细胞的细胞核,将成纤维细胞注入去核卵母细胞,用电融合法使两细胞融合形成重构胚胎,用________激活重构胚,使其完成细胞分裂和发育进程。
(2)重构胚具有发育成完整个体的能力,重构胚的细胞核与细胞质中的遗传物质分别来源于________、________,图1过程②中去掉卵母细胞核的目的是________。
(3)研究人员在确定去甲基化酶(Kd4d)的mRNA的作用时,做了两组实验,其中A组用正常培养液培养融合细胞,B组用正常培养液培养注入了Kd4d的mRNA的融合细胞,实验结果如图2所示。分析实验数据可知,Kd4d的mRNA的作用是________。
(4)体细胞核移植技术与诱导多功能干细胞(iPS细胞)都可以生成干细胞,iPS细胞主要通过向受体细胞内导入特定基因或蛋白质,诱导受体细胞转化为类似胚胎干细胞的状态,体细胞核移植技术与iPS细胞生成干细胞的过程有什么不同________,克隆猴与传统的动物模型(如小鼠)相比,在开发治疗人类疾病新药物上的优势是________。
【答案】(1)①. 减数分裂II中期(MII)②. 显微操作去核法 ③. 电刺激、Ca2+载体、乙醇、蛋白酶抑制剂等
(2)①. 成纤维细胞 ②. 成纤维细胞和去核的卵母细胞 ③. 使克隆出的动物个体的细胞核内的遗传物质几乎全部来自供体细胞
(3)注入mRNA通过翻译产生的去甲基化酶,促进了相关基因的表达;进而表现出既能提高融合细胞发育成囊胚的成功率,也能提高囊胚中内细胞团的形成率
(4)①. 体细胞核移植技术利用去核的卵母细胞内的物质诱导供体核相关基因的表达生成干细胞 ②. 猴子与人类在基因上具有更高的相似性,可以提高药物研发的效率和成功率
【分析】动物核移植是将动物的一个细胞的细胞核移入一个已经去掉细胞核的卵母细胞中,使其重组并发育成一个新的胚胎,这个胚胎最终发育为动物。
(1)采集雌性食蟹猴卵母细胞,在体外培养至减数分裂II中期(MII),通常使用显微操作去核法去除卵母细胞的细胞核,将成纤维细胞注入去核卵母细胞,用电融合法使两细胞融合形成重构胚胎,用电刺激、Ca2+载体、乙醇、蛋白酶抑制剂等方法激活重构胚,使其完成细胞分裂和发育进程。
(2)重构胚具有发育成完整个体的能力,重构胚的细胞核遗传物质来源于成纤维细胞,而细胞质中的遗传物质来源于成纤维细胞和去核的卵母细胞,图1过程②中去掉卵母细胞核的目的是使重构胚发育形成的动物个体的遗传物质几乎全部来自成纤维细胞的细胞核,避免卵母细胞细胞质中遗传物质的影响。
(3)根据图中数据可知,正常培养的A组与向融合细胞中注入去甲基化酶(Kd4d)的mRNA的融合细胞B组数据进行对照分析,后者的融合细胞发育成囊胚的成功率、囊胚中内细胞团的形成率都高于前者,说明Kd4d的mRNA的作用是注入mRNA通过翻译产生的去甲基化酶,促进了相关基因的表达,进而表现出既能提高融合细胞发育成囊胚的成功率、也能提高囊胚中内细胞团的形成率。
(4)体细胞核移植技术,也被称为体细胞克隆技术,主要涉及到将成体细胞的细胞核转移到一个去核的卵细胞中,从而生成带有成体细胞遗传物质的胚胎干细胞。这个过程的关键在于核移植,即利用显微操作技术将成体细胞的细胞核注入去核的卵母细胞中,通过电融合等方法使两者融合并启动分裂,最终发育成早期胚胎或构建胚胎干细胞系。而诱导多功能干细胞(iPS细胞)的生成过程则依赖于向受体细胞内导入特定的基因或蛋白质。这些基因或蛋白质能够重编程受体细胞,使其转化为类似胚胎干细胞的状态。这一技术不依赖于卵细胞或胚胎,而是直接在成体细胞层面上进行操作,使其回归到发育早期的多能状态。故体细胞核移植技术与iPS细胞生成干细胞的过程不同的是体细胞核移植技术利用去核的卵母细胞内的物质诱导供体核相关基因的表达生成干细胞。克隆猴与传统的动物模型(如小鼠)相比,猴子与人类在基因上具有更高的相似性,可以提高药物研发的效率和成功率,故在开发治疗人类疾病新药物上的优势。
23. 科学家将鱼抗冻蛋白基因转入番茄,使番茄的耐寒能力大大提高,可以在相对寒冷的环境中生长。质粒上有PstI、SmaI、HindⅢ、Alul四种限制性内切核酸酶切割位点,下图是转基因抗冻番茄培育过程的示意图(amp'为抗氨苄青霉素基因),其中①~④是转基因抗冻番茄培育过程中的相关步骤,甲、乙表示相关结构或细胞。请据图作答:
(1)基因工程中常用质粒作为载体,将基因送入受体细胞中。作为运载体的质粒除了必须有复制原点、标记基因之外,通常还需要有_________,图中的标记基因是_________,其主要作用是_________。
(2)基因工程中核心步骤是_________,在此过程中,为使目的基因定向插入运载体中,本实验中应该选用限制酶_________对鱼抗冻蛋白基因和质粒进行切割。
(3)培育出的番茄植株是否具有抗冻性状,可采用鉴定方法是_________。
(4)PCR技术是获取目的基因的主要手段。PCR扩增目的基因时设计引物序列的主要依据是_________,若一个该DNA分子在PCR仪经过4次循环,产物中共有_________个等长的目的基因片段,PCR产物通常采用_________法来鉴定。
(5)研究人员采用了如下图巢式PCR技术获取抗冻蛋白基因,巢式PCR是一种变异的聚合酶链反应(PCR),使用两对PCR引物扩增完整的片段。第一对PCR引物(也称外引物)扩增片段和普通PCR相似。第二对引物称为巢式引物(因为他们在第一次PCR扩增片段的内部,也称内引物)结合在第一次PCR产物内部,使得第二次PCR扩增片段短于第一次扩增。
相比于常规PCR,巢式PCR获得错误目标产物概率__________,分析其原因是___________。
【答案】(1)①. 启动子、终止子、限制酶切割位点 ②. 抗氨苄青霉素基因 ③. 便于筛选含重组DNA分子的受体细胞
(2)①. 构建基因表达载体 ②. pstI和smaI
(3)将转基因抗冻番茄幼苗植株栽培在寒冷环境中,观察植株的生长发育情况
(4)①. 抗冻基因两端的部分核苷酸序列 ②. 8 ③. 琼脂糖凝胶电泳
(5)①. 低 ②. 由于第二套引物位于第一轮PCR产物内部,而非目的基因中同时包含两套引物结合位点的可能性极低,巢式PCR大大降低了引物配对特异性不强造成的非特异性扩增
【分析】基因工程技术的基本步骤:
目的基因的获取:方法有从基因文库中获取、利用PCR技术扩增和人工合成。
基因表达载体的构建:是基因工程的核心步骤,基因表达载体包括目的基因、启动子、终止子和标记基因等。
将目的基因导入受体细胞:根据受体细胞不同,导入的方法也不一样.将目的基因导入植物细胞的方法有农杆菌转化法、基因枪法和花粉管通道法;将目的基因导入动物细胞最有效的方法是显微注射法;将目的基因导入微生物细胞的方法是感受态细胞法。
目的基因的检测与鉴定:分子水平上的检测和个体水平上的鉴定。
(1)基因工程中常用质粒作为载体,将基因送入受体细胞中。作为运载体的质粒除了必须有复制原点、标记基因之外,通常还需要有启动子、终止子、限制酶切割位点,据图可知,图中的标记基因是抗氨苄青霉素基因(amp'),其主要作用是便于筛选含重组DNA分子的受体细胞。
(2)基因工程中核心步骤是构建基因表达载体,在此过程中,为使目的基因定向插入运载体中,应选择双酶切,结合目的基因两端和质粒上的限制酶分布位置分析可知,本实验中应该选用限制酶pstI和smaI对鱼抗冻蛋白基因和质粒进行切割。
(3)培育出的番茄植株是否具有抗冻性状,可采用鉴定方法是将转基因抗冻番茄幼苗植株栽培在寒冷环境中,观察植株的生长发育情况。
(4)PCR技术是获取目的基因的主要手段。PCR扩增目的基因时设计引物序列的主要依据是抗冻基因两端的部分核苷酸序列,若一个该DNA分子在PCR仪经过4次循环,经过3次循环后,短链条数目为23×2-2-2×3=8条,3次循环后的短链条在第4次循环时全部作为等长目的基因的模板,故产物中共有8个等长的目的基因片段,PCR产物通常采用琼脂糖凝胶电泳法来鉴定。
(5)巢式PCR是一种变异的聚合酶链反应(PCR),使用两对PCR引物扩增完整的片段。第一对PCR引物(也称外引物)扩增片段和普通PCR相似。第二对引物称为巢式引物(因为他们在第一次PCR扩增片段的内部,也称内引物)结合在第一次PCR产物内部,使得第二次PCR扩增片段短于第一次扩增。相比于常规PCR,巢式PCR获得错误目标产物概率低,原因是由于第二套引物位于第一轮PCR产物内部,而非目的基因中同时包含两套引物结合位点的可能性极低,巢式PCR大大降低了引物配对特异性不强造成的非特异性扩增。
24. 白叶枯病是水稻最严重的病害之一,疣粒野生稻对该病具有高度抗性,但疣粒野生稻与栽培稻有性杂交得到的后代高度不育。“不对称体细胞杂交”可以将一个亲本的部分染色体或染色体上某些片段转移到另一个亲本体细胞内,获得不对称杂种植株。研究人员为了将疣粒野生稻的抗病性转移到栽培水稻中,进行了相关实验,过程如图所示。
(1)用变异的原生质体与栽培稻的原生质体融合,形成杂种细胞,诱导原生质体融合的方法有____________(写出两种即可),若仅考虑原生质体的两两融合,在理论上通过c过程可获得__________种细胞。
(2)图中能表示脱分化过程的有____________(填字母),由杂种细胞培育杂种植株的原理是____________。
(3)大剂量的X射线能使染色体随机发生断裂、易位等,这种变异属于___________,变异通常会导致细胞不再持续分裂;已知碘乙酰胺(10A)可使细胞质中某些酶失活,抑制细胞分裂。通常d过程中只有异源融合的杂种细胞才可持续分裂,形成愈伤组织,其原因是____________。
(4)若抗病实验检测发现,部分杂种植株没有抗病性,你认为可能的原因是____________。
【答案】(1)①. 电融合法、离心法、聚乙二醇(PEG)融合法及高Ca+-高pH融合法 ②. 三##3
(2)①. a和d ②. 植物细胞的全能性
(3)①. 染色体结构变异 ②. 一方面是疣粒野生稻未融合的单个细胞及自身原生质体融合的细胞的染色体结构被破坏,不能持续分裂;另一方面是因为经IOA处理的栽培稻未融合细胞或发生自身原生质体融合细胞中某些酶失活,细胞分裂会受抑制。而杂种细胞则补充了栽培稻细胞细胞质中失活的酶(生理互补),使杂种细胞能正常分裂
(4)经X射线处理后,疣粒野生稻中含有抗病基因的染色体片段被破坏或消除,导致杂种植株失去了抗病性(或者经X射线处理后,疣粒野生稻中含有抗病基因突变,导致杂种植株失去了抗病性)
【分析】分析题图,图中a、d属于脱分化过程,b是去壁的过程,c是促进原生质体融合的过程,e属于再分化的过程。
(1)用变异的原生质体与栽培稻的原生质体融合,形成杂种细胞,诱导原生质体融合的方法有电融合法、离心法、聚乙二醇(PEG)融合法及高Ca+-高pH融合法,若仅考虑原生质体的两两融合,在理论上通过c过程可获得3种细胞,分别是杂种细胞、疣粒野生稻细胞融合细胞、栽培水稻体细胞融合细胞。
(2)据图可知,形成愈伤组织过程为脱分化过程,图中能表示脱分化过程的有a和d,由杂种细胞培育杂种植株的原理是植物细胞的全能性。
(3)大剂量的X射线能使染色体随机发生断裂、易位等,这种变异属于染色体结构变异,变异通常会导致细胞不再持续分裂;已知碘乙酰胺(10A)可使细胞质中某些酶失活,抑制细胞分裂。通常d过程中只有异源融合的杂种细胞才可持续分裂,形成愈伤组织,其原因是一方面是疣粒野生稻未融合的单个细胞及自身原生质体融合的细胞的染色体结构被破坏,不能持续分裂;另一方面是因为经IOA处理的栽培稻未融合细胞或发生自身原生质体融合细胞中某些酶失活,细胞分裂会受抑制。而杂种细胞则补充了栽培稻细胞细胞质中失活的酶(生理互补),使杂种细胞能正常分裂。
(4)若抗病实验检测发现,部分杂种植株没有抗病性,可能的原因是经X射线处理后,疣粒野生稻中含有抗病基因的染色体片段被破坏或消除,导致杂种植株失去了抗病性(或者经X射线处理后,疣粒野生稻中含有抗病基因突变,导致杂种植株失去了抗病性)。
河南省洛阳市2023-2024学年高二下学期6月期末生物试卷(解析版): 这是一份河南省洛阳市2023-2024学年高二下学期6月期末生物试卷(解析版),共22页。试卷主要包含了考试结束后,将答题卡交回等内容,欢迎下载使用。
[生物][期末]河南省南阳市2023-2024学年高二下学期期末质量评估试题(解析版): 这是一份[生物][期末]河南省南阳市2023-2024学年高二下学期期末质量评估试题(解析版),共28页。试卷主要包含了单选题,非选择题等内容,欢迎下载使用。
河南省三门峡市2023-2024学年高一下学期期末考试生物试题: 这是一份河南省三门峡市2023-2024学年高一下学期期末考试生物试题,共9页。试卷主要包含了保持卡面清洁,不折叠,不破损,考试结束,将答题卡交回等内容,欢迎下载使用。

