

吉林省松原市前郭县南部学区2024~2025学年八年级上学期期中测试名校调研生物试题
展开
这是一份吉林省松原市前郭县南部学区2024~2025学年八年级上学期期中测试名校调研生物试题,共5页。试卷主要包含了飞鱼是一类能在海面上滑翔的鱼等内容,欢迎下载使用。
1.布氏姜片吸虫身体呈两侧对称,背腹扁平,有口无肛门,寄生在人的小肠内。由此判断布氏姜片吸虫属于 ( )
A.腔肠动物 B.扁形动物 C.线虫动物 D.环节动物
2.海葵是一种腔肠动物,它排出食物残渣的方式是 ( )
A.由口排出 B.由肛门排出 C.由触手排出 D.由胚层排出
3.同学们听说过“蛔虫减肥法”吗?它的原理是服下有蛔虫卵的胶囊,待蛔虫长大后,会消耗人体内的营养,从而达到减肥的目的。蛔虫寄生在人的小肠内,对人体危害较大,该方法极不可取。下列叙述与蛔虫寄生生活不相符的是 ( )
A.体表有角质层 B.消化管结构简单
C.生殖能力强 D.运动器官发达
4.沙蚕没有发达的骨骼,但也能灵活运动,主要原因是 ( )
A.身体分节 B.体表有黏液 C.有刚毛和疣足 D.肌肉发达
5.关于如图所示三种动物的描述,正确的是 ( )
A.都生活在水中 B.都是爬行动物 C.都有贝壳保护 D.都是软体动物
6.古诗云“螯封嫩玉双双满,壳凸红脂块块香”,描述的是餐桌上的美味-螃蟹。判断螃蟹属于节肢动物的主要依据是 ( )
A.身体是否呈两侧对称 B.身体和附肢是否都分节
C.是否有触角和足 D.是否用鳃呼吸
7.飞鱼是一类能在海面上滑翔的鱼。下列关于飞鱼结构和功能的叙述,错误的是( )
A.流线型的身体-减小阻力 B.有翼状的胸鳍-利于滑翔
C.体表覆有鳞片-保持体温 D.体色背深腹浅-易于隐藏
8.与两栖动物相比,爬行动物完全可以离开水环境生存。下列与此相关的叙述是( )
①皮肤表面覆盖角质的鳞片或甲 ②头可以灵活转动
③呼吸器官肺比较发达 ④四肢短小
A.①② B.②③ C.②④ D.①③
9.如图为银喉长尾山雀,它因可爱的外形受到人们的喜爱。下列特点与其适于飞行生活无关的是 ( )
A.身体呈流线型
B.食量大,消化能力强,可提供充足能量
C.视觉发达,可在飞行中捕食
D.通过产卵繁殖后代题号
一
二
总分
得分
得分
评卷人
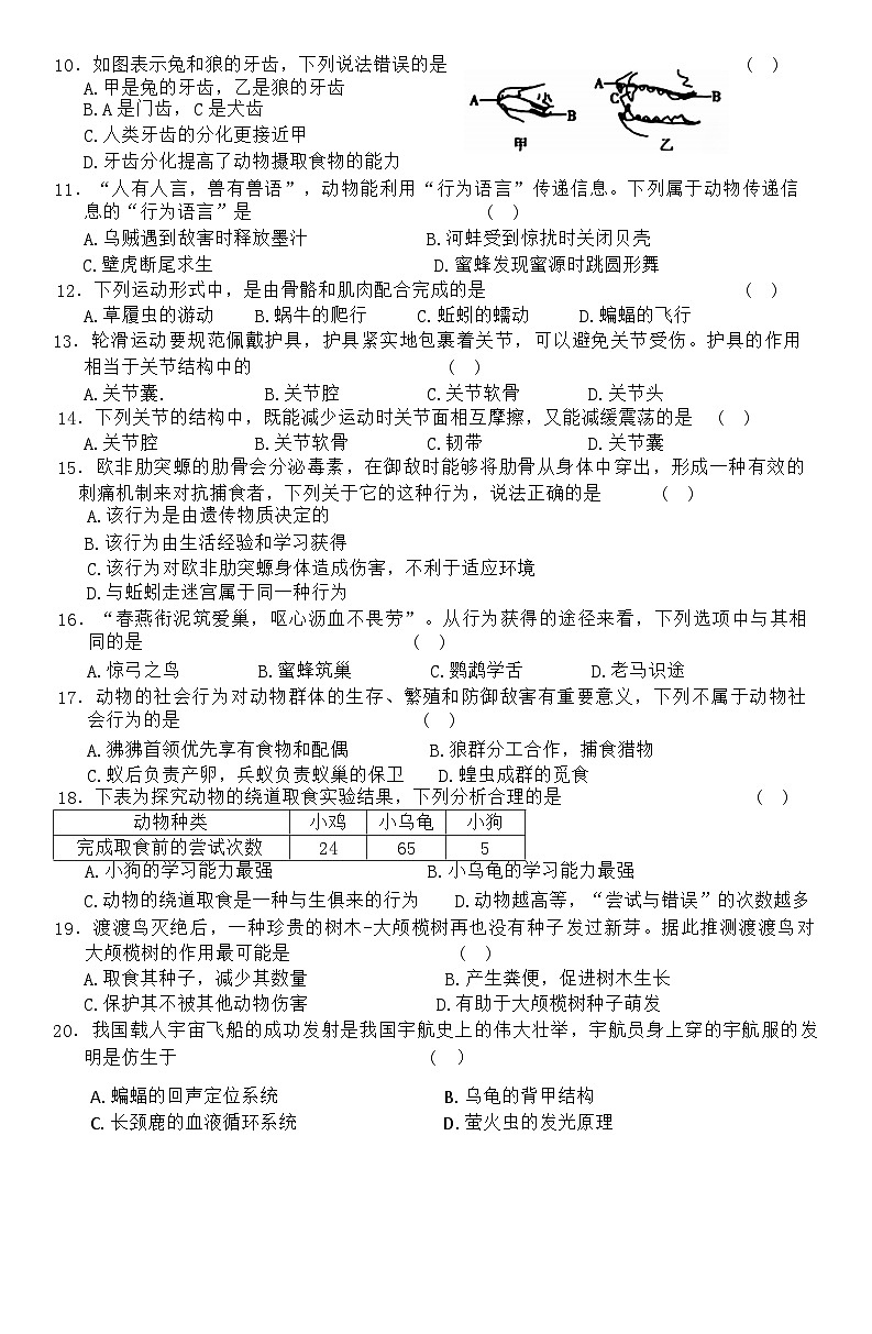
10.如图表示兔和狼的牙齿,下列说法错误的是 ( )A.蝙蝠的回声定位系统 B.乌龟的背甲结构
C.长颈鹿的血液循环系统 D.萤火虫的发光原理
A.甲是兔的牙齿,乙是狼的牙齿
B.A是门齿,C是犬齿
C.人类牙齿的分化更接近甲
D.牙齿分化提高了动物摄取食物的能力
11.“人有人言,兽有兽语”,动物能利用“行为语言”传递信息。下列属于动物传递信息的“行为语言”是 ( )
A.乌贼遇到敌害时释放墨汁 B.河蚌受到惊扰时关闭贝壳
C.壁虎断尾求生 D.蜜蜂发现蜜源时跳圆形舞
12.下列运动形式中,是由骨骼和肌肉配合完成的是 ( )
A.草履虫的游动 B.蜗牛的爬行 C.蚯蚓的蠕动 D.蝙蝠的飞行
13.轮滑运动要规范佩戴护具,护具紧实地包裹着关节,可以避免关节受伤。护具的作用相当于关节结构中的 ( )
A.关节囊. B.关节腔 C.关节软骨 D.关节头
14.下列关节的结构中,既能减少运动时关节面相互摩擦,又能减缓震荡的是 ( )
A.关节腔 B.关节软骨 C.韧带 D.关节囊
15.欧非肋突螈的肋骨会分泌毒素,在御敌时能够将肋骨从身体中穿出,形成一种有效的刺痛机制来对抗捕食者,下列关于它的这种行为,说法正确的是 ( )
A.该行为是由遗传物质决定的
B.该行为由生活经验和学习获得
C.该行为对欧非肋突螈身体造成伤害,不利于适应环境
D.与蚯蚓走迷宫属于同一种行为
16.“春燕衔泥筑爱巢,呕心沥血不畏劳”。从行为获得的途径来看,下列选项中与其相同的是 ( )
A.惊弓之鸟 B.蜜蜂筑巢 C.鹦鹉学舌 D.老马识途
17.动物的社会行为对动物群体的生存、繁殖和防御敌害有重要意义,下列不属于动物社会行为的是 ( )
A.狒狒首领优先享有食物和配偶 B.狼群分工合作,捕食猎物
C.蚁后负责产卵,兵蚁负责蚁巢的保卫 D.蝗虫成群的觅食
18.下表为探究动物的绕道取食实验结果,下列分析合理的是 ( )
A.小狗的学习能力最强 B.小乌龟的学习能力最强
C.动物的绕道取食是一种与生俱来的行为 D.动物越高等,“尝试与错误”的次数越多
19.渡渡鸟灭绝后,一种珍贵的树木-大颅榄树再也没有种子发过新芽。据此推测渡渡鸟对大颅榄树的作用最可能是 ( )
A.取食其种子,减少其数量 B.产生粪便,促进树木生长
C.保护其不被其他动物伤害 D.有助于大颅榄树种子萌发
20.我国载人宇宙飞船的成功发射是我国宇航史上的伟大壮举,宇航员身上穿的宇航服的发明是仿生于 ( )
动物种类
小鸡
小乌龟
小狗
完成取食前的尝试次数
24
65
5
21.动物具有适应生存环境的形态结构特点,请据图回答下列问题。(6分)二、非选择题(每空1分,共30分)
(1)图1是水螅的形态图。水螅身体呈 对称,体表有刺细胞,有口无肛门。
(2)图2是鲫鱼的形态图。鲫鱼游泳时通过 的摆动获得前进的动力。
(3)图3是蜥蜴的形态图。蜥蜴的皮肤表面覆盖角质的 ,既可以保护身体又能减少体内水分的蒸发。
(4)图4是鸟的呼吸结构图。鸟类气体交换的场所是
(4)上述四种动物中,体内无脊柱的是图 (填数字序号,下同),体温恒定的是图
22.在自然界中,生物之间的信息交流是普遍存在的,它们交流的方式各不相同。某小组的同学在探究“蚂蚁的通讯”时,设计了如下实验方案并观察到以下实验现象。
步骤一:在饥饿的蚁群附近放置一些食物,等蚁群中的侦察蚁找到食物后,在其返巢的路上放置一些纸片。侦察蚁沿着纸片返巢后,大批工蚁沿着纸片找到食物(如甲图)。步骤二:将这些纸片排成圆圈,把食物放在圆圈中央,把其中几只工蚁放到纸上。这些工蚁沿着纸片转圈,不知道爬下纸片来找食物(如乙图)。
请根据以上信息,完成下列问题。(7分)
(1)该实验提出的问题是 ?
(2)步骤二中的蚂蚁找不到食物的原因是
(3)本实验选用饥饿的蚂蚁来做实验,其目的是
(4)本实验在放置和移动纸片时要用镊子,而不能用手直接拿纸片的原因是
(5)该实验可以得出的结论是
(6)有的同学观察更仔细,他们发现有的侦查蚁回巢后,与工蚁间有接触(如图丙),推测蚂蚁还可以靠 进行信息交流。
(7)除了本实验中的角色,蚂蚁中还有蚁后、雌蚁、雄蚁和兵蚁。像蚂蚁这样,有分工、有组织的行为,属于 行为。
23.如图甲为人体上肢结构示意图,图乙为A结构(图甲中圆圈处)的放大示意图,图丙为某人正在进行拉单杠运动的图示,请据图分析回答问题。(6分)
(1)图甲中的B、C结构是上肢的两个重要器官,器官B的名称是 。当人们用筷子夹着菜向自己口中送时,图甲中器官C所处的状态是 (填“收缩”或“舒张”)。付分
评卷人
(2)下列关于结构A的描述,正确的是 (填字母)。
A.动物的运动只靠运动系统和神经系统来完成
B.运动系统主要是由骨、肌腱和肌腹组成
C.图乙中结构②和③中滑液的存在使A灵活
D.结构B可跨越一个或多个关节
(3)图乙中使结构A牢固的结构是 (填数字序号);结构①从④中滑脱出来的现象,称为
(4)图丙为一个人的双手紧握着单杠吊挂在上面的状态,此时图甲中B、C所处的状态分别为 (填字母)。
A.B收缩,C舒张 B.B舒张,C收缩
C.B和C都收缩 D.B和C都舒张
24.如图是物质循环示意图,请据图回答下列问题。(5分)
(1)图中②表示的生理过程是 作用。
(2)③过程主要是由腐生的细菌和真菌完成的,它们在自然界中的作用是作为 参加物质循环。
(3)干草堆放很久了,会逐渐被分解,但如果被牛羊吃了会很快被分解,由此可见,动物能 (填“促进”或“抑制”)生态系统的物质循环。
(4)过去为了保护人畜安全,牧民曾大规模猎杀狼,随后野兔、草原鼠数量大增,加速草场退化。该事实说明动物在维持 中起到重要作用。
(5)羊吃草料,但羊本身并不能分解草料中的纤维素,而是靠其胃肠内生活着的细菌消化草料,羊则为这些细菌提供生存场所和食物,这些细菌和羊的关系是 。
25.请阅读以下资料,并回答问题。(6分)
资料一:一只失去雏鸟的红雀,总是给养鱼池边浮到水面张口求食的金鱼喂它捕来的昆虫,就像喂自己的雏鸟一样,一连喂了好几个星期。
资料二:海洋极地世界里,海豚表演的跳高顶球、转呼啦圈等节目往往赢得观众喝彩。资料三:图1表示动物运动的结构及其过程的概念图,图2表示“红雀喂鱼”和“海豚表演”的共同特点,图3表示骨、关节和肌肉的模式图。
(1)从行为获得的途径来看,资料一中“红雀喂鱼”的行为属于 行为。
(2)红雀和海豚的运动主要是运动系统完成的,它是由图1中的 (填图中字母)组成,其中起动力作用的是 (填图中字母)。
(3)图2中阴影部分表示“红雀喂鱼”和“海豚表演”的共同特征,下列表述正确的是 (填字母)。
A.都是生来就有 B.都需生活经验C.都由环境因素决定 D.都与遗传物质有关
(4)图3是某同学绘制的人体骨、关节、骨骼肌关系模式图,其中正确的是 (填字母),并说明理由: 。
参考答案
一、1.B 2.A 3.D 4.A 5.D 6.B 7.C 8.D 9.D 10.C 11.D 12.D 13.A 14.B 15.A 16.B 17.D 18.A 19.D 20.C
二、21.(1)辐射
(2)尾部和躯干部
(3)鳞片
(4)肺
(5)1 4
22.(1)蚂蚁能靠气味进行信息交流吗
(2)侦查蚁在走过的纸片上留下了气味(叙述合理即可)
(3)刺激蚂蚁寻找食物,提高实验的效率
(4)手上有气味,对纸片上蚂蚁留下的气味有干扰
(5)蚂蚁是靠气味进行信息交流的
(6)动作
(7)社会
23.(1)肱三头肌 收缩
(2)D
(3)② 脱白
(4)C
24.(1)光合
(2)分解者
(3)促进
(4)生态平衡
(5)共生
25.(1)先天性
(2)abc a
(3)D
(4)A 肌腱绕过关节连在不同的骨上(叙述合理即可)
相关试卷
这是一份[生物][期末]吉林省松原市前郭县南部学区2023—2024学年名校调研系列卷八年级下学期期末试题(解析版),共23页。试卷主要包含了选择题,非选择题等内容,欢迎下载使用。
这是一份吉林省松原市前郭县南部学区2023-2024学年九年级第三次模拟测试(名校调研) 生物试卷,共3页。
这是一份吉林省松原市前郭县南部学区2023-2024学年九年级第三次模拟测试(名校调研)++++生物试卷,共7页。试卷主要包含了选择题,非选择题等内容,欢迎下载使用。