

内蒙古呼和浩特市第二中学2024-2025学年九年级上学期第一次月考数学试题
展开内蒙古呼和浩特市第三十九中学2024-2025学年七年级上学期第一次月考数学试题(无答案): 这是一份内蒙古呼和浩特市第三十九中学2024-2025学年七年级上学期第一次月考数学试题(无答案),共4页。试卷主要包含了选择题,填空题,计算题,解答题等内容,欢迎下载使用。
内蒙古呼和浩特市第三十九中学2024-2025学年七年级上学期第一次月考数学试题: 这是一份内蒙古呼和浩特市第三十九中学2024-2025学年七年级上学期第一次月考数学试题,共4页。
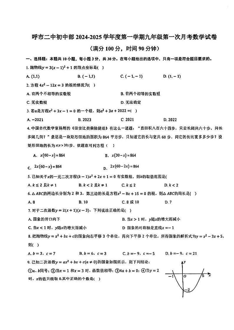
内蒙古呼和浩特市第八中学2024-2025学年八年级上学期第一次月考数学试题: 这是一份内蒙古呼和浩特市第八中学2024-2025学年八年级上学期第一次月考数学试题,共8页。