

四川省自贡市田家炳中学2024-2025学年八年级上学期期中检测道德与法治试题
展开
这是一份四川省自贡市田家炳中学2024-2025学年八年级上学期期中检测道德与法治试题,共5页。试卷主要包含了单项选择题,问答题等内容,欢迎下载使用。
1、“世界是一棵树,人是它的果实。”这句谚语启示我们( )
A.个人的生存和发展离不开社会 B.社会的生存和发展离不开个人
C.每个人应为社会发展创造财富 D.社会的进步与人的发展不可分
2、“人的本质不是单个人所固有的抽象物,在其现实性上,它是一切社会关系的总和。”马克思的这句名言告诉我们( )
①个人是社会的有机组成部分 ②每个人都是社会这张“大网”上的一个“结点” ③社会是个人的相加 ④个人与社会的关系是相互的,两者息息相关、不可分割
A. ①②③ B. ①②④ C. ①③④ D. ②③④
3、有的同学认为:做事情规规矩矩的人没有出息。凡事要敢作敢为,将来才有出息。这种观点是( )
A.正确的,遵守社会规则是懦弱、循规蹈矩的表现
B.错误的,做事情规规矩矩能成就一切事业
C.正确的,维护社会规则是现代人必备的文明素质
D.错误的,维护社会规则是文明的表现
4、孟子曰:“诚者,天之道也,思诚者,人之道也。”诚信是( )
①为人做事的基本准则 ②维护社会生产、生活秩序的稳定器 ③实话实说,绝不说谎 ④经济健康发展的重要保证
A.①③④ B.②③④ C.①②④ D.①②③④
5、“珍惜自己的感情是一种修养,尊重别人的感情是一种美德。珍惜自己的感情,会赢得别人对你的尊重;尊重别人的感情,别人会更珍惜与你交往。”这说明在交往中( )
①学会尊重非常重要 ②要做一个尊重别人的人 ③尊重别人,会获得良好的人际关系 ④要绝对维护自己的情感
A.①②③ B.①②④ C.①③④ D.②③④
6、“君子不失足于人,不失色于人,不失口于人”是中国的古训,意思是:有道德的人举止应彬彬有礼,态度不能粗暴傲慢,更不能出言不逊。可见( )
①礼貌待人是中华民族的传统美德 ②文明礼貌能通过端庄的举止体现出来 ③礼貌缘于最初的人际交往 ④对人礼貌主要表现在语言、态度和行为等方面
A.①②③ B.①②④ C.①③④ D.②③④
7、某博士生在应聘时答“你写出你单位的商业秘密”这道考题时,交了白卷,结果被高薪聘用。而另一位博士生在求职时则向用人单位表示,如果自己被录用,可将在原公司工作时的一项发明带过来,结果没有被录用。这两种不同的答案,不同的结果说明( )
①诚实守信是每个人一辈子都应恪守的基本道德规范 ②诚实的人对自己是诚实的,不自欺,内心坦荡,不说违心话,不做违心事 ③只有一个诚实的人才能信守诺言,获得他人的信任与尊重 ④诚实不等于无所顾忌地说真话,也要懂得保护必要的隐私
A.①②③ B.①②③④ C.①③④ D.②③④
8、青少年处于走向社会的关键时期,应该树立积极的生活态度,关注社会、了解社会并服务社会,养成亲社会行为。下列做法属于亲社会行为的有( )
①和同学一起观看“天宫课堂”第四课 ②节假日认真完成老师布置的家庭作业 ③坚持每天到田径场跑步,锻炼身体 ④在社区建设留言板上写下自己的建议
A.①② B.①④ C.②④ D.③④
9、1926年出生的张力文,离休30多年来好事做了上万件,捐款捐物30余万元。近年来,他一直担任湖北省荆门市屈家岭管理区(国营五三农场)“爱在农谷志愿服务队”总顾问。这位国内志愿者群体中年龄最大的“义工爷爷”,因其感人事迹被授予“荆楚楷模”荣誉称号,入选中央文明网2017年11月“中国好人”。他的这些行为给我们的启示有( )
①树立积极的生活态度,热心帮助他人 ②社会生活离不开规则,要自觉遵守规则 ③要真诚待人,信守承诺 ④要服务社会,养成亲社会行为
A.①② B.①③ C.③④ D.①④
10、个人与社会的关系问题,形成于人类社会及其文明发展的开端,却又是人类及其社会的永恒主题。对此,下列观点中错误的是( )
A.我们都是社会的一员,个人是社会的有机组成部分
B.人的活动逐渐形成了错综复杂的社会关系,这些社会关系又构成了人类赖以生存的社会
C.社会关系可分为血缘关系、地缘关系和业缘关系等,如同学、同事等就属于地缘关系
D.人的身份是在社会关系中确定的,在不同的社会关系中,我们具有不同的身份
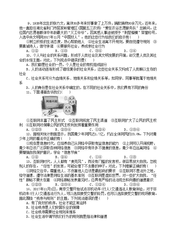
11、下面漫画告诉我们( )
①互联网丰富了民主形式 ②互联网拓宽了民主渠道 ③互联网扩大了公民的民主权利 ④互联网对保障公民的民主权利发挥着重要作用
A.①②③ B.②③④ C.①②④ D.①③④
12、据相关统计数据显示,我国青少年网民达1.7亿,约占全体网民的23.4%。下列对青少年上网的看法中正确的有( )
①现在是信息时代,应培养自己从网络中获取有益信息的能力 ②上网可以开阔视野,青少年应该广泛获取各种网络信息 ③网络中有许多不健康的信息,青少年应远离网络 ④要增强自我保护意识,学会“信息节食”
A.①② B.②④ C.①④ D.①③
13、互联网时代,人人都有“麦克风”,而没有门槛的发言权,很容易放大自我,忽视别人的存在。“任性”的发言,可能会埋下不友善的种子。对此,下列理解正确的有( )
①网络交往中,尊重他人、不伤害他人应该是最起码的要求 ②互联网不是法外之地,恪守道德、遵守法律是网络生活的基本准则 ③互联网是虚拟世界,对一些扩大自我、“任性”跟帖不要太在意 ④网络跟帖发表意见时,应具有严格的法治观念和向善的道德意识
A.①②③ B.②③④ C.①②④ D.①③④
14、2017年11月1日,南京交警开始试点非机动车(行人)交通违法人教育体验,对于非机动车(行人)交通违法行为人,可以选择接受交警的处罚,也可以选择接受交警的现场教育。据此围绕“秩序与规则”的主题,下列说法错误的是( )
A.有了良好的秩序,社会才能正常运转
B.社会秩序是人们安居乐业的保障
C.社会秩序需要社会规则来维系
D.社会生活中调节我们行为的规则就是指法律和道德
15、“没有规则的自由是放任,没有自由的规则是遏制。”下列对这句话的理解错误的是( )
A.自由不是随心所欲,它受社会规则的约束
B.社会规则和自由是相互对立、相互排斥的
C.社会规则是人们享有自由的保障
D.社会规则和自由是相互联系、相辅相成的
16、2022年的清明节假期,各地网络祭扫人数比去年同期增长192%,这有效地强化了安全管理,严防了聚集感染、拥堵踩踏等事故发生,实现了健康祭扫、安全祭扫、文明祭扫。这说明( )
①互联网推动了社会进步 ②网络让我们的生活变得更加便利 ③网络提升经济发展水平 ④互联网有利于扩大政府的行政权
A.②③ B.①④ C.①② D.③④
17、小王参加求职面试时,出现了一个小插曲。排在他后面的应聘者,家在外地,来时已买好了回程的火车票,这位应聘者非常着急。见此情形,小王主动与他互换位置。面试官知悉后,赞许有加,最后他们双双被录取。对此,下列说法错误的是( )
A.现代社会竞争激烈,讲礼貌就意味着无原则地退让
B.礼让看似是对别人友善,实际也是在成就一个更好的自己
C.礼体现一个人的尊重、谦让、与人为善等良好品质
D.礼让不是退让,更不是软弱,而是一个人立身处世的前提
18、据统计,目前互联网上的色情网站超过3.7亿个,每天约有两万张色情照片进入互联网,青少年网民正在遭受色情网站上不良信息的侵蚀。近日,公安部新闻发言人透露,被抓获的青少年犯罪当中,有近80%的人通过网络受到诱惑,这些人因为沉湎于网络,或者受到网络黄色信息的侵蚀,作案甚至作大案,进行诈骗、强奸、抢劫、抢夺的犯罪比例非常高。为此,青少年学生应该:
①时刻牢记网络交往的道德和法律规则 ②远离网络,倡导健康文明的生活方式 ③树立自我保护意识,理智地拒绝不良诱惑 ④加强对中小学校园周边互联网上网服务营业场所的管理
A.①③ B.①④ C.②③ D.②④
19、某市公安局发布信号灯和电子警察路口公告,在18个路口增加设置38套智能交通技术监控设备,对违法停车、 不礼让行人、不按规定系安全带等交通违法行为进行抓拍并予以处罚。对该公告认识正确的是( )
①社会正常运行需要秩序 ②只有道德和法律是调节人们行为的社会规则 ③社会规则保障社会秩序的实现 ④有社会规则就能保障良好的社会秩序
A.①② B.①③ C.②④ D.③④
20、青少年学生在参与防毒禁毒活动中,合理的做法是( )
①坚决抵制赌博、偷窃、注射毒品等不良行为 ②拒绝不良诱惑,不要对吸食毒品产生好奇心 ③学习禁毒英雄,严厉打击制毒贩毒吸毒行为 ④认清毒品的危害性,约束自己的行为,克制冲动
A.①② B.③④ C.①③ D.②④
二、问答题(共40分)
21、春运期间,归乡探亲的某报社记者记录了当时候车室里发生的两件小事。
事件一:一女子在候车室候车时不停地大声咳嗽,满脸通红,口水四溅。周围的旅客纷纷坐到远离她的座位上去。当有人过去提醒她时,女子说:“我生病了,我也不想这样的,总不能我生病了连咳嗽的自由都没有了吧?”
事件二:一男子不停地大声打电话,旁若无人,把一个熟睡的孩子惊醒了,孩子哇哇直哭。孩子的母亲提醒男子小声点。男子说:“打电话是我的自由,候车室不是你家卧室,不能因为孩子要睡觉就不让别人讲话吧!再说这么吵闹的候车室,你怎么知道你家孩子醒了就是被我吵的?”
⑴运用自由与规则的关系,评析材料中两位旅客的言行。(6分)
⑵针对上述状况,请提出你的解决办法。(6分)
22、有个业务员的工作是推销某公司的产品。有一天,他来到一家老主顾的商店,店主突然告诉他今后不想再卖该公司的产品了,这个业务员只好离开商店。他开着车子在镇上转了很久,最后决定再回到店里,把情况说清楚。
再次走进店里的时候,他照常和柜台上的营业员打过招呼,然后到里面去见店主。店主见到他很高兴,笑着欢迎他回来,并且比平常多订了一倍的货。这个业务员对此十分惊讶。店主指着柜台上一个卖饮料的男孩说:“在你离开店铺以后,卖饮料的男孩走过来告诉我,你是到店里来的推销员中唯一会同他打招呼的人。他告诉我,如果有什么人值得同其做生意的话,就应该是你。
这个推销员说:“我永远不会忘记,关心、尊重每一个人是我们必须具备的素质。”
阅读材料,回答下列问题。
⑴我们为什么要尊重他人? (6分)
⑵尊重他人,我们应该怎样做? (8分)
23、材料:伴随着智能手机的普及运用,手机上网对中学生来说已不再是个新鲜词。有些同学利用它查阅资料、学习新知,结交朋友;有的同学利用它玩暴力游戏、看黄色电子书,在网上吐槽漫骂……手机这个美丽的终端让一些同学永远在线。
根据上述材料回答:
⑴网络是把“双刃剑”,除了网络信息良莠不齐之外,你认为网络还有哪些消极影响? (6分)
⑵作为中学生,请你为同学们理性参与网络生活提些建议。(8分)
参 考 答 案
一、单项选择题(每小题3分,共60分)
二、问答题(共40分)
21、
答:⑴社会规则划定了自由的边界。我国宪法规定,公民在行使自由和权利的时候不得损害国家的、社会的、集体的利益和其他公民的合法的自由和权利。社会规则也是人们享有自由的保障。人们建立规则的目的不是限制自由,而是保证每个人不越过自由的边界,促进社会有序运行。违反规则、扰乱秩序的行为应当受到相应的处罚。(6分)
⑵一方面,公民要自觉遵守规则,另一方面,要提醒、监督、帮助他人遵守规则。(6分)
22、
答: ⑴①每个人都是有尊严的个体,都希望得到他人和社会的尊重。②尊重使社会生活更加和谐融洽。(6分)
⑵①积极关注、重视他人;②平等对待他人;③学会换位思考;④学会欣赏他人。(8分)
23、
答:⑴①沉迷于网络,影响学习、工作和生活;②个人隐私容易被侵犯。(6分)
⑵①要提高媒介素养,积极利用互联网获取新知、促进沟通、完善自我。②要学会“信
息节食”。③要学会辨析网络信息,让谣言止于智者,自觉抵制暴力、色情、恐怖等不良信息。④自觉遵守道德和法律,做一名负责任的网络参与者。(8分)
题号
1
2
3
4
5
6
7
8
9
10
答案
A
B
D
C
A
B
B
B
D
C
题号
11
12
13
14
15
16
17
18
19
20
答案
C
C
C
D
B
C
A
A
B
D
相关试卷
这是一份甘肃省嘉峪关市实验中学2024-2025学年八年级上学期10月期中道德与法治试题,共4页。
这是一份广东省广州市真光中学2024-2025学年八年级上学期10月期中道德与法治试题,共6页。试卷主要包含了选择题答案必须写在答题卡上等内容,欢迎下载使用。
这是一份四川省南充高级中学2024-2025学年九年级上学期10月检测道德与法治试题,文件包含南充高中初2022级第二次月考政治试题pdf、第二次月考答案docx等2份试卷配套教学资源,其中试卷共5页, 欢迎下载使用。
