所属成套资源:沪教版五年级数学上册课后精品分层作业(附答案)
五年级上册积、商的凑整巩固练习
展开
这是一份五年级上册积、商的凑整巩固练习,共9页。试卷主要包含了填空题,选择题,竖式计算,解答题等内容,欢迎下载使用。
一、填空题
1.8.74÷0.35,商用“四舍五入法”保留一位小数约是( )。
2.用四舍五入法把99.997保留两位小数约等于( ),用同样的方法把3.7□3凑整到十分位约等于3.7,□里最大能填( ).
3.一个三位小数精确到0.01是2.08,这个三位小数最小是( )。
二、选择题
4.求商的近似值时,如果要求精确到十分位,商一般应除到( )位,再进行“四舍五入”。
A.十分B.百分C.千分
5.一种西服面料,每米售价58.5元。估一估买5.2米这种面料,大约付( )元。
A.304B.304.2 C.300
6.两个因数的积“四舍五入”到十分位约是1.8,这两个因数的积最小是( )。
A.1.84B.1.79C.1.75
7.22÷6的结果保留三位小数是( )。
A.3.666B.3.667C.3.67
三、竖式计算
8.用竖式计算,并用四舍五入法凑整到百分位。
0.59×0.64 58.5÷0.28
四、解答题
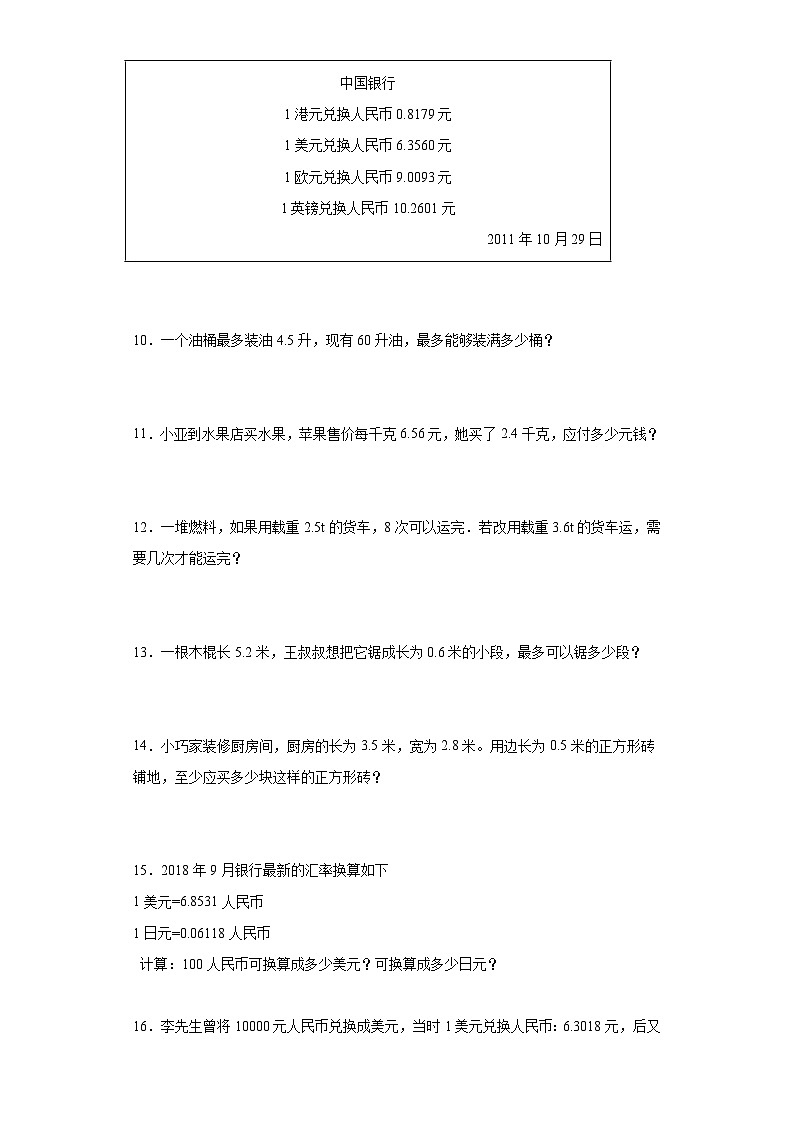
9.小巧的阿姨从美国带回一本书送给小巧,定价是1.2美元,你帮小巧仔细算一算,折合人民币约多少元?(将结果四舍五入保留两位小数)
10.一个油桶最多装油4.5升,现有60升油,最多能够装满多少桶?
11.小亚到水果店买水果,苹果售价每千克6.56元,她买了2.4千克,应付多少元钱?
12.一堆燃料,如果用载重2.5t的货车,8次可以运完.若改用载重3.6t的货车运,需要几次才能运完?
13.一根木棍长5.2米,王叔叔想把它锯成长为0.6米的小段,最多可以锯多少段?
14.小巧家装修厨房间,厨房的长为3.5米,宽为2.8米。用边长为0.5米的正方形砖铺地,至少应买多少块这样的正方形砖?
15.2018年9月银行最新的汇率换算如下
1美元=6.8531人民币
1日元=0.06118人民币
计算:100人民币可换算成多少美元?可换算成多少日元?
16.李先生曾将10000元人民币兑换成美元,当时1美元兑换人民币:6.3018元,后又将这些美元兑换成人民币,此时1美元兑换人民币:6.8347元,李先生是赚了还是赔了?赚的话,赚多少?赔的话,赔多少?(用计算器计算,结果用四舍五入法保留两位小数)
中国银行
1港元兑换人民币0.8179元
1美元兑换人民币6.3560元
1欧元兑换人民币9.0093元
1英镑兑换人民币10.2601元
2011年10月29日
1.25.0
【分析】商用“四舍五入法”保留一位小数,需要除到小数点后的第二位,再取近似值。
【详解】8.74÷0.35≈25.0,保留一位小数约是25.0。
【点睛】此题考查了小数除法求商的近似值,保留到哪一位,要多除一位。
2. 100.00 4
3.2.075
【分析】要考虑2.08是一个三位数的近似数,有两种情况:“四舍”得到的2.08,最大是:2.084,“五入”得到的2.08最小是2.075,由此解答问题即可。
【详解】三位小数精确到0.01时的近似数是2.08,这个三位小数最大是2.084,最小是2.075。
【点睛】取一个数的近似数,有两种情况:“四舍”得到的近似数比原数小,“五入”得到的近似数比原数大,根据题的要求灵活掌握解答方法。
4.B
【解析】根据求小数的近似数的方法:利用“四舍五入法”,精确到十分位就是保留一位小数,根据它的下一位百分位上的数字的大小来确定用“四舍”还是用“五入”,由此解答。
【详解】求商的近似值时,如果要求精确到十分位,商一般应除到(百分)位,再进行“四舍五入”。
故答案为:B
【点睛】此题主要考查利用“四舍五入法”,求商的近似数的方法。
5.C
【分析】单价×数量=总价,将58.5看成60,5.2看成5,进行估算即可。
【详解】58.5×5.2
≈60×5
=300(元)
故答案为:C
【点睛】生活中常常不需要精确计算,用估算的方法算出大约的结果即可。
6.C
【分析】观察每个选项的数保留一位小数都是1.8,求最小值应该是“五入”得到的,是1.75,据此解答即可。
【详解】根据分析可得:这两个因数的积最小是1.75。
故答案为:C。
【点睛】本题考查积的近似数,解答本题的关键是根据选项的数据进行判断。
7.B
【解析】保留三位小数,看小数点后第四位。第四位上的数大于等于5,向前进1;小于5舍去;据此解答。
【详解】22÷6=3.66……
所以保留三位小数是3.667
故答案为:B
【点睛】此题主要考查运用“四舍五入”法取近似值:要看精确到哪一位,从它的下一位运用“四舍五入”取值即可。
8.0.38;208.93
【分析】根据小数乘除法计算即可。
【详解】0.59×0.64≈0.38
58.5÷0.28≈208.93
【点睛】本题主要考查小数乘除法的计算方法,对于除法凑整到百分位除到千分位即可。
9.7.63元
【分析】由表格得知,1美元兑换人民币6.3560元,那么现在这本书的价格是1.2美元,求折合人民币多少元,列式就是6.3560×1.2,得数得保留两位小数。
【详解】6.3560×1.2
=7.6272(元)
≈7.63(元)
答:折合人民币约7.63元。
【点睛】人民币的最小单位是分,用元做单位时,小数部分的千分位没有意义,应舍去。所以,求以元为单位的数时,一半保留两位小数。
10.13桶
【分析】要求60升油最多能够装满多少桶,就看60里面有几个4.5,用除法计算,算出的结果,如果不是整数,考虑到实际情况,要舍去。
【详解】60÷4.5=13(桶)…1.5(升)
剩余1.5升装不满一桶,所以最多能够装满13桶。
答:最多能够装满13桶。
【点睛】此题属于简单的除法应用题,解答并不难,重点是要联系生活实际,进而得出正确答案。
11.15.74元
【分析】根据总价=单价×数量,代入数据解答即可。
【详解】2.4×6.56=15.744≈15.74(元)
答:应付15.74元。
【点睛】此题考查了小数乘法的相关应用,掌握数量关系,认真计算即可。
12.6次
【详解】2.5×8÷3.6≈6(次)
13.8段
【详解】5.2÷0.6≈8(段)
答:最多锯8段.
14.42块
【分析】用厨房的长除以正方形砖的边长,求出厨房的长需要几个正方形砖的,再用厨房的宽除以正方形的边长,求出厨房的宽需要几个正方形砖的,然后再相乘,就是至少应买多少块这样的正方形砖。
【详解】3.5÷0.5=7(块)
2.8÷0.5=5……0.3≈6(块)
7×6=42(块)
答:至少应买42块这样的正方形砖。
【点睛】本题考查小数除法的应用,有余数去掉余数,商需要再加1。
15.14.59美元 1634.52日元
【详解】1人民币=0.1459美元,100人民币=14.59美元
1人民币=16.3452日元,100人民币=1634.52日元
16.赚了,845.64元
【分析】首先兑换成的美元等于人民币除以6.3018,求出可以兑换的美元,再用兑换成的美元乘6.8347,求出可以兑换的人民币,与原来的10000元比较,进而确定是赔了还是赚了,相减即可。
【详解】10000÷6.3018≈1586.85(美元),
1586.85×6.8347≈10845.64(元),
赚了10845.64-10000=845.64(元)
答:李先生赚了,赚了845.64元。
【点睛】此题考查了求小数乘除法的近似值,解答时需认真计算。
相关试卷
这是一份人教版(2024)五年级上册商的近似数测试题,共10页。试卷主要包含了填空题,判断题,选择题,计算,解答题等内容,欢迎下载使用。
这是一份小学数学沪教版 (五四制)五年级上册数学广场——编码同步测试题,共9页。试卷主要包含了填空题,判断题,选择题,解答题等内容,欢迎下载使用。
这是一份沪教版 (五四制)五年级上册图形的面积同步训练题,共11页。试卷主要包含了填空题,判断题,选择题,解答题等内容,欢迎下载使用。

