


还剩19页未读,
继续阅读
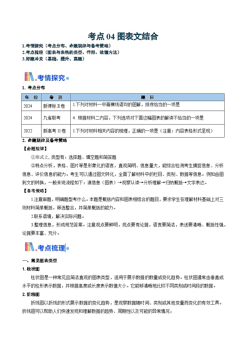
考点04 图表文结合(原卷版)-备战2025年高考语文一轮复习考点帮(新高考通用)
展开
这是一份考点04 图表文结合(原卷版)-备战2025年高考语文一轮复习考点帮(新高考通用),共22页。试卷主要包含了考情探究,考点梳理,好题冲关, 发现数据关系, 图例, 备注和说明等内容,欢迎下载使用。
相关试卷
考点25文本概述与分析(原卷版)-备战2025年高考语文一轮复习考点帮(新高考通用):
这是一份考点25文本概述与分析(原卷版)-备战2025年高考语文一轮复习考点帮(新高考通用),共10页。试卷主要包含了考情探究,考点精讲,好题冲关等内容,欢迎下载使用。
考点21 整体感知(文言文阅读)(原卷版)-备战2025年高考语文一轮复习考点帮(新高考通用):
这是一份考点21 整体感知(文言文阅读)(原卷版)-备战2025年高考语文一轮复习考点帮(新高考通用),共15页。试卷主要包含了考情探究,考点精讲,好题冲关, 仿真练习,结合语境,正确断句,边读边想,初步翻译等内容,欢迎下载使用。
考点15 情节(原卷版)-备战2025年高考语文一轮复习考点帮(新高考通用):
这是一份考点15 情节(原卷版)-备战2025年高考语文一轮复习考点帮(新高考通用),共24页。试卷主要包含了考情探究,考点精讲,好题冲关1等内容,欢迎下载使用。