黑龙江省实验中学2024-2025学年高三上学期10月月月考试题 生物 Word版含答案
展开
这是一份黑龙江省实验中学2024-2025学年高三上学期10月月月考试题 生物 Word版含答案,文件包含黑龙江省实验中学2024-2025学年高三上学期第二次月考生物试卷docx、答题卡pdf、生物答案docx等3份试卷配套教学资源,其中试卷共16页, 欢迎下载使用。
考试时间:75分钟 总分:100分 命题人:高三生物组
注意事项:
1.答卷前,考生务必将自己的姓名、准考证号填写在答题卡上。
2.答选择题时,选出每小后,用铅笔把答题卡对应题目的答案标号涂黑。如需改动,用橡皮擦干净后,再选涂其他答案标号。答非选择题时,将答案写在答题卡上。写在本试卷上无效。
3.考试结束后,将本试卷和答题卡一并交回。
一、选择题:本题共15小题,每小题2分,共30分。在每小题给出的四个选项中,只有一项符合题目要求。
1.在食品工业、生物制药和治理环境污染等方面需要一些微生物的参与,下列关于这些生物的叙述,不正确的是( )
A.乳酸菌是泡菜发酵过程中起主要作用的原核生物
B.酵母菌和大肠杆菌都有细胞壁和生物膜系统
C.颤蓝细菌没有叶绿体,但能进行光合作用
D.破伤风杆菌属于原核生物,不能发生染色体变异
2.细菌内环状肽的形成一般是先合成线性的肽链,再由多肽连接酶催化肽链首尾相连形成。下图是某种细菌内形成30环肽的部分过程示意图,下列相关叙述正确的是( )
A.肽链一形成肽链二的过程中有水的生成
B.多肽连接酶催化形成的30环肽中有29个肽键
C.环肽形成于细菌的核糖体上并在内质网中加工
D.环肽中氨基酸的种类、排列顺序会影响其功能
3.导致非洲猪瘟的非洲猪瘟病毒(ASFV)是一个十分巨大、复杂的病原体,具有高度的致病性和感染性。其基因组为双链线状DNA,病毒颗粒包含3万余个蛋白亚基。ASFV可在猪体内几种类型细胞,尤其是网状内皮细胞和单核巨噬细胞的细胞质中复制。下列有关非洲猪瘟病毒的说法正确的是( )
A.ASFV的核酸初步水解产生四种核糖核苷酸
B.ASFV的遗传物质存在于其拟核内
C.ASFV能在单核巨噬细胞中合成自己的蛋白质
D.ASFV专门寄生在网状内皮细胞和单核巨噬细胞中
4.酵母菌是一种应用于生物学各领域的重要微生物。下列说法不正确的是( )
A.实验“探究酵母菌细胞呼吸的方式”运用了相互对照,无需空白对照
B.探究酵母菌种群数量的动态变化时采用抽样检测法对酵母菌计数并建立数学模型
C.家庭制作果酒时添加适量白糖可提升果酒的酒精度和甜度
D.可以将酵母菌放在清水中让其细胞膜涨破,再用差速离心法获取各种细胞器
5.多数分泌蛋白含有信号肽序列,通过内质网—高尔基体(ER-Glgi)途径分泌到细胞外,该途径称为经典分泌途径;但真核生物中少数分泌蛋白并不依赖ER-Glgi途径,称为非经典分泌途径(如图)。下列叙述错误的是( )
A.经典分泌途径和非经典分泌途径分泌的蛋白质都是在核糖体上合成的
B.非经典分泌途径分泌的蛋白质中可能没有信号肽序列
C.经典分泌途径和非经典分泌途径分泌蛋白质的过程中都一定伴随着生物膜的转化
D.蛋白质分泌是实现某些细胞间信息传递途径的重要环节
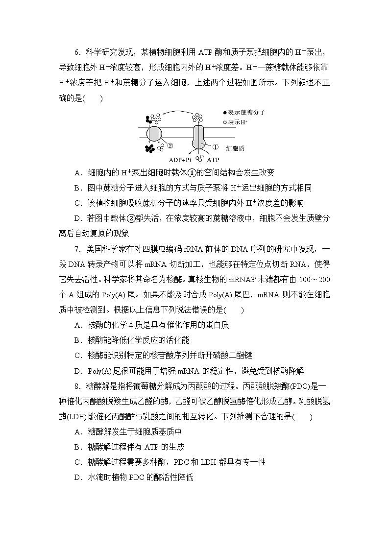
6.科学研究发现,某植物细胞利用ATP酶和质子泵把细胞内的H+泵出,导致细胞外H+浓度较高,形成细胞内外的H+浓度差。H+—蔗糖载体能够依靠H+浓度差把H+和蔗糖分子运入细胞,上述两个过程如图所示。下列叙述不正确的是( )
A.细胞内的H+泵出细胞时载体①的空间结构会发生改变
B.图中蔗糖分子进入细胞的方式与质子泵将H+运出细胞的方式相同
C.该植物细胞吸收蔗糖分子的速率只受细胞内外H+浓度差的影响
D.若图中载体②都失活,在浓度较高的蔗糖溶液中,细胞不会发生质壁分离后自动复原的现象
7.美国科学家在对四膜虫编码rRNA前体的DNA序列的研究中发现,一段DNA转录产物可以将mRNA切断加工,也能够在特定位点切断RNA,使得它失去活性。科学家将其命名为核酶。真核生物的mRNA3′末端都有由100~200个A组成的Ply(A)尾。如果不能及时合成Ply(A)尾巴,mRNA则不能在细胞质中被检测到。根据以上信息下列说法错误的是( )
A.核酶的化学本质是具有催化作用的蛋白质
B.核酶能降低化学反应的活化能
C.核酶能识别特定的核苷酸序列并断开磷酸二酯键
D.Ply(A)尾很可能用于增强mRNA的稳定性,避免受到核酶降解
8.糖酵解是指将葡萄糖分解成为丙酮酸的过程。丙酮酸脱羧酶(PDC)是一种催化丙酮酸脱羧生成乙醛的酶,乙醛可被乙醇脱氢酶催化形成乙醇。乳酸脱氢酶(LDH)能催化丙酮酸与乳酸之间的相互转化。下列推测不合理的是( )
A.糖酵解发生于细胞质基质中
B.糖酵解过程伴有ATP的生成
C.糖酵解过程需要多种酶,PDC和LDH都具有专一性
D.水淹时植物PDC的酶活性降低
9.用打孔器在某植物的叶片上打出多个圆片并用气泵抽出叶片内气体直至沉底,然后将等量的叶圆片分别转至含有等浓度的NaHCO3溶液的多个培养皿中,然后给予一定的光照,在相同且适宜的条件下,测量不同温度下的叶圆片全部上浮至液面所用的平均时间(乙图中水温变化范围对碳酸氢钠分解速率的影响可以忽略不计),如图所示。下列说法正确的是( )
A.叶片真正光合作用的最适温度一定位于bc段
B.在cd段,主要是由于NaHCO3浓度下降、CO2减少导致上浮时间延长
C.上浮至液面的时间可反映净光合速率的相对大小
D.在ab段,随着水温的增加,净光合速率逐渐减小
10.下图为五常稻花香水稻植株在不同温度下CO2的吸收量或释放量,下列说法不正确的是( )
A.若一天光照12小时,黑暗12小时,20℃下一天中积累的有机物最多
B.若光照下将该植物从25℃转移到30℃条件下,叶绿体内[H]的合成速率将加快
C.在35℃、光照下,叶绿体所需的CO2都来自线粒体
D.若一天光照10小时,15℃条件下该植物叶绿体一天内吸收CO2的量为11mg
11.下图是黑农5号大豆叶肉细胞光合作用过程示意图(字母代表物质),PSBS是一种类囊体膜蛋白,它能感应类囊体腔内H+的浓度而被激活,从而抑制电子在类囊体膜上的传递,最终将过量的光能转换成热能释放,防止强光对叶肉细胞造成损伤,下列相关说法错误的是( )
A.H+经过Z蛋白外流的同时,细胞利用C物质来合成B物质
B.叶绿素分子中被光激发的e-,经传递到达D结合H+后生成NADPH
C.提高Z蛋白的活性不利于PSBS发挥功能
D.物质F浓度降低至原浓度一半时,短时间内C5化合物的含量将升高
12.高等生物的细胞周期依次为DNA合成前期(G1期)、DNA合成期(S期)、DNA合成后期(G2期)、分裂期(M期)。利用人工诱导可以使处于不同分裂时期的细胞处于细胞周期的同一个阶段,称为人工诱导同步化。胸腺嘧啶脱氧核苷(TdR)是一种常用的诱导剂,对细胞无毒害作用,能特异性地抑制DNA合成,而不影响处于其他时期的细胞进行细胞周期运转,从而使细胞被抑制在S期。去除TdR后所有细胞会继续进行细胞周期的运转。培养某种哺乳动物的肝脏细胞,在细胞培养液中加入一定剂量的TdR培养一段时间,然后洗脱掉TdR,重新更换培养液,第二次加入TdR培养一段时间,可使所有细胞都处于G1/S交界处,完成同步化。已知其细胞周期的G1期、S期、G2期、M期分别为8h,6h,5h、1h。下列说法错误的是( )
A.开始培养时,处于G2期的细胞约占1/4
B.第1次加入TdR处理14h,可使所有细胞都处于G1/S交界处或S期
C.第2次加入TdR处理14h,可使所有细胞都处于G1/S交界处
D.两次加入TdR的时间间隔只要大于6h就能能完成同步化
13.下图是某二倍体动物体内的细胞分裂过程中物质或结构变化的相关模式图。下列说法正确的是( )
A.图1中细胞A可以判断,该动物属雄性动物
B.图1中细胞C,可以对应图2中的CD、GH、MN段
C.图2中LM段和NO段染色体数目均加倍,加倍的原因不同
D.同源染色体非姐妹染色单体的互换发生图2中IJ段。
14.玫瑰花是两性花,在其花色遗传中,红花和白花受一对等位基因的控制(用R、r表示),不考虑突变情况,依据下面的杂交实验可得出的正确结论是( )
A.只有杂交组合二可确定红、白花的显隐性关系
B.杂交组合二的子代红花植株中纯合子占1/4
C.杂交组合二的子代红花植株自交,所得中Rr占1/3
D.在红花C和白花B杂交的后代产生的配子中,R:r为1:1
15.豌豆子叶的黄色(Y)对绿色(y)为显性,圆粒种子(R)对皱粒种子(r)为显性,两对性状独立遗传。某人用黄色圆粒和绿色圆粒的豌豆进行杂交,发现F1出现4种类型,对性状的统计结果如表所示,下列分析正确的是( )
A.亲本的基因型分别是YyRr和yyRr
B.F1中绿色豌豆所占比例是1/8
C.F1有6种基因型,与亲本不同的基因型所占比例是1/2
D.F1中的所有黄色圆粒豌豆与绿色皱粒豌豆杂交,F2中黄色圆粒所占比例为3/8
二、选择题:本题共5小题,每小题3分,共15分。在每小题给出的四个选项中,有一项或多项符合题目要求。全部选对得3分,选对但不全得1分,有选错得0分。
16.抗利尿激素的主要作用是提高肾小管对水的通透性,促进水的吸收,是尿液浓缩和稀释的关键性调节激素,下图为抗利尿激素调节肾小管上皮细胞水通透性变化的示意图,其中a、b代表含水通道蛋白囊泡的不同转运过程。据图分析,下列叙述正确的是( )
A.原尿中水的重吸收进入肾小管上皮细胞的方式为协助扩散
B.含水通道蛋白的囊泡与肾小管上皮细胞膜的融合与磷脂特异性有关
C.推测若血液中抗利尿激素含量增加,则会促进a转运过程的发生
D.若吃的食物过咸,会促进肾小管上皮细胞中抗利尿激素基因的表达
17.将小球藻培养在密封玻璃瓶内,实验在保持适宜温度的暗室中进行,5min后开始持续给予充足恒定光照,20min时补充一次NaHCO3(维持瓶内CO2含量的稳定),实验结果如下图。下列叙述正确的是( )
A.加入NaHCO3后,短时间内小球藻叶绿体中ATP含量降低
B.0~5min,O2含量下降的原因是小球藻仅进行呼吸作用不进行光合作用
C.若实验再持续进行,则密封玻璃瓶内的O2含量最终可能不再发生变化
D.20min后,小球藻光合速率提高是光反应速率不变、暗反应速率增强的结果
18.如图是来自同一生物体内、处于四个不同状态的细胞分裂图示。下列有关叙述正确的是( )
A.该生物的正常体细胞中含有8条染色体
B.图①与图③所示细胞中染色单体数相等
C.图②、图④所示细胞都处于减数分裂过程
D.由图④无法确定该生物的性别
19.右图表示某二倍体雄性哺乳动物的一个正在分裂的细胞,图中所示为染色体(用数字表示)及基因(用字母表示),下列分析中正确的是( )
A.若该图表示减数分裂Ⅱ前期的细胞,形成该细胞发生了两种变异
B.若该图表示有丝分裂的细胞,则该细胞内的2号和4号为两条性染色体
C.若该图表示初级精母细胞,该细胞能产生3种精子
D.若该图表示初级精母细胞,经过减数分裂产生了一个AaXB的精细胞,则同时产生的精细胞为aXB、Y、AY
20.人类的ABO血型由9号染色体上的3个复等位基因(IA、IB和i)决定,基因IA和IB分别决定A型血和B型血,二者为共显性,同时存在时为AB型血;基因IA、IB均对基因i为显性,基因型为ii时为O型血。由于发生可遗传变异,在同一条染色体上同时存在IA和IB基因,另一条同源染色体上含有3个控制血型的复等位基因中任意一个,个体血型也为AB型,这样的AB型称为cisAB型。下列有关叙述错误的是( )
A.正常情况下,AB型血个体的父母都不可能是O型血
B.A型血和B型血父母的子代中出现AB型血孩子是因为IA和IB发生了基因的自由组合
C.双亲血型为cisAB型和O型时,后代不可能出现O型血
D.双亲血型为cisAB型和B型时,后代可能出现正常的AB型血
三、非选择题:本题共5小题,共55分。
21.(11分)某些有害因素可引起钙平衡系统功能失调,钙分布紊乱,导致细胞内钙浓度异常性升高,即钙超载。内质网是细胞内贮存Ca2+的主要场所,CLAC通道是细胞应对内质网钙超载的保护机制,该通道依赖的TMC01是内质网跨膜蛋白,TMC01可以感知内质网中过高的Ca2+浓度,并形成具有活性的Ca2+通道,将内质网中过多的Ca2+排出,一旦内质网中的Ca2+浓度恢复到正常水平,Ca2+通道活性将随之消失。
请回答下列问题。
(1)内质网在真核细胞生命活动中具有广泛的作用。内质网可对来自______________________(细胞器)的多肽链进行加工。内质网等细胞器的膜与核膜、细胞膜共同构成细胞的____________________________。内质网钙超载时,Ca2+依赖CLAC通道以________________________方式进入细胞质基质。
(2)研究发现,钙平衡系统的紊乱与多种疾病密切相关,TMC01基因突变可导致颅面、胸发育异常,据上述资料分析,这可能与____________________有关。
(3)机体维持内质网中Ca2+浓度相对稳定的调节机制属于________________。
(4)在心肌和血管壁平滑肌细胞膜上都有Ca2+通道,用于Ca2+的吸收。如果这些细胞内Ca2+浓度增加,会引起细胞收缩,导致血管阻力增加,血压升高。Ca2+拮抗剂(也叫Ca2+通道阻滞剂)是治疗高血压的重要药物,其作用机理可能是_____________________________________________________________________。
22.(11分)一年之计在于春,为探究不同耕作提高春小麦产量的光合机制,农科院研究了传统耕作(T)、传统耕作+秸秆翻入(TS)、免耕+秸秆不覆盖(NT)、免耕+秸秆覆盖(NTS)四种耕作措施对春小麦光合特性和产量形成的影响,结果如表1、表2:
表1 不同耕作措施下春小麦灌浆期叶光合特性
表2 不同耕作措施对小麦产量及其构成因素的影响
(1)与NT相比,NTS可使小麦叶片保持较高的叶绿素含量,这有利于小麦利用可见光使光反应产生更多的 ;同时,NTS还显著提高了春小麦灌浆期叶的 和 ,从而提高了暗反应速率。
(2)小麦籽粒的产量主要来自花后干物质的积累及花前营养器官贮存干物质的再分配,土壤水分对小麦干物质的积累与分配有显著影响。请分析免耕+秸秆覆盖(NTS)可有效提高产量的原因:
。
(3)该小组进一步研究了不同光照强度和氮肥配施对春小麦光合作用的影响,得到实验数据如表3:
表3 不同实验条件下实验装置中O2的相对浓度与时间的关系(单位:μml⋅m2·s-1)
①第2~4天,在高氮肥条件下,高光强度组比低光强度组O2的相对浓度上升快,其主要原因是 ;②第6天后高氮肥、高光强度组O2的相对浓度上升显著加快,除上述原因外,还可能的原因是 。
(4)依据上述研究,写出提高春小麦效益的一项措施:
23.(11分)据图回答下列问题:图一是某动物细胞有丝分裂的不同时期每条染色体上DNA含量变化的关系;图二、图三表示处于有丝分裂某个时期的细胞图像,图四表示细胞内发生的一系列重大生命活动。
(1)图一中AB段形成的时间和原因是 ;CD段形成的时间和原因是 。
(2)图二细胞处在有丝分裂的 期,此时细胞中染色体数、DNA分子数、染色单体数分别为 ;图三细胞处在有丝分裂的 期。
(3)对于人体来说,在A、B、C、D四项生命活动中,有积极意义的有
。
(4)B过程表示一个或一种细胞增殖产生的后代,在形态、结构和生理功能上发生 的过程。
(5)下列关于细胞凋亡的说法错误的是 。
A.由基因所决定的细胞自动结束生命的过程,叫细胞凋亡
B.对于单细胞生物体来说,细胞的衰老或死亡就是个体的衰老或死亡
C.年轻个体内的细胞不会凋亡
D.细胞凋亡与细胞坏死不同
24.(11分)某哺乳动物的基因型为 AaBb,图1、图2、图3 表示其体内某一细胞分裂不同时期的图像,图4表示该生物体内某细胞在分裂过程中,染色体数目与核DNA含量的比值变化曲线图。请分析回答问题:
(1)图1细胞出现基因a的原因是_________________________。
(2)图1~3 中含有同源染色体的有___________________。若图4为减数分裂过程,则_________________段既有含同源染色体的细胞,又有不含同源染色体的细胞。
(3)图1~3 中,与图4中EF段对应的有__________________;含有相同染色体组数的有____________________。
(4)图4中,E点所处的分裂时期是_____________________。此时,细胞中的染色体数目与DNA含量比值<1的原因是_______________________________
______________________________________________________。
(5)若图1细胞产生的一个子细胞的基因组成是Aab,其他细胞正常分裂,则同时产生的另外三个子细胞的基因组成是________________________________。
25.(11分)西瓜瓜形(长形、椭圆形和圆形)和瓜皮颜色(深绿、绿条纹和浅绿)均为重要育种性状。为研究两类性状的遗传规律,选用纯合体P1(长形深绿)、P2(圆形浅绿)和P3(圆形绿条纹)进行杂交。为方便统计,长形和椭圆形统一记作非圆,结果见表。
回答下列问题:
(1)由实验①结果推测,瓜皮颜色遗传遵循 定律,其中隐性性状为 。
(2)对实验①和②的F1非圆形瓜进行调查,发现均为椭圆形,则F2中椭圆深绿瓜植株的占比应为 。若实验①的F2植株自交,子代中圆形深绿瓜植株的占比为 。
(3)由实验①和②结果不能判断控制绿条纹和浅绿性状基因之间的关系。若要进行判断,还需从实验①和②的亲本中选用 进行杂交。若F1瓜皮颜色为 ,则推测两基因为非等位基因。杂交组合
后代性状
一
红花A×白花B
全为红花
二
红花C×红花D
红花与白花之比约为3:1
类型
黄色
绿色
圆粒
皱粒
数量
75
25
50
50
处理
叶绿素含量(SPAD值)
RuBP羧化酶活性(μml•g⁻¹•min⁻¹)
光合速率(μml•m²•s⁻¹)
蒸腾速率(mml•m²•s⁻¹)
气孔导度(mml•m²•s⁻¹)
T
51.0
0.20
14.7
4.9
191.2
NT
50.2
0.22
14.4
5.1
182.1
TS
52.8
0.18
15.5
5.9
196.4
NTS
52.9
0.39
16.9
6.6
223.4
处理
花后光合物质积累量(g•plant⁻¹)
有机物分配到籽粒的比例(%)
穗数(×10⁴•hm⁻²)
产量(kg•hm⁻²)
T
0.95
39.3
390.1
2544.3
NT
1.36
40.0
477.3
2597.4
TS
1.64
41.7
505.5
2849.7
NTS
2.32
42.6
600.4
3020.2
培养时间(d)实验条件
0
2
4
6
8
10
12
低光强度
高氮肥
22.1
22.2
22.6
22.9
24.5
24.8
26.1
低氮肥
22.1
22.2
22.5
22.7
24.4
24.7
26.0
高光强度
高氮肥
22.1
22.3
24.1
24.4
26.8
27.5
28.3
低氮肥
22.1
22.3
24.0
24.2
24.9
26.2
26.7
实验
杂交组合
F1表型
F2表型和比例
①
P1×P2
非圆深绿
非圆深绿︰非圆浅绿︰圆形深绿︰圆形浅绿=9︰3︰3︰1
②
P1×P3
非圆深绿
非圆深绿︰非圆绿条纹︰圆形深绿︰圆形绿条纹=9︰3︰3︰1
相关试卷
这是一份黑龙江省实验中学2024-2025学年高三上学期10月月考生物试卷(Word版附答案),文件包含黑龙江省实验中学2024-2025学年高三上学期第二次月考生物试卷docx、答题卡pdf、生物答案docx等3份试卷配套教学资源,其中试卷共16页, 欢迎下载使用。
这是一份江苏省扬州中学2024-2025学年高三上学期10月月考试题 生物 Word版含答案,共11页。试卷主要包含了某家系甲病等内容,欢迎下载使用。
这是一份辽宁省实验中学2024-2025学年高三上学期10月月考生物试题,共11页。试卷主要包含了单选题,选择题,非选择题等内容,欢迎下载使用。

