


还剩47页未读,
继续阅读
所属成套资源:2025年高考语文第二轮精品复习知识清单(学生版+解析)
成套系列资料,整套一键下载
- 2025年高考语文复习知识清单第1章信息类文本阅读专题02:信息类文本信息筛选、整合、辨析(学生版+解析) 学案 1 次下载
- 2025年高考语文复习知识清单第1章信息类文本阅读专题03:信息类文本分析材料,合理推断(学生版+解析) 学案 1 次下载
- 2025年高考语文复习知识清单第1章信息类文本阅读专题05:信息类文本分析图表(学生版+解析) 学案 0 次下载
- 2025年高考语文复习知识清单第1章信息类文本阅读专题06:信息类文本主观简答题(学生版+解析) 学案 1 次下载
- 2025年高考语文复习知识清单第2章文学类文本阅读(一)小说专题01:赏析小说故事情节(学生版+解析) 学案 0 次下载
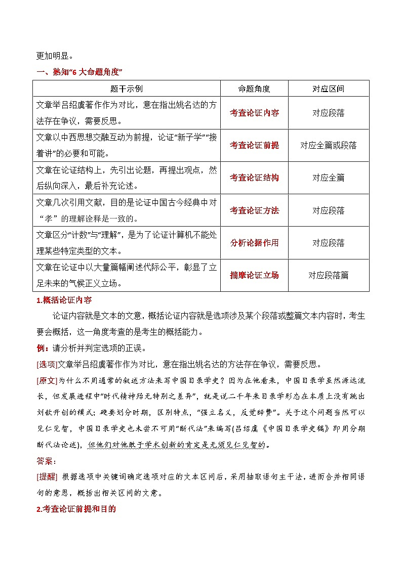
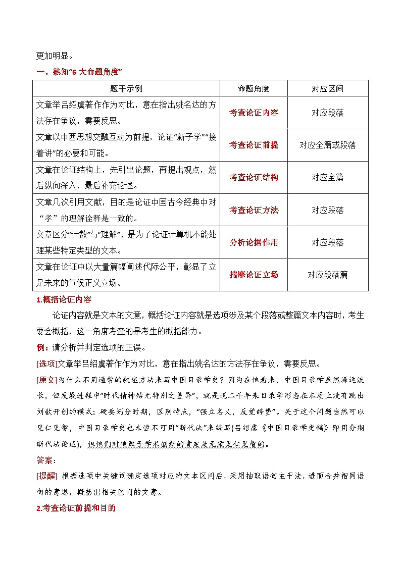
2025年高考语文复习知识清单第1章信息类文本阅读专题04:信息类文本分析论点、论据、论证(学生版+解析)
展开相关学案
2025年高考语文复习知识清单第2章文学类文本阅读(一)小说专题04:赏析小说语言(学生版+解析):
这是一份2025年高考语文复习知识清单第2章文学类文本阅读(一)小说专题04:赏析小说语言(学生版+解析),共53页。学案主要包含了赏析小说语言艺术的角度,品味语言艺术的关注点等内容,欢迎下载使用。
2025年高考语文复习知识清单第1章信息类文本阅读专题06:信息类文本主观简答题(学生版+解析):
这是一份2025年高考语文复习知识清单第1章信息类文本阅读专题06:信息类文本主观简答题(学生版+解析),共32页。学案主要包含了五段简要分析等内容,欢迎下载使用。
2025年高考语文复习知识清单第1章信息类文本阅读专题05:信息类文本分析图表(学生版+解析):
这是一份2025年高考语文复习知识清单第1章信息类文本阅读专题05:信息类文本分析图表(学生版+解析),共63页。学案主要包含了图表知识回顾,非连续性文本读图识表题类型等内容,欢迎下载使用。