





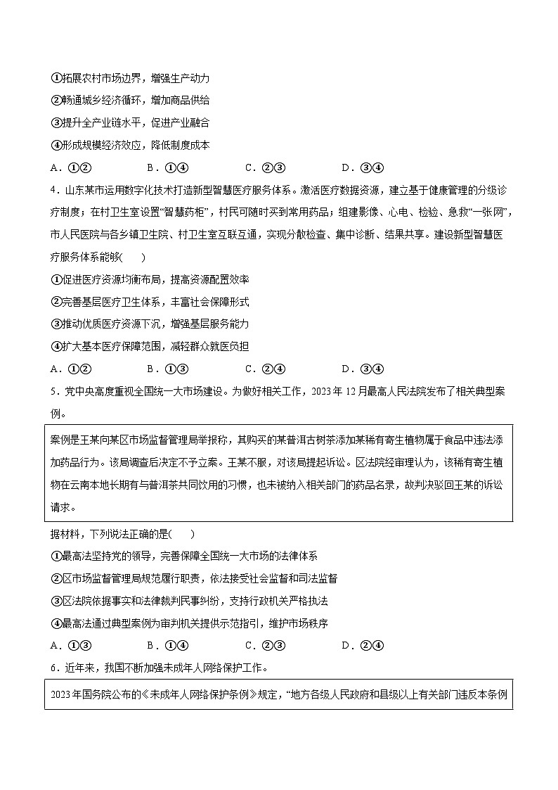
【必刷3年高考真题】山东卷-2025年高考政治分册专项复习(新教材新高考)
展开【必刷3年高考真题】辽宁卷-2025年高考政治分册专项复习(新教材新高考): 这是一份【必刷3年高考真题】辽宁卷-2025年高考政治分册专项复习(新教材新高考),文件包含必刷题3年真题辽宁卷原卷版docx、必刷题3年真题辽宁卷解析版docx等2份试卷配套教学资源,其中试卷共70页, 欢迎下载使用。
【必刷3年高考真题】湖南卷-2025年高考政治分册专项复习(新教材新高考): 这是一份【必刷3年高考真题】湖南卷-2025年高考政治分册专项复习(新教材新高考),文件包含必刷题3年真题湖南卷原卷版docx、必刷题3年真题湖南卷解析版docx等2份试卷配套教学资源,其中试卷共71页, 欢迎下载使用。
【必刷3年高考真题】湖北卷-2025年高考政治分册专项复习(新教材新高考): 这是一份【必刷3年高考真题】湖北卷-2025年高考政治分册专项复习(新教材新高考),文件包含必刷题3年真题湖北卷原卷版docx、必刷题3年真题湖北卷解析版docx等2份试卷配套教学资源,其中试卷共66页, 欢迎下载使用。