


新高中生物一轮复习专题训练:第35讲 植物细胞工程与动物细胞工程(word含解析)
展开1.下列关于植物组织培养的叙述,正确的是( )
A.需要对外植体进行严格的灭菌处理,以防止杂菌污染
B.在培养过程中需要给予适宜的光照,以诱导脱分化过程
C.培养基中所添加的激素种类和含量对培养过程起重要的调节作用
D.同一株绿色开花植物不同部位细胞经培养获得的愈伤组织基因型相同
解析:外植体一般只消毒,不进行灭菌处理,以保持外植体的活性,A错误;愈伤组织的诱导一般需要暗培养,B错误;培养基中所添加的激素种类和含量对培养过程起重要的调节作用,C正确;同一植株不同细胞经培养获得的愈伤组织基因型不一定相同,如花粉细胞培养形成的愈伤组织细胞的基因只有体细胞的一半,D错误。
答案:C
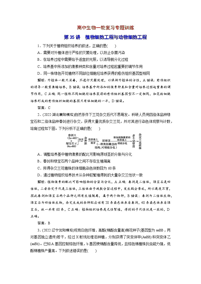
2.(2022·湖北襄阳模拟)自然条件下兰花杂交后代不易萌发。科研人员用四倍体品种绿宝石和二倍体品种春剑进行杂交,获得大量优质杂交兰花,并对其进行染色体观察与计数,培育过程如下图。下列分析不正确的是( )
A.调整培养基中植物激素的配比可影响原球茎的分裂与分化
B.春剑和绿宝石两个品种之间不存在生殖隔离
C.所得杂交兰花植株的体细胞染色体数目为60条
D.通过植物组织培养技术从杂种胚繁殖得到的大量杂交兰性状一致
解析:植物激素的配比可影响植物的分裂与分化,A正确;春剑是二倍体,绿宝石是四倍体,二者杂交子代是三倍体,三倍体由于减数分裂过程中,发生联会紊乱,所以高度不育,因此春剑和绿宝石两个品种之间有生殖隔离,属于两个物种,B错误;春剑为二倍体生物,绿宝石为四倍体生物,杂交生成的杂种胚应该有20条染色体来自春剑,40条染色体来自绿宝石,故一共有60条,C正确;植物组织培养是无性繁殖,得到的子代性状是一致的,D正确。
答案:B
3.(2022·辽宁沈阳模拟)现有白色纤维、高酚(棉酚含量高)棉花种子(基因型为aaBB,两对基因独立遗传)若干,经过X射线处理后种植,分别获得了突变体甲(AaBB)和突变体乙(aaBb)。已知A基因控制棕色纤维,b基因使棉酚含量降低,且棕色棉植株抗虫能力强,低酚棉植株产量高。下列叙述错误的是( )
A.上述白色纤维、高酚棉花种子经射线处理后得到甲、乙两种突变体,说明基因突变具有不定向性
B.A基因使棉花的抗虫能力增强,说明经基因突变产生的该基因在现有环境中对个体是有利的
C.b基因控制棉酚含量同时还影响植株产量,说明一个基因可以影响多种性状
D.利用突变体甲和乙为材料,通过杂交育种可获得稳定遗传的棕色低酚棉
解析:根据题干信息可知,棉花种子(aaBB)经过X射线处理后,得到了突变体甲(AaBB)和突变体乙(aaBb),由于发生突变的基因不同,故不能说明基因突变具有不定向性,A错误;分析题意可知,A基因控制棕色纤维,且棕色棉植株抗虫能力强,说明经基因突变产生的该基因在现有环境中对个体是有利的,B正确;b基因使棉酚含量降低,低酚棉植株产量高,即b基因控制棉酚含量同时还影响植株产量,说明一个基因可以影响多种性状,C正确;以突变体甲和乙为材料,利用基因重组原理通过杂交育种可获取稳定遗传的棕色低酚棉,D正确。
答案:A
4.微载体动物细胞培养是以悬浮在培养液中的微珠作为细胞贴附的载体,在轻度搅拌下进行动物细胞培养。下列相关叙述错误的是( )
A.轻度搅拌有利于细胞的氧气供应
B.培养液中需添加糖、氨基酸等营养物质
C.该技术能提高单位体积培养液的细胞产率
D.该技术不能应用于病毒疫苗的生产过程中
解析:轻度搅拌可以增加培养液的溶氧量,有利于细胞的氧气供应,A正确;动物细胞培养所需营养物质与体内基本相同,需添加糖、氨基酸等营养物质,B正确;以悬浮在培养液中的微珠作为细胞贴附的载体,能提高单位体积培养液的细胞产率,C正确;该技术培养的动物细胞可作为病毒的宿主细胞,可应用于病毒疫苗的生产过程中,D错误。
答案:D
5.如图为科学家在实验室中培养“人造牛肉”的简要过程。相关叙述不正确的是( )
A.用胰蛋白酶处理牛肌肉组织,获得分裂能力强的肌肉母细胞
B.生物反应器内应控制好适宜的温度,并充入纯氧保证细胞呼吸
C.培养液中的支架提供了更多的细胞吸附面积,有利于细胞贴壁生长
D.“人造牛肉”的培养有利于牛肉的工厂化生产,减少环境污染
解析:用胰蛋白酶处理动物组织,可以使组织分散成单个细胞,有利于动物细胞培养,A正确;动物细胞培养的气体环境为95%的空气(细胞代谢必需的)和5%的CO2(维持培养液的pH),B错误;动物细胞培养过程中悬液中的细胞会很快贴附在瓶壁上,所以要求所用培养瓶或培养皿的内表面光滑、无毒,易于贴附;如果想得到大量的产物,可以增大细胞吸附面积,有利于细胞贴壁生长,C正确;“人造牛肉”的培养有利于牛肉的工厂化生产,同时也可以减少对土地、饮用水和饲料的需求,且温室气体和其他环境污染物也会减少,D正确。
答案:B
6.(2022·浙江绍兴模拟)如图所示,核苷酸合成有两个途径,物质A可以阻断其中的全合成途径。正常细胞内含有补救合成途径所必需的转化酶和激酶,制备单克隆抗体时选用的骨髓瘤细胞中缺乏转化酶。现用加入H、A、T三种物质的“HAT培养基”来筛选特定的杂交瘤细胞。下列相关叙述正确的是( )
A.B淋巴细胞及其自身融合细胞因含有转化酶可在HAT培养基上大量增殖
B.杂交瘤细胞因为可以进行上述两个途径所以能在HAT培养基上大量增殖
C.HAT培养基上筛选出的杂交瘤细胞都能分泌针对同一种抗原的抗体
D.利用杂交瘤细胞制备的单抗可作为特异性探针研究相应抗原蛋白的结构
解析:B淋巴细胞及其互相融合细胞因均属于成熟细胞,不能增殖,A错误;杂交瘤细胞因为可以进行补救合成途径,所以能够在HAT培养基上大量增殖,B错误;HAT培养基上筛选出的杂交瘤细胞能大量增殖,也能产生抗体,但不一定产生目标抗体,C错误;单克隆抗体的作用之一是采用抗原—抗体杂交技术,利用抗体作为特异性探针,研究相应的抗原蛋白,D正确。
答案:D
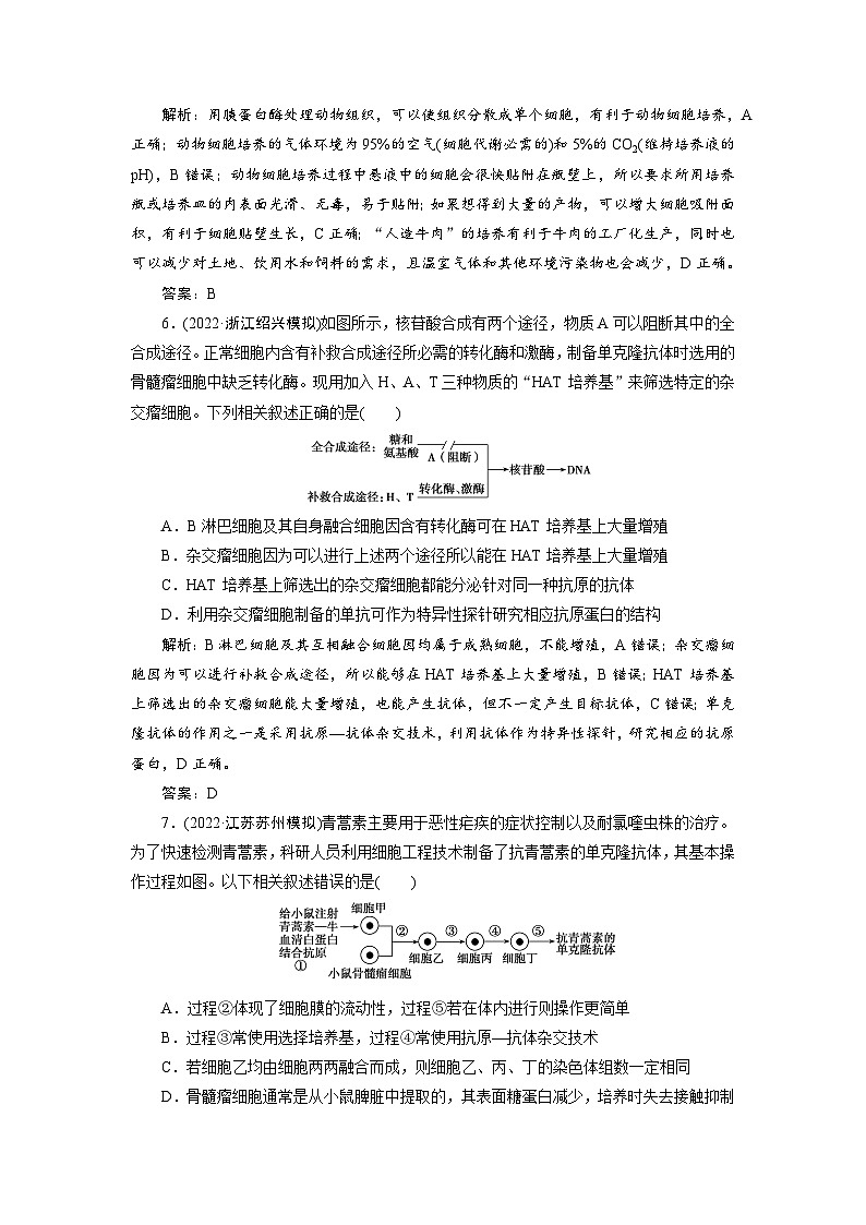
7.(2022·江苏苏州模拟)青蒿素主要用于恶性疟疾的症状控制以及耐氯喹虫株的治疗。为了快速检测青蒿素,科研人员利用细胞工程技术制备了抗青蒿素的单克隆抗体,其基本操作过程如图。以下相关叙述错误的是( )
A.过程②体现了细胞膜的流动性,过程⑤若在体内进行则操作更简单
B.过程③常使用选择培养基,过程④常使用抗原—抗体杂交技术
C.若细胞乙均由细胞两两融合而成,则细胞乙、丙、丁的染色体组数一定相同
D.骨髓瘤细胞通常是从小鼠脾脏中提取的,其表面糖蛋白减少,培养时失去接触抑制
解析:过程②为将具有免疫能力的B细胞和骨髓瘤细胞融合,体现了细胞膜的流动性,过程⑤若在体内进行则操作更简单,A正确;过程③是筛选杂交瘤细胞,常使用选择培养基,过程④用抗体检测和克隆培养得到能产生特定抗体的杂交瘤细胞,常使用抗原—抗体杂交技术,B正确;若细胞乙均由细胞两两融合而成,则细胞乙、丙、丁的染色体组数一定相同,C正确;骨髓瘤细胞是从小鼠的骨髓中提取的,脾脏中无骨髓瘤细胞,D错误。
答案:D
8.2019年1月24日,我国科学家宣布世界首批疾病克隆猴—— 5只生物节律紊乱体细胞克隆猴在中国诞生,开启了克隆猴模型应用于生命科学研究的“春天”。科学家采集了一只一岁半的、睡眠紊乱最明显的BMAL1(生物节律基因)敲除猴A6的体细胞,通过体细胞核移植技术,获得了5只克隆猴——这是国际上首次成功构建一批遗传背景一致的生物节律紊乱猕猴模型。下列相关叙述错误的是( )
A.体细胞核移植技术的原理是动物细胞核的全能性
B.5只克隆猕猴细胞核基因型与核供体细胞完全一致
C.体细胞核移植需用取自新鲜卵巢的卵母细胞直接做受体细胞
D.该研究可弥补实验猕猴繁殖周期长、单胎数量少的不足
解析:动物细胞核移植获得克隆动物所依据的原理是动物细胞核具有全能性,A正确;5只克隆猕猴是通过体细胞核移植技术获得的,其细胞核基因型与核供体细胞完全一致,B正确;取自卵巢的卵母细胞需要培养到MⅡ期时,才可进行核移植,C错误;体细胞核移植时供核的供体可不受年龄影响,且体细胞数量多,所以该研究可弥补实验猕猴繁殖周期长、单胎数量少的不足,D正确。
答案:C
9.(多选)非洲狼尾草光合效率高,为培育高光效的水稻新品种,研究人员将粳稻与非洲狼尾草的原生质体进行体细胞杂交,经植物组织培养获得几株杂种植株。在不同光照强度下测量了亲本及其中2株杂种植株的光合速率,结果如图所示。下列相关分析正确的是( )
A.制备的原生质体应高温灭菌后再进行细胞融合
B.体细胞融合过程发生了染色体数目变异
C.所测的两株杂种植株的光合速率均高于亲本粳稻
D.所得其他杂种植株光合速率不一定都介于两亲本之间
解析:高温灭菌会使原生质体失去活性,故制备的原生质体不能高温灭菌后再进行细胞融合,A错误;体细胞融合过程中发生了异源染色体融合,称为异源四倍体,故体细胞融合过程发生了染色体数目变异,B正确;结合图示可知,在不同光照强度下,两株杂种植株的光合速率均高于亲本粳稻,低于非洲狼尾草的光合速率,C正确;由曲线可知,两株杂种植株的光合效率也存在差异,其他杂种植株还可能会发生变异,故其他杂种植株光合速率不一定都介于非洲狼尾草和亲本粳稻之间,D正确。
答案:BCD
10.(多选)中科院动物所和福州大熊猫研究中心合作,通过将大熊猫的细胞核植入去核后的兔子卵母细胞中,在世界上最早克隆出一批大熊猫早期胚胎,这表明我国的大熊猫人工繁殖研究再次走在世界前列。下列有关叙述错误的是( )
A.卵母细胞去核的方法是显微注射法,还可以用紫外光短时间照射等方法
B.兔子卵母细胞质中有使大熊猫细胞核表达全能性的物质
C.重构胚胎需要用灭活病毒方法激活,使之完成细胞分裂和发育进程
D.大熊猫早期胚胎可移植到代孕雌性大熊猫体内
解析:卵母细胞去核的方法有显微操作去核,而不是注射,还有紫外光短时间照射、化学物质处理等方法,A错误;兔子卵母细胞质中有使大熊猫细胞核表达全能性的物质,故可用去核后的兔子卵母细胞作为受体细胞,B正确;去核的卵母细胞与供体细胞通过电刺激后融合,供体核进入受体卵母细胞,构建成重构胚胎,融合后的重构胚胎,需要用物理或化学的方法进行激活,使其完成细胞分裂和发育进程,C错误;胚胎发育过程中早期胚胎要通过胚胎移植移入受体大熊猫体内,D正确。
答案:AC
11.(2022·福建南平模拟)马铃薯是同源四倍体,是由正常二倍体通过染色体加倍形成的,通常通过无性繁殖产生后代。长期种植会使病毒积累在体内,使其产量降低,品质变差。下图表示利用马铃薯外植体(即离体的器官、组织或细胞)经植物组织培养技术培育脱毒马铃薯苗的过程。
外植体eq \(――→,\s\up7(①),\s\d5( ))愈伤组织eq \(――→,\s\up7(②),\s\d5( ))胚状体→脱毒苗→马铃薯
据图回答:
(1)外植体能够形成幼苗所依据的原理是__________________;图中①②过程分别是____________________。
(2)培育脱毒苗时,一般选取________作为外植体,经过植物组织培养,再生植株就有可能不带病毒,原因是________________________________。
(3)若用基因型为AAaa的四倍体马铃薯的花药作为外植体进行组织培养,经诱导染色体加倍后得到的马铃薯幼苗的基因型是________________。
解析:(1)植物体的任何一个细胞都具有发育成完整植株的潜能,称为植物细胞的全能性,所以外植体能够形成幼苗所依据的原理是植物细胞的全能性;已分化的细胞经过诱导后失去其特有的结构和功能而转变成未分化细胞的过程叫脱分化,所以①过程是脱分化,②是再分化过程,再分化是指已经脱分化的愈伤组织在一定条件下,再分化出胚状体,形成完整植株。
(2)培育脱毒苗时,一般选取茎尖作为外植体,其依据是植物分生区附近(茎尖)病毒极少,甚至无病毒。
(3)由于AAaa基因型的马铃薯经过减数分裂能够产生AA、Aa、aa三种基因型的配子,并且比例为1∶4∶1,因此AAaa基因型的马铃薯经花药离体培养过程得到AA、Aa、aa三种基因型的单倍体幼苗,在幼苗时期常用秋水仙素试剂处理,使染色体数目加倍,得到AAAA、AAaa、aaaa三种基因型的四倍体植株。
答案:(1)植物细胞的全能性 脱分化、再分化 (2)(一定大小的)茎尖 植物分生区附近(如茎尖)的病毒极少,甚至无病毒 (3)AAAA、aaaa、AAaa
12.小鼠体细胞有同源染色体20对,是生物实验和科学研究中最常用的一种小型哺乳动物。回答下列问题:
(1)培养小鼠细胞时,从体内取出组织块,剪碎,用胰蛋白酶处理,使其分散成单个细胞,制成细胞悬液,放入培养瓶内进行________(填“传代”或“原代”)培养,该培养需要的条件有_____________________________________________________(答3点)。
(2)若用小鼠来制备抗新冠病毒的单克隆抗体,制作过程中需向小鼠注入的抗原是____________,一段时间后,提取B细胞和小鼠骨髓瘤细胞进行融合,通过选择性培养筛选得到杂交瘤细胞,进行________培养和抗体检测,获得能无限增殖又能产生所需抗体的杂交瘤细胞,该细胞分裂中期有核DNA分子________个,通过体外或体内培养该细胞,从中提取抗新冠病毒的单克隆抗体。
(3)为探究血清对动物细胞培养的影响,实验的设计思路为
________________________________________________________________________
________________________________________________________________________。
解析:(1)原代培养是指动物组织经处理后的初次培养,培养小鼠细胞时,从体内取出组织块,剪碎,用胰蛋白酶处理,使其分散成单个细胞,制成细胞悬液,放入培养瓶内进行原代培养,该培养需要的条件有无毒、无菌环境,适宜温度和pH、气体环境,适宜的营养物质。
(2)若用小鼠来制备抗新冠病毒的单克隆抗体,制作过程中需向小鼠注入的抗原是新冠病毒,一段时间后,提取B淋巴细胞和小鼠骨髓瘤细胞进行融合,通过选择性培养筛选得到杂交瘤细胞,进行克隆化培养和抗体检测,获得能无限增殖又能产生所需抗体的杂交瘤细胞。杂交瘤细胞是小鼠的B淋巴细胞和小鼠骨髓瘤细胞融合后形成的,共有染色体80条,且该细胞进行有丝分裂增加细胞数目,故其分裂中期有核DNA分子160个,通过体外或体内培养该细胞,从中提取抗新冠病毒的单克隆抗体。
(3)探究血清对动物细胞培养的影响时,实验的变量是有无血清,故实验的设计思路为将配制好的基本培养基均分成甲、乙两组,乙组加入适量的血清,甲组加等量的生理盐水,然后将等量的动物细胞分别放入甲、乙两组培养基中,在相同且适宜的条件下培养,观察细胞的生长发育状况。
答案:(1)原代 无毒、无菌环境(无菌操作),适宜温度和pH、气体环境,适宜的营养物质 (2)新冠病毒(或灭活的新冠病毒) 克隆化 160 (3)将配制好的基本培养基均分成甲、乙两组,乙组加入适量的血清,甲组加等量的生理盐水,然后将等量的动物细胞分别放入甲、乙两组培养基中,在相同且适宜的条件下培养,观察细胞的生长发育状况
13.(2022·山东泰安模拟)胚胎干细胞必须从胚胎中获取,但这涉及伦理问题,因而限制了它在医学上的应用。科学家通过体外诱导成纤维细胞,获得了类似于胚胎干细胞的一种细胞,称为诱导多能干细胞(简称iPS细胞)。因为诱导过程无须破坏胚胎,而且iPS细胞可来源于病人自身的体细胞,因此iPS细胞的应用前景优于胚胎干细胞。如图为iPS细胞的获得及用其培育不同种细胞的示意图(cMyc、KIf4、Sx2和Oct3/4等基因与细胞的脱分化有关)。回答下列问题:
(1)在对成纤维细胞进行培养时,常用胰蛋白酶处理使之分散成单个细胞,这说明细胞间的物质为________,________(填“能”或“不能”)用胃蛋白酶处理成纤维细胞,原因是________________________________________________________________________
________________________________________________________________________。
(2)在培养iPS细胞的过程中,培养基中应含有细胞所需的各种营养物质,并定期更换培养液。定期更换培养液的目的是________________________________________________。
(3)过程③④为iPS细胞提供的条件不同,分化得到的细胞不同,可知细胞分化是__________________________的结果。若iPS细胞来源于病人自身体细胞的诱导,再将其分化出的细胞移入患者体内的优势是____________________________________________。
(4)如果诱导iPS细胞定向分化为原始生殖细胞,该技术可能的应用是________________。
解析:(1)在对成纤维细胞进行培养时,常用胰蛋白酶处理使之分散成单个细胞,用胰蛋白酶分散细胞,说明细胞间的物质主要是蛋白质。胃蛋白酶作用的适宜pH约为2,当pH大于6时,胃蛋白酶就会失去活性。胰蛋白酶作用的适宜环境pH也为7.2~8.4。多数动物细胞培养的适宜pH也为7.2~7.4,胃蛋白酶在此环境中没有活性,而胰蛋白酶在此环境中活性较高,因此胰蛋白酶适宜用于细胞培养。
(2)在培养iPS细胞的过程中,培养基中应含有细胞所需的各种营养物质,并定期更换培养液。定期更换培养液的目的是清除代谢废物,防止细胞代谢产物积累对细胞自身造成危害。
(3)细胞分化是基因的选择性表达的结果。若iPS细胞来源于病人自身体细胞的诱导,再将其分化出的细胞移入患者体内,由于自体细胞组织相容性抗原相同,故可以避免发生免疫排斥。
(4)如果诱导iPS细胞定向分化为原始生殖细胞,可以用该技术解决不育问题。
答案:(1)蛋白质 不能 多数动物细胞培养的适宜pH为7.2~7.4,胃蛋白酶在此环境中失活变性 (2)清除代谢废物,防止细胞代谢产物积累对细胞自身造成危害 (3)基因的选择性表达 避免了免疫排斥问题 (4)解决不育问题
新高中生物一轮复习专题训练:第25讲 体液调节(word含解析): 这是一份新高中生物一轮复习专题训练:第25讲 体液调节(word含解析),共9页。试卷主要包含了科研小组做了如下实验,尿崩症分两种等内容,欢迎下载使用。
新高中生物一轮复习专题训练:第24讲 神经调节(word含解析): 这是一份新高中生物一轮复习专题训练:第24讲 神经调节(word含解析),共7页。试卷主要包含了神经科医生常对患者做如下检查等内容,欢迎下载使用。
新高中生物一轮复习专题训练:第20讲 基因突变与基因重组(word含解析): 这是一份新高中生物一轮复习专题训练:第20讲 基因突变与基因重组(word含解析),共8页。