吉林省友好学校第78届期中联考2024-2025学年高一上学期期中考试生物试题
展开
这是一份吉林省友好学校第78届期中联考2024-2025学年高一上学期期中考试生物试题,文件包含2024-2025学年度高一生物期中考试卷学生版docx、2024-2025学年度高一上学期生物期中考试卷答题卡pdf、高一生物期中考试答案docx等3份试卷配套教学资源,其中试卷共12页, 欢迎下载使用。
1.答题前,考生先将自己的姓名、准考证号填写清楚,将条形码粘贴到条形码区域内。
2.选择题必须用2B铅笔填涂;非选择题必须用0.5mm黑色中性笔书写,字体工整,笔迹清楚。
3.请按照题号顺序在答题卡各题目的答题区域内作答,超出答题区域书写的答案无效,在草纸、试题卷上答题无效。
4.保持卡面清洁,不要折叠,不要弄破、弄皱、不准使用涂改液、修正带、刮纸刀。
第I卷(选择题)
一、单选题(每个2分,共30分)
1.关于19世纪自然科学三大发现之一的细胞学说,下列叙述正确的是( )
A.细胞学说使人们认识到植物与动物有着共同的结构基础
B.该学说认为由细胞构成的生物可分为真核生物和原核生物
C.细胞学说揭示了生物界的多样性和统一性,认为细胞都是由细胞分裂产生的
D.细胞学说的创立完全是由施莱登和施旺完成的
2.关于生命系统的叙述,正确的是( )
A.生态系统是一定自然区域内有直接或间接联系的所有生物总和
B.生物个体都具备由功能相关的器官组成的系统层次
C.细胞是能够完整表现生命活动的最基本的生命系统
D.蛋白质和核酸等大分子可算作系统,也属于生命系统的层次
3.绍云山是国家级自然风景名胜区,景色宜人,动植物资源丰富,有国家级保护植物珙桐、银杉、红豆杉等;珍稀动物红腹锦鸡、雕鸮等。下列相关说法正确的是( )
A.绍云山上的所有动、植物和无机环境共同构成生态系统
B.与乳酸菌相比,银杉还具有的层次为组织、器官、系统
C.绍云山上的所有鸟类构成群落这一生命系统结构层次
D.红腹锦鸡的结缔组织和珙桐的叶不属于同一生命系统结构层次
4.下列为两种细胞亚显微结构示意图,下列有关说法正确的是( )
A.蓝细菌不能进行光合作用
B.发菜、颤蓝细菌、念珠蓝细菌、小球藻等都属于蓝细菌
C.蓝细菌没有核糖体,水稻叶肉细胞有核糖体
D.以上两种细胞都有细胞壁、细胞膜、细胞质和核糖体等结构,体现了细胞的统一性
5.关于普通光学显微镜的使用,下列叙述正确的是( )
A.由低倍镜转到高倍镜前,需将待观察目标移至视野中央
B.在高倍镜下观察时,用粗准焦螺旋调整焦距
C.高倍镜下无法观察到花生子叶中被染色的脂肪颗粒
D.将位于视野左上方的图像移向中央,应向右上方移动装片
6.水在细胞中以自由水和结合水两种形式存在,下列叙述正确的是( )
A.结合水是细胞内的良好溶剂
B.自由水是细胞结构的重要组成成分
C.正常情况下,细胞内的结合水所占比例越大,细胞代谢越旺盛
D.正常情况下,细胞内的结合水所占比例越大,细胞抵抗不良环境的能力越强
7.有甲、乙两种溶液,分析下表相关内容不能得出的推论是( )
A.②是紫色, ③是核苷酸 B.①是斐林试剂,使用时需水浴加热
C.乙液可能是一种酶溶液 D.甲液可能是麦芽糖溶液
8.下图是细胞中核苷酸的结构示意图,图中所示的a、b、c、m分别有( )
A.1种、2种、4种、2种 B.2种、1种、5种、8种
C.1种、1种、4种、2种 D.1种、2种、5种、8种
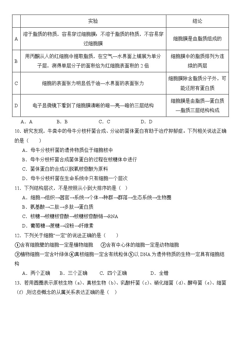
对细胞膜成分和结构的探索涉及科学史上许多经典的实验,下列实验和结论的对应关系错误的是( )
A.AB.BC.CD.D
10.研究发现,牛粪中的母牛分枝杆菌合成、分泌的菌体蛋白有助于治疗抑郁症。下列相关说法正确的是( )
A.母牛分枝杆菌的遗传物质位于细胞核中
B.母牛分枝杆菌合成菌体蛋白的过程在核糖体中进行
C.菌体蛋白的合成以脱氧核苷酸为原料
D.母牛分枝杆菌在生命系统中只有细胞一个层次
11.下列结构层次,不是按照从小到大排序的是( )
A.细胞→组织→器官→系统→个体→种群→群落→生态系统→生物圈
B.氨基酸→二肽→多肽→蛋白质
C.核糖→核糖核苷酸→核糖核苷酸链→RNA
D.葡萄糖→蔗糖→淀粉→纤维素
12.下列关于细胞“一定”的说法正确的是( )
①含有细胞壁的细胞一定是植物细胞 ②含有中心体的细胞一定是动物细胞
③植物细胞一定含叶绿体④真核细胞一定含有线粒体⑤以DNA为遗传物质的生物一定具有细胞结构
A.两个正确 B.三个正确 C.四个正确 D.全错
13.若用圆圈表示原核生物(a)、真核生物(b)、乳酸杆菌(c)、硝化细菌(d)、酵母菌(e)、细菌(f),则这些概念的从属关系表达正确的是( )
A. B.
C.D.
14.如图为组成生物体的元素、大量元素、微量元素在生物体内的含量分布情况示意图,下列说法正确的是( )
A.I中元素种类与含量和非生物界不同,体现了生物界与非生物界的差异性
B.I中的C、H、O、N、S、Ca、Fe等是组成生物体的大量元素
C.Ⅱ中的Mg元素缺乏,会使植物叶片发黄
D.Ⅱ中的Fe元素缺乏,会使人患缺铁性贫血
15.生物体内四种有机物的组成与功能关系如图所示,已知A、B、C、D分别是E、F、G、H的组成单位。下列有关叙述错误的是( )
A.图中A是葡萄糖,E是糖原
B.新冠病毒的H彻底水解后,产物是CO2和H2O
C.人体中C的种类很多,其区别在于R基的不同
D.相比于相同质量的E,F彻底氧化分解释放的能量较多
二、不定项选择题(每个3分,共15分,选不全得1分)
16.如下图所示:甲图中①②表示目镜,③④表示物镜,⑤⑥表示物镜与装片之间的距离,乙和丙分别表示不同物镜下观察到的图像。下列叙述中,不正确的是( )
A.①比②的放大倍数小,③比④的放大倍数大
B.观察乙、丙图像时,物镜与装片之间的距离分别是⑤⑥
C.把视野里的标本从图乙转为丙时,应选用③,然后转动粗准焦螺旋使物像清晰
D.从图中的乙转为丙,操作顺序为:转动转换器→移动装片→调节细准焦螺旋和光圈
17.如图中X代表某一生物学概念,其内容包括①②③④四部分。下列与此概念图相关的叙述,错误的是( )
A.若X表示原核细胞的结构,则①②③④可表示细胞壁、细胞膜、细胞质、细胞核
B.若X表示含氮化合物,则①②③④可表示几丁质、磷脂、mRNA、叶绿素
C.若X表示还原糖,则①②③④可表示葡萄糖、果糖、麦芽糖、淀粉
D.若X表示具有单层膜细胞器,则①②③④可表示内质网、高尔基体、溶酶体、液泡
18.下列有关叙述正确的有几项( )
①线粒体与叶绿体都有双层膜,且膜的化学成分和功能也相同
②核糖体是各种细胞内合成蛋白质多肽链唯一场所
③高尔基体是植物细胞特有细胞器,有丝分裂末期与它有关
④中心体是高等动物细胞特有细胞器,它与细胞的形成有关
⑤叶绿体内部含有少量的 DNA 和 RNA.核糖体,可合成自身所需全部蛋白质,其功能不受细胞核的调控
⑥内质网参与胰岛素和性激素的合成与加工,是细胞内生物膜相互联系的枢纽,是细胞内物质运输的通道
⑦色素分子主要存在于细胞质中
⑧能维持细胞形态、保持细胞内部结构有序性的是生物膜
A.1项B.2项C.3项D.4项
19.关于下列四图的叙述中,正确的是( )
A.甲图和丙图分别是构成生命活动主要承担者和生物体遗传信息的携带者的基本单位
B.乙图中小麦种子在烘烤过程中所失去的水主要是自由水
C.若丙图中a为脱氧核糖,则由b构成的核酸完全水解,得到的化合物最多有6种
D.在小鼠的体内检测到的化合物丁很可能是乳糖
20.下列关于氨基酸和蛋白质的叙述,正确的是( )
A.酪氨酸几乎不溶于水,而精氨酸易溶于水,区别在于R基不同,但都可通过双缩脲试剂检测
B.某甜味肽的分子式为C13H16O5N2,则该甜味肽是一种二肽
C.某二肽化学式是C8H14N2O5,水解后得到丙氨酸(R基为—CH3)和另一种氨基酸X,则X的化学式应该是C5H9NO4
D.n个氨基酸共有m个氨基,则这些氨基酸缩合成的多肽中游离的氨基数目为m-n
第II卷(非选择题)
21.(每空1分,共10分)衡水湖蕴含着丰富的动植物资源,芦苇荡、荷花淀、白鹭、丹顶鹤等,其景色犹如人间仙境,吸引着大批的游客。请结合生物学知识来回答以下问题:
(1)地球上最基本和最大的生命系统结构层次分别是 、 。衡水湖属于湿地生态系统,是由 和 相互关联形成的统一整体。
(2)与白鹭相比,湖中的芦苇不具有的生命系统结构层次是 ;与细菌相比,一只白鹭特有的生命系统结构层次是 。白鹭在繁殖季节中繁殖了3只小白鹭,小白鹭生长发育的基础是 。
(3)湖中的鱼 (填“属于”或“不属于”)生命系统的种群层次,原因是 。
(4)细胞是生命活动的基本单位,下列事实或证据符合这一观点的是_____。
A.变形虫是单细胞生物,能进行摄食和运动
B.荷花的生长发育离不开细胞的分裂和分化
C.当敌害来临时,丹顶鹤惊飞
D.芦苇离体的叶绿体在一定条件下能释放氧气
22.(每空1分,共9分)利用显微镜,科学家们开启了细胞的研究之路,使人类对生物的认识由宏观逐步进入微观。光学显微镜也是中学生最常用的实验仪器。
(1)施莱登和施旺提出的细胞学说中指出:一切动植物都是由细胞组成的,细胞是一切动植物的基本单位。这揭示了生物的 (选填“多样性”或“统一性”)。
(2)美国科学家辛格和尼克森结合电镜技术的研究成果,提出了细胞质膜的 模型(填模型名称)。
图1展示的是显微镜的部分结构及利用显微镜观察到的细胞,请回答下列问题。
(3)图1中①为显微镜观察中的视野,其中箭头所指细胞为主要观察对象,若想要在高倍显微镜下更清楚的观察此细胞,正确的操作顺序是( )
①转动粗准焦螺旋②转动细准焦螺旋③调节光圈④转动转换器⑤移动装片
A.①→②→③→④B.③→①→②→④C.⑤→④→③→②D.④→⑤→①→②
(4)图1中②表示物镜与载玻片之间的距离。若想要更仔细的观察细胞的形态结构,物镜及其与盖玻片间的距离组合应选 (填甲/乙)。
(5)显微镜目镜为15×、物镜为10×时,视野被相连的96个分生组织细胞所充满,若物镜转换为40×后,则视野中可观察到的细胞数为 个。
(6)某同学在用显微镜观察标本时,发现视野中有污物存在,移动玻片时污物不动;换上高倍物镜,污物仍存在,那么污物在( )
A.玻片上B.物镜上C.反光镜上D.目镜上
(7)图2是显微镜下观察到的各种细胞,原核细胞与真核细胞的本质区别是:原核细胞
。
(8)蓝细菌是地球上最早出现的能进行光合作用的生物,因为其具有 (选填“叶绿体”或“叶绿素”)。
(9)下列生物中属于原核生物的一组是( )
①蓝细菌②酵母菌③草履虫④小球藻⑤支原体⑥青霉菌⑦金黄色葡萄球菌⑧链霉菌
A.①⑤⑦⑧ B.①②⑥⑧ C.①③④⑦D.①②⑥⑦⑧
23.(每空1分,共15分)I.如图是生物体细胞内部分有机化合物的概念图,请回答以下问题:
(1)小麦种子中的储能物质c是 ,人和动物细胞中的储能物质c是 。
(2)三个氨基酸脱水缩合形成b时,生成 分子水,产物是水和 。
(3)下表为组成玉米细胞(甲)和人体细胞(乙)的部分元素占细胞干重百分比,表述正确的是( )
A、细胞中含有N元素的化合物都是有机物
B、组成生物体的化学元素,没有一种是生物界特有的
C、组成不同生物体的化学元素在含量上存在差异性
D、元素C、H、O、N在生物体中含量丰富,是由于组成生物体有机物主要是蛋白质、核酸、糖类等
(4)参与组成动物细胞质膜的物质d主要是 ,除d外,图中的物质 (填写字母编号)也是动物细胞质膜的主要组成。
(5)物质b一定含有的元素有 ,其基本组成单位的结构通式为 。
(6)艾滋病是由HIV病毒(一种RNA病毒)引起的,HIV病毒主要攻击人体内的T淋巴细胞,导致人体免疫力降低,病人大多死于其他病原微生物的感染。在人体T淋巴细胞、HIV病毒中,碱基种类及组成其遗传物质的核苷酸种类依次是 和 (写字母序号)。
A.4、8 B.5、4 C.4、4 D.5、8
II.水熊虫对不良环境有极强的抵抗力。在极端干旱条件下,水熊虫会处于一种假死状态,细胞大量脱水,直到环境改善为止。据研究,水熊虫进入假死状态时,体内会产生大量海藻糖。请回答下列问题:
(7)海藻糖是一种非还原性双糖,由两个葡萄糖分子经 形成,其组成元素有
(8)水熊虫假死状态时细胞缺失水分主要是 ,新陈代谢水平 (填“升高”或“降低”)。
24.(每空1分,共10分)甲图是某多肽结构示意图,乙图为细胞膜结构模型示意图。请回答问题
(1)该多肽具有 个肽键,水解后的基本单位是氨基酸,某些氨基酸人体不能合成,它们被称为 氨基酸。
(2)图示化合物中的侧链基团是 。
(3)已知氨基酸平均分子量为128,假设由100个氨基酸形成2条肽链的蛋白质分子量约为 。
(4)图中[2]表示 ,它构成膜的 。
(5)离子进入细胞的方向是 (用图中字母表示),此过程需要图中的[1] 协助。
(6)与细胞相互识别有关的是图中[3] 。
(7)膜功能的复杂程度主要取决于膜成分中 的种类和数量。
25.(每空1分,共11分,标号和文字全对得1分)如图代表自然界中处于不同分类地位的5种体现生命现象的单位。图中Ⅰ、Ⅱ、Ⅲ、Ⅳ绘出了各自区别于其他生物的标志结构,请据图分析:(“[ ]”内填序号,“横线”上填文字)
(1)Ⅲ代表的细胞类型为 ,图中I、Ⅱ、Ⅲ、Ⅳ共同具有的细胞器是 。
(2)V与I、Ⅱ、Ⅲ、Ⅳ的区别在于V ,V合成蛋白质的场所是 ,V的遗传物质是 。
(3)图中能进行光合作用的细胞有 ,它们光合作用的场所 (填“相同”“不完全相同”或“完全不同”)。
(4)图中I、Ⅱ共有的双层膜细胞器是[ ] ,其增大膜面积的方式是 。
(5)如果I细胞能合成并分泌消化酶,则其合成和分泌的的途径是:核糖体→ [ ] → [ ] →细胞膜。
溶液
溶质的组成元素
检测试剂
颜色反应
溶质的基本组成单位
甲
C、H、O
①
砖红色
葡萄糖
乙
C、H、O、N等
双缩脲试剂
②
③
实验
结论
A
溶于脂质的物质,容易穿过细胞膜;不溶于脂质的物质,不容易穿过细胞膜
细胞膜是由脂质组成的
B
用丙酮从人的红细胞中提取脂质,在空气—水界面上铺展为单分子层,测得单层分子的面积恰为红细胞表面积的2倍
细胞膜中的脂质排列为连续的两层
C
细胞的表面张力明显低于油—水界面的表面张力
细胞膜除含脂质分子外,可能还附有蛋白质
D
电子显微镜下看到了细胞膜清晰的暗—亮—暗的三层结构
细胞膜是由脂质—蛋白质—脂质三层结构构成
元素
O
C
H
N
K
Ca
P
Mg
S
甲
44.43
43.57
6.24
1.46
0.92
0.23
0.20
0.18
0.17
乙
14.62
55.99
7.46
9.33
1.09
4.67
3.11
0.16
0.78
相关试卷
这是一份吉林省部分学校2024-2025学年高一上学期10月联考生物试题(Word版附解析),文件包含吉林省多校联考2024-2025学年高一上学期10月月考生物试题Word版含解析docx、吉林省多校联考2024-2025学年高一上学期10月月考生物试题Word版无答案docx等2份试卷配套教学资源,其中试卷共29页, 欢迎下载使用。
这是一份吉林省普通高中友好学校联合体2023-2024学年高二上学期第三十七届基础年段期中联考生物试题(解析版),共18页。试卷主要包含了本试卷分第Ⅰ卷两部分等内容,欢迎下载使用。
这是一份吉林省普通高中友好学校联合体2023-2024学年高一上学期第三十七届基础年段期中联考生物试题(解析版),共22页。试卷主要包含了本试卷分第Ⅰ卷两部分等内容,欢迎下载使用。

