甘肃省武威市凉州区西营片联片教研2024-2025学年九年级上学期10月期中物理试题
展开一、选择题(共24分)
1.(2分)关于分子的运动下列说法中正确的是( )
A.气体、液体可发生扩散现象,固体不能发生扩散现象
B.固体分子间不存在间隙
C.冰块里的分子没有运动
D.分子之间的引力使得固体和液体的分子不易散开,因而固体和液体能保持一定的体积
2.(2分)下列说法错误的是( )
A.用手捏面包,面包的体积缩小了,证明分子间有空隙
B.封闭在容器内的液体很难被压缩,证明分子间有斥力
C.打开香水瓶后,很远的地方都能闻到香味,证明分子在不停的做无规则运动运动
D.煤堆在墙角的时间久了,墙内也变黑了,证明分子在不停的做无规则不停地运动
3.(2分)下列关于温度、内能和热量的说法,正确的是( )
A.物体吸收热量,温度一定升高
B.凡是物体温度升高,就一定吸收了热量,没有其他方式和途径
C.热量总是从内能大的物体传到内能小的物体
D.物体的温度升高,内能一定增加
4.(2分)A、B两物体质量相等,温度均为10℃,甲、乙两杯水质量相等,温度均为则50℃,现将A放入甲杯,B放入乙杯,AB均浸没在水中且水未溢出,热平衡后甲杯水温降低了4℃,乙杯水温降低了8℃,不考虑热量的损耗,则甲、乙两杯水放出的热量之比和A、B两种物体的比热容之比分别为( )
A.;B.;
C.;D.;
5.(2分)如图甲、乙、丙、丁是单缸内燃机一个工作循环有四个冲程,以下说法错误的是( )
A.该内燃机一个工作循环有四个冲程正确的顺序是丁、甲、丙、乙
B.如图丙是做功冲程,内能转化为机械能
C.汽油机和柴油机的吸气冲程吸入的都只是空气
D.汽油机和柴油机的构造相似,柴油机在压缩冲程中对气体的压缩程度更高
6.(2分)下列交通工具中没有利用热机的是( )
A.喷气式飞机 B.山地自行车 C.越野摩托车 D.燃油汽车
7.(2分)把一瓶酒精倒去一半,则剩下的酒精( )
A.比热容和热值均变为原来的一半 B.比热容和热值均不变
C.热值变为原来的一半,比热容不变 D.比热容变为原来的一半,热值不变
8.(2分)下列实例中,属于做功使机械能转化为内能的是( )
A.用铁锤敲击铁块,锤头和铁块都发热B.冬天站在太阳光下感到暖烘烘的
C.放爆竹时,爆竹腾空而起D.把一杯热水倒入一杯冷水力,冷水变热
9.(本题2分)自由摆动的秋千摆动幅度越来越小,下列说法正确的是( )
A.机械能守恒B.减少的机械能转化为内能,但总能量守恒
C.只有动能和重力势能的相互转化D.能量正在消失
10.(2分)下列物体在通常情况下属于绝缘体的是( )
A.盐水B.大地C.铅笔芯D.橡胶棒
11.(2分)甲、乙、丙三个轻质通草球用绝缘细线悬挂,相互作用情况如图所示。则下列说法正确的是( )
A.如果乙球带正电,则丙球一定带负电B.如果甲球带正电,则丙球一定带负电
C.如果丙球不带电,则甲球一定带正电D.如果乙球带正电,则甲球一定带正电
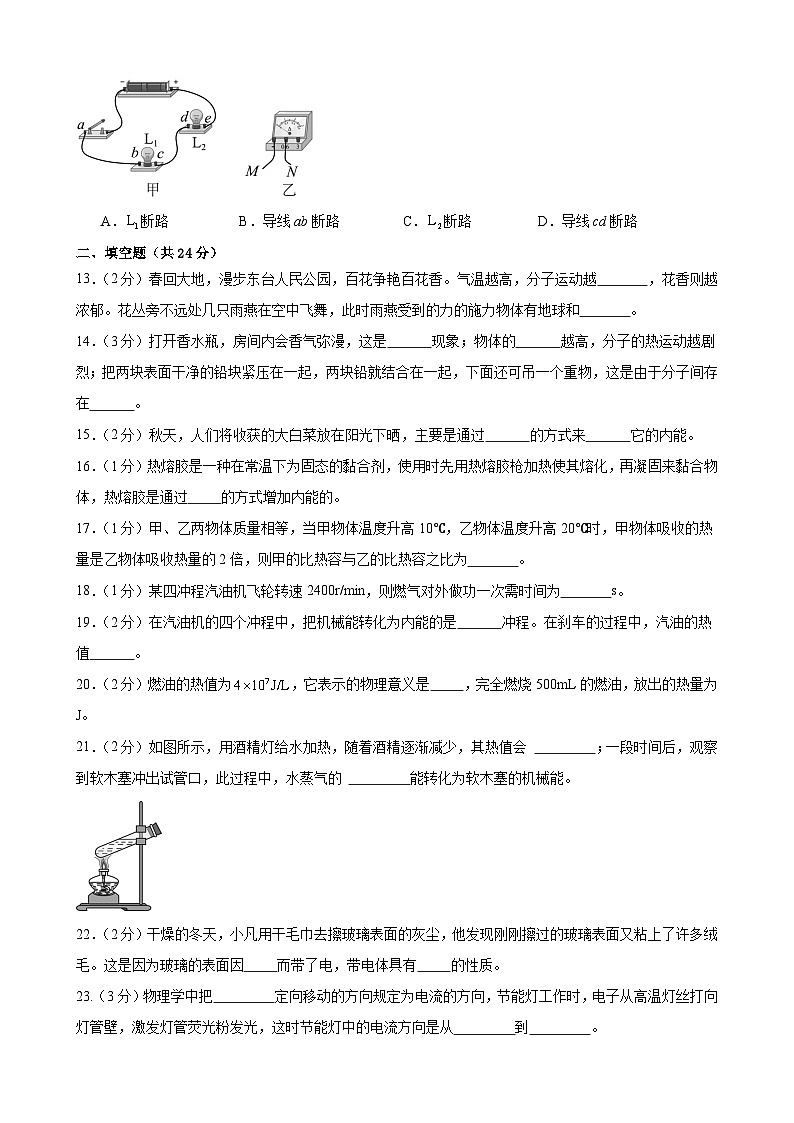
12.(2分)小华连接了如图甲所示的电路,闭合开关,发现两灯都不亮。于是小华找来如图乙所示的电流表来检测故障,M、N分别为连接电流表的两根导线。闭合开关,当M、N分别接a、b时,两灯都不发光;当M、N分别接b、c时,两灯都不发光;当M、N分别接a、d时,只有发光;当M、N分别接d、e时,两灯都不发光,若电路中只有一处故障,则故障可能是( )
A.断路 B.导线ab断路 C.断路 D.导线cd断路
二、填空题(共24分)
13.(2分)春回大地,漫步东台人民公园,百花争艳百花香。气温越高,分子运动越 ,花香则越浓郁。花丛旁不远处几只雨燕在空中飞舞,此时雨燕受到的力的施力物体有地球和 。
14.(3分)打开香水瓶,房间内会香气弥漫,这是 现象;物体的 越高,分子的热运动越剧烈;把两块表面干净的铅块紧压在一起,两块铅就结合在一起,下面还可吊一个重物,这是由于分子间存在 。
15.(2分)秋天,人们将收获的大白菜放在阳光下晒,主要是通过 的方式来 它的内能。
16.(1分)热熔胶是一种在常温下为固态的黏合剂,使用时先用热熔胶枪加热使其熔化,再凝固来黏合物体,热熔胶是通过 的方式增加内能的。
17.(1分)甲、乙两物体质量相等,当甲物体温度升高10℃,乙物体温度升高20℃时,甲物体吸收的热量是乙物体吸收热量的2倍,则甲的比热容与乙的比热容之比为 。
18.(1分)某四冲程汽油机飞轮转速2400r/min,则燃气对外做功一次需时间为 s。
19.(2分)在汽油机的四个冲程中,把机械能转化为内能的是 冲程。在刹车的过程中,汽油的热值 。
20.(2分)燃油的热值为,它表示的物理意义是 ,完全燃烧500mL的燃油,放出的热量为 J。
21.(2分)如图所示,用酒精灯给水加热,随着酒精逐渐减少,其热值会 ;一段时间后,观察到软木塞冲出试管口,此过程中,水蒸气的 能转化为软木塞的机械能。
22.(2分)干燥的冬天,小凡用干毛巾去擦玻璃表面的灰尘,他发现刚刚擦过的玻璃表面又粘上了许多绒毛。这是因为玻璃的表面因 而带了电,带电体具有 的性质。
23.(3分)物理学中把 定向移动的方向规定为电流的方向,节能灯工作时,电子从高温灯丝打向灯管壁,激发灯管荧光粉发光,这时节能灯中的电流方向是从 到 。
24. (3分)如图所示的电路中,要让灯L1和L2串联,应闭合开关 ;要让灯L1和L2并联,应闭合开关 ;开关 不能同时闭合,否则会造成电源短路。
三、作图题(共4分)
25.(4分)如图是一个电学实验的实物连线图,请在虚线框内画出它的电路图.
四、实验题(共11分)
26.(5分)小丽在“探究不同物质吸热的情况”的实验中,将A、B两种不同的液体分别放入两个相同的烧杯内,用相同的电加热器进行加热,并绘制出如图乙所示的图像。
(1)在两个完全相同的烧杯中分别装入 、初温都相同的A、B两种液体。
(2)实验中,A、B两种液体吸收热量的多少是通过 来反映的。
(3)如图乙所示, 液体的吸热能力较强。
(4)若将质量为100g的B液体,从20℃加热到80℃,则B液体吸收的热量是 J,若这些热量由天然气灶提供,消耗了5×104m3的天然气,假设天然气完全燃烧,此过程中天然气灶的热效率为 。[B液体的比热容为天然气的热值。]
27.(6分)小明在做探究并联电路电流规律的实验,如图甲是实验的电路图。
(1)在连接电路前发现,电流表的指针在图乙的位置,是因为没有 。纠正后继续接好电路,闭合开关,指针又偏到图乙的位置,是因为 ;
(2)他在测量A处的电流时,电流表的示数如图丙所示,则电流表的示数为 A;
(3)在解决了以上问题后,将电流表分别接入A、B、C三点处,闭合开关,测出了一组电流并记录在表格中,得出了并联电路的电流规律。请你指出他们实验应改进的方法是 ;
(4)实验结束后,小明又利用器材换个电源连接了如图丁所示的电路图,当开关S由断开到闭合时,电流表的示数 ,灯亮度 。
五、简答题(共3分)
28.(3分)小武不知道微波炉不能用于加热整个的鸡蛋,将一个煮熟却放凉了的鸡蛋放在微波炉里加热,结果这个鸡蛋“爆炸”了,微波炉内壁上都是鸡蛋的碎块碎末!请你解释这一“事故”,并适时指出对应的能量转化情况。
六、计算题(共14分)
29.(6分)为了测量某种液体的比热容,把质量为1kg的铁块加热到80℃后,迅速投入质量为2kg、温度为20℃的待测液体中,混合后的共同温度是30℃,不计热量损失,铁的比热容c铁=0.46×103J/(kg•℃)。求:
(1)铁块降低的温度;
(2)铁块放出的热量;
(3)这种液体的比热容。
30.(6分)某型号太阳能热水器能在晴天有效照射时间内接收到的太阳能,可使热水器中质量为100L、初温为26℃的水,温度升高到46℃。已知水的比热容为,水的密度,天然气的热值,请回答:
(1)该热水器中的水吸收的热量是多少?
(2)该热水器将太阳能转化为内能的效率是多大?
(3)该热水器在明天有效照射时间内接收到的太阳能,相当于完全燃烧多少天然气放出的热量?
31.(2分)夏天,暴风雨常常伴有电闪雷鸣,每次闪电电流一般可达安。假设一次闪电时间仅为0.05秒,求这次闪电放出的电荷量Q。
答案
13. 剧烈 空气14. 扩散 温度 引力15. 热传递 增加
16.热传递 17.4∶1 18.0.05 19. 压缩 不变
20. 1L燃油完全燃烧放出的热量是4×107J
21. 不变 内 22. 摩擦 吸引轻小物体 23. 正电荷 灯管壁 灯丝
24. S3 S1和S2 S2和S3
25.
26.(1)质量;(2)加热时间;(3)B;(4) 1.26×104
27. 调零 电流表的正负接线柱接反了 0.24 换用不同规格的灯泡进行多次实验 变大 不变
28.微波炉加热鸡蛋时,鸡蛋内部的水分迅速汽化,变成水蒸气;这是电能转化为内能;而蛋壳和蛋清使水蒸气聚集在内部,压强越来越大,大到蛋壳和蛋清不能承受时,鸡蛋就破裂了,这是内能转化为机械能。
29.(1)铁块降低的温度
(2)铁块放出的热量
(3)不计热损失,液体吸收的热量
由得,这种液体比热容
30.(1)水的质量
m=ρV=1×103kg/m3×100×10-3m3=100kg
水吸收的热量
Q吸=cm(t-t0)=4.2×103J/(kg·℃)×100kg×(46℃-26℃)=8.4×106J
(2)该热水器将太阳能转化为内能的效率
(3)根据题意可知,天然气完全燃烧放出的热量
Q放=E=2.1×107J
需要完全燃烧的天然气
31.Q=It=10000A×0.05s=500C
题号
1
2
3
4
5
6
7
8
9
10
11
12
答案
D
A
D
D
C
B
B
A
B
D
D
D
甘肃省武威市凉州区西营片联片教研2024-2025学年八年级上学期10月期中物理试题: 这是一份甘肃省武威市凉州区西营片联片教研2024-2025学年八年级上学期10月期中物理试题,共10页。试卷主要包含了选择题,填空题,作图题,实验题,简答题,计算题等内容,欢迎下载使用。
[物理]甘肃省武威市凉州区西营中学联片教研2024~2025学年九年级上学期第一次月考试卷(有答案): 这是一份[物理]甘肃省武威市凉州区西营中学联片教研2024~2025学年九年级上学期第一次月考试卷(有答案),共8页。
甘肃省武威市凉州区西营中学联片教研2024-2025学年九年级上学期第一次月考物理试卷: 这是一份甘肃省武威市凉州区西营中学联片教研2024-2025学年九年级上学期第一次月考物理试卷,共9页。试卷主要包含了单选题,填空题,作图题,实验题,简答题,计算题等内容,欢迎下载使用。

