河北省唐山市遵化市2023-2024学年七年级上学期期中生物试题(原卷版)
展开
这是一份河北省唐山市遵化市2023-2024学年七年级上学期期中生物试题(原卷版),共7页。
注意事项:
1.本试卷考试时间50分钟,满分100分。
2.将卷I答案用2B铅笔涂在答题卡上,卷Ⅱ用0.5mm以上签字笔书写在答题卡上。
一、选择题(本题共25小题,每小题2分,共50分。每小题给出四个选项,其中只有一个选项最符合题目要求。)
1. 当实验结果与假设不相符时,正确的做法是( )
A. 马上否定原来的假设B. 修改实验数据,使结论与假设一致
C. 如实记录,照旧再做一次实验D. 仔细分析原因,找出问题,重做实验
2. 下列关于环境对生物的不利影响的叙述错误的是( )
A. DDT的使用导致鸟类的生殖能力受到影响
B. 化肥的使用导致土壤板结,不利于植物生长
C. 生物有很强的自我适应能力,我们开发自然资源对它们没有影响
D. 使用农药时会将有益昆虫杀死
3. 食品放在冰箱中保存的时间会长一些,主要是因为( )
A. 冰箱里很干净,无细菌和真菌B. 低温抑制了细菌和真菌的生长繁殖
C. 冰箱温度低,无细菌和真菌生存D. 冰箱中无阳光,细菌和真菌无法生存
4. 小明想验证“土壤潮湿度对鼠妇生活的影响”。下列做法中正确的是( )
A. 用一只健康的鼠妇做实验材料
B. 统计的次数为一次且认真操作
C. 设计对照实验,除温度是变量外,其他各项都一样
D. 分成土壤潮湿和土壤干燥两组作对照
5. 某同学在森林公园游玩时,发现一只小松鼠在竹林里出现。松鼠是吃松果的,应该在松树上,怎么会在这里出现呢?它是不是也吃竹笋呢?为了验证自己的疑问,他拔了几颗新鲜竹笋放在路边,然后静静地躲在一旁观察,一段时间后还真发现松鼠抱着竹笋津津有味地啃了起来。就“拔了几颗新鲜竹笋放在路边,然后静静地躲在一旁观察”这一环节而言,属于科学探究中的( )
A. 提出问题B. 建立猜测和假设
C. 制定计划D. 获得事实与证据
6. 某养鸡场探究“温度对××种鸡产卵的影响”,研究人员饲养过程严格遵守《××种鸡饲养管理手册》,设想调控的因素如表.表中存在不合理之处,改进建议正确的是( )
A. a、b两组各饲养1只种鸡
B. a、b组每天光照的时间相同
C. a组饲养在不通风环境下
D. a、b两组饲养环境温度相同
7. 某生态系统中四种生物构成了一条食物链,它们的相对数量如图所示。以下说法正确的是( )
A. 甲和乙是消费者,丁是生产者
B. 丙的体内有毒物质含量最多
C. 能量流动的方向是丙→甲→乙→丁
D. 若丁被大量捕杀,短期内甲的数量会迅速上升
8. 有关细胞知识的说法中,正确的是( )
A. 细胞核控制着生物的发育和遗传B. 植物细胞没有线粒体
C. 细胞壁能控制物质的进出D. 动物细胞内有叶绿体
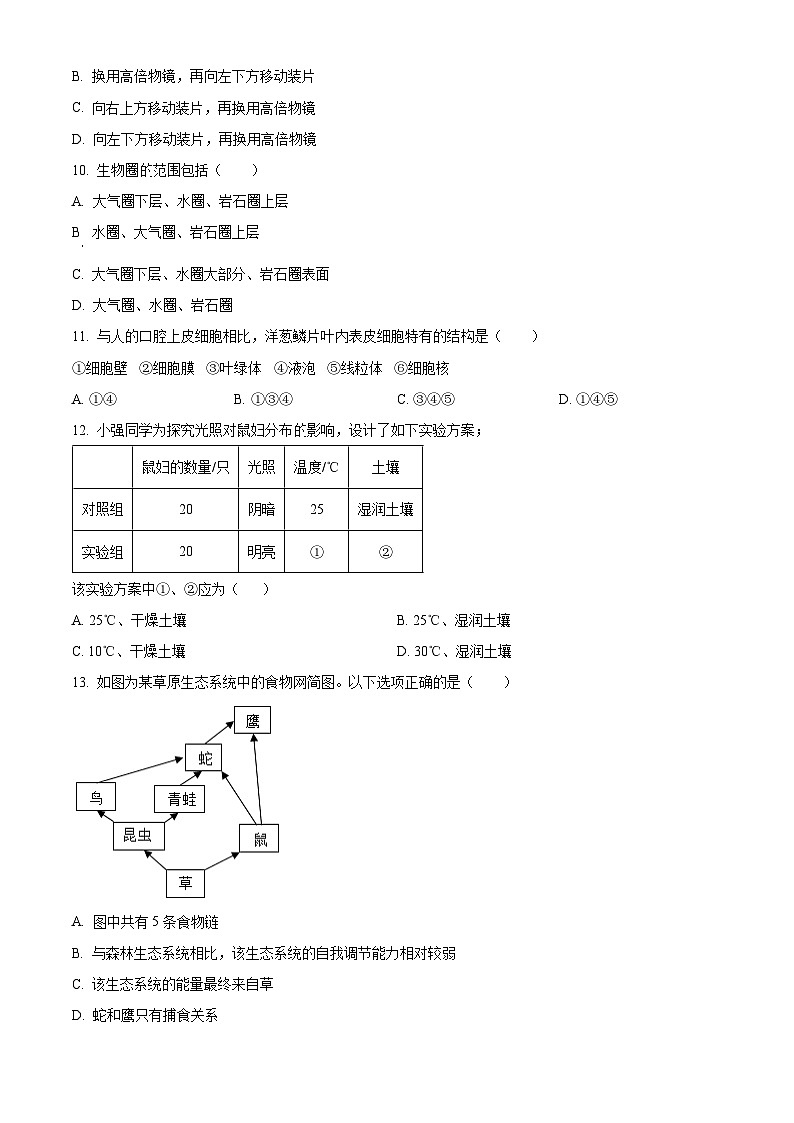
9. 观察过程中,要将图中视野甲变为视野乙,下列操作正确的是( )
A. 换用高倍物镜,再向右上方移动装片
B. 换用高倍物镜,再向左下方移动装片
C. 向右上方移动装片,再换用高倍物镜
D. 向左下方移动装片,再换用高倍物镜
10. 生物圈范围包括( )
A. 大气圈下层、水圈、岩石圈上层
B 水圈、大气圈、岩石圈上层
C. 大气圈下层、水圈大部分、岩石圈表面
D. 大气圈、水圈、岩石圈
11. 与人的口腔上皮细胞相比,洋葱鳞片叶内表皮细胞特有的结构是( )
①细胞壁 ②细胞膜 ③叶绿体 ④液泡 ⑤线粒体 ⑥细胞核
A. ①④B. ①③④C. ③④⑤D. ①④⑤
12. 小强同学为探究光照对鼠妇分布影响,设计了如下实验方案;
该实验方案中①、②应为( )
A. 25℃、干燥土壤B. 25℃、湿润土壤
C. 10℃、干燥土壤D. 30℃、湿润土壤
13. 如图为某草原生态系统中的食物网简图。以下选项正确的是( )
A. 图中共有5条食物链
B. 与森林生态系统相比,该生态系统的自我调节能力相对较弱
C. 该生态系统的能量最终来自草
D. 蛇和鹰只有捕食关系
14. 下列有关生物圈、生态系统及生物与环境关系的说法正确的是( )
A. 生态系统的非生物因素只有阳光、温度和水
B. 生物圈包括全部的大气圈、岩石圈和水圈
C. 生态系统有一定的自动调节能力,但这种能力是有限的
D. 不同种生物个体之间只有竞争关系
15. 有关稻田养鱼生态系统的说法
①要构成一个完整的生态系统,除水稻、鱼类外,补充阳光、空气、水等非生物部分即可
②其中一条食物链是:浮游植物→小鱼→大鱼
③若该生态系统被难以分解的农药污染,则大鱼体内积累的农药最多
④因为在稻田中增加了鱼类所以该生态系统的自动调节能力提高到与热带雨林相同
其中正确的是( )
A. ②③B. ③④C. ①②③D. ①②④
16. 习近平总书记提出“山水林田湖草是一个生命共同体”的生态文明理念,强调了生态是各种自然要素相互依存统一发展的自然系统。关于上述观点理解不正确的是
A. 习总书记提到的“山水林田湖草”属于不同的生态系统类型
B. 各种类型的生态系统不是孤立的、封闭的,而是相互联系的
C. 各种生态系统的总和是生物圈,它由地球上所有的生物构成
D. 我们应该科学统筹治山、治水、治林、治田、治湖和治草等
17. 使用显微镜进行观察时,若想视野中观察到的细胞数量最多,则可以选用的镜头组合是( )
A. ①和④B. ②和⑥C. ③和④D. ①和⑥
18. 小明家的狗生了四只小狗,出生几小时后便能吃奶。两个月后,小狗体重达到了2.5公斤。以上描述体现了生物的哪些基本特征( )
①能生长发育 ②能繁殖后代 ③能排出体内的代谢废物 ④能从外界摄取营养物质
A. ①②③B. ②③④C. ①③④D. ①②④
19. 2015年12月10日瑞典国王为诺贝尔奖得主屠呦呦颁奖,以表彰她从野生植物黄花蒿中提取青蒿素治疗由疟原虫引起的疟疾,挽救了数百万人的生命。下列有关黄花蒿的说法错误的是( )
A. 黄花蒿细胞内指导青蒿素形成的控制中心是细胞核
B. 黄花蒿的细胞有细胞壁,而疟原虫的细胞没有细胞壁
C. 黄花蒿根、茎、叶等处的导管是由分生组织经过细胞分裂和分化形成的
D. 黄花蒿结构层次是:细胞→组织→器官→系统→植物体
20. 2017年克隆猴“中中”“华华”的诞生标志着中国开启了以体细胞克隆猴作为实验动物的新时代。克隆过程如图所示,请据图分析下列说法正确的是( )
A. “中中”的性状与受体猴的性状一致
B. “中中”的皮肤中含有具保护功能的保护组织
C. “中中”的结构层次是:细胞→组织→器官→系统→个体
D. 图中标号①所示的过程中,细胞的形态结构和遗传物质都发生了变化
21. 下列关于生物体结构层次的叙述,不正确的是( )
A. 动植物体体表的组织都有保护作用,都属于保护组织
B. 血液有运输、防御等功能,属于组织层次
C. 玉米粒和十二指肠都是由不同的组织构成的,它们属于器官层次
D. 小麦由根、茎、叶、花、果实、种子组成,小麦属于个体层次
22. 某海岛上植被繁茂、海鸟飞掠、蛇虫匍行、鱼虾群集构成了海岛生态系统,下列有关说法错误的是( )
A. 该海岛生态系统由生产者、消费者、分解者组成
B. 该海岛生态系统中物质和能量是沿食物链和食物网流动的
C. 该海岛只是地球上的一个小生态系统,地球上最大的生态系统是生物圈
D. 如果该海岛海域受到核泄漏污染,在藻类→虾→鱼→鸟→蛇这条食物链中,蛇体内积累的污染物最多。
23. 下列说法正确是
A. 现存的每一种生物,都具有与其生活环境相适应的形态结构和生活方式
B. 影响生物生活的环境因素是指温度、水等非生物因素
C. 生态系统具有自动调节能力,因此它不会遭到破坏
D. 生物圈包括大气圈、水圈和岩石圈的全部
24. 下列关于单细胞生物的叙述,错误的是( )
A. 单细胞生物整个身体只由一个细胞构成
B. 单细胞生物能独立完成各种生理活动
C. 单细胞生物如草履虫结构较为复杂,这是细胞分裂分化的结果
D. 单细胞生物有些能进行光合作用制造有机物,有些则只能利用现成有机物生活
25. 下列关于草履虫的观察实验,分析不正确的是( )
A. 草履虫由一个细胞构成,能够完成各项生命活动,如运动、摄食等
B. 加入盐粒,它会逃离,说明草履虫能对刺激作出反应,趋利避害
C. 在制作装片时放少量棉花纤维,目的是限制草履虫运动,便于观察
D. 草履虫完成呼吸、食物残渣排出的部位分别是表膜、收集管和伸缩泡
二、非选择题。(本题包含3个小题,共50分)
26. 如图是小聪制作番茄果肉细胞临时装片部分过程图,请据图回答。
(1)如图中小聪制作临时装片的正确步骤是 _____(填字母)。
(2)小聪在进行图b操作时,在载玻片中央滴的是 _____,若小聪制作的是口腔上皮细胞临时装片,则图b的操作是在载玻片中央滴一滴 _____。
(3)盖盖玻片时,先用镊子夹住盖玻片一侧的边缘,将它的另一侧先接触 _____,然后缓慢放平,盖在要观察的材料上。这样做可以避免盖玻片下面出现 _____而影响观察。
(4)临时装片制好后,应先用 _____(填“高”或“低”)倍物镜进行观察,在光学显微镜下,不易观察到的细胞结构是 _____。
(5)切番茄时会流出酸甜的汁液,这些汁液储存在番茄细胞内的 _____中。
27. 森林里生活着高大的乔木、低矮的灌木、草本植物。有许多鸟类在此栖息,有的鸟吃草籽,有的鸟是杂食性鸟(既吃草籽又吃昆虫)。昆虫又吃植物的茎和叶。有些鼠类以植物的茎、叶、果实为食物,然而鼠又是狐和鹰的食物,鹰也捕食鸟。
(1)如图是某同学根据短文画出的该生态系统的食物网,图中还有一条食物链未画出,请你补画完整。(在图上用箭头和直线表示)_______。
(2)补画完成后,该生态系统中共有_____条食物链,该生态系统中能量的源头是______。
(3)若要组成一个完整的生态系统,除图中所示生物外,还必不可少的成分是____和_____。
(4)在这个食物网中,杂食性鸟与昆虫的关系是____。
(5)若某种自然原因导致该生态系统中鼠类数量大增,短时期内,该生态系中____的数量会随之增加。
(6)若该生态系统受到DDT农药的污染,则____的体内DDT含量最高。
28. 寿光是我国最大的蔬菜生产基地,所产的西红柿品种多,营养全,富含维生素,深受人们喜爱。樱桃西红柿又称圣女果,不仅可以在凉菜或清汤中放入,还可以当水果吃。请你根据所学的植物细胞的知识回答下列相关问题:
(1)夏季西红柿表皮破损后易腐烂,说明表皮属于____组织,而果肉富含营养,属于____组织。切开西红柿,会发现有些“筋络”,这些“筋络”属于_____组织。
(2)种下西红柿的种子会萌发长出幼苗,幼苗能够由小长大,说明幼苗中有_______组织。如果要把这种植物的优良特性转移到另一种植物中去,你认为应该移植细胞的_______。
(3)西红柿果肉含有丰富的营养,这些营养物质是在细胞的______内产生的。
(4)结出西红柿需要蜜蜂帮助传粉,蜜蜂和西红柿的遗传物质是_______。蜜蜂的结构层次比西红柿的结构层次多了______。
(5)在显微镜下观察一个成熟的植物细胞,你会发现细胞核不在细胞的中央,而是位于细胞的一侧,造成这种现象的原因是_____。
A. 液泡的挤压B. 细胞的分裂
C. 细胞核的活动D. 细胞质的流动组别
种鸡的数量
每天光照时间
温度
空气
a
40只
12
28℃
通风
b
40只
18
10℃
通风
鼠妇的数量/只
光照
温度/℃
土壤
对照组
20
阴暗
25
湿润土壤
实验组
20
明亮
①
②
相关试卷
这是一份河北省唐山市遵化市2023-2024学年七年级上学期期中生物试题(解析版),共21页。
这是一份[生物][期末]河北省唐山市遵化市2023-2024学年八年级上学期期末试题(解析版),共29页。
这是一份河北省唐山市路北区2023-2024学年七年级上学期期末生物试题(原卷版+解析版),文件包含精品解析河北省唐山市路北区2023-2024学年七年级上学期期末生物试题原卷版docx、精品解析河北省唐山市路北区2023-2024学年七年级上学期期末生物试题解析版docx等2份试卷配套教学资源,其中试卷共31页, 欢迎下载使用。

