专题03 物质构成的奥秘(考题猜想)(24大题型)-2024-2025学年九年级化学上学期期中考点大串讲(人教版2024)
展开▉题型1 微观粒子的共性
【例1】中医针灸术的“灸”是指“艾灸”,利用艾草燃烧的热刺激体表特定部位达到防治疾病的目的。“艾灸”过程中会闻到特殊的香味,这说明
A.分子在不断运动B.分子之间有间隔C.分子的体积很小D.分子的质量很小
【答案】A
【详解】由于分子在不断运动,所以“艾灸”过程中会闻到特殊的香味;
故选:A。
【变式1-1】对下列课本图示的认识错误的是
A.硅是由硅原子构成的
B.只有通过先进的科学仪器才能使硅原子运动
C.苯分子间有间隔
D.品红扩散在热水比在冷水中,分子运动更快
【答案】B
【详解】A、由图可知,硅是由硅原子构成的,表述正确,不符合题意;
B、原子和分子都总是在不断运动的,表述错误,符合题意;
C、根据微粒的性质,分子间有间隔,且由图也可观察到苯分子间有间隔,表述正确,不符合题意;
D、温度越高,分子运动速度越快,所以品红在热水中扩散更快,表述正确,不符合题意;
故选B。
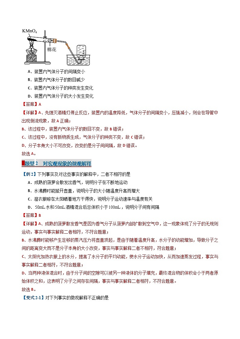
【变式1-2】如图所示,当实验室制取氧气结束时,若先熄灭酒精灯停止反应,则会在导管中出现倒流现象。对此现象的微观解释正确的是
A.装置内气体分子的间隔变小
B.装置内气体分子的数目碱少
C.装置内气体分子的种类发生变化
D.装置内气体分子的大小发生变化
【答案】A
【详解】A、先熄灭酒精灯停止反应,装置内的温度降低,气体分子的间隔变小,压强减小,则会在导管中出现倒流现象,故A正确;
B、该过程中,装置内气体分子的数目不变,故B错误;
C、该过程中,没有新物质生成,气体分子的种类不变,故C错误;
D、分子本身大小不可改变,改变的是分子间间隔,故D错误。
故选A。
▉题型2 对宏观现象的微观解释
【例2】下列事实及对这些事实的解释中,二者不相符的是
A.成熟的菠萝会散发出香气,说明分子在不断地运动
B.水沸腾时能掀开壶盖,说明分子的大小随温度升高而增大
C.湿衣服晾在太阳晒着地方干得快,说明分子运动速率与温度有关
D.水和酒精混合后总体积小于,说明分子间有间隔
【答案】B
【详解】A、成熟的菠萝散发香气是因为香气分子从菠萝内部扩散到空气中,这一现象体现了分子的无规则运动,事实与事实解释二者相符,不符合题意;
B、水沸腾时能够产生足够的蒸汽压力将壶盖顶起,是由于随着温度升高,水分子的动能增加,导致分子之间的距离变大而不是分子本身的大小改变,事实与事实解释二者不相符,符合题意;
C、太阳光加热衣服上的水分,提高了水分子的平均动能,使水分子运动加快,从而加速蒸发过程,事实与事实解释二者相符,不符合题意;
D、当两种液体混合时,由于分子间的空隙可以被另一种液体的分子填充,最终混合物的体积会小于两者原始体积之和,这表明了分子之间存在间隔,事实与事实解释二者相符,不符合题意。
故选B。
【变式2-1】对下列事实的微观解释不正确的是
A.AB.BC.CD.D
【答案】D
【详解】A、一滴水中大约有1.67×1021个水分子,说明水分子的质量和体积都很小,故选项解释正确;
B、苦瓜是苦的,醋是酸的,两者的种类不同,性质不同,故选项解释正确;
C、糖水是由水和蔗糖混合而成的,属于混合物,因此糖水中含有不同的分子,故选项解释正确;
D、汞由汞原子构成,体温计汞柱升高,是由于温度升高,原子间的间隔变大的缘故,故选项解释错误。
故选:D。
【变式2-2】下列现象或事实用分子的相关知识加以解释,其中不正确的是
A.热胀冷缩,说明分子的大小随温度的改变而改变
B.酒香不怕巷子深 说明分子在不断运动
C.氧气可供呼吸,一氧化碳有毒说明构成物质的分子不同,物质的性质不同
D.过氧化氢分解生成水和氧气,说明在化学变化中分子可以再分
【答案】A
【详解】A、物质热胀冷缩的原因是物质的分子间隔随温度变化而改变,而分子大小不会随温度而改变,故说法不正确;
B、酒香不怕巷子深是因为酒精的分子能不断地运动的,从而散发出酒精的香味,在远处就能闻到,故说法正确;
C、同种分子性质相同,不同种分子性质不同,构成氧气和一氧化碳的分子不同,所以两物质的性质会有所不同,故说法正确;
D、过氧化氢分解生成水和氧气,反应前后分子发生了改变,故能说明在化学变化中分子可以再分,故说法正确。
故选A。
▉题型3 物质由分子、原子、离子构成
【例3】宏观和微观是化学学习的两个角度,下列物质由分子构成的是
A.硫酸铜B.水银C.干冰D.氯化钠
【答案】C
【详解】A.硫酸铜属于金属化合物,大多数金属化合物由离子构成,硫酸铜由铜离子和硫酸根离子构成,故A选项不符合题意;
B.水银为金属单质,金属单质由原子构成,水银为汞的俗称,由汞原子构成,故B选项不符合题意;
C.干冰为固态的二氧化碳,属于非金属化合物,由分子构成,干冰由二氧化碳分子构成,故C选项符合题意;
D.氯化钠属于金属化合物,由钠离子和氯离子构成,故D选项不符合题意;
故选C。
【变式3-1】构成物质的微观粒子有分子、原子、离子等。下列物质由原子构成的是
A.氢气B.氦气C.D.水
【答案】B
【详解】A.氢气由氢分子构成的,故选项不符合题意;
B.氦气由氦原子构成的,故选项符合题意;
C.是由分子构成的,故选项不符合题意;
D.水是由水分子构成的,故选项不符合题意;
故选:B。
【点睛】一般情况下,金属、大多数固态非金属单质、稀有气体等由原子构成;有些物质是由分子构成的,气态的非金属单质和一般由非金属元素组成的化合物,如氢气、水等;有些物质是由离子构成的,一般是含有金属元素和非金属元素的化合物,如氯化钠等;解题时结合有关信息分析判断即可。
【变式3-2】物质由微观粒子构成。下列物质由离子构成的是
A.铁B.干冰C.氦气D.氯化钠
【答案】D
【详解】A、铁属于金属单质,由铁原子构成,不符合题意;
B、干冰是固体二氧化碳,是由非金属元素组成的化合物,由二氧化碳分子构成,不符合题意;
C、氦气属于稀有气体,由氦原子构成,不符合题意;
D、氯化钠是由金属元素和非金属元素组成的化合物,由钠离子和氯离子构成,符合题意。
故选D。
▉题型4 实验探究分子的性质
【例4】学习小组用下列装置探究分子的性质。请回答下列问题:
已知:酚酞溶液遇碱(如氨水)显红色。
(1)用透明笔管和笔帽进行图1微型实验,观察到的现象是 ,说明分子具有的性质是 。
(2)如图2所示,将一块糖放入水中,糖溶解后,乙中液面低于甲中液面。请用分子的观点解释液面下降的原因: ;混合均匀后,分子 (填“继续”或“停止”)运动。
(3)图3是氢分子和氧分子运动的微观示意图。
①在A、B和C中,能比较得出“温度越高,分子运动速率越快”的是 (填字母)。
②从图中可见,影响分子运动速率的因素除温度外,还与 有关。
【答案】(1) 滤纸条上的酚酞溶液由左至右依次变红 不断运动
(2) 分子不断运动且分子之间有间隔 继续
(3) B、C 分子种类
【详解】(1)由于浓氨水具有挥发性,挥发出的氨气溶于水形成氨水,氨水显碱性,氨水能使酚酞试液变红色;又因为氨分子在不断运动,所以将会观察到滤纸条上的酚酞试液由左至右依次变红。故答案为:滤纸条上的酚酞溶液由左至右依次变红;不断运动。
(2)由于分子不断运动且分子之间有间隔,所以如图2所示,将一块糖放入水中,糖溶解后,乙中液面低于甲中液面。混合均匀后,分子继续运动。故答案为:分子不断运动且分子之间有间隔;继续。
(3)①在A、B和C中,B、C是同种分子在不同温度下的运动速率不同,故在A、B和C中,能比较得出“温度越高,分子运动速度越快”的是B、C; 由A、B可知,温度相同,分子种类不同,运动速率不同,故影响分子运动速率的因素除温度外,还与分子种类有关。故答案为:B、C;分子种类。
【变式4-1】图Ⅰ是小明进行的一个化学实验,在实验时同学们闻到了一股难闻的刺激性气味,于是小明对原实验装置进行了改进,装置如图Ⅱ。
已知:氨水无色、易挥发、具有刺鼻性气味;碱性溶液能使酚酞溶液变红,而氨水呈碱性。
【实验操作】
a.向B、C、E三支试管分别加入5mL的蒸馏水,各滴入1-2滴无色酚酞溶液,振荡、配置成酚酞溶液,观察酚酞溶液为无色。
b.在A、D试管中分别加入2mL浓氨水,立即用带橡皮塞的导管按实验图Ⅱ连接好,并将D试管放置在盛有热水的烧杯中,观察几分钟。
【分析讨论】:
(1)E试管放有酚酞溶液的目的是 。
(2)进行操作b,观察几分钟后B、C试管中的现象是: ,且 试管中红色出现更快,E试管中未观察到变红。
(3)由此可以得到的有关分子的性质是 。
(4)结合上述实验,总结出实验室保存浓氨水药品时,应该 。
【答案】(1)对比观察酚酞在空气中是否会变色
(2) B、C试管中的酚酞都变成红色 C比B试管中的酚酞变色快
(3)分子在不断运动;温度越高,分子运动速度越快
(4) 低温、密封保存
【详解】(1)为了验证酚酞在空气中是否发生变色,需要单独将酚酞溶液放进试管内做对照;则E试管放有酚酞溶液的目的是对比观察酚酞在空气中是否发生变色,故填:对比观察酚酞在空气中是否会变色;
(2)①A、B不接触,酚酞试液变红;A中浓氨水挥发出的氨分子不断运动,扩散到B试管中,溶于水形成氨水,氨水使酚酞变红;同样C、D不接触,酚酞试液变红;D中浓氨水挥发出的氨分子不断运动,扩散到C试管中,溶于水形成氨水,氨水使酚酞变红;故填:B、C试管中的酚酞都变成红色;
②氨水中含有氨气分子,分子运动受温度影响,温度越高,分子运动越快,因此D中浓氨水扩散速度更快,因此C先比B变红;故填:C比B试管中的酚酞变色快;
(3)A、B不接触,酚酞试液变红;B试管中的酚酞溶液慢慢变红色,C试管中的酚酞溶液很快变红色,由此可以得到的实验结论是分子不断运动的;温度越高,分子运动速度越快;故填:分子不断运动的;温度越高,分子运动速度越快;
(4)结合上述实验,实验室保存浓氨水等药品时,为防止浓氨水挥发,应该注意事项是低温密封保存;故填:低温、密封保存。
【变式4-2】如图为探究微粒性质的实验装置,操作过程如下:
(1)连接好装置。打开止水夹(即弹簧夹),推动注射器的活塞,关闭止水夹,观察到气球膨胀且一段时间后气球 ,说明该装置气密性良好。
(2)用注射器抽取30mL浓氨水。推动注射器的活塞将浓氨水注入两侧玻璃管内,此时观察到玻璃管内湿润的酚酞滤纸条自下而上慢慢变红。该现象说明:分子 ,还说明 (填物质名称)有挥发性。
(3)将装置下端玻璃管底部同时浸入装有等体积的热水和冷水的烧杯中,发现 (选填“左侧”或“右侧”)玻璃管中滤纸条变红的速率加快,说明 。
(4)装置中气球的作用有 。(填序号)
A.调节压强,防止橡皮塞冲出
B.保持装置密闭,防止氨气逸出
【答案】(1)保持膨胀状态不变
(2) 在不断运动 浓氨水
(3) 左侧 温度越高,分子运动越剧烈
(4)AB
【详解】(1)打开止水夹,推动注射器的活塞,由于装置中压强变大,则气球会膨胀,关闭止水夹,若气球仍保持膨胀状态,则说明该装置气密性良好。
(2)将浓氨水注入玻璃管中,没有与酚酞滤纸条直接接触,但滤纸变红,则说明分子在不断运动,还说明浓氨水具有挥发性。
(3)由于温度越高,分子运动越剧烈,左侧试管放在热水中,则左侧玻璃管中滤纸条变红的速率加快。
(4)A.由于浓氨水具有挥发性,则装置中的气球会变多,装置压强会变大,则气球能调节压强,防止橡皮塞冲出,该选项正确;
B.氨气会污染空气,则气球还可保持装置密闭,防止氨气逸出,该选项正确,
故选AB。
▉题型5 分子和原子的区别与联系
【例5】分子和原子的主要区别是
A.分子能构成物质,原子不能B.分子间有间隔,原子没有
C.分子比原子大D.在化学变化中分子可分,原子不可分
【答案】D
【详解】分子和原子的主要区别是在化学变化中,分子可分,原子不可再分,故选:D。
【变式5-1】下列有关分子、原子的说法正确的是
A.分子可以构成物质,原子不能构成物质
B.保持物质化学性质的微粒是原子
C.分子比原子大
D.分子、原子间都有一定的间隔
【答案】D
【详解】A、分子、原子都能构成物质,故选项说法错误;
B、由分子构成的物质,分子是保持其化学性质的最小微粒,由原子直接构成的物质,原子是保持其化学性质的最小微粒,故选项说法错误;
C、不同物质的分子和原子不能直接比较,故选项说法错误;
D、分子、原子间都有一定的间隔,故选项说法正确;
故选:D。
【变式5-2】关于分子与原子的说法正确的是
A.分子的质量不一定比原子的质量大
B.分子可直接构成物质,而原子要先构成分子才能构成物质
C.分子能保持物质的化学性质,原子不能保持物质的化学性质
D.分子在化学变化中可分解成原子,这些原子又可重新组合构成新的分子
【答案】AD
【详解】A、分子的质量不一定比原子的质量大,比如一个铁原子的质量就大于一个氢分子的质量,正确;
B、原子也可以直接构成物质,比如金属就是由原子直接构成的,错误;
C、由原子直接构成的物质,原子也能保持物质的化学性质,错误;
D、分子在化学变化中可分解成原子,这些原子又可重新组合构成新的分子,这是化学反应的实质,正确。
故选AD。
▉题型6 微观粒子模型图分析
【例6】下列微观示意图中表示多种分子的是(不同的小球代表不同的原子)
A. B.C.D.
【答案】A
【详解】A. 根据微观示意图可知,图中含有两种分子,此选项符合题意;
B. 根据微观示意图可知,图中含有一种分子,此选项不符合题意;
C. 根据微观示意图可知,图中含有一种分子,此选项不符合题意;
D. 根据微观示意图可知,图中含有一种分子,此选项不符合题意。
故选A。
【变式6-1】空气无处不在,多角度认识“空气”,有助于我们更好地理解它。
(1)从分类角度:空气属于 (填“混合物”或“纯净物”)。
(2)从微观角度:用“”表示氧原子,“”表示氮原子。
①用“”可表示的微粒是 (填符号)。
②同温同压下,气体的体积比等于分子数目比。若空气中其它成分忽略不计,如图可表示空气微观模型的是 。(填字母)
A. B. C.
(3)从环保角度:下列保护空气措施不合理的是_______(填字母)。
A.工厂通过加高烟囱直接排放废气
B.积极植树造林
C.提倡步行、骑自行车等“低碳”出行方式
(4)从使用角度:小小的气体有大大用途。氧气常见的用途有 。
(5)从变化角度:当在高压条件下,空气中的氮气和氧气会反应生成一氧化氮,请写出上述反应文字表达式 。
【答案】(1)混合物
(2) O2 B
(3)A
(4)供给呼吸、支持燃烧(合理即可)
(5)
【详解】(1)空气中含有氮气、氧气等多种物质,属于混合物,故填:混合物。
(2)
①中1个分子由2个氧原子构成,是氧分子,故填:O2
②由题可知同温同压下,气体的体积比等于分子数目比,氮气约占空气体积的五分之四,氧气约占空气体积的五分之一,所以氮气分子与氧气分子的个数比为4:1,所以可表示空气微观模型的是B,故填:B
(3)A、工厂通过加高烟囱直接排放废气,不减少空气污染,反而能增大污染物的扩散范围,造成更大面的污染,故A选项措施不合理。
B、积极植树造林,可吸收部分有害气体,减少粉尘,有利于保护空气,故B选项措施合理。
C、提倡步行、骑自行车等“低碳”出行方式,可减少化石燃料的燃烧,减少汽车尾气排放,保护空气,故C选项措施合理.
故选A。
(4)氧气常见的用途有:氧气能供给呼吸,如可用于医疗急救、潜水等,氧气能支持燃烧(具有助燃性),如可用于炼钢等,故填:供给呼吸;支持燃烧等
(5)当在高压条件下,空气中的氮气和氧气会反应生成一氧化氮故反应文字表达式为:
【变式6-2】某化学反应的微观模拟示意图如图所示,从图中获得的有关信息不正确的是
A.该反应结束有两种生成物B.该反应的最小微粒是原子
C.该反应的本质是分子可分,原子不可分D.该反应属于化合反应
【答案】A
【详解】A、由图可知,该反应的生成物由同种分子构成,故生成物有一种,符合题意;
B、在化学变化中,分子可分,原子不可分,原子是化学变化中的最小粒子,不符合题意;
C、该反应的本质是分子分为原子,原子重新组合为新的分子,在化学变化中,原子不可分,不符合题意;
D、由图可知,该反应符合“多变一”的特点,属于化合反应,不符合题意。
故选A。
▉题型7 催化剂表面发生反应的微观过程分析
【例7】我国化学家研究出一种新型催化剂,在太阳光照射下实现了水的高效分解。该反应过程的微观示意图如图。下列说法错误的是
A.表示的物质属于氧化物
B.反应I的化学方程式为
C.反应Ⅱ中,反应前后原子的种类和数目均不变
D.该成果对氢能源的推广应用有重要的实践意义
【答案】B
【详解】
A、由图可知,表示水,由两种元素组成还含有氧元素的化合物,属于氧化物,故选项说法正确;
B、反应I 中水在催化剂的催化作用下分解生成氢气和过氧化氢,反应的化学方程式为,故选项说法错误;
C、化学反应中,原子种类数目都变,反应Ⅱ中,反应前后原子的种类和数目均不变,故选项说法正确;
D、该成果水在催化剂作用下生成了氢气,对氢能源的推广应用有重要的实践意义,故选项说法正确;
故选:B。
【变式7-1】在通电条件下,甲酸(HCOOH)与氧气的反应的微观图如下,下列说法错误的是
A.由此实验可知,分子是化学变化的最小粒子
B.两个氢原子和一个氧分子结合形成
C.反应的化学方程式:
D.催化剂在反应前后的化学性质和质量不变
【答案】A
【详解】A、化学反应的实质是分子分成原子,原子重新组合成新的分子,则分子在化学变化中可分,原子在化学变化中不能再分,即原子是化学变化的最小粒子,故选项说法错误;
B、由图示可知,两个氢原子和一个氧分子在催化剂作用下结合形成H2O2,故选项说法正确;
C、由图示可知,该反应是甲酸和氧气在通电和催化剂的催化作用下反应生成二氧化碳和过氧化氢,反应的化学方程式为,故选项说法正确;;
D、催化剂在反应前后的化学性质和质量均不变,故选项说法正确;
故选:A。
【变式7-2】过去以贵金属为催化剂,选择氧化氨气制一氧化氮的过程被认为是制硝酸的工业标准,科学家提出了以非贵金属为催化剂在650℃下氨氧化制一氧化氮新过程,反应的微观示意图如下,下列说法正确的是
A.反应后原子数目减少
B.该反应属于置换反应
C.生成的两种物质的分子个数比为1:1
D.该反应中的氧化物有两种
【答案】D
【分析】根据图示,氨气和氧气在催化剂的作用下反应生成水和一氧化氮,化学方程式为:。
【详解】A、根据质量守恒定律,反应前后原子种类和数目不变,则反应后原子数目不变,故A说法不正确;
B、置换反应是一种单质和一种化合物反应生成另一种单质和另一种化合物,该反应的生成物是两种化合物,不属于置换反应,故B说法不正确;
C、由化学方程式可知,生成的两种物质水和一氧化氮的分子个数比为6:4=3:2,故C说法不正确;
D、氧化物是指由两种元素组成,其中一种是氧元素的化合物,故该反应中的氧化物有两种,即H2O、NO,故D说法正确;
故选:D。
▉题型8 从微观角度判断和解释物质的变化和物质的分类
【例8】下列各图中“”和“”分别表示两种不同种类的原子,
(1)其中,表示混合物的是 ;
(2)表示纯净物的是 。
【答案】(1)BD
(2)ACEF
【分析】A中只含有一种原子,是由一种物质组成的,属于纯净物;B中含有两种不同的原子,是由两种物质组成的,属于混合物;C中只含有一种分子,属于纯净物;D中只含有两种分子,属于混合物;E中只含有一种分子,属于纯净物;F中只含有一种分子,属于纯净物;
【详解】(1)由分析可知,表示混合物的是BD;
(2)由分析可知,表示纯净物的是ACEF。
【变式8-1】在“宏观-微观-符号”之间建立联系是化学学科特有的思维方式。请根据下列变化的微观模拟图回答问题:
(1)变化b反应后应补充的粒子图形是______(填A或B或C)。
A.B.C.
(2)变化a分子间隔改变,分子本身不变;变化b 发生改变;
(3)化学变化的过程就是反应物分子破裂成原子,原子重新构成 的过程。由此可知,分子和原子的本质区别是 。
【答案】(1)A
(2)分子种类
(3) 新分子 在化学变化中,分子可分为原子,原子不可分
【详解】(1)
根据质量守恒定律可知,化学反应前后原子种类及数目不变,则变化b反应后应补充的粒子图形是,故选:A。
(2)由图可知,变化b在变化前后分子种类发生改变。
(3)化学变化的过程就是反应物分子破裂成原子,原子重新构成新分子的过程;
由此可知,分子和原子的本质区别是在化学变化中,分子可分为原子,原子不可分。
【变式8-2】“宏观辨识与微观探析”是化学学科的核心素养之一。请结合图示回答问题:
(1)该变化的反应类型是______(选填序号)。
A.化合反应B.分解反应C.氧化反应
(2)该变化中,发生变化的微粒是______(选填序号)。
A.过氧化氢分子B.氢原子和氧原子C.氧气
(3)为使图示完整准确,应在丙中补充______(填“A”或“B”)。
A.B.
(4)由图示得出化学变化的实质是:在化学变化中, ,原子又可以结合成新分子。
【答案】(1)B
(2)A
(3)B
(4)分子分解为原子
【详解】(1)过氧化氢分解生成氧气和水,符合一变多的特点,属于分解反应,故选:B;
(2)过氧化氢是由过氧化氢分子构成的,在过氧化氢分解的过程中,过氧化氢分子分成氢原子和氧原子,氢原子和部分氧原子组合成水分子,部分氧原子组合成氧分子,发生变化的微粒是过氧化氢分子,故选:A。
(3)过氧化氢分解生成氧气和水,根据质量守恒定律可知:化学变化前后原子的个数和种类不变,为使图示完整准确,应在丙中补充2个水分子,故选:B;
(4)由图示得出化学变化的实质是:在化学变化中,分子分成原子,原子又可以结合成新的分子,故填:分子分解成原子。
▉题型9 原子结构
【例9】关于原子的叙述错误的是
A.原子还能再分B.原子均由质子、中子和电子构成
C.原子在不断地运动着D.原子的质量主要集中在原子核上
【答案】B
【详解】A、原子由电子、质子与中子等更微小的粒子所构成,即原子核还能再分为更小的粒子,故正确;
B、氢原子的原子核中没有中子,故错误;
C、电子在原子核外的很大空间内做高速运动,所以原子在不断地运动着,故正确;
D、原子是由原子核和核外电子构成的,核外电子的质量很小,约是质子质量的,可忽略不计,所以原子的质量主要集中在原子核上,故正确;
故选B。
【变式9-1】锂是制造新能源汽车电池的重要原料。锂原子的结构示意图如图所示,下列有关认识正确的是
A.锂原子的质子数是2
B.图中带负电的微观粒子是电子
C.原子核是不可分割的实心球体
D.由图可知,锂原子带2个单位负电荷
【答案】B
【详解】A、由锂原子的构成示意图,锂原子的核外电子数为3,在原子中,质子数=核外电子数,则锂原子的质子数是3,故A错误;
B、由锂原子的构成示意图,图中带负电荷的微观粒子名称是电子,故B正确;
C、原子核包括质子和中子,不是实心球体,故C错误;
D、原子不显电性,即锂原子不显电性,故D错误。
故选B。
【变式9-2】1911年,著名的物理学家卢瑟福和他的团队进行了著名的高速运动的a粒子轰击极薄的金箔纸的实验。根据这个实验获得的结论不正确的是
A.原子核与a粒子带同种电荷B.原子内有相对较大的空间
C.原子核是由质子和中子构成的D.原子核质量大体积很小
【答案】C
【详解】A、根据题意,a粒子遇到原子核便返回说明原子核与a粒子带同种电荷,同种电荷相互排斥,选项正确;
B、如图所示,根据大量的a粒子都通过了原子,说明原子内有相对较大的空间,选项正确;
C、由于中子不带电,不能a粒子作用,因此无法得出中子的情况,且不是所有的原子核都是由质子和中子构成,如氢原子核内不含中子,选项错误;
D、原子核质量大但是体积很小,外部空间主要是电子运动的空间,选项正确;
故选:C。
▉题型10 原子中各类粒子的数值关系
【例10】下列关于原子的叙述中,正确的是
A.质子数一定等于中子数B.原子都是由质子、中子、电子构成的
C.质子数一定等于电子数D.原子核与核外电子的电量不一定相等
【答案】C
【详解】A、原子中质子数不一定等于中子数,故错误;
B、氢原子核中没有中子,故错误;
C、在原子中质子数一定等于电子数,故正确;
D、原子核所带电荷来自于质子,质子数=核外电子数,原子核与核外电子的电量一定相等,故错误。
故选C。
【变式10-1】呼气试验是临床检测幽门螺杆菌感染的一种常用方法。下列关于(质子数为6,相对原子质量约为14)说法错误的是
A.的核电荷数为6B.的中子数为14
C.原子中,质子数等于核外电子数D.原子的质量主要集中在原子核上
【答案】B
【详解】A、在原子中,核电荷数=质子数,的质子数为6,则核电荷数也为6,故A说法正确;
B、在原子中,相对原子质量≈质子数+中子数,的质子数为6,相对原子质量约为14,则其中子数≈14-6=8,故B说法错误;
C、在原子中,质子数=核电荷数=核外电子数,故原子中,质子数等于核外电子数,故C说法正确;
D、电子的质量很小,可以忽略不计,原子的质量主要集中在原子核上,故D说法正确;
故选:B。
【变式10-2】居里夫人在1898年从几吨含铀的废料中提炼出0.3g镭。已知镭元素的核电荷数为88,相对原子质量为226,则镭原子的核内质子数为
A.226B.88C.138D.31
【答案】B
【详解】在原子中,核电荷数=核内质子数=核外电子数,由题意可知,镭元素的核电荷数为88,故镭原子的核内质子数为88。
故选:B。
▉题型11 原子结构相关信息分析及应用
【例11】科学家正在设法研究探索“反物质”,所谓的“反物质”是由“反粒子”构成的,“反粒子”与其对应的正粒子具有同的质量和相同的电量,但电荷的符号相反。则下列描述不正确的是
A.“反氢原子”的原子结构示意图为:
B.“反粒子”中不存在“反中子”
C.一个碳12原子的质量约是一个“反质子”质量的12倍
D.“反氧原子”是由8个带负电荷的质子和8个带正电荷的电子构成
【答案】D
【详解】A、“反粒子”与其对应的正粒子电荷的符号相反,那么“反氢原子”的质子带负电,电子带正电,原子结构示意图为: ,故A说法正确;
B、由于电荷的符号相反,而中子不带电,所以“反粒子”中不存在“反中子”,故B说法正确;
C、“反粒子”与其对应的正粒子具有同的质量,所以一个质子的质量与一个“反质子”的质量相等,因此一个碳12原子的质量约是一个“反质子”质量的12倍,故C说法正确;
D、氧原子是由8个带正电荷的质子,8个中子和8个带负电荷的电子构成,所以“反氧原子”是由8个带负电荷的质子,8个中子和8个带正电荷的电子构成,故D说法错误。故选:D。
【点睛】本题难度较大,与所学知识联系不大,主要体现在“反”物质的理解。
【变式11-1】如图所示为某原子的结构模型示意图,其中a、b、c是构成该原子的三种不同粒子,下列说法错误的是
A.决定该原子种类的是aB.原子的质量集中在a和b
C.原子中a、b、c的个数一定相等D.原子不带电的原因是a和c的个数相等,电性相反
【答案】C
【详解】A、图中a为质子,b为中子,c为电子,原子中质子数决定原子种类,故A正确;
B、原子的质量主要集中在原子核上,故B正确;
C、质子数一定等于核外电子数,而中子数不一定和质子数相等,故C错误;
D、在原子中,原子核内的质子所带电荷与核外电子的电荷数量相等,电性相反,因此原子不显电性,故D正确。
故选C。
【变式11-2】卢瑟福在测定原子构成时做了如下实验:用粒子(带正电荷的氦核)轰击一张极薄的金箔,发现绝大多数粒子通过了金箔,极少数粒子发生偏转或被弹回。根据上述现象得出以下结论,其中正确的是
A.金原子核带负电荷B.金原子是实心球体,紧密排列
C.金原子核的质量比粒子的质量大得多D.金原子质量与氦核质量相当
【答案】C
【详解】A、任何原子的原子核都是带正电的,结合题中信息有部分α粒子发生了偏转,也说明了金原子的原子核带的是正电,故A错误;
B、原子是由带正电的原子核和核外电子构成的,由绝大多数a粒子通过了金箔,故金原子不是实心球体,故B错误;
C、由题中极少数α粒子被弹回说明α粒子碰到了金的原子核,根据α粒子被弹回说明金原子核比α粒子质量大得多,故C正确;D、由题中极少数α粒子被弹回说明α粒子碰到了金的原子核,根据α粒子被弹回说明金原子核比α粒子质量大得多,金原子质量比氦核质量大很多,故D错误。
故选:C。
▉题型12 离子的概念及形成
【例12】物质是直接或间接由原子构成的,原子又由电子、质子与中子等更微小的粒子所构成。若以○、●和分别代表电子、质子与中子,则下列各示意图中表示阳离子的是
A.B.C.D.
【答案】B
【分析】核内质子数等于核外电子数为原子,核内质子数小于核外电子数为阴离子,核内质子数大于核外电子数为阳离子。
【详解】A、质子数1=电子数1,该微粒是原子,错误;
B、质子数3大于电子数2,该微粒是阳离子,正确;
C、质子数1小于电子数2,该微粒是阴离子,错误;
D、质子数2=电子数2,该微粒是原子,错误;
故选:B。
【变式12-1】如图是钾与氯气反应生成氯化钾的微观过程图。下列说法正确的是
A.钾与氯气反应生成氯化钾的过程中,氯原子失去电子
B.氯原子和氯离子具有相似的化学性质
C.一个钾离子比一个钾原子多一个电子
D.K⁺和Cl⁻具有相同的电子层结构
【答案】D
【详解】A、由图可知,钾与氯气反应生成氯化钾的过程中,每个氯原子得到一个电子形成带一个单位负电荷的阴离子,该选项说法错误;
B、氯原子得到一个电子形成带一个单位负电荷的氯离子,氯离子最外层电子数为8,具有相对稳定结构,氯原子最外层电子数为7,在化学反应中易得到1个电子,它们的化学性质不相同,所以化学性质不同,该选项说法错误;
C、钾离子带一个单位的正电荷,说明钾离子是钾原子失去一个电子形成的,所以一个钾离子比一个钾原子少一个电子,该选项说法错误;
D、钾原子的核外电子数为19,氯原子的核外电子数为17,K⁺是由钾原子失去一个电子形成的,Cl⁻是由氯原子得到一个电子形成的,K⁺和Cl⁻核外电子数均为18,核外电子排布由内至均为2、8、8,电子层结构相同,该选项说法正确。
故选D。
【变式12-2】下列关于Fe、Fe2+、Fe3+说法中,不正确的是
A.它们的核电荷数相同
B.它们的质子数相同,中子数不同
C.它们的核外电子数不同
D.它们的质量相同
【答案】B
【分析】原子得失电子后变为离子,原子核不发生改变,核外电子改变;
【详解】A、核电荷数=质子数,Fe、Fe2+、Fe3+中质子数相同,核电荷数相同,故A正确;
B、Fe、Fe2+、Fe3+三者原子核的结构相同,质子数、中子数均相同,故B错误;
C、阳离子是原子失去电子形成的,亚铁离子为铁原子失去2个电子,铁离子则是失去3个电子,所以它们的核外电子数不同,故C正确;
D、三者不同的是电子数,电子质量太小忽略不计,所以它们的质量相同,故D正确。
故选B。
▉题型13 粒子结构示意图
【例13】以下是四种微粒的结构示意图,下列说法正确的是
A.①④的结构相对稳定B.②在反应中容易失去电子
C.③核内质子数为2D.④是一种阴离子
【答案】A
【详解】A、最外层电子数是8(或只有一个电子层达到2个电子)都是相对稳定结构,①④最外层电子数都是8,正确;
B、一般情况下,最外层电子数小于4的,反应中容易失去电子,大于4的反应中容易得到电子,②最外层电子数大于4,反应中容易得到电子,错误;
C、圆圈内数字为原子核内质子数,故③核内质子数为11,错误;
D、④中质子数大于核外电子数,是阳离子,错误;
故选A。
【变式13-1】某粒子结构示意图为。
(1)若该粒子带两个单位正电荷,则x的值为 ,该粒子符号为 。
(2)若该粒子带两个单位负电荷,则x的值为 ,该粒子符号为 。
(3)若该粒子为原子,则x的值为 ,其符号为 。
(4)最外层电子数为8的粒子 (填“一定”或“不一定”)是稀有气体的原子。
(5)原子变为离子的过程中电子层数 改变(填“一定”或“不一定”)。
【答案】(1) 12 Mg2+
(2) 8 O2-
(3) 10 Ne
(4)不一定
(5)不一定
【详解】(1)若该粒子带两个单位正电荷即失去2个电子,x=2+8+2=12,12号元素是镁元素,一个镁离子带2个单位的正电荷,由离子的表示方法,在表示该离子的元素符号右上角,标出该离子所带的正负电荷数,数字在前,正负符号在后,带1个电荷时,1要省略表示为
(2)若该粒子带两个单位负电荷,即得到2个电子,则x=2+8-2=8,即8号元素氧元素,则氧离子表示为
(3)若该粒子为原子,则x的值为2+8=10,即10号元素氖元素,符号是:Ne;
(4)由上述解析可知,最外层电子数为8的粒子不一定是稀有气体的原子;故填:不一定
(5)原子变为离子时若得到电子则电子层数不变,失去电子的则电子层数减少,故填:不一定
【变式13-2】如图是六种粒子的结构示意图。请根据图回答下列问题:
(1)如图1,具有相对稳定结构的粒子是 (填字母)。
(2)图2是溴的原子结构示意图,x= ;溴的化学性质与图2中 (填字母序号)的化学性质相似。
(3)如图是某粒子的结构示意图。试回答:
当n=8时,若该粒子不显电性,则该粒子的符号为 ;若该粒子带有2个单位的正电荷,则该粒子的符号为 。
【答案】(1)ACE
(2) 7 F
(3) Ar Ca2+
【详解】(1)最外层电子排满具有相对稳定结构,最外层为第一层最多排2个电子,具有多个电子层时最外层排满为8个电子,所以图1中具有相对稳定结构的粒子是ACE;
(2)图2是溴的原子结构示意图,在原子中,核内质子数=核外电子数,则x=35-2-8-18=7;决定元素化学性质的是最外层电子数,溴原子的最外层电子数为7,则与其化学性质相似的粒子结构示意图中最外层电子数也应为7,故溴的化学性质与图2中F的化学性质相似;
(3)当n=8时,若该粒子不显电性,则该粒子的核内质子数m=2+8+8=18,表示氩元素,其元素符号为Ar;
若该粒子带有2个单位的正电荷,则该粒子的核内质子数m=2+8+8+2=20,表示为钙离子,其离子符号为Ca2+。
▉题型14 离子中各微粒的数值关系
【例14】已知某离子R2+的核外电子数为n,据此不能确定该原子的
A.质子数B.核电荷数C.中子数D.电子数
【答案】C
【详解】A、某离子R2+核外电子数为n,该离子是R原子失去2个电子得到的,则R原子的核外电子数为n+2;由原子中:核电荷数=核内质子数=核外电子数,则R原子的质子数为n+2,故选项不符合题意;
B、某离子R2+核外电子数为n,该离子是R原子失去2个电子得到的,则R原子的核外电子数为n+2;由原子中:核电荷数=核内质子数=核外电子数,则R原子的核电荷数为n+2,故选项不符合题意;
C、某离子R2+核外电子数为n,该离子是R原子失去2个电子得到的,由它们所给信息,无法确定原子的中子数,故选项符合题意;
D、某离子R2+核外电子数为n,该离子是R原子失去2个电子得到的,可以确定R原子的电子数是n+2,故选项不符合题意;
故选:C。
【变式14-1】某原子A的质子数为z,已知B3+和A2+具有相同的核外电子数,则B原子的质子数为
A.z-2+3B.z-2-3C.z+2+3D.z+2-3
【答案】A
【详解】设B原子的核电荷数是,A原子的核电荷数为z,A2+的核外电子数为(z-2),B3+的核外电子数为。因为B3+和A2+具有相同的核外电子数,即,故选:A。
【变式14-2】空气中氧分子得到电子就能形成负离子(如),和O2比较,不相同的为
A.质子数B.相对原子质量
C.含氧原子数D.电子数
【答案】D
【详解】A、和O2都含有16个质子,故选项不符合题意;
B、相对原子质量等于质子数和中子数的和,和O2的质子数和中子数都相等,故相对原子质量也不变,故选项不符合题意;
C、和O2都含有2个氧原子,故选项不符合题意;
D、的电子数为17,而O2的电子数为16,故选项符合题意;
故选:D。
▉题型15 原子和离子的相互转化
【例15】氯原子得到一个电子变成离子后,发生改变的是
A.元素种类B.核外电子数C.电子层数D.相对原子质量
【答案】B
【详解】A、元素是具有相同核电荷数(即核内质子数)的一类原子的总称,氯原子获得一个电子变成氯离子,核电荷数没变,元素种类不变,错误;
B、氯原子的最外层电子数为7,获得一个电子变成氯离子,形成最外层有8个电子的稳定结构,核外电子数发生改变,正确;
C、氯原子获得一个电子变成氯离子,形成最外层有8个电子的稳定结构,电子层数没变,错误;
D、氯原子获得一个电子变成氯离子,形成最外层有8个电子的稳定结构,氯原子的相对原子质量没有改变,错误。
故选B。
【变式15-1】下列关于Na、Na+两种粒子的判断中,正确的是
①质子数相同;②核外电子数相等;③质量几乎相等;④Na+比Na稳定。
A.①②③B.②③④C.①③④D.①②③④
【答案】C
【详解】①Na失去一个电子变为Na+,质子数没有改变,故①正确;
②Na失去一个电子变为Na+,最外层电子数、电子层、核外电子数均发生改变,故②错误;
③由于原子的质量主要集中在原子核上,因此失去一个电子对质量影响很小,质量几乎相等,故③正确;
④Na+具有8个电子的稳定结构,比Na稳定,故④正确;
因此①③④正确,故选C。
【变式15-2】下列粒子可以通过得到电子变成原子的是
A.B.C.OD.
【答案】A
【详解】A.Na+表示一个钠离子带1个单位正电荷,需要得到1个电子变成原子,故符合题意;
B.Cl−表示一个氯离子带1个单位负电荷,需要失去1个电子变成原子,故不符合题意;
C.氧原子既不需要得电子,也不需要失电子,故不符合题意;
D.图中表示的是氟离子的结构示意图,需要失去1个电子变成原子,故不符合题意。
故选:A。
▉题型16 相对原子质量
【例16】相对原子质量的说法有:①相对原子质量是一个原子的质量;②相对原子质量是一个原子质量的1/12;③相对原子质量是原子的相对质量,是一个比值;④相对原子质量的近似值为中子数和质子数之和;⑤相对原子质量是以碳的相对原子质量为标准的比值;⑥一般化学计算时采用相对原子质量的近似值。其中正确的是
A.③④⑤B.③④⑥C.②③④D.①③⑤
【答案】B
【详解】国际上是以一种碳原子的质量的1/12作为标准,其他原子的质量跟它相比较所得到的比值,就是该原子的相对原子质量,不是一个原子的质量;不是一个原子质量的1/12;相对原子质量是以碳-12原子的原子质量的1/12 为标准的比值;
相对原子质量是原子的相对质量,是一个比值;原子的质量主要集中在原子核上,相对原子质量的近似值为中子数和质子数之和;原子的质量很小,一般化学计算时采用相对原子质量的近似值,故③④⑥说法正确。
【变式16-1】已知一个质子数和中子数都是6的碳原子的质量为a kg,m个A原子的质量为b kg,则A原子的相对原子质量为
A.B.C.D.
【答案】D
【详解】已知一个质子数和中子数都是6的碳原子的质量为a kg,一个A原子的质量为,则该原子的相对原子质量为=;
故选:D。
【变式16-2】已知氢原子的相对原子质量约为1,则根据图示,A原子的相对原子质量约为
A.12B.16C.5D.10
【答案】B
【详解】1个氢原子的质量为1个碳原子质量的1/12,则A原子的质量=与1个碳原子+4个氢原子质量相等,则A原子的相对原子质量为12+4=16;
故选B。
▉题型17 元素的概念
【例17】核聚变的原料氘原子()和氚原子()统称氢元素,是因为它们的原子具有相同的
A.质子数B.中子数C.相对原子质量D.最外层电子数
【答案】A
【详解】A、同种元素的质子数相同,该选项符合题意;
B、氘原子和氚原子的中子数不同,中子数不决定元素的种类,该选项不符合题意;
C、由于两种原子的中子数不同,相对原子质量也不同,相对原子质量不决定元素的种类,该选项不符合题意;
D、两种原子的核外电子数相同,它们的最外层电子数相同,最外层电子数不决定元素的种类,是质子数决定元素的种类,该选项不符合题意。
故选:A。
【变式17-1】2024年2月22日央视报道,江西发现新矿物“铈钽易解石”命名获得国际矿物学协会——新矿物命名及分类委员会批准通过。“铈”、“钽”最本质的区别是
A.最外层电子数不同B.质子数不同
C.中子数不同D.相对原子质量不同
【答案】B
【分析】元素是具有相同质子数(即核电荷数)的一类原子的总称,决定元素种类的是质子数。
【详解】A、决定元素种类的是质子数,不是最外层电子数,故A错误;
B、决定元素种类的是质子数,故B正确;
C、决定元素种类的是质子数,不是中子数,故C错误;
D、决定元素种类的是质子数,不是相对原子质量,故D错误。
故选B。
【变式17-2】用“”、“”“”分别表示质子、中子和电子,如图表示四种原子结构模型,有关说法正确的是
A.甲、丁为同一种元素B.乙、丁为同一种元素
C.甲、丙的核电荷数不同D.甲、丙为同一种原子
【答案】B
【详解】A.由甲、丁的原子结构示意图可知,甲圆圈内有一个“”,说明原子核内有一个质子,丁圆圈内有两个“”,说明原子核内有两个质子,根据元素的定义:具有相同质子数或核电荷数的一类原子或离子的总称可得,甲、丁原子核内质子数不同,属于不同种元素,故选项说法错误,不符合题意;
B.由乙、丁的原子结构示意图可知,乙圆圈内有两个“”,说明原子核内有两个质子,丁圆圈内有两个“”,说明原子核内有两个质子,根据元素的定义:具有相同质子数或核电荷数的一类原子或离子的总称可得,乙、丁原子核内质子数相同,属于同种元素,故选项说法正确,符合题意;
C.由甲、丙的原子结构示意图可知,甲圆圈内有一个“”,说明原子核内有一个质子,丙圆圈内有一个“”,说明原子核内有一个质子,根据在原子中,质子数=核电荷数=核外电子数可得,甲、丙原子核内核电荷数相同,故选项说法错误,不符合题意;
D.由甲、丙的原子结构示意图可知,甲圆圈内有一个“”,两个“”,说明原子核内有一个质子,两个中子,丙圆圈内有一个“”,没有“”,说明原子核内只有一个质子,没有中子,甲、丙原子核内质子数相同,中子数不同,不属于同种原子,故选项说法错误,不符合题意,故选B。
▉题型18 地壳中元素的含量
【例18】地壳里含有多种元素,其中含量(质量分数)最多的是
A.氧B.硅C.铝D.铁
【答案】A
【详解】地壳中元素的质量分数,由高到低的前五种元素分别是:氧、硅、铝、铁、钙.故选A。
【变式18-1】“用数轴表示某些化学知识直观、简明、易记,下列表示正确的是
A.分子间的间隔:
B.原子核外电子数:
C.地壳中元素含量:
D.空气中物质的含量:
【答案】A
【详解】A、分子间的空隙是气态大于液态大于固态,氧气大于液氧大于固氧,正确;
B、原子核外电子数:H:1、C:6、Al:13,由多到少的顺序是Al、C、H,错误;
C、地壳中的元素含量前五位,由多到少依次为O、Si、Al、Fe、Ca,错误;
D、空气中N2体积分数78%,O2体积分数21%,稀有气体0.94%,由多到少的顺序是:N2、O2、He(稀有气体中的一种),错误。
故选A。
【变式18-2】建立模型是学习化学的重要方法,下列模型中正确的一项是
A.地壳中元素含量模型
B.物质组成构成模型
C.原子结构模型
D.大气污染物归类模型
【答案】B
【详解】A、地壳中元素含量由高到低依次为:氧、硅、铝、铁,而不是铁比铝多,该选项不正确;
B、物质是由元素组成,是由分子、原子、离子构成,分子是由原子构成,原子得失电子形成离子,该选项正确;
C、原子是由原子核和核外电子构成,原子核是由质子和中子构成,该选项不正确;
D、烟尘、二氧化氮、二氧化硫属于大气污染物,但二氧化碳为空气中的成分,不属于大气污染物,该选项不正确。
故选B。
▉题型19 物质的组成与构成
【例19】下列有关水的组成说法错误的是
A.水由大量水分子聚集而成B.水由二个氢元素和一个氧元素组成
C.每个水分子由两个氢原子和一个氧原子构成D.水由氢元素和氧元素组成
【答案】B
【详解】A、水由大量水分子聚集而成,选项正确;
B、元素只论种类,不论个数,不能说水由二个氢元素和一个氧元素组成,应描述为水由氢元素和氧元素组成,选项错误;
C、每个水分子由两个氢原子和一个氧原子构成,选项正确;
D、水由氢元素和氧元素组成,选项正确;
故选B。
【变式19-1】下列关于H2O2、CO2、SO2三种物质组成的叙述正确的是
A.都含氧气B.都含有氧元素
C.都含一个氧分子D.都只有两个氧原子
【答案】B
【详解】A、H2O2、CO2、SO2三种物质中没有氧气,故A错误;
B、H2O2、CO2、SO2三种物质中都含有氧元素,故B正确;
C、H2O2、CO2、SO2三种物质中没有氧气,所以没有氧分子,故C错误;
D、H2O2、CO2、SO2三种物质的一个分子中含有2个氧原子,故D错误;
故选:B。
【变式19-2】如图是物质组成及构成的关系图,请回答下列问题。
(1)通过该关系图可知,X、Y、Z、W分别表示的是 、 、 、 。
(2)从宏观角度看,物质是由 组成的,如二氧化碳是由 和 组成的。
(3)从微观角度看,物质是由粒子构成的。
①有些物质由 构成,如氧气、水等。
②构成铁的粒子是 。
③二氧化碳、汞、氯化钠三种物质中,由离子构成的是 。
【答案】(1) 原子 分子 离子 元素
(2) 元素 碳元素 氧元素
(3) 分子 铁原子 氯化钠/NaCl
【详解】(1)物质是由元素组成的,故W为元素;分子、原子、离子都可以构成物质,分子可以分解为原子,原子可以结合成分子,原子得失电子可以形成离子,故Y为分子,X为原子,Z为离子;
(2)从宏观角度看,物质是由元素组成的,如二氧化碳是由碳元素和氧元素组成的;
(3)①有些物质由分子构成,如氧气是由氧分子构成的,水是由水分子构成的;
②铁是由铁原子直接构成的,则构成铁的粒子是铁原子;
③二氧化碳是由二氧化碳分子构成的,汞属于金属单质,是由汞原子直接构成的,氯化钠是由钠离子和氯离子构成的,则三种物质中,由离子构成的是氯化钠。
▉题型20 元素的种类、化学性质与原子结构的关系
【例20】碘元素是人体合成甲状腺激素的必要成分。碘元素在元素周期表中的部分信息及碘原子、氯原子的原子结构示意图如图所示。下列说法不正确的是
A.碘的相对原子质量为126.9
B.碘原子在化学反应中易得电子,位于第三周期
C.碘元素和氯元素化学性质相似
D.碘元素和氯元素的本质区别是原子的质子数不同
【答案】B
【详解】A、根据元素周期表中的一格可知,汉字下面的数字表示相对原子质量,该元素的相对原子质量为126.9,相对原子质量单位是“1”,不是“g”,说法正确;
B、碘原子的最外层电子数是7,大于4,在化学反应中易得到1个电子而形成阴离子,碘原子的核外有五个电子层,位于第五周期,说法不正确;
C、决定元素化学性质的是原子的最外层电子数,碘元素和氯元素原子的最外层电子数相同则它们的化学性质相似,说法正确;
D、元素是质子数(即核电荷数) 相同的一类原子的总称,不同种元素之间的本质区别是质子数不同,碘元素和氯元素的本质区别是原子的质子数不同,说法正确;
故选B。
【变式21-1】如图是几种粒子的结构示意图。下列说法不正确的是
A.④在化学反应中易失去电子
B.①与③的化学性质相似
C.④在反应中形成的离子的符号是 Na+
D.②和⑤是有相对稳定结构的原子
【答案】D
【详解】A、④的最外层电子数是1,小于4,在化学反应中易失去电子,故A不符合题意;
B、①与③中质子数=核外电子数,均为原子且最外层电子数均为6,故化学性质相似,故B不符合题意;
C、④是钠原子,最外层有1个电子,在化学反应中易失去1个电子形成钠离子。离子表示方法:在表示该离子的元素符号右上角,标出该离子所带的正负电荷数,数字在前,符号在后,带1个电荷时,1省略不写,即钠离子可表示为Na+,故C不符合题意;
D、②中质子数>核外电子数,为离子;⑤中质子数=核外电子数,且最外层电子数是8,即⑤是有相对稳定结构的原子,故D符合题意。
故选D。
【变式22-2】溴原子结构示意图如图1所示,请回答下列问题:
(1)图1中x的值为 。
(2)D表示的是 (填“阴离子”或“阳离子”)。
(3)溴元素的化学性质与如图2中 (填字母标号,下同)的化学性质相似。
(4)图2中达到稳定结构的粒子有 。
【答案】(1)7
(2)阳离子
(3)B
(4)AD/DA
【详解】(1)图1是溴原子结构示意图,根据质子数=核外电子数,则有:x=35-2-8-18=7;
(2)D中质子数(12)大于核外电子数(2+8=12)表示的是阳离子;
(3)最外层电子数相同,化学性质相似,故溴元素的化学性质与图2中B的化学性质相似;
(4)最外层8个电子(或最外层是第一电子层时有2个电子)的结构叫做稳定结构;图2中达到稳定结构的粒子有AD。
▉题型21 元素周期表信息示意图
【例21】我国科学家张青莲主持测定的铟、锑、锌等 9 种元素的相对原子质量数据被国际原子量委员会采用,铟元素的部分信息如图,下列关于铟的说法中,不正确的是
A.铟元素符号是 InB.铟原子的核电荷数是 49
C.铟原子的相对原子质量是 114.8gD.铟元素属于金属元素
【答案】C
【详解】A、在元素周期表中,元素名称右上角的符号表示元素符号,故铟元素符号是 In,不符合题意;
B、在元素周期表中,元素名称左上角的数字表示原子序数,原子序数=质子数=核电荷数,故铟原子的核电荷数是 49,不符合题意;
C、在元素周期表中,元素名称下方的数字表示相对原子质量,相对原子质量是一个比值,单位为“1”,常省略不写,故铟原子的相对原子质量是 114.8,符合题意;
D、由“金”字旁可知,铟元素属于金属元素,不符合题意。
故选C。
【变式21-1】1869年门捷列夫发现元素周期表,使化学的学习和研究变的有规律可循。如图为元素周期表第四周期的局部和部分原子的结构示意图。下列有关说法错误的是
A.上述四种原子的核外电子排布都有4个电子层
B.锗元素的相对原子质量X大于69.72
C.镓原子在化学反应中容易失去电子,形成Ga3-
D.硒离子的核外电子数为36
【答案】C
【详解】A、周期数=电子层数,四种元素都位于第四周期,所以都有4个电子层,故A正确;
B、四种元素的相对原子质量随原子序数增大而增大,故锗元素的相对原子质量X大于69.72,故B正确;
C、失去电子形成带正电荷的离子,所以镓离子表示为Ga3+,故C错误;
D、硒原子的质子数=核外电子数=34,则Se2-核外有36个电子,故D正确。
故选C。
【变式21-2】如图是元素周期表的一部分,下列说法正确的是
A.原子序数:乙<丙<甲
B.氮元素的相对原子质量是14.01g
C.乙的原子结构示意图为
D.甲元素与氖元素具有相似的化学性质
【答案】D
【详解】A、由图可知,甲为氦元素,原子序数为2,而乙为氧元素,为8号元素,丙为氯元素,为9号元素,则原子序数:丙>乙>甲,不符合题意;
B、在元素周期表中,元素名称下方的数字表示相对原子质量,相对原子质量是一个比值,单位为“1”,常省略不写,故氮元素的相对原子质量是14.01,不符合题意;
C、乙为氧元素,氧元素为8号元素,在原子中,原子序数=质子数=核外电子数,故氧原子核外电子排布为2、6,故氧原子结构示意图为: ,不符合题意;
D、甲元素与氖元素位于同一主族,其原子的最外层电子数相同,化学性质相似,符合题意。
故选D。
▉题型22 元素周期表结构及规律
【例22】“芯片”是电子产品的核心部件。氮化镓是制造芯片的材料之一,以下是镓的原子结构示意图及元素周期表的一部分,请根据“位”(元素在周期表中的位置)-“构”(原子结构)关系,推测镓在如图元素周期表中a,b,c,d的哪个位置
A.aB.bC.cD.d
【答案】A
【详解】原子序数=原子的质子数=核外电子数,则x=31-2-8-18=3,又由于铝为13号元素,则铝原子的质子数=核外电子数=原子序数=13,核外电子排布为2、8、3,而元素周期表中,位于同一族的元素对应的原子最外层电子数相同,则镓位于a处,故选A。
【变式22-1】科学家门捷列夫发现了元素周期律并编制了元素周期表,使化学学习和研究变得有规律可循。下图为元素周期表中部分元素的有关信息,请根据下表回答相关问题。
(1)原子序数为 11 的元素位于第 周期。
(2)具有相似化学性质的元素是 (多选或少选均不得分)。
A Be,Al B N,P C N,O
(3)请画出 12 号元素原子结构示意图 ,化学反应中该原子比较容易 (“得到”或“失 去”)电子变为 (阴、阳)离子。
(4)第三周期中,各元素原子的核外电子排布的变化规律是 ;元素周期表中同一族的元素的原子核外电子排布的变化规律是 。(每空写一条变化规律即可)
(5)写出一个核外电子排布与氖(Ne)原子相同的阳离子: ,最外层电子数为 的是相对稳定结构。
【答案】 三 B 失去 阳 最外层电子数由左至右依次递增 由上到下电子层数依次递增 8(只有一层为2)
【详解】(1)根据元素周期表,原子序数为 11 的元素为钠元素,位于第三周期。
(2)核外最外层电子数相同的元素,化学性质相似;
A、Be最外层电子数为2,Al最外层电子数为3,不具有相似化学性质;
B、N,P 最外层电子数均为5,具有相似化学性质;
C、N最外层电子数均5,O最外层电子数为6,不具有相似化学性质;
故填:B。
(3)12号元素是镁元素,核外有3个电子层,从内到外电子数分别为2、8、2,镁原子的原子结构示意图是;镁原子最外层电子数是2个,在化学反应中该原子比较容易失去最外层的2个电子变成带2个单位正电荷的镁离子,为阳离子。
(4)在第三周期中,各原子核外电子排布的变化规律是最外层电子数由左至右依次递增;元素周期表中同一族的元素的原子核外电子排布的变化规律是由上到下电子层数依次递增。
(5)氖(Ne)原子核外电子数为10,从内而外为2、8,钠原子失去1个电子后,形成钠离子,钠离子核外电子数为10,从内而外为2、8,核外电子排布与氖(Ne)原子相同的阳离子为: ,最外层电子数为8(只有一层为2)的是相对稳定结构。
【变式22-2】元素周期表是我们学习化学的重要工具,下表是元素周期表中1~18号元素原子核外电子排布,根据它回答下列问题。
(1)第16号元素属于 元素(填“金属”或“非金属”),它在化学反应中容易 (填“得”或“失”)电子,其单质的化学性质 (填“活泼”或“稳定”)。
(2)从周期表结构看,元素的化学性质与原子结构中的 数关系最为密切。
(3)在同一族中,各元素的原子结构呈现的规律有 (任写一条)。
【答案】(1) 非金属 得 活泼
(2)最外层电子数
(3)从上到下最外层电子数相同(合理即可)
【详解】(1)由元素周期表可知16号元素是硫元素,属非金属元素;硫原子的最外层电子数为6,在化学反应中容易得到2个电子形成硫离子,化学性质活泼,故填:非金属;得;活泼;
(2)元素的化学性质与原子的核外电子数有关,尤其是最外层电子数关系最为密切,故填:最外层电子数;
(3)由元素周期表可知:在同一族中,从上到下最外层电子数相同,电子层数递增,故填:从上到下最外层电子数相同(合理即可)。
▉题型23 原子结构与元素在周期表中的位置互相推断
【例23】根据粒子结构示意图给出的信息,判断下列说法正确的是
A.①②③元素均位于第二周期B.①②都是阳离子
C.①属于稀有气体元素D.③对应的单质化学性质很不活泼
【答案】D
【详解】A、电子层数决定周期数,①③对应的元素都是第二周期的元素,②的质子数和核外电子数不同,原子核外是3层,是第三周期的元素,故选项说法错误;
B、②的质子数大于核外电子数,表示的是阳离子,故选项说法错误;
C、①的质子数小于核外电子数,表示的是阴离子,故选项说法错误;
D、③的质子数为10,表示的是氖元素,化学性质很不活泼,故选项说法正确;
故选:D。
【变式23-1】元素周期表是学习化学的重要工具,下表为元素周期表中部分元素的相关信息,利用下表回答相关问题。
(1)元素周期表中第9号元素对应的离子符号为 ,请画出该离子的离子结构示意图 。
(2)一个含有 个电子。
(3)下列各组元素具有相似化学性质的是________(填字母)。
A.和B.和C.和D.O和S
(4)C、N、O排在同一周期是因为 相同。
【答案】(1) F-
(2)10
(3)ABD
(4)原子核外电子层数
【详解】(1)元素周期表中,左上角的数字表示原子序数,则9号元素为氟,符号为F;氟原子最外层电子数为7,在化学变化中易得到1个电子变成带1个单位负电荷的阴离子(氟离子),表示为F-,氟离子的结构示意图为:;
(2)一个氮原子中有7个质子,一个氢原子中有1个质子,原子中质子数=电子数,则一个含有7+4-1=10个电子;
(3)A、He和Ne是同一主族,化学性质相似,故正确;
B、Be和Mg是同一主族,最外层电子数相同,化学性质相似,故正确;
C、He原子和Mg原子的最外层电子数虽然相同,但氦原子只有一个电子层,电子数为2,属于稳定结构,而镁原子在化学反应中易得到电子,化学性质不相似,故错误;
D、O和S是同一主族,化学性质相似,故正确;
故选:ABD;
(4)在元素周期表中,同一周期的原子的电子层数相同,C、N、O排在同一周期是因为原子核外电子层数相同。
【变式23-2】如图是几种元素的原子结构示意图及元素周期表的一部分。根据图中信息回答:
(1)A原子中,x= ,所对应元素在元素周期表中的位置是 (填序号)。
(2)芯片主要是硅材料制成。硅元素与碳元素化学性质相似的原因是 。
(3)钠原子的相对原子质量为 。核外电子数是 ,它属于 (填“金属”或“非金属”)元素,在化学反应中容易 (填“得到”或“失去”)电子。
(4)原子序数为12、8的两种元素组成物质的化学式为 。
(5)不同种元素最本质的区别是 不同。
【答案】(1) 2 ③
(2)最外层电子数相同
(3) 22.99 11 金属 失去
(4)MgO
(5)质子数
【详解】(1)①、原子中,质子数=核外电子数,x =12-2-8=2;
②、原子中原子序数=核电荷数=质子数,所以该元素为12号元素,元素周期表中元素的原子序数从左到右依次增大,则对应元素在元素周期表中的位置是③。
(2)元素的化学性质与对应原子的最外层电子数关系密切,决定元素化学性质的是原子的最外层电子数,硅元素与碳元素的原子的最外层电子数相同,所以化学性质相似。
(3)①、根据元素周期表中的一格可知,汉字下面的数字表示相对原子质量,钠原子的相对原子质量为22.99;
②、由核外电子数=原子序数,可得钠的核外电子数为11;
③、钠属于金属元素;
④、钠原子最外层电子数为1,故容易失去电子。
(4)原子序数为12、8的两种元素分别是镁和氧,二者组成的化合物是氧化镁,即化学式是MgO。
(5)元素的概念是质子数(即核电荷数)相同的一类原子的总成,故不同种元素最本质的区别是核内质子数。
▉题型24 元素周期表信息与结构示意图综合考查
【例24】如图是五种粒子的结构示意图,下列说法正确的是
A.图中a、b两种粒子能形成离子化合物
B.图中表示阴离子的是c、e
C.图中b粒子所表示元素处于周期表的第二周期
D.图中a和e两个粒子的化学性质不同
【答案】D
【详解】A、a中质子数=核外电子数,表示原子,b中质子数大于核外电子数,表示阳离子,故a、b两种粒子不能形成化合物,故选项不符合题意;
B、c中质子数=核外电子数,表示原子,e中质子数小于核外电子数,表示阴离子,故选项不符合题意;
C、b中质子数大于核外电子数,表示阳离子,是其原子失去最外层2个电子后形成的,故其原子核外有3个电子层,故该元素处于元素周期表的第三周期,故选项不符合题意;
D、图中a、e的最外层电子数不同,化学性质不同,故选项符合题意;
故选:D。
【变式24-1】元素周期表是学习和研究化学的重要工具。
(1)元素周期表是按元素原子 递增的顺序排列而成。化学家 编制了第一张元素周期表。
(2)硅原子的核外电子数为 。
(3)12号元素的原子在化学变化中比较容易 (选填“得”或“失”)电子,该元素属于 元素。
(4)由第11号元素与第17号元素组成的化合物由 (填化学符号)构成,由第12号元素组成的物质由 构成。
(5)在元素周期表中,同一族(纵行)的元素具有相似的化学性质。下列各组元素具有相似化学性质的是 。
a.Be和He b.B和C c.C和Si d.F和N
(6)钠离子核外电子排布与 (填元素符号)原子核外电子排布相同。
【答案】(1) 核电荷数 门捷列夫
(2)14
(3) 失 金属
(4) Na+、Cl- 镁原子
(5)c
(6)Ne
【详解】(1)元素周期表是按元素原子核电荷数递增的顺序排列而成;化学家门捷列夫编制了第一张元素周期表;
(2)元素周期表中的一格中,左上角的数字表示原子序数,在原子中,核电荷数=核外电子数=原子序数,故硅原子的核外电子数为14;
(3)12号元素是镁元素,镁原子最外层电子数是2<4,在化学变化中比较容易失电子;镁带“钅”字旁,属于金属元素;
(4)11号元素是钠元素,17号元素是氯元素,则由钠元素与氯元素组成的化合物是氯化钠,氯化钠中钠元素化合价是+1,氯元素化合价是-1,根据在化合物中各元素化合价的代数和为零,则氯化钠的化学式是NaCl,构成该物质的微粒是钠离子和氯离子,离子符号分别为Na+、Cl-;
12号元素是镁元素,由镁元素组成的物质是镁,镁属于金属,由镁原子构成;
(5)a、Be和He不是同一族的元素,化学性质不相似,不符合题意;
b、B和C不是同一族的元素,化学性质不相似,不符合题意;
c、C和Si是同一族的元素,化学性质相似,符合题意;
d、F和N不是同一族的元素,化学性质不相似,不符合题意。
故选:c;
(6)钠为11号元素,其最外层电子数为1<4,在化学变化中易失去1个电子形成钠离子,则其核外电子排布与氖原子核外电子排布相同,氖的元素符号为Ne。
【变式24-2】元素周期表是学习和研究化学的重要工具,元素周期表的一部分如下表,请根据下表回答有关问题。
(1)观察第 2、3 周期的元素,这两个周期开头的元素是 ,结尾的元素是 。(填“金属元素”“非金属元素“或“稀有气体元素”)
(2)磷原子的质子数是 ,相对原子质量是 。
(3)元素周期表中,同族元素的化学性质具有一定的相似性,同周期元素的化学性质具有一定的递变规律。
①同族元素的化学性质相似的原因是 。
②同周期元素的原子的最外层电子数的变化规律是 。
(4)如图为A、B、C、D、E 五种粒子的结构示意图,请按要求填空:
①x 的值是 。
②微粒 A 对应的元素位于元素周期表第 周期。
③A、B、C、D、E 五种粒子对应的元素有 种。
【答案】(1) 金属元素 稀有气体元素
(2) 15 30.97
(3) 最外层电子数相等 由左至右依此增多
(4) 8 二/2 4/四
【详解】(1)观察第 2、3 周期的元素,这两个周期开头的元素偏旁都是“钅”属于金属元素,结尾是氖元素和氩元素属于稀有气体元素;
(2)如图,左上角数字表示原子序数等于质子数,故磷原子的质子数是15最下面数字表示相对原子质量,故填:30.97;
(3)①同族元素的化学性质相似的原因是最外层电子数相等;
②同周期元素的原子的最外层电子数的变化规律是由左至右依此增多
(4)①原子里质子数等于电子数,x 的值是2+6=8;
②原子核外电子层数等于元素所在周期数,A原子有2个电子层,故微粒 A 对应的元素在第二周期;
③元素是具有相同核电荷数即质子数的一类原子的总称,故共有四种元素。
考点1 分子和原子
题型1 微观粒子的共性
题型2 对宏观现象的微观解释
题型3 物质由分子、原子、离子构成
题型4 实验探究分子的性质
题型5 分子和原子的区别与联系
题型6 微观粒子模型图分析
题型7 催化剂表面发生反应的微观过程分析
题型8 从微观角度判断和解释物质的变化和物质的分类
考点2 原子结构
题型9 原子结构
题型10 原子中各类粒子的数值关系
题型11 原子结构相关信息分析及应用
题型12 离子的概念及形成
题型13 粒子结构示意图
题型14 离子中各微粒的数值关系
题型15 原子和离子的相互转化
题型16 相对原子质量
考点3 元素
题型17 元素的概念
题型18 地壳中元素的含量
题型19 物质的组成与构成
题型20 元素的种类、化学性质与原子结构的关系
题型21 元素周期表信息示意图
题型22 元素周期表结构及规律
题型23 原子结构与元素在周期表中的位置互相推断
题型24 元素周期表信息与结构示意图综合考查
选项
事实
微观解释
A
一滴水中约含1.67×1021个水分子
水分子的质量和体积都很小
B
苦瓜是苦的,醋是酸的
分子种类不同,性质不同
C
糖水是混合物
含有不同种分子
D
测量体温时,体温计内汞柱上升
原子的大小随温度的升高而增大
31 Ga
镓
69.72
32 Ge
锗
x
33 As
砷
74.92
34 Se
硒
78.96
专题03 物质的构成与组成(考题猜想)(10大题型)-2024-2025学年九年级化学上学期期中考点大串讲(科粤版2024): 这是一份专题03 物质的构成与组成(考题猜想)(10大题型)-2024-2025学年九年级化学上学期期中考点大串讲(科粤版2024),共18页。
专题02 空气(考题猜想)(8大题型)-2024-2025学年九年级化学上学期期中考点大串讲(科粤版2024): 这是一份专题02 空气(考题猜想)(8大题型)-2024-2025学年九年级化学上学期期中考点大串讲(科粤版2024),共14页。
专题04 自然界的水(考题猜想)(25大题型)-2024-2025学年九年级化学上学期期中考点大串讲(人教版2024): 这是一份专题04 自然界的水(考题猜想)(25大题型)-2024-2025学年九年级化学上学期期中考点大串讲(人教版2024),共45页。

