还剩5页未读,
继续阅读
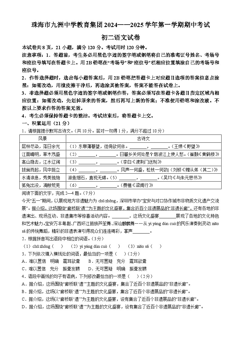
广东省珠海市九洲中学教育集团2024-2025学年八年级上学期期中语文试题
展开
这是一份广东省珠海市九洲中学教育集团2024-2025学年八年级上学期期中语文试题,共8页。试卷主要包含了考生必须保持答题卡的整洁,任务一,任务二,补全下列文言词语积累卡等内容,欢迎下载使用。
相关试卷
广东省珠海市第十一中学教育集团2024-2025学年七年级上学期期中质量监测语文试卷:
这是一份广东省珠海市第十一中学教育集团2024-2025学年七年级上学期期中质量监测语文试卷,共10页。
2024年广东省珠海市文园中学(教育集团)中考一模语文试题:
这是一份2024年广东省珠海市文园中学(教育集团)中考一模语文试题,共18页。试卷主要包含了积累运用,阅读等内容,欢迎下载使用。
24,广东省珠海市九洲中学2023-2024学年七年级上学期期中考试语文试卷:
这是一份24,广东省珠海市九洲中学2023-2024学年七年级上学期期中考试语文试卷,共7页。试卷主要包含了考生务必保持答题卡的整洁,解释文中加点词语的意思等内容,欢迎下载使用。

