

广西岑溪市糯垌中学2024~2025学年九年级上学期期中历史试题
展开下列各小题给出的四个选项中只有一个符合题意,请用2B铅笔在答题卡上将选定的答案标号涂黑。 (本卷共18小题,每小题 2分,共36分)
下列所示墓穴壁画描绘了古埃及人的社会经济生活。它属于
(第18题图)
A.实物史料 B.口述史料 C.文献史料 D.二手史料
2.依靠可信史料认识历史是学习历史应具备的重要能力。研究古巴比伦法律可信度最高的材料是
A.巴比伦神庙的壁画 B. 《十二铜表法》 C. 《汉谟拉比法典》 D.圣经中的故事
3、九年级某学生在学习世界三大宗教时,写下了“乔达摩 ·悉达多”“众生平等”“忍耐顺 从”等课堂笔记。他正在学习的宗教最有可能是
A、基督教 B 佛教 C. 天主教 D. 伊斯兰教
4.希腊神话影响广泛,是古希腊文化的重要组成部分,小明到图书馆搜集资料,准备开展“研究希腊神话,了解希腊神话”的研究学习活动,他最好查阅
A. 《神 曲》 B. 《 哈姆雷特》 C.《天方夜谭》 D.《荷马史诗》
5.公元前5世纪,雅典公民获得更多表达自己想法的机会,公民的成功“依赖于在大型公共集会上谈话辩论与说服的能力”。这一现象主要得益于雅典
A.公民重视教育 B. 民主政治盛行 C. 海外贸易发达 D.法治意识强烈
6. “亚历山大在所征服地区兴建了许多城堡,有些逐渐发展成经济文化中心,使希腊文化传播到东方,一种混合着希腊和东方因素的文明诞生。”以上材料说明亚历山大帝国的征服客观上
A.促进了东西方文化交流 B. 促使希腊文明走向衰落
C. 促使东方文明走向衰落 D.使东方从属于西方
7.“这一制度通过层层分封,从上到下形成了所谓责任的‘链条’。整个国家等级结构就像一个金字塔,国王在顶端,最底端的是骑士等小贵族,层层附庸,依次互为主从隶属。”“这一制度”是
A. 雅典民主政治 B. 印度种姓制度 C.西欧的封君封臣制 D.古代日本武士制度
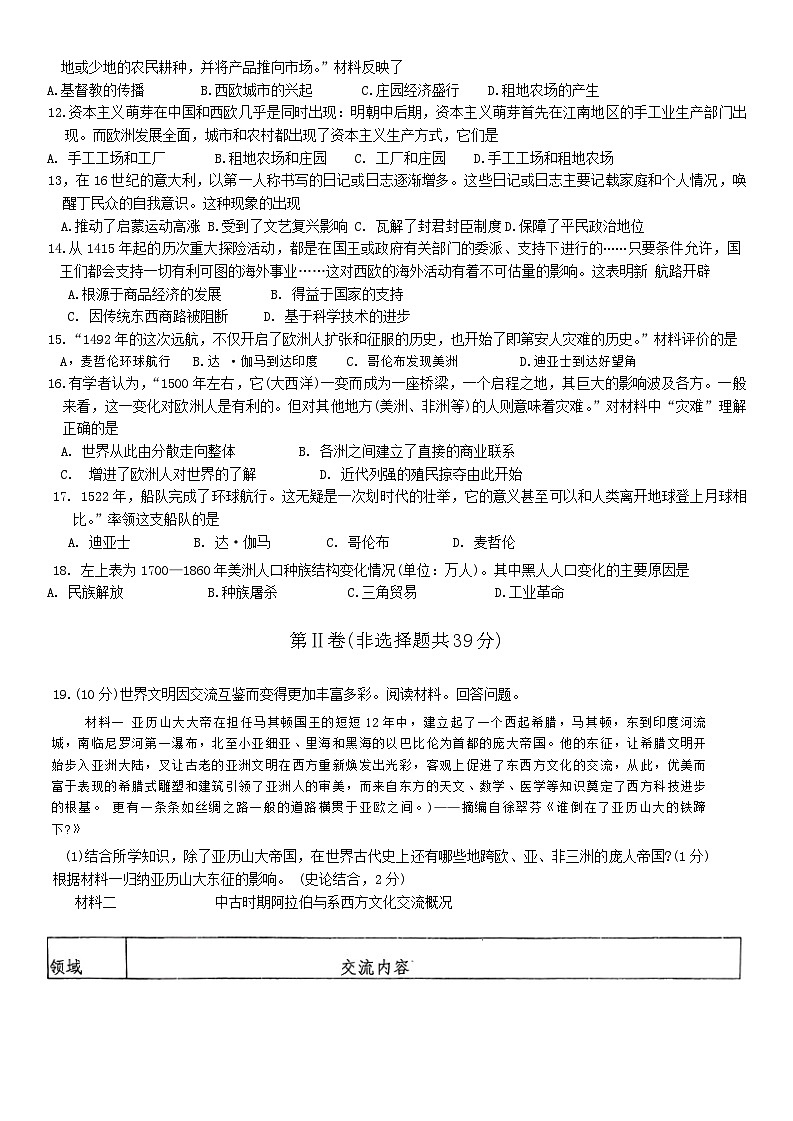
8.中世纪的欧洲庄园有公共牧场、草场、林地或池塘,供全体佃户使用,还拥有绝大多数的农具和牲畜,很少需要对外交换。这体现欧洲庄园经济的特征是
A. 流通自由 B. 精耕细作 C. 自给自足 D. 商业发达
9.1170年《英王亨利二世给予林肯城的特许状》提到“将林肯城人民在英王爱德华、威廉与亨利时代所享有之自由、习惯于法律赐予彼等”该材料反映的是
A. 雅典的民主政治 B. 封君封臣制度 C. 城市的自由与自治 D. 大学的自治地位
10.“他们有权力决定谁来教学,什么时候上课,使用什么课本。凡是反对这些规则的人,他们有权力驱逐。”这强调了中世纪欧洲大学
A. 教学方法很严谨 B.树立了社会权威 C. 拥有自治的权力 D.打破了教会垄断
11.“14世纪中叶以后,一些富裕农民通过承租、购买其他佃户的地产等方式将土地集中起来,雇用无时间(年)
土著人
白人
黑人
总计
1700
75.0
22.3
2.7
100.0
1860
16.0
2724.0
400.0
3140.0
地或少地的农民耕种,并将产品推向市场。”材料反映了
A.基督教的传播 B.西欧城市的兴起 C.庄园经济盛行 D.租地农场的产生
12.资本主义萌芽在中国和西欧几乎是同时出现:明朝中后期,资本主义萌芽首先在江南地区的手工业生产部门出现。而欧洲发展全面,城市和农村都出现了资本主义生产方式,它们是
A. 手工工场和工厂 B.租地农场和庄园 C. 工厂和庄园 D.手工工场和租地农场
13,在16世纪的意大利,以第一人称书写的日记或日志逐渐增多。这些日记或日志主要记载家庭和个人情况,唤醒丁民众的自我意识。这种现象的出现
A.推动了启蒙运动高涨 B.受到了文艺复兴影响 C. 瓦解了封君封臣制度D.保障了平民政治地位
14.从1415年起的历次重大探险活动,都是在国王或政府有关部门的委派、支持下进行的⋯⋯只要条件允许,国王们都会支持一切有利可图的海外事业……这对西欧的海外活动有着不可估量的影响。这表明新 航路开辟
A.根源于商品经济的发展 B. 得益于国家的支持
C. 因传统东西商路被阻断 D. 基于科学技术的进步
15.“1492年的这次远航,不仅开启了欧洲人扩张和征服的历史,也开始了即第安人灾难的历史。”材料评价的是
A,麦哲伦环球航行 B.达 ·伽马到达印度 C. 哥伦布发现美洲 D.迪亚士到达好望角
16.有学者认为,“1500年左右,它(大西洋)一变而成为一座桥梁,一个启程之地,其巨大的影响波及各方。一般来看,这一变化对欧洲人是有利的。但对其他地方(美洲、非洲等)的人则意味着灾难。”对材料中“灾难”理解正确的是
A. 世界从此由分散走向整体 B. 各洲之间建立了直接的商业联系
C. 增进了欧洲人对世界的了解 D. 近代列强的殖民掠夺由此开始
17. 1522年,船队完成了环球航行。这无疑是一次划时代的壮举,它的意义甚至可以和人类离开地球登上月球相比。”率领这支船队的是
A. 迪亚士 B. 达·伽马 C. 哥伦布 D. 麦哲伦
18. 左上表为1700—1860年美洲人口种族结构变化情况(单位:万人)。其中黑人人口变化的主要原因是
A. 民族解放 B.种族屠杀 C.三角贸易 D.工业革命
第Ⅱ卷(非选择题共39分)
19.(10分)世界文明因交流互鉴而变得更加丰富多彩。阅读材料。回答问题。
材料一 亚历山大大帝在担任马其顿国王的短短12年中,建立起了一个西起希腊,马其顿,东到印度河流城,南临尼罗河第一瀑布,北至小亚细亚、里海和黑海的以巴比伦为首都的庞大帝国。他的东征,让希腊文明开始步入亚洲大陆,叉让古老的亚洲文明在西方重新焕发出光彩,客观上促进了东西方文化的交流,从此,优美而富于表现的希腊式雕塑和建筑引领了亚洲人的审美,而来自东方的天文、数学、医学等知识奠定了西方科技进步的根基。 更有一条条如丝绸之路一般的道路横贯于亚欧之间。)——摘编自徐翠芬《谁倒在了亚历山大的铁蹄下?》
(1)结合所学知识,除了亚历山大帝国,在世界古代史上还有哪些地跨欧、亚、非三洲的庞人帝国?(1分)根据材料一归纳亚历山大东征的影响。 (史论结合,2分)
材料二 中古时期阿拉伯与系西方文化交流概况
(2)根据材料二,概括中古时期阿拉伯与东西方文化交流的特点。(2分)并结合所学知识,指出阿拉伯入从中所起的作用。(1分)
材料三 16世纪末,马铃薯来到这个岛上,区区百年之内,爱尔兰人就以“酷食马铃薯”著称。一亩半的地,种下了马铃薯,就可以提供足够粮食,再加上一点儿牛奶,就可以让一家吃饱一年了。于是靠着这样的饮食,而且在没有任何医药、卫生、工业化或像样的政府帮助之下,爱尔兰人口从1754年的320万增长到 1845年的820万。
—摘编自【艾尔韩雷德克罗斯比】《哥伦布大交换——1492年以后的生物影响和文化冲击》
(3)结合所学知识,哪一重大事件推动了“16世纪末,马铃薯来到这个岛上”?(1分) 根据材料三,归纳马铃薯种植给爱尔兰带来的影响。 (1分)
(4)综合上述材斜,概括促进世界文明交流的方式。(2分)
20.(10分)文化彰显着时代印记,承载着历史积淀。阅读材料,回答问题。
(1)在图2中找出与图1文明古国相对应的序号(1分) 指出图2这些文明古国属于哪一文明类型, (1分)结合所学知识,列举出其他文明古国及其典型成就。(2分)
(2)信恩斯的表述说明了希腊古典文化的什么特点?(1分)我们可以通过材料中的哪一部古代文献领略这一特点?(1分)
材料三 (这场运动)从表面上看来,是欧洲思想文化人士复兴希腊、罗马文化的运动。……因此,他们怀有一种复古的心情去挖掘古代遗产,力求恢复古典文化艺术,使之“再生”。数学
8世纪印度数字传入阿拉伯。12世纪由阿拉伯传入欧洲, 成为世界通用的“阿拉伯数字”
科学技术
8世纪中国造纸术传入阿拉伯, 后经由拜占庭、埃及。摩洛哥传入欧洲, 指南针、火药等在13世纪经阿拉伯传入欧洲
文学
8世纪阿拉伯入依据波斯、埃及、印度和中国等国的故事, 整理出 《一千零一夜》
医学
10世纪阿拉伯人集当时古布腊、印度和中东的全部医药知识, 编纂《医学集成》
材料二
图3《汉谟拉比法典》
神就在人身边, 他们绝不是高高在上、冷漠无情的神, 而是一些富有人情味的生灵。正如伯恩斯所言:“希腊人的神是为人的利益而存在的,所以他们赞同美神, 也就是赞美他 们自己。”
摘编白朱寻寻《布腊古典文化 的特点》
---摘编自吴于廑、齐世荣《世界史》
(3)根据材料说出“这场运动”的形式。(1分)结合所学知识,试举一例史实说明“这场运动”的核心思想。(2分)
(4)依据上述材料,谈谈你对文化发展的认识。(1分)
21.(10分)人类文明史上的民主和法制建设是一个曲折的发展过程。阅读下列材料,回答问题。
材料一第202条:如果一个人打了较之地位高者之面颊,则应于集会中用牛皮鞭,鞭之六十下。
第203条; 如果一个人的儿子打了一个与之同等人之子,则应赔银一明那。
第 205条:如果一个人的奴隶打了另一个人的儿子之面颊,则应割掉他的一只耳朵。
第282条:如果奴隶告其主人云:“你非吾之主人”,则此主人证实其为自己的奴隶后,其主人 得割奴隶耳。
——摘编自《古巴比伦石柱法》
材料二 公民权只授予那些父母都具有雅典公民权的人,雅典妇女与外邦人所生的子女不能成 为公民,雅典男性公民和外邦女子所生的子女也被排除出公民队伍。 ——摘编自伯里克利《公民权法》
材料三 这位皇帝命令学者将从前皇帝的谕令,编辑一部新法典,要求他们删繁就简,剔除已 经过时或矛盾的地方,并使之系统化。后来,与三部法律文献汇编在一起合称为《罗马民法大全》。 虽没有废除垂死的奴隶制,但奴隶的境遇有所改善; 即使远在法国、德国、英国,为了民法的进一 步发展,都参照了罗马民法的诸原则。——摘编自瓦西列夫《拜占庭帝国史》
(1)材料一中这部“石柱法”的制定者是谁?(1分)根据材料,分析该法律的实质。(1分)这部法律在法制发展史上有何重要地位? (1分)
(2)材料二中规定了哪些人享有公民权?(1分)在古代雅典,实现公民权的最高权力机构是什么? (1分)结合所学知识可知,雅典民主政治仍存在哪些局限性? (1分)
(3)材料三中这位皇帝命令编纂的谕令是《罗马民法大全》中哪一部法律文献的内容? (1分)结合所学知识,概括《罗马民法大全》的影响。(2分)
(4)综上所述,你认为古代亚欧民主和法制建设在实质上有何共同之处? (1分)
22.(9分)张明同学分别运用时间轴、大事记的方法对目前所学习的九年级世界历史内容进行了归纳整理,邀请你一起参与探讨。
材料一 日本
(1)写出时间轴中字母 AB 各自表示的内容。 (2分)
材料二
(2)结合所学知识,提炼一个能够涵盖材料二大事记的学习主题。(1分)
(3)选择上表中的两个事件,结合所学知识自拟一个观占,.并加以阐述或说明。(要求:观点正确,史论结合,逻辑清晰,有总结提升。6分)时间
大事记(部分)
公元前5.世纪中后期
雅典伯里克利民主政治改革
646年开始
日本效仿唐朝典章制度进行一系列的改革
8 世纪前期
法兰克王国改革土地分封形式
1640-1688年
英国资产阶级革命
1775-1781年
美国独立战争
1789-1794 年
法国人革命
广西岑溪市糯垌中学2024~2025学年九年级上学期期中历史试题: 这是一份广西岑溪市糯垌中学2024~2025学年九年级上学期期中历史试题,文件包含岑溪市糯垌中学2024年秋学期九年级历史月考试卷pdf、岑溪市糯垌中学2024年秋学期九年级历史第二次月考答题卡pdf等2份试卷配套教学资源,其中试卷共5页, 欢迎下载使用。
广西岑溪市糯垌中学联考2023-2024学年九年级下学期第四次月考道德与法治·历史试题: 这是一份广西岑溪市糯垌中学联考2023-2024学年九年级下学期第四次月考道德与法治·历史试题,共8页。
广西梧州市岑溪市2023-2024学年七年级上学期期末历史试题: 这是一份广西梧州市岑溪市2023-2024学年七年级上学期期末历史试题,共7页。