还剩7页未读,
继续阅读
河北省邯郸市部分学校2024-2025学年高三上学期月考政治试卷(二)
展开
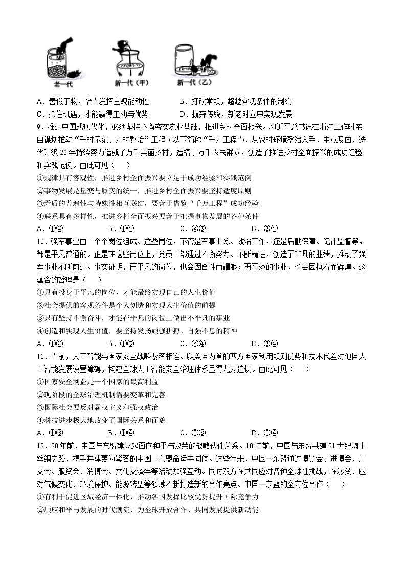
这是一份河北省邯郸市部分学校2024-2025学年高三上学期月考政治试卷(二),共10页。试卷主要包含了本试卷分选择题和非选择题两部分,漫画《乌鸦喝水》,强军事业由一个个岗位组成等内容,欢迎下载使用。
相关试卷
河北省邯郸市部分校2024-2025学年高三上学期第一次月考政治试题:
这是一份河北省邯郸市部分校2024-2025学年高三上学期第一次月考政治试题,共10页。试卷主要包含了本试卷分选择题和非选择题两部分,人生的目的不是到达山顶等内容,欢迎下载使用。
河北省邯郸市部分校2024-2025学年高三上学期第一次月考政治试题:
这是一份河北省邯郸市部分校2024-2025学年高三上学期第一次月考政治试题,文件包含河北省邯郸市部分校2024-2025学年高三年级上学期月考政治试卷一pdf、河北省邯郸市部分校2024-2025学年高三年级上学期月考政治试卷一答案pdf等2份试卷配套教学资源,其中试卷共2页, 欢迎下载使用。
河北省邯郸市部分学校2024-2025学年高三上学期月考政治试卷(二):
这是一份河北省邯郸市部分学校2024-2025学年高三上学期月考政治试卷(二),文件包含河北省邯郸市部分校2024-2025学年高三年级上学期月考政治试卷二pdf、河北省邯郸市部分校2024-2025学年高三年级上学期月考政治试卷二答案pdf等2份试卷配套教学资源,其中试卷共2页, 欢迎下载使用。

