


山西省三晋卓越联盟2024-2025学年高三上学期10月质量检测生物试卷
展开
这是一份山西省三晋卓越联盟2024-2025学年高三上学期10月质量检测生物试卷,共11页。试卷主要包含了本试卷分选择题和非选择题两部分,答题前,考生务必用直径0,本卷命题范围,dATP等内容,欢迎下载使用。
考生注意:
1.本试卷分选择题和非选择题两部分。满分100分,考试时间75分钟。
2.答题前,考生务必用直径0.5毫米黑色墨水签字笔将密封线内项目填写清楚。
3.考生作答时,请将答案答在答题卡上。选择题每小题选出答案后,用2B铅笔把答题卡上对应题目的答案标号涂黑;非选择题请用直径0.5毫米黑色墨水签字笔在答题卡上各题的答题区域内作答,超出答题区域书写的答案无效,在试题卷、草稿纸上作答无效。
4.本卷命题范围:人教版必修1+必修2第1章~第3章。
一、选择题:本题共16小题,每小题3分,共48分。在每小题给出的四个选项中,只有一项是符合题目要求的。
1.细胞是生命系统中最基本的结构层次,既有自己的结构和功能,又与其他各个层次层层相依。下列有关生命系统结构层次的叙述,正确的是( )
A.细胞学说揭示了所有生物在结构上的统一性
B.内蒙古草原上所有的羊属于种群结构层次
C.蛋白质具有活性,属于个体结构层次
D.与动物相比,植物缺少系统结构层次
2.糖类和脂质是细胞中重要的化合物,二者结构和功能有所不同。下列关于糖类和脂质的叙述正确的是( )
A.所有的多糖都是由多个葡萄糖以相同的连接方式连接而成
B.蔗糖、麦芽糖和果糖都能和斐林试剂反应生成砖红色沉淀
C.一些糖类可以和脂质或蛋白质结合并存在于细胞膜上
D.相对于糖类,等量的维生素D和性激素等脂质氧化分解释放的能量更多
3.人体肌细胞中的肌联蛋白(TTN)能连接肌动蛋白和肌球蛋白,从而确保肌纤维能正常收缩和舒张。心肌细胞中发生截短变异的肌联蛋白(TTN-tv)作为毒性蛋白会引起细胞内蛋白的异常调控及表达,缺乏正常的TTN蛋白会导致心肌细胞的收缩力下降,最终引起扩张型心肌病(DCM)。下列相关叙述正确的是( )
A.肌联蛋白、肌球蛋白和肌动蛋白功能不同由氨基酸连接方式不同引起
B.与正常TTN相比,TTN-tv的肽键数减少但空间结构不变
C.食物中的蛋白质被人体的心肌细胞摄取后可直接参与合成肌联蛋白
D.清除TTN-tv和改善细胞内的蛋白调控机制是治疗DCM的思路之一
4.红细胞是血液中数量最多、寿命最长的细胞,也是运送氧气的主要媒介。与其他细胞相比,红细胞含脂质较多,各种磷脂的脂肪酸含量不稳定,因饮食及外环境的改变而异。当人们在安静状态突然做剧烈运动时,膜的磷脂可能会发生改变,产生较多的自由基,这种现象被称为氧化应激。下列相关叙述错误的是( )
A.红细胞膜以磷脂双分子层为基本支架,磷脂分子具有特异性
B.红细胞膜流动性的改变可能会影响红细胞的形态和物质运输
C.氧化应激发生时红细胞膜的功能可能会发生改变
D.提高机体的抗氧化能力,在一定程度上能控制氧化应激造成的损伤
5.CellResearch杂志报道了调节乳腺癌骨转移的分泌蛋白CST6的最新研究进展。在乳腺癌骨转移过程中,分泌蛋白CST6在癌细胞与宿主基质的相互作用上发挥重要的作用。下列相关叙述错误的是( )
A.先在游离核糖体上开始CST6的合成,再转移到内质网继续其合成过程
B.CST6合成后需要经过内质网和高尔基体的加工才具备其功能
C.CST6以胞吐的方式分泌到细胞外,胞吐过程需要消耗细胞呼吸所释放的能量
D.可以用³H标记亮氨酸的羧基来追踪CST6的合成和运输途径
6.为探究植物细胞吸水和失水的过程,某科研小组设计了相关实验,将一个正常的紫色洋葱表皮细胞先置于清水中一段时间,然后将其取出并放入某种溶液中开始计时,记录其细胞膜与细胞壁的间隔距离随时间变化的关系如图所示。下列相关距离叙述错误的是( )
A.实验开始前将洋葱细胞放入清水可使细胞充分吸水膨胀,但细胞不会涨破
B.t0~t1时间内,该细胞不断失水,细胞液的浓度不断增大,吸水能力逐渐增强
C.t1时刻开始,细胞主动吸收了外界溶液中的物质,导致细胞出现了质壁分离复原
D.将外界溶液换为蔗糖溶液后,不会出现如图所示的现象,是由于细胞膜具有选择透过性
7.近年来,研究证实从蔬菜、水果和谷物等膳食中提取的植物化学物质具有抑制α-淀粉酶(PPA)的潜力,其中起抑制作用的主要成分是多酚。科研人员研究多酚浓度对α-淀粉酶活性的抑制功能,以还原糖的生成量(V)为指标进行了相关实验探究,实验结果如图所示。下列相关叙述错误的是( )
A.本实验的自变量为PPA的浓度和多酚的浓度
B.温度和pH属于无关变量,各组应保持相同且适宜
C.分析可知100μg/mL的多酚是抑制PPA活性的最适浓度
D.α-淀粉酶是由活细胞产生的,可降低反应所需的活化能
8.dATP(脱氧腺苷三磷酸)与ATP的分子结构相似,但其中的五碳糖是脱氧核糖,它属于dNTP家族中的一员(N指含氮碱基)。移去dNTP接在脱氧核糖3号碳原子上的氧原子则产生ddNTP。dNTP是DNA复制的原料,ddNTP可随机掺入正在延伸的DNA分子中。在DNA复制的原料中加入ddNTP,DNA分子复制时,若在DNA聚合酶的作用下连接的是ddNTP,则会由于ddNTP的3号碳位脱氧失去游离的—OH而使DNA链的延伸终止。下列相关叙述正确的是( )
A.与dATP结构类似的物质有dGTP、dCTP、dTTP、dUTP四种
B.在DNA复制的原料中加入ddNTP可用于对DNA分子进行测序
C.dATP去掉一个磷酸基团后转变成ddATP
D.ddATP因无法与上一个脱氧核苷酸形成氢键而使DNA链延伸终止
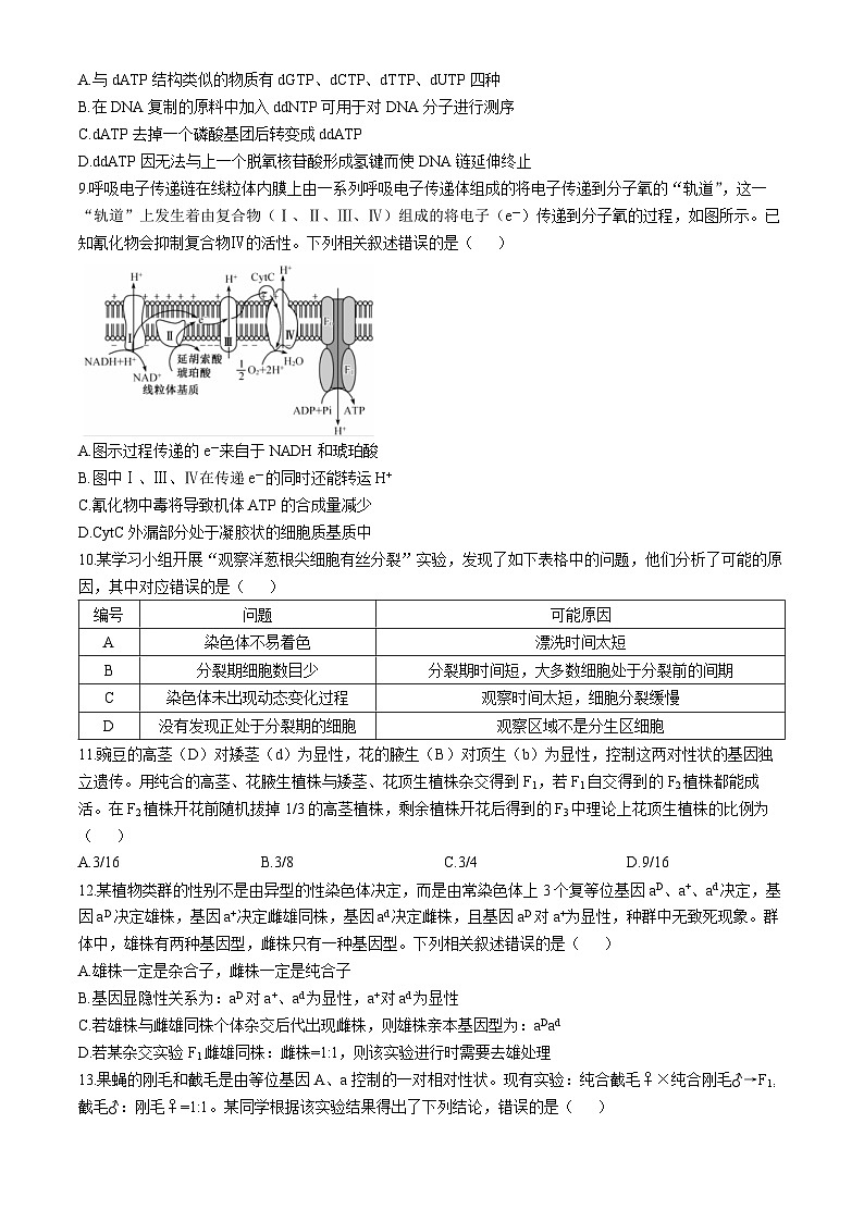
9.呼吸电子传递链在线粒体内膜上由一系列呼吸电子传递体组成的将电子传递到分子氧的“轨道”,这一“轨道”上发生着由复合物(Ⅰ、Ⅱ、Ⅲ、Ⅳ)组成的将电子(e-)传递到分子氧的过程,如图所示。已知氰化物会抑制复合物Ⅳ的活性。下列相关叙述错误的是( )
A.图示过程传递的e-来自于NADH和琥珀酸
B.图中Ⅰ、Ⅲ、Ⅳ在传递e-的同时还能转运H+
C.氰化物中毒将导致机体ATP的合成量减少
D.CytC外漏部分处于凝胶状的细胞质基质中
10.某学习小组开展“观察洋葱根尖细胞有丝分裂”实验,发现了如下表格中的问题,他们分析了可能的原因,其中对应错误的是( )
11.豌豆的高茎(D)对矮茎(d)为显性,花的腋生(B)对顶生(b)为显性,控制这两对性状的基因独立遗传。用纯合的高茎、花腋生植株与矮茎、花顶生植株杂交得到F1,若F1自交得到的F2植株都能成活。在F2植株开花前随机拔掉1/3的高茎植株,剩余植株开花后得到的F3中理论上花顶生植株的比例为( )
A.3/16B.3/8C.3/4D.9/16
12.某植物类群的性别不是由异型的性染色体决定,而是由常染色体上3个复等位基因aD、a+、ad决定,基因aD决定雄株,基因a+决定雌雄同株,基因ad决定雌株,且基因aD对a+为显性,种群中无致死现象。群体中,雄株有两种基因型,雌株只有一种基因型。下列相关叙述错误的是( )
A.雄株一定是杂合子,雌株一定是纯合子
B.基因显隐性关系为:aD对a+、ad为显性,a+对ad为显性
C.若雄株与雌雄同株个体杂交后代出现雌株,则雄株亲本基因型为:aDad
D.若某杂交实验F1雌雄同株:雌株=1:1,则该实验进行时需要去雄处理
13.果蝇的刚毛和截毛是由等位基因A、a控制的一对相对性状。现有实验:纯合截毛♀×纯合刚毛♂→F1:截毛♂:刚毛♀=1:1。某同学根据该实验结果得出了下列结论,错误的是( )
A.等位基因A、a不在常染色体上
B.果蝇的截毛对刚毛为隐性性状
C.等位基因A、a位于X染色体的非同源区段
D.F₁自由交配的子代中截毛雌果蝇占1/6
14.如图为雄性家兔(2N=44,基因型为AaXBY)精原细胞进行减数分裂过程中的四个细胞,图中表示这些细胞内着丝粒数与核DNA数之比及染色体组数的数量关系。下列相关叙述错误的是( )
A.图中丙细胞为次级精母细胞,不含有同源染色体
B.发生染色体互换可能使该家兔一个精原细胞产生四个不同类型的精子
C.图中甲细胞有22个核DNA分子,乙细胞有22对同源染色体
D.图中姐妹染色单体的分离可能发生在丙细胞→丁细胞过程中
15.如图是某种单基因遗传病(相关基因用A、a表示)的系谱图,Ⅰ-3不含有该致病基因。不考虑各种变异,下列相关叙述错误的是( )
A.该遗传病一定不是伴X染色体显性遗传病
B.Ⅲ-4为杂合子,其基因型与Ⅱ-5的基因型相同
C.第Ⅱ代中可能不含有致病基因的有Ⅱ-2、Ⅱ-7
D.基因型与Ⅲ-2相同的男性和Ⅲ-1婚配,生出患病孩子的概率为1/8
16.所有DNA被15N标记的细菌在含有14N的培养基中培养,培养到不同代数时收集细菌并裂解细胞,用密度梯度离心法分离,在紫外光下可以看到DNA分子形成的区带,图甲为密度不同的三种条带在试管中的分布位置。抽取亲代及子代的DNA离心分离,可能得到如图乙①~⑤所示的结果。下列相关叙述正确的是( )
A.1个亲代DNA复制两次得到4个DNA分子,离心所得的结果如图乙中的①
B.亲代DNA用图乙中的⑤表示,复制一次后得到的子一代用图乙中的④表示
C.1个亲代DNA复制3次得到8个DNA分子的离心结果可用图乙中的①表示
D.不论在含有14N的培养基中复制多少代,离心管中总有一定比例的15N-15N-DNA
二、非选择题:本题共5小题,共52分。
17.(9分)血脑屏障作为大脑和体循环间的结构性屏障,会阻止大分子和大多数小分子药物进入大脑,给中枢性疾病的治疗带来了困难。血脑屏障上高度表达的各种转运体能将各类营养物质(溶质分子)运输进入大脑内,如图所示。回答下列问题:
甲 乙 丙
(1)图甲中的溶质分子通过载体蛋白进入大脑内的运输方式是______,相比于图甲的运输方式,图乙中溶质分子运输的特点是______。
(2)已知图乙中的溶质分子是水。水在人体细胞中的存在形式有______,前者的生理作用有:①______;②______;③运输营养物质和代谢废物;④为细胞提供液体环境。水通过水通道蛋白运输的方式______(填“消耗”或“不消耗”)细胞内生化反应所释放的能量。
(3)图丙中溶质分子通过载体①逆浓度进入细胞不直接消耗细胞产生的ATP,推测其运输利用的能量是______。溶质分子的浓度差会影响其通过载体②出细胞的运输速率吗?______。
18.(11分)根据光合作用中植物固定CO2的方式,可将植物分为C3植物(通过C3途径固定CO2)和C4植物(除C3途径外,还可通过C4途径固定CO2如图)等类型。C1植物的叶肉细胞和维管束鞘细胞都含有叶绿体,但后者的叶绿体缺乏基粒。小麦是一种常见C3植物,高粱是一种常见C4植物。已知Rubisc可催化CO2与C5发生羧化反应,也可催化O2与C5发生加氧反应,两个反应存在竞争关系且受到CO2与O2浓度差的影响。回答下列问题:
(1)在实验室中提取小麦叶片中的色素常用试剂______;用层析液分离色素的原理为—______。
(2)白天小麦叶片的叶肉细胞合成ATP的场所有______。小麦叶片光反应过程产生的NADPH在暗反应中的作用是______。由图可知,高粱叶片中可与CO2发生反应从而固定CO2的物质有______。
(3)分析图可得,丙酮酸转化为PEP的过程属于______(填“吸能”或“放能”)反应。在干旱低CO2的环境下,C4植物生长得比C3殖物好,原因可能是______。
19.(11分)减数分裂是有性繁殖生物产生生殖细胞的重要方式,基因重组增加了群体遗传信息组合的多样性。图1为基因型是AABb(两对基因位于非同源染色体上)的某高等动物体内细胞分裂的示意图,图2、图3分别表示该动物细胞分裂过程中相关物质的变化情况。回答下列问题:
图1 图2 图3
(1)由图1甲细胞内产生的子细胞名称为______。在不考虑突变的情况下,该个体可产生______种生殖细胞。
(2)图3中______表示染色体,若进行的为减数分裂,其正确的排列顺序为a→______(用字母和箭头表示)。
(3)基因重组为一种可遗传的变异类型,可发生在______(时期),对应图2的______段、图3的______时期。
(4)该基因型的个体通过减数分裂产生了基因型为AAb的配子,请解释其原因可能为____________。
20.(11分)鹌鹑(性别决定为ZW型)是我国原产的一种鸟类,具有饲养简单,营养价值高等特点。科研人员发现,鹌鹑的Z染色体上存在两对等位基因B、b和D、d(B对b、D对d均为完全显性),这两对基因的相互作用可以决定鹌鹑的羽色。同时存在基因B、D时,羽色为栗羽;存在基因B,不存在基因D时表现为黄羽;当不存在基因B时,表现为白羽。回答下列问题:
(1)等位基因B、b和D、d的遗传是否符合自由组合定律?______(填“是”或“否”),原因是______。
(2)鹌鹑群体中,黄羽个体的基因型共______种;若纯合黄羽雄性鹌鹑与白羽雌性鹌鹑杂交,子代雄性鹌鹑的基因型为______。
(3)若某栗羽雄性鹌鹑A与黄羽雌性鹌鹑杂交,F1全为栗羽,则雄性鹌鹑A的基因型为______,F1自由交配得F2,F2雌性个体中的表型及比例为______。
(4)科研人员在利用栗羽雄性鹌鹑(ZBDZbd)与白羽雌性鹌鹑(ZbdW)进行杂交实验时,发现雌性后代中出现了三种羽色,请对该现象进行合理猜测,并写出具体解释(不考虑基因突变):______。
21.(10分)DNA超螺旋是在DNA双螺旋结构的基础上进一步螺旋化形成的螺旋结构。DNA超螺旋模式图、某DNA分子复制的过程分别如图1、图2所示。回答下列问题:
图1 图2
(1)超螺旋DNA分子的一条单链中相邻的碱基通过______相连接;这种连接方式的意义为______。
(2)与双螺旋DNA相比,超螺旋DNA______(填“有利于”或“不利于”)DNA进行复制,原因是:______。
(3)图2中前导链与后随链的延伸方向均为______(填“3'→5'”或“5'→3'”);若前导链的碱基组成是5'-ATCGGCTA-3',则其模板链的碱基组成是______,真核生物在DNA复制过程中往往会形成多个复制叉,其目的是______。
2024~2025学年高三10月质量检测卷·生物学
参考答案、提示及评分细则
1.D细胞学说揭示了动物和植物的统一性,从而阐明了生物界的统一性,并不是所有生物,A错误;内蒙古草原上所有的羊并不是同一物种,因此不属于种群结构层次,B错误;蛋白质虽具有活性,但并不能独立完成生命活动,不属于生命系统的结构层次,C错误;植物在生命系统的结构层次中不存在系统层次,D正确。
2.C多糖不一定都是由多个葡萄糖连接而成的(例如几丁质),且由葡萄糖形成多糖时连接方式未必相同(例如纤维素和淀粉中葡萄糖的连接方式不同),A错误;能与斐林试剂反应生成砖红色沉淀的糖是还原糖,蔗糖不是还原糖,B错误;一些糖类可以和蛋白质结合形成糖蛋白,一些糖类可以和脂质结合形成糖脂,糖蛋白和糖脂都可以存在于细胞膜上,C正确;相对于糖类,等量的脂肪含有较多能量,但维生素D和性激素等脂质不能氧化分解提供能量,D错误。
3.D不管是肌联蛋白、肌球蛋白还是肌动蛋白,组成它们的氨基酸都通过脱水缩合形成肽键来连接,连接方式相同,不同蛋白质的功能不同与组成它们的氨基酸种类、数量、肽链盘曲折叠方式及蛋白质的空间结构不同有关,A错误;与正常TTN相比,TTN-tv发生了截短变异,TTN-tv的氨基酸数量减少从而使肽键数减少,其空间结构也会因氨基酸数量减少而发生改变,B错误;食物中的蛋白质分解为氨基酸后才能被细胞摄取,心肌细胞不能直接摄取食物中的蛋白质,C错误;扩张型心肌病(DCM)的病因是TTN-tv引起细胞内蛋白的异常调控及表达,缺乏正常的TTN蛋白会导致心肌细胞的收缩力下降,因此清除TTN-tv和改善细胞内的蛋白调控机制是治疗DCM的思路之一,D正确。
4.A红细胞膜以磷脂双分子层为基本支架,磷脂分子不具有特异性,A错误;红细胞膜流动性的改变可能会影响细胞的形态和物质运输,B正确;氧化应激发生时红细胞膜的功能可能会发生改变,C正确;提高机体的抗氧化能力,在一定程度上能控制氧化应激造成的损伤,D正确。
5.DCST6先在游离的核糖体上,以氨基酸为原料开始多肽链的合成,再转移到粗面内质网继续其合成过程,A正确;真核细胞核糖体上合成的肽链经内质网和高尔基体加工形成分泌蛋白,B正确;CST6以胞吐的方式分泌到细胞外,胞吐过程需要消耗细胞呼吸所释放的能量,C正确;用3H标记亮氨酸的羧基,氨基酸在脱水缩合形成蛋白质过程中,会脱掉羧基上的—OH,生成水,故无法追踪蛋白质的运输途径,D错误。
6.C实验开始前将细胞放置于清水中,细胞会吸水膨胀,但由于细胞壁的保护作用,细胞不会涨破,A正确;t0~t1时间内,细胞失水导致细胞液浓度增加,吸水能力增强,B正确;细胞接触到外界溶液后便开始吸收外界溶液中的物质,并不是t1时刻开始的,C错误;细胞膜具有选择透过性,不能直接吸收蔗糖分子,因此换为蔗糖溶液后,不会出现如图所示现象,D正确。
7.C本实验的自变量为PPA的浓度和多酚的浓度,A正确;温度和pH都属于无关变量,各组之间应保持相同且适宜的原则,B正确;本实验只测试了0μg/mL、20μg/mL、100μg/mL浓度的多酚,不能说明100μg/mL浓度的多酚是抑制PPA活性的最适浓度,C错误;酶是活细胞产生的,其作用机理为降低反应所需的活化能,D正确。
8.B dNTP中与碱基相连的是脱氧核糖,而尿嘧啶(U)连接的是核糖,与dATP结构类似的物质有dGTP、dCTP、dTTP,没有dUTP,A错误;ddNTP可随机掺入正在延伸的DNA分子并可使DNA链的延伸终止,而四种脱氧核苷三磷酸(dNTP)可以正常参与合成DNA,在每个反应系统中加入四种不同的双脱氧核苷三磷酸(ddNTP),则ddNTP会使延长的核苷酸链选择性地在G、A、T或C处终止,这样可定位DNA链延伸到何处终止,可用于对DNA分子测序,B正确;ddNTP是移去dNTP接在脱氧核糖3号碳原子上的氧原子而产生的,dATP去掉一个磷酸基团得到的是dADP,C错误;ddATP使DNA链延伸终止的原因是ddNTP的3号碳位脱氧失去游离的—OH而不能与上一个脱氧核苷酸形成磷酸二酯键,D错误。
9.D图示过程发生在线粒体内膜上,是有氧呼吸的第三阶段,据图可知在此过程中沿“轨道”传递的e-来自NADH和琥珀酸,A正确;据图可知,能将H+从线粒体基质转运至线粒体内外膜之间的蛋白质有:Ⅰ、Ⅲ、Ⅳ,这三种蛋白质传递e-的同时也能转运H+,B正确;氰化物能抑制Ⅳ的活性,因此机体氰化物中毒时,转运到膜间隙的H+减少,导致线粒体内膜合成的ATP减少,C正确;线粒体为双层膜结构,线粒体基质位于内膜内侧,因此CytC外露部分应处于内膜外侧,即线粒体内外膜间隙中,D错误。
10.C染色体不易着色,可能是漂洗时间短导致解离液残留影响染色,A正确;分裂期细胞数目少,是因为大多数细胞还处于分裂前的间期,B正确;染色体未出现动态变化过程是因为在解离过程中细胞已经死亡,而不是观察时间短、细胞分裂慢所致,C错误;没有发现正在分裂的细胞,可能原因是取材不当,没有找到分生区的细胞,D正确。
11.B因F1都是花腋生,基因型都为Bb,自交所得的F2为1/4BB、2/4Bb、1/4bb,在F2随机拔掉的1/3高茎植株后,剩余植株群体中,花位置的基因型及比例仍是1/4BB、2/4Bb、1/4bb(也就是说,拔掉1/3的高茎植株不会影响剩余植株花的位置)。剩余的F2自交,F3出现花顶生(bb)的比例为2/4×1/4+1/4=3/8,B正确。
12.D根据ad决定雌株、aD决定雄株,且基因aD对a+为显性,种群中无致死现象,再根据雄株有两种基因型,雌株只有一种基因型,可知雄株一定是杂合子,雌株一定是纯合子,且aD对a+,ad为显性,a+对ad为显性,A、B正确;若雄株与雌雄同株个体杂交后代出现雌株,则雄株亲本基因型为aDad,雌雄同株亲本基因型为a+ad,C正确;若某杂交实验F1雌雄同株:雌株=1:1,则该实验进行时需要用雌雄同株个体做父本,不能去雄,D错误。
13.D后代中截毛、刚毛性状与性别相联系,说明这对基因不在常染色体上,A正确;若截毛为显性性状(A),则亲本雌果蝇为XAXA,则F1的雌雄果蝇都会得到来自母本的XA基因,那么子代都应为截毛性状,与实验结果不符,说明刚毛为显性性状、截毛为隐性性状,B正确;父本刚毛雄果蝇的基因型可能为XAY或XAYA(若基因A只在Y染色体上,则子代中的雄果蝇都为刚毛性状、雌果蝇都为截毛性状,这与实验结果不符),而母本截毛果蝇的基因型为XaXa。若父本为XAY,则与母本XaXa杂交后子代的基因型为XAXa(刚毛)和XaY(截毛),与实验结果相符;若父本为XAYA,则与母本XaXa杂交子代的基因型为XAXa(刚毛)、XaYA(刚毛),与实验结果不符,等位基因A、a位于X染色体的非同源区段,C正确;F1(XAXa,XaY)自由交配的子代中截毛雌果蝇(XaXa)占1/4,D错误。
14.C图中甲处于精原细胞DNA未复制时或减数分裂Ⅱ后期,乙处于减数分裂Ⅰ,丙处于减数分裂Ⅱ前、中期,丁处于减数分裂Ⅱ末期。丙细胞为次级精母细胞,不含有同源染色体,A正确;发生染色体互换可使该家兔一个精原细胞产生四个不同的精子,B正确;甲为精原细胞(DNA未复制)或减数分裂Ⅱ后期,有44个核DNA分子,乙为减数分裂Ⅰ前、中、后期的初级精母细胞(DNA已复制),有22对同源染色体,C错误;图中姐妹染色单体的分离可能发生在丙细胞→甲细胞→丁细胞过程中,D正确。
15.D Ⅰ-3、Ⅰ-4不患病,生出患病的Ⅱ-6,说明该病为隐性遗传病,又因为Ⅰ-3不含有致病基因,因此该病为伴X染色体隐性遗传病,A正确;Ⅱ-5的基因型为XAXa,Ⅱ-6的基因型为XaY,因此Ⅲ-4为杂合子,其基因型也为XAXa,B正确;第Ⅱ代中Ⅱ-1和Ⅱ-5的基因型均为XAXa,Ⅱ-2和Ⅱ-7的基因型可能为XAXA、XAXa,因此Ⅱ-2和Ⅱ-7可能不含有致病基因,C正确;基因型与Ⅲ-2相同的男性(XAY)和Ⅲ-1(XAXa)婚配,生出患病孩子(XaY)的概率为1/2×1/2=1/4,D错误。
16.A亲代DNA被15N标记后得到15N-15N-DNA,在含14N的培养基中培养复制两次,1个DNA复制得到4个DNA分子,由于DNA是半保留复制的,所得的4个DNA分子有两个是15N-14N-DNA,有两个是14N-14N-DNA,对应图乙中的①结果,A正确;亲代DNA为15N-15N-DNA,离心后位于最下端,对应图乙中的⑤,复制一次得到的子一代为15N-14N-DNA,离心后位于试管中部,对应图乙中的②,B错误;在1个亲代DNA复制3次得到的8个DNA分子中,有6个为14N-14N-DNA,位于试管上部,有2个为15N-14N-DNA,位于试管中部,离心结果用图乙中的③表示,C错误;DNA的复制方式为半保留复制,在含有14N的培养基中复制后的任何子代都不含15N-15N-DNA,D错误。
17.(除注明外,每空1分,共9分)
(1)协助扩散 溶质分子不与通道蛋白结合(2分)
(2)自由水和结合水(写“结合水和自由水”不得分) 良好的溶剂 参与细胞内的许多生物化学反应
不消耗
(3)Na+顺浓度产生的势能 会
18.(除注明外,每空1分,共11分)
(1)无水乙醇 色素在层析液中的溶解度不同,溶解度大的随层析液在滤纸上扩散的速度快,反之则慢(2分)
(2)细胞质基质、线粒体(或线粒体基质和线粒体内膜)、叶绿体(或叶绿体类囊体薄膜)(2分) 作为还原剂和提供能量 PEP和C5
(3)吸能 与Rubisc比,PEPC与CO2的亲和力更强,且C4植物暗反应在维管束鞘细胞叶绿体基质内进行,O2与CO2浓度差更大,更有利于CO2与Rubisc结合,有利于固定CO2产生有机物(合理即可,3分)
19.(除注明外,每空1分,共11分)
(1)次级卵母细胞和(第一)极体 2
(2)甲 c→b→(a→)d(2分)
(3)减数分裂Ⅰ前期(四分体时期)、减数分裂Ⅰ后期(2分) cd c
(4)减数分裂Ⅰ后期,(含有基因A的)同源染色体没有分离;或减数分裂Ⅱ后期,着丝粒分裂后(含有基因A的)姐妹染色单体没有分离(合理即可,2分)
20.(除注明外,每空1分,共11分)
(1)否 两对基因均位于Z染色体上(2分)
(2)3 ZBdZbD或ZBdZbd
(3)ZBDZBD 栗羽:黄羽=1:1(2分)
(4)栗羽雄性鹌鹑(ZBdZbd)在形成配子时出现了染色体互换现象,导致形成ZBD、ZBd、ZbD、Zbd四种配子,F1中雌性鹌鹑出现三种羽色(合理即可,3分)
解析:(2)存在基因B,不存在基因D时表现为黄羽,因此黄羽个体的基因型有ZBdZBd、ZBdZbd和ZBdW三种,纯合黄羽雄性鹌鹑(ZBdZBd)与白羽雌性鹌鹑(ZbDW或ZbdW)杂交,F1雄性鹌鹑的基因型为ZBdZbD或ZBdZbd。
(3)某栗羽雄性鹌鹑A与黄羽雌性鹌鹑杂交,F1全为栗羽,F1自由交配得F2,则雄性鹌鹑A为纯合子,基因型为ZBDZBD,F1的基因型为ZBDZBd、ZBDW,F2雌性个体中ZBDW(栗羽):ZBdW(黄羽)=1:1。
21.(除注明外,每空1分,共10分)
(1)—脱氧核糖—磷酸—脱氧核糖—(2分)确保了DNA分子的稳定性和遗传信息的准确传递(合理即可,2分)
(2)不利于超螺旋结构比双螺旋结构更为紧密,DNA复制先进行解螺旋,超螺旋的螺旋化加剧,不利于其解旋(合理即可,2分)
(3)5'→3' 5'-TAGCGAT-3' 加快复制速率编号
问题
可能原因
A
染色体不易着色
漂洗时间太短
B
分裂期细胞数目少
分裂期时间短,大多数细胞处于分裂前的间期
C
染色体未出现动态变化过程
观察时间太短,细胞分裂缓慢
D
没有发现正处于分裂期的细胞
观察区域不是分生区细胞
相关试卷
这是一份山西省三晋卓越联盟2024-2025学年高三上学期10月质量检测生物试卷,文件包含25-X-100C-生物ZQpdf、25-X-100C-高三生物daZQpdf等2份试卷配套教学资源,其中试卷共8页, 欢迎下载使用。
这是一份山西省三晋卓越联盟2025届高三上学期9月质量检测生物试题(扫描版附解析),文件包含山西省三晋卓越联盟2025届高三上学期9月质量检测生物pdf、山西省三晋卓越联盟2025届高三上学期9月质量检测生物答案pdf等2份试卷配套教学资源,其中试卷共8页, 欢迎下载使用。
这是一份生物丨山西省三晋卓越联盟2025届高三9月质量检测卷生物试卷及答案,共8页。