


自贡市旭川中学2025届高三上学期入学适应性考试化学试卷(含答案)
展开
这是一份自贡市旭川中学2025届高三上学期入学适应性考试化学试卷(含答案),共20页。试卷主要包含了单选题,填空题等内容,欢迎下载使用。
一、单选题
1.下列说法正确的是( )
A.液态HCl不导电,所以HCl是非电解质
B.的水溶液导电,所以是电解质
C.铜、石墨均导电,所以它们都是电解质
D.蔗糖在水溶液中和熔融时均不导电,所以蔗糖是非电解质
2.下列各组物质分类正确的是( )
A.AB.BC.CD.D
3.适度饮水有益于健康,但过量饮水使体内电解质浓度过低,会导致生理紊乱而引起“水中毒”。下列属于人体内常见电解质的是( )
A.二氧化碳B.氯化钠C.硫酸钡D.葡萄糖
4.KOH是我国古代纺织业常用于漂洗的洗涤剂。古代制取KOH的流程如下。
上述流程中没有涉及的化学反应类型是( )
A.化合反应B.分解反应C.置换反应D.复分解反应
5.铁、稀盐酸、澄清石灰水、氯化铜溶液是中学化学中常见的物质,四种物质间的反应关系如图所示,图中两圆相交部分①、②、③、④表示物质间的反应,其中对应的四种反应类型正确的是( )
A.复分解反应、复分解反应、化合反应、置换反应
B.复分解反应、置换反应、复分解反应、置换反应
C.复分解反应、复分解反应、置换反应、置换反应
D.分解反应、复分解反应、置换反应、置换反应
6.磁流体是电子材料的新秀,它既具有固体的磁性,又具有液体的流动性。制备时将含等物质的量的硫酸亚铁和硫酸铁的溶液混合,再滴入稍过量的氢氧化钠溶液,随后加入硫酸钠溶液,即可生成黑色的、分散质粒子直径在36~55nm的磁流体。下列说法中正确的是( )
A.该磁流体是一种纯净物
B.所得的磁流体为悬浊液
C.该磁流体很不稳定
D.所得的磁流体能产生丁达尔效应
7.下列离子方程式中,正确的是( )
A.大理石溶解于醋酸
B.澄清石灰水中加入CuSO4溶液混合
C.溶液和溶液混合
D.溶液中加入
8.食品抗氧化剂是能阻止或延缓食品氧化变质、提高食品稳定性和延长贮存期的食品添加剂。下列物质不属于食品抗氧化剂的是( )
A.糕点中的配料维生素C
B.方便面里的味精(谷氨酸钠)
C.葡萄酒中的少量二氧化硫
D.火腿肠中的少量亚硝酸钠
9.下列有关食品添加剂的说法正确的是( )
A.食盐可作调味剂,但不能作食品防腐剂
B.亚硝酸钠是一种防腐剂和护色剂,为增强其防腐效果,可在肉制品加入大量的亚硝酸钠
C.苏打是一种膨松剂,可用于制作面包
D.谷氨酸钠是一种增味剂,可增加食品的鲜味
10.某溶液中含有较大量的、、等3种阴离子,如果只取一次该溶液就能够分别将3种阴离子依次检验出来,下列实验操作顺序正确的是( )
①滴加溶液
②过滤
③滴加溶液
④滴加溶液。
A.①②④②③B.④②①②③C.①②③②④D.④②③②①
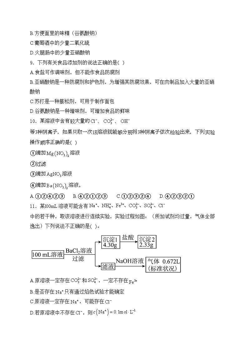
11.某l00mL溶液可能含有中的若干种,取该溶液进行连续实验,实验过程如图:(所加试剂均过量,气体全部逸出)下列说法不正确的是( )。
A.原溶液一定存在和,一定不存在
B.是否存在只有通过焰色试验才能确定
C.原溶液一定存在,可能存在
D.若原溶液中不存在,则
12.使用如图装置(搅拌装置略)探究溶液离子浓度变化,灯光变化不可能出现“亮→暗(或灭)→亮”现象的是( )
A.AB.BC.CD.D
13.对下列粒子组在溶液中能否大量共存的判断和分析均正确的是( )
A.AB.BC.CD.D
14.下列各组离子在给定溶液中能大量共存的是( )
A.在氨水中:
B.在氯化钠溶液中:
C.在醋酸溶液中:
D.在硝酸银溶液中:
15.下列实验操作、解释或结论均正确的是( )
A.AB.BC.CD.D
16.一定条件下,酸性溶液与发生反应,(Ⅱ)起催化作用,过程中不同价态含粒子的浓度随时间变化如下图所示。下列说法正确的是( )
A.(Ⅲ)不能氧化
B.随着反应物浓度的减小,反应速率逐渐减小
C.该条件下,(Ⅱ)和(Ⅶ)不能大量共存
D.总反应为:
17.常温下,下列各组离子在指定溶液中能大量共存的是( )
A.无色透明的溶液中:
B.的溶液中:
C.的溶液中:
D.能使甲基橙变红的溶液中:
18.下列有关和混合溶液的叙述正确的是( )
A.该溶液中,、、、可以大量共存
B.该溶液中,、、、可以大量共存
C.向该溶液中滴入少量溶液,反应的离子方程式为:
D.向该溶液中加入浓盐酸,每产生1ml,转移电子约为个
19.下列离子或分子组中,在相应的环境中一定能大量共存的是( )
A.AB.BC.CD.D
20.下列离子方程式书写正确的是( )
A.将足量硫化氢气体通入硫酸铁溶液中:
B.将过量通入NaClO溶液中:
C.用石灰乳吸收尾气:
D.向Mg(HCO3)2溶液中滴加少量NaOH溶液:
21.下列离子方程式书写正确的是( )
A.与过量氢氧化钠溶液反应的离子方程式:
B.向溶液中滴加溶液至沉淀完全:
C.向饱和溶液中通入足量:
D.溶液中滴加NaHS溶液:
22.下列反应的离子方程式正确的是( )
A.等浓度、等体积的溶液和溶液混合:
B.向血红色溶液中加入过量铁粉至溶液褪色:
C.向氨的氯化钠饱和溶液中通入足量
D.用石墨电极电解溶液:
23.下列离子方程式书写正确的是( )
A.向NaOH稀溶液中通入过量气体:
B.向溶液中滴加稀硝酸:
C.向溶液中滴加澄清石灰水:
D.向中加入浓盐酸:
24.下列过程中的化学反应对应的离子方程式正确的是( )
A.胶体的制备:
B.向大理石上滴加浓硝酸:
C.向含有明矾溶液中滴加溶液至沉淀的物质的量最大
D.向含有的溶液中通入一定量氯气发生反应,当转移电子数为时:
25.下列离子方程式与所给事实不相符的是( )
A.用K3[Fe(CN)6]检验FeSO4中的Fe2+离子:
B.一元弱酸次磷酸(H3PO2)与足量的KOH溶液反应:
C.向ZnS白色悬浊液中滴入CuSO4溶液生成黑色CuS沉淀:
D.向明矾[KAl(SO4)2]溶液中滴加Ba(OH)2溶液,恰好使沉淀完全:
二、填空题
26.填空。
(1)①基态的电子云轮廓图的形状为_________。
②基态P原子的价层电子轨道表示式为_________,P原子核外电子有_________种空间运动状态
(2)某种离子液体的阳离子的结构简式如下,阴离子为。
①N、F、P三种元素的第一电离能由大到小的顺序为_________。
②该阳离子中,带“*”的C原子的杂化轨道类型为_________杂化。
③根据VSEPR模型,的中心原子上的价层电子对数为_________,离子空间结构为_________。
27.填空。
(1)与许多金属离子或形成的化合物有广泛的用途。与形成的化合物可以作为锂离子电池的电极材料。
①价电子排布式:_________。
②化合物中的化学键类型有_________(填字母)。
a.离子键
b.极性共价键
c.非极性共价键
d.金属键
e.配位键
(2)因其良好的锂离子传输性能可作锂电池的固体电解质,其晶胞结构示意图如图所示,晶胞的边长为。
①晶胞中的“O”代表_________(填“”或“”)。
②距离最近的有_________个。
③已知的摩尔质量是,阿伏加德罗常数为。该晶体的密度为_________。
参考答案
1.答案:D
解析:D项,电解质是溶于水溶液中或在熔融状态下就能够导电的化合物,蔗糖在水溶液和熔融状态下都不导电,所以蔗糖为非电解质,故D项正确;
A项,HCl溶于水的溶液能导电,属于电解质,故A项错误;
B项,是非电解质,溶于水生成,是电解质,其电离产生了自由移动的离子,所以能导电,故B项错误;
C项,单质既不是电解质也不是非电解质,故C项错误。
综上所述,本题正确答案为D。
2.答案:B
解析:A.纯碱是碳酸钠,属于盐,故A错误;
B.各物质归类正确,故B正确;
C.熟石膏属于盐,故C错误;
D.二氧化碳属于氧化物,石灰石属于盐,故D错误;
答案选B。
3.答案:B
解析:氯化钠、硫酸钡属于电解质,二氧化碳、葡萄糖属于非电解质:但人体内常见的电解质是氯化钠。
4.答案:C
解析:由制备流程可知,发生的分液依次为、、,其反应类型分别为分解反应、化合反应、复分解反应,没有涉及置换反应;
故选C。
5.答案:C
解析:本题图形中物质间的反应分别为①(复分解反应);
②(复分解反应);
③(置换反应);
④(置换反应)。
故答案选:C。
6.答案:D
解析:根据题意分析可知:磁流体分散系分散质粒子直径在36~55nm,属于胶体的范畴,具备胶体的性质。
A.磁流体分散系分散质粒子直径在36~55nm,属于胶体分散系,为混合物,A错误;
B.分散质粒子直径在36~55nm之间,所得分散系为胶体,所以不是悬浊液,B错误;
C.磁流体分散系分散质粒子直径在36~55nm,属于胶体,是一种介稳分散系,C错误;
D.该分散性属于胶体,胶体有丁达尔效应,所以当一束强光通过此磁流体时会出现光亮的通路,D正确;
故合理选项是D。
7.答案:C
解析:A.醋酸是弱酸,必须写化学式,正确的离子方程式为,选项A错误;
B.生成的硫酸钙是微溶物,离子方程式中也应体现出硫酸钙的生成,选项B错误;
C.硫酸氢钠为强酸的酸式盐,全部电离,选项C正确;
D.反应的离子方程式应为:,选项D错误。
答案选C。
8.答案:B
解析:维生素C、二氧化硫以及亚硝酸钠都就有还原性,可与氧气发生氧化还原反应而阻止或延缓食品氧化变质、提高食品稳定性和延长贮存期,而谷氨酸钠为调味剂,不作抗氧化剂;
故选B。
9.答案:D
解析:A.食盐既可以作调味剂,又可以腌制肉制品,可以作防腐剂,A错误;
B.亚硝酸钠有毒性,肉制品中加入量不能超出使用最大量,,B错误;
C.苏打为,不可以作膨松剂,作膨松剂制面包的是小苏打,即,C错误;
D.谷氨酸钠即味精可以作食品的增味剂,D正确;
故选D。
10.答案:B
解析:检验氯离子选择硝酸银溶液,检验氢氧根离子选择硝酸镁溶液,检验碳酸根离子选择硝酸钡溶液;而硝酸银溶液与氯离子、碳酸根离子都生成白色沉淀,而与氢氧根离子结合生成的氢氧化银不稳定,所以不能先检验氯离子;硝酸镁溶液与碳酸根离子和氢氧根离子均能生成白色沉淀;硝酸钡溶液只与碳酸根离子生成白色的碳酸钡沉淀,所以先检验碳酸根离子再检验氢氧根离子,最后检验氯离子。实验顺序为滴加硝酸钡溶液至沉淀不再产生,过滤;再滴加硝酸镁溶液至沉淀不再产生,过滤;最后加入硝酸银溶液。
11.答案:B
解析:A.原溶液一定存在、、,一定不存在,故A项说法正确;
B.由上述分析可知,溶液中一定存在,故B项说法错误;
C.由上述分析可知,原溶液一定存在,可能存在,故C项说法正确;
D.若原溶液中不存在,则,故D项说法正确;
综上所述,说法不正确的是B项,故答案为B。
12.答案:D
解析:D.与氨水发生离子反应:,反应后自由移动的离子浓度增大,溶液导电能力增强,灯泡更明亮,不出现亮—灭(或暗)—亮的变化,D符合题意;
故合理选项是D。
13.答案:B
解析:与不能大量共存,反应生成的氢氧化铝不溶于弱碱,其反应的离子方程式为,故A错误;与不能大量共存,其反应的离子方程式为,故B正确;催化使加速分解,与能大量共存,故C错误;能将乙醇氧化,二者不能大量共存,故D错误。
14.答案:C
解析:氨水呈碱性,不能大量存在,且均与发生反应生成沉淀,A错误;在中性溶液中,不能大量存在,且与均能反应而不能大量共存,B错误;溶液中不能大量存在,D错误。
15.答案:A
解析:A.检验氯离子用硝酸银溶液,但碘离子的存在对氯离子的检验有干扰,因此用将碘离子氧化为碘单质并用萃取,此时上层液体中不含碘离子,再加硝酸酸化的硝酸银溶液有白色沉淀产生,则表明溶液中含有氯离子,故A正确;
B.均可与盐酸反应,生成能使澄清石灰水变浑浊的气体,故B错误;
C.检验亚铁离子应先加KSCN溶液,溶液未变红,再通入氯气,溶液变红,证明有,故C错误;
D.碘酸钾遇淀粉不能变蓝色,故D错误;
答案:A
16.答案:C
解析:开始一段时间(大约13min前)随着时间的推移Mn(Ⅶ)浓度减小直至为0,Mn(Ⅲ)浓度增大直至达到最大值,结合图像,此时间段主要生成Mn(Ⅲ),同时先生成少量Mn(Ⅳ)后Mn(Ⅳ)被消耗;后来(大约13min后)随着时间的推移Mn(Ⅲ)浓度减少,Mn(Ⅱ)的浓度增大;据此作答。
A.由图像可知,随着时间的推移Mn(Ⅲ)的浓度先增大后减小,说明开始反应生成Mn(Ⅲ),后Mn(Ⅲ)被消耗生成Mn(Ⅱ),Mn(Ⅲ)能氧化,A项错误;
B.随着反应物浓度的减小,到大约13min时开始生成Mn(Ⅱ),Mn(Ⅱ)对反应起催化作用,13min后反应速率会增大,B项错误;
C.由图像可知,Mn(Ⅶ)的浓度为0后才开始生成Mn(Ⅱ),该条件下Mn(Ⅱ)和Mn(Ⅶ)不能大量共存,C项正确;
D.为弱酸,在离子方程式中应以化学式保留,总反应为,D项错误;
答案选C。
17.答案:B
解析:呈棕黄色,且与会发生络合反应而不能大量共存,A错误;的溶液呈碱性,、彼此不反应,且均与不反应,在碱性溶液中能大量共存,B正确;的溶液中,亚铁离子会与高锰酸根离子发生氧化还原反应而不能大量共存,C错误;能使甲基橙变红的溶液呈酸性,碳酸氢根离子在酸性溶液中不能大量存在,D错误。
18.答案:D
解析:A.和NaCl混合溶液中,氢离子会和次氯酸根离子结合成弱酸次氯酸,次氯酸可以把溴离子氧化为溴单质,不可以大量共存,故A错误;
B.NaClO和NaCl混合溶液中氯离子和银离子会生成氯化银沉淀,不共存,故B错误;
C.滴入少量溶液,亚铁离子被氧化为铁离子,铁离子和次氯酸根离子发生双水解会生成氢氧化铁沉淀,离子方程式为,故C错误;
D.加入浓盐酸,发生反应方程式为,根据方程式知,每生成1ml氯气转移电子1ml,数目约为个,故D正确;
故选D。
19.答案:B
解析:B.、之间在碱性溶液中不发生氧化还原反应,在溶液中能大量共存,故B正确;
答案为B。
20.答案:C
解析:A.足量硫化氢气体通入硫酸铁溶液中发生氧化还原反应生成和S,离子反应为,故A错误;
B.次氯酸钠溶液中通入过量的气体发生氧化还原反应,离子方程式为,故B错误;
C.石灰乳要保留化学式,离子方程式为,故C正确;
D.溶液中加入少量的NaOH溶液,因为氢氧化镁比碳酸镁更难溶,因此仅生成氢氧化镁沉淀,故离子方程式为,故D错误;
答案选C。
21.答案:B
解析:A.与过量氢氧化钠溶液反应的离子方程式为,故A错误;
B.向溶液中滴加溶液至沉淀完全,、反应比为1:2,反应的离子方程式为,故B正确;
C.向饱和溶液中通入足量生成碳酸氢钠沉淀,反应的离子方程式为,故C错误;
D.溶液中滴加NaHS溶液,和发生氧化还原反应,,故D错误;
选B。
22.答案:C
解析:A.等浓度、等体积的溶液和溶液混合生成沉淀,故离子方程式为,A错误;
B.为弱电解质,在其溶液中加入过量铁粉至溶液褪色,生成:,B错误;
C.氨的氯化钠饱和溶液中通入足量,C正确;
D.用惰性石墨电极电解溶液,阳极的电极材料不参与反应,反应的离子方程式为,D错误;
答案选C。
23.答案:D
解析:A.向NaOH稀溶液中通入过量气体生成碳酸氢钠:,A错误;
B.电荷不守恒,应该为,B错误;
C.澄清石灰水在写离子方程式时拆成离子形式,即,C错误;
D.高锰酸钾和浓盐酸反应:,D正确。
答案选D。
24.答案:B
解析:A.胶体的制备是将饱和氯化铁溶液逐滴加入沸水中,反应的离子方程式为,A错误;
B.向大理石上滴加浓硝酸发生的反应为碳酸钙与浓硝酸反应生成硝酸钙、二氧化碳和水,反应的离子方程式为,B正确;
C.向含有明矾溶液中滴加溶液至沉淀的物质的量最大发生的反应为硫酸铝钾溶液与氢氧化钡溶液反应生成氢氧化铝沉淀、硫酸钡沉淀和硫酸钾,反应的离子方程式为,C错误;
D.向含有的溶液中通入一定量氯气发生反应,当转移电子数为时,溶液中的亚铁离子恰好与氯气反应生成铁离子和氯离子,反应的离子方程式为,D错误;
故选B。
25.答案:D
解析:A.用铁氰化钾检验溶液中亚铁离子的反应为溶液中亚铁离子与铁氰酸根离子、钾离子反应生成蓝色沉淀,反应的离子方程式为,故A正确;
B.一元弱酸次磷酸溶液足量的氢氧化钾溶液反应生成次磷酸钾和水,反应的离子方程式为,故B正确;
C.向硫化锌白色悬浊液中滴入硫酸铜溶液生成黑色硫化铜沉淀发生的反应为硫化锌与硫酸铜溶液反应生成硫酸锌和硫化铜,反应的离子方程式为,故C正确;
D.向明矾溶液中加入滴加氢氧化钡溶液恰好使硫酸根离子完全沉淀发生的反应为硫酸铝钾溶液与氢氧化钡溶液反应生成偏铝酸钾、硫酸钡沉淀和水,反应的离子方程式为,故D错误;
故选D。
26.答案:(1)球形;;9
(2)F、N、P;;6;正八面体形
解析:(1)①基态Li+核外电子排布式为,其1s电子云轮廓图的形状为球形;
②基态P原子的电子排布式为,价层电子排布式为,价层电子轨道表示式为,P原子的核外共有9个原子轨道排了电子,故P原子核外电子有9种空间运动状态;
(2)①非金属性:F>N>P,则电负性:F>N>P;
②该阳离子中,带“*”的C原子形成3个σ键且无孤电子对,为杂化;
③的中心原子P上的价层电子对数为6+=6,不含有孤电子对,离子空间结构为正八面体形。
27.答案:(1);abe
(2);4;
解析:(1)①Fe元素为26号元素,其基态Fe原子的价电子排布式为;
②化合物中与[FeF6]3-存在离子键,内存在N—H极性共价键和配位键,故化合物中的化学键类型有离子键、极性共价键、配位键,答案为abe;
(2)①晶胞中8个“O”位于体内,黑球位于顶点和面心,个数为,“O”:黑球=8:4=2:1,根据化学式可知,“O”为,黑球为;
②由图可知,Li+连接4个,即距离最近的有4个;
③由图可知,一个晶胞含有4个,晶胞质量为,晶胞体积为,晶体密度==。
选项
酸
碱
盐
氧化物
A
硫酸
纯碱
石膏
铁红
B
氢硫酸
烧碱
纯碱
生石灰
C
碳酸
熟石膏
小苏打
二氧化碳
D
二氧化碳
苛性钾
食盐
石灰石
选项
A
B
C
D
试剂a
试剂b
选项
粒子组
判断和分析
A
不能大量共存,因发生反应
B
不能大量共存,因发生反应
C
能大量共存,粒子间不反应
D
能大量共存,粒子间不反应
选项
实验目的
操作
结论或解释
A
检验、混合溶液中的
取待测液少许,加入过量的溶液,再加振荡静置;取上层清液,向其中加入硝酸酸化的溶液
液体分层,加入硝酸酸化的,溶液有白色沉淀产生,则溶液中含
B
检验某溶液中有无
取待测液少许,加入盐酸,有气体放出,将气体通入澄清石灰水中
澄清石灰水变浑浊,则含
C
检验溶液中的
取待测液少许,先通入氯气,再加KSCN溶液
溶液变红色,则含
D
检验食盐中是否含
取少量食盐溶于水,加少量淀粉
溶液变蓝色,则含
选项
环境要求
离子或分子
A
溶液中
B
滴加石蕊溶液显蓝色的溶液中
C
水电离产生的的溶液
、、、K+
D
氯气中
相关试卷
这是一份四川省自贡市旭川中学2024-2025学年高三上学期开学考试化学试卷(Word版附解析),文件包含四川省自贡市旭川中学2024-2025学年高三上学期开学考试化学试题Word版含解析docx、四川省自贡市旭川中学2024-2025学年高三上学期开学考试化学试题Word版无答案docx等2份试卷配套教学资源,其中试卷共27页, 欢迎下载使用。
这是一份四川省自贡市荣县中学校2024-2025学年高三上学期开学考试 化学试卷(解析版),共18页。试卷主要包含了选择题,非选择题等内容,欢迎下载使用。
这是一份四川省部分学校2025届高三上学期入学摸底考试化学试卷,文件包含扫描件_化学试卷pdf、扫描件_化学参考答案pdf等2份试卷配套教学资源,其中试卷共13页, 欢迎下载使用。