





所属成套资源:新高考地理二轮复习讲练测专题 (2份,原卷版+解析版)
新高考地理二轮复习讲练测专题06 自然地理环境的整体性与差异性(含生物与环境、冻土)(练习)(2份,原卷版+解析版)
展开
这是一份新高考地理二轮复习讲练测专题06 自然地理环境的整体性与差异性(含生物与环境、冻土)(练习)(2份,原卷版+解析版),文件包含新高考地理二轮复习讲练测专题06自然地理环境的整体性与差异性含生物与环境冻土练习原卷版docx、新高考地理二轮复习讲练测专题06自然地理环境的整体性与差异性含生物与环境冻土练习解析版docx等2份试卷配套教学资源,其中试卷共32页, 欢迎下载使用。
(2023上·湖南·高三校联考)归一化植被指数(NDVI)主要用于检测植被生长状态和植被覆盖度。黄河源头区位于青藏高原东北部,主要地表覆被为高寒草甸和高寒草原。以往研究表明,黄河源头区多年冻土面积2.5×104km2,约占85.2%。在气候变暖和人类活动影响下,源区多年冻土地温普遍升高。据此完成下面小题。
1.随着气候变暖,黄河源头冻土区显著退化,其具体表现,错误的是( )
A.多年冻土分布下界抬升B.地温升高,活动层变薄
C.冻结期缩短,融化期延长D.岛状多年冻土消失
2.植被对地面温度具有削减作用,其作用大小与季节相关。研究表明,该地 NDVI与年均地面温度和夏季地面温度负相关,与冬季地面温度正相关,这是因为( )
①夏季植被通过反射太阳辐射,降低土地温度,起冷却作用
②夏季植被通过蒸腾作用减少对太阳辐射的吸收,降低土地温度,起冷却作用
③冬季植被降低近地表风速,减少地表散热,对土体起保温作用
④冬季植被的枯枝落叶覆盖在地表,对土体起保温作用
A.①②③B.②③④C.①②④D.①③④
【答案】1.B 2.A
【解析】1.根据所学知识,全球气候变暖,使得地温升高,导致多年冻土分布下界抬升,A不符合题目要求。由于气候变暖,使得多年冻土融化增多,导致活动层变厚,B符合题目要求。全球气候变暖,使得冻土的冻结期缩短,融化期延长,C不符合题目要求。全球气候变暖,使得地温升高,导致岛状多年冻土融化后消失,D不符合题目要求。故选B。
2.根据所学知识,夏季时植被茂盛,植被在夏季通过反射太阳辐射,减少了地面吸收太阳辐射的量,降低了土地温度,对地表起了冷却作用,因此①正确;夏季时,植被通过蒸腾作用减少对太阳辐射的吸收,从而降低了土地温度,对地表起了冷却作用,因此②正确;由于植被的阻挡,使得冬季使地表风速降低,从而减少了地表散热,对土体起保温作用,因此③正确;由材料可知,该地主要的地表覆被为高寒草甸和高寒草原,冬季时无落叶,因此④错误。综上所述,A项正确,BCD错误。故选A。
【点睛】遥感影像中,近红外波段的反射值与红光波段的反射值之差比上两者之和,被称为归一化植被指数(NDVI)。植被指数可以检测植被生长状态、植被覆盖度等,并能反映出植物冠层的背景影响,如土壤、潮湿地面、雪、枯叶、粗糙度等,且与植被覆盖有关。
(2023上·山东济南·高三统考期中)土壤水分亏缺度是指土壤中的水分含量低于植物生长所需的最低水分量。为了研究不同植被类型与土壤水分的关系,更好的利于生态恢复,在黄土高原西部某研究区内选择5种典型植被类型(刺槐和侧柏属乔木;木枣和柠条属灌木)为研究对象,测量得到不同植被类型的土壤水分亏缺度(图)。完成下面小题。
3.各植被类型的土壤水分都存在亏缺的深度及影响因素是( )
A.0~20cm蒸发B.30~50cm下渗C.60~70cm降雨D.90~100cm蒸腾
4.该研究区内最为合理的植被恢复方式是( )
A.植树B.栽灌木C.种草D.自然演化
【答案】3.A 4.C
【分析】3.土壤贮水亏缺度为正值时,表示 土壤中的水分含量低于植物生长所需的最低水分量。由图可知,土壤深度为0~20cm时,5种典型植被的土壤贮水亏缺度均为正值,说明此土壤深度范围土壤水分都存在亏缺,且该深度较浅易受外部气温的影响,蒸发量较大,造成土壤水分存在亏缺,A正确;土壤深度为30~50cm时,5种典型植被的土壤贮水亏缺度都出现负值的情况,且40cm处负值达到了最大值,说明此土壤深度范围土壤水分几乎不存在亏缺,B错误;土壤深度为60~70cm时,草地和木枣的土壤贮水亏缺度为负值,土壤水分不存在亏缺,C错误;土壤深度为90~100cm时,草地的土壤贮水亏缺度为负值,土壤水分不存在亏缺,且此土壤深度范围受外部蒸腾作用影响较小,D错误。综上所述,A正确,BCD错误,故选A。
4.由图可知,在黄土高原西部某研究区选择的5种典型植被,草地的土壤贮水亏缺度是最低的,且在土壤深度20cm以下为负值,说明 生长所需的最低水分最少,更适应半湿润向半干旱过渡的黄土高原西部地区,最为合理的植被恢复方式,C正确,ABD错误,故选C。
【点睛】中国半湿润区与半干旱区的分界线为400毫米年等降水量线,大致沿大兴安岭一张家口一兰州一拉萨一喜马拉雅山脉东端一线。
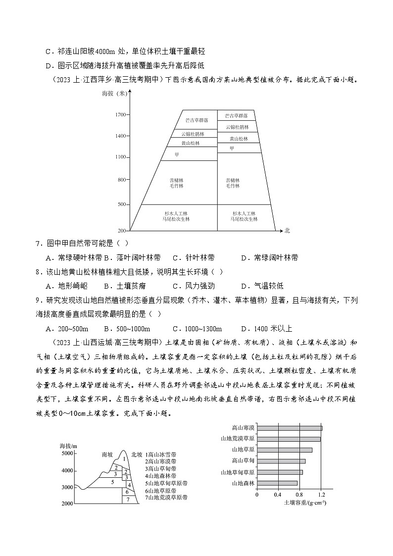
(2023上·辽宁丹东·高三统考期中)土壤容重指一定容积的土壤烘干后质量与烘干前体积的比值,有机质含量较高的土壤疏松多孔。东祁连山某区域海拔2800-4000米范围内植被以高寒草甸为主,当地阳坡、阴坡土壤容重随海拔升高发生较大变化(下图)。完成下面小题。
5.图中阳坡、阴坡土壤容重差异的主要影响因素是( )
A.地形坡度B.土壤厚度C.土壤水分D.成土母质
6.据图推测下列说法正确的是( )
A.祁连山阴坡2800m处,土壤水分条件最好
B.祁连山阴坡3200m处,土壤有机质含量最少
C.祁连山阳坡4000m处,单位体积土壤干重最轻
D.图示区域随海拔升高植被覆盖率先升高后降低
【答案】5.C 6.D
【分析】本组选择题以东祁连山某区域的土壤容重为背景材料设置题目,主要考查学生对土壤等相关知识的掌握,考查学生的获取和解读地理信息、调动和运用地理知识、基本技能的能力,考查学生的区域认知、综合思维等学科核心素养。
5.由材料可知,土壤容重是指一定容积的土壤烘干后的质量与烘干前体积的比值,所以土壤的水分越多,则土壤容重就越小。由图可知,整体而言阴坡的土壤容重更小。该区域地处西北内陆,气候干旱,降水少,而阴坡受太阳辐射的影响小,土壤蒸发小,土壤水分含量较阳坡更多,土壤容重更小,因此阳坡、阴坡土壤容重差异的主要影响因素是土壤水分的差异,因此C项正确。材料信息无法判断阴坡、阳坡的地形坡度、土壤厚度以及成土母质的差异,因此ABD错误。故选C。
6.由上题可知,土壤的水分越多,土壤容重就越小。而土壤容重越小,土壤的含水率就越高,越有利于植被的生长,由图可知,随着海拔的升高,该区域的土壤容重先降低后升高,表明含水率先升高后降低,因而被覆盖率也应先升高后降低,所以D项正确。图中祁连山阴坡2800m处的土壤容重并不是最小,说明在此处的土壤水分条件不是最好,因此A项错误。祁连山阴坡3200m处的土壤容重最小,说明此处的土壤含水率最高,植被覆盖率最高,而有机质来源于植被的枯枝落叶,所以此处的土壤有机质含量最高,因此B项错误。祁连山阳坡4000m处的土壤容重数值最大,说明在此处的土壤烘干后质量最大,因此其单位体积土壤干重最大,所以C项错误。故选D。
【点睛】影响土壤肥力的主要因素有:成土母质(决定了土壤矿物质成分和养分状况)、生物因素(有机质的提供以及土壤中的微生物对有机质的分解速度)、气候因素(湿热地区土壤化学风化作用以及淋溶作用强,冷湿环境有利于土壤有机质的积累)、时间因素(影响土壤层的厚度)以及人为因素等。
(2023上·江西萍乡·高三统考期中)下图示意我国南方某山地典型植被分布。据此完成下面小题。
7.图中甲自然带可能是( )
A.常绿硬叶林带B.落叶阔叶林带C.针叶林带D.常绿阔叶林带
8.该山地黄山松林植株粗大且低矮,说明其生长环境( )
A.地形崎岖B.土壤贫瘠C.风力强劲D.气温较低
9.研究发现该山地自然植被形态垂直分层现象(乔木、灌木、草本植物)显著,且与海拔有关,下列海拔高度垂直成层现象最明显的是( )
A.200~500mB.500~1000mC.1000~1300mD.1400米以上
【答案】7.B 8.C 9.C
【分析】7.根据图示信息可知,甲位于毛竹林和黄山松林之间,毛竹林为常绿阔叶林,黄山松林为针叶林,随着海拔高度升高,热量条件逐渐变差,所以甲应为落叶阔叶林,B正确,CD错误;我国没有常绿硬叶林分布,A错误。所以选B。
8.黄山松林生长位置海拔较高,地形崎岖、土壤贫瘠、气温较低是其生长环境的特点,但该山地黄山松林植株粗大且低矮不能反映这些特点,ABD错误;植株粗大且低矮,说明其生长环境风力较大,植株为了抵御风力作用,植株变得粗大、低矮,C正确。所以选C。
9.根据图示信息可知,200—500m为人工林,自然植被形成垂直分层较差,A错误;500—1000m为毛竹林,毛竹林内灌木、草本植物较少,自然植被形成垂直分层较差,B错误;根据第一题分析可知,1000—1300m为落叶阔叶林,该地海拔较高,受人类活动影响较小,落叶阔叶林下有灌木和草本植物,自然植被形成垂直分层显著,C正确;1400米以上为乔木较少,自然植被形成垂直分层较差,D错误。所以选C。
【点睛】在稳定的植被中,不同种类的植物群体,通过争夺阳光的生存竞争,占据一定的垂直空间,从而形成分层明显的垂直结构。气温越高、降水量越多的地方,植被高度越大,植物种的数量越多,垂直结构越丰富。
(2023上·山西运城·高三统考期中)土壤是由固相(矿物质、有机质)、液相(土壤水或溶液)和气相(土壤空气)三相物质组成的。土壤容重是指一定容积的土壤(包括土粒及粒间的孔隙)烘干后的重量与同容积水的重量的比值,它与土壤质地、土壤水分、压实状况、土壤颗粒密度、土壤有机质含量及各种土壤管理措施有关。科研人员在野外调查祁连山中段山地表层土壤容重时发现:不同植被类型下,土壤容重不同。左图示意祁连山中段山地南北坡垂直自然带谱,右图示意祁连山中段不同植被类型0~10cm土壤容重。完成下面小题。
10.与海拔同为3200米的山地北坡相比,南坡的土壤容重特点及原因分析正确的是( )
A.南坡土壤容重大;南坡冰雪融水多,土壤含水多
B.南坡土壤容重大;南坡生物量较低
C.南坡土壤容重小;南坡蒸发强,土壤含水较少
D.南坡土壤容重小;南坡土壤有机质含量较高
11.下列农业生产措施中,能显著降低土壤容重,提高土壤生产力的是( )
①秸秆还田 ②培育良种 ③间作套种 ④地膜覆盖
A.①②B.②③C.③④D.①④
【答案】10.B 11.D
【解析】10.根据材料中关于土壤容重的概念和所学土壤肥力知识可知,有机质含量高、含水量较大,疏松多孔的土壤容重小,土壤生产力较高。据图可知,南坡海拔3200米处为山地草甸草原带,北坡同海拔为山地森林带,南坡生物量较北坡低,使得土壤有机质含量低,所以南坡的土壤容重较大,CD错误。南坡为阳坡,蒸发较北坡强,所以南坡土壤含水较少,生物量较低,A错误,B正确。故选B。
11.结合所学知识,秸秆还田能够增加土壤有机质,地膜覆盖可以保持土壤的水分,都可以降低土壤容重,提高土壤生产力,①④正确;培育良种提高了种子的品质,对土壤没有影响,②错误;间作套种,主要提高了土地复种指数,提高了土地利用率,③错误。①④组合正确,故选D。
【点睛】土壤是指地球表面的一层疏松的物质,由各种颗粒状矿物质、有机物质、水分、空气、微生物等组成,能生长植物。土壤由岩石风化而成的矿物质、动植物、微生物残体腐解产生的有机质、土壤生物(固相物质)以及水分(液相物质)、空气(气相物质)、氧化的腐殖质等组成。
(2023·四川达州·统考一模)海洋性冰川是指发育于降水丰沛的海洋性气候地区的冰川,欧洲补给多,消融重大,移动速度快,冰川作用较强。雅鲁藏布江流域是我国海洋性冰川分布的典型代表,在这里冰川与绿树并存,被称为“冰绿之地”,几乎所有山谷冰川的末端都深深扎进了森林之中。据此,完成下面小题。
12.冰川末端出现在森林之中,是因为( )
A.冰川前进快于消融B.冰川补给量大
C.坡度较小利于积雪D.冰川消融量大
13.冰川末端的森林最可能是( )
A.热带雨林B.常绿阔叶林C.落叶阔叶林D.针叶林
14.我国还可能出现“冰绿之地”的地区是( )
A.长白山区B.秦岭地区C.横断山区D.天山山脉
【答案】12.A 13.D 14.C
【解析】12.由材料可知,海洋性冰川是指发育于降水丰沛的海洋性气候地区的冰川,冰川补充速度快,冰川作用较强。雅鲁藏布江流域是我国海洋性冰川分布的典型代表,在这里冰川与绿树并存,被称为“冰绿之地”,几乎所有山谷冰川的末端都深深扎进了森林之中。冰川末端出现在森林之中,是因为冰川前进快于消融,A正确。冰川补给量大,冰川消融量大,坡度较小利于积雪,都不是冰川末端出现在森林之中的原因,BCD错误。故选A。
13.雅鲁藏布江流域位于青藏高原,冰川末端深入森林,说明森林所处的海拔高,森林最可能是针叶林,D正确。热带雨林、常绿阔叶林、落叶阔叶林分布在热带、亚热带和温带地区,所处的海拔较低,不可能出现冰川,ABC错误。故选D。
14.横断山区受来自于印度洋上湿润的西南季风影响,海洋性降水丰富,相对海拔高,冰川广布,可能存在海洋性冰川,加之降水丰富,植被覆盖率高,这里可能存在冰川与绿树并存的现象,故C正确;秦岭地区、长白山相对高度没有长白山高,无大面积的冰川,不可能出现“冰绿之地”,AB错误;天山山脉处于内陆,海洋性冰川少,D错误。故选C。
【点睛】海洋性冰川是海洋性气候条件影响下发育的冰川,它的主要标志是冰川恒温层的温度接近零度或压力融点。这类冰川的冰温较高,故又称为“温性”冰川。由于气候湿润、降雪量大与负温较高而雪线较低,海洋性冰川的收入多支出也多,活动性强,冰舌常能伸延到海拔较低的森林带内,冰川地贯地貌作用也较强。欧洲的阿尔卑斯、我国的西藏东南部与横断山系的冰川,基本上都属于这种类型。
(2023·广东湛江·统考二模)新西兰为温带海洋性气候,但地带性植被以亚热带常绿阔叶林为主,真正意义上的温带落叶阔叶林分布在新西兰南岛西南部。下图为新西兰相关地理事物分布示意图。据此完成下面小题。
15.影响新西兰自然带南北差异的主要因素是( )
A.降水差异B.海陆位置C.热量差异D.光照不同
16.新西兰南岛东部温带草原带形成的关键原因是( )
A.受信风带影响B.有暖流经过C.沙漠广布D.位于背风坡
【答案】15.C 16.D
【解析】15.新西兰北部为亚热带自然带,南部为温带自然带,故其影响新西兰自然带南北差异的主要因素是热量差异,和降水无关,C正确,A错误;新西兰面积小,光照差异不大,新西兰属于岛屿,面积小,海陆位置对自然带影响小,故BD错误,故选C。
16.新西兰南岛东部温带草原带形成的关键原因是位于盛行西风的背风坡,降水少,形成草原气候,D正确;A错误,新西兰南岛东侧洋流由较高纬度流向较低纬度,应为寒流,B错误;新西兰南岛东部无沙漠,C错误,故选D。
【点睛】新西兰是大洋洲最美丽的国家之一,新西兰属温带海洋性气候,季节与北半球相反。四季温差不大,植物生长十分茂盛,森林覆盖率达29%。
17.(2023下·河南·高三校联考期中)阅读图文材料,完成下列要求。
灌丛化是指草原生态系统中出现灌木或木本物种密度、覆盖率和生物量增加而导致草本植物盖度减少的现象。土壤容重指一定容积的土壤烘干后质量与烘干前体积的比值,其大小与土壤质地、压实状况、土壤颗粒密度及土壤有机质含量等有关。土壤越疏松多孔,容重越小,容重越小。
红原县(33°N,102°E)位于青藏高原东缘,植被以高寒草甸为主。某研究团队通过对红原县不同灌丛化程度的土壤进行采样(没有灌丛生长的原生草甸)、轻度灌丛化(盖度20%~40%)、中度灌丛化(盖度40%~60%)(盖度>60%)阶段的土壤容重(见图1)。图2示意红原县地形及采样点的位置。
(1)简述高寒草甸生长区的气候环境。
(2)分析从未灌丛化到轻中度灌丛化阶段土壤容重减小的原因。
(3)推断灌丛化过程中草地生长状况的变化。
【答案】(1)海拔高,气候寒冷,昼夜温差大,湿度大。
(2)随着灌从化程度的增大,灌木根系穿插增多;枯枝落叶增多;降雨对地表的冲刷和对土壤的淋溶作用减轻。
(3)灌从化前期,土壤性状改良;重度灌丛化阶段、养分,导致草地覆盖度降低。
【分析】本题以青藏高原高寒草甸灌从化为情景,考查自然环境的整体性等知识,首在考查考生获取和解读地理信息、调动和运用地理知识、论证和探讨地理问题的能力,培养学生区域认知、综合思雏的学科核心素养。
【详解】(1)根据材料“红原县(33°N,102°E)位于青藏高原东缘,”可知,该地位于青藏高原,海拔高,气温低,蒸发较弱,气候寒冷;青藏高原地区因地势较高,大气稀薄,大气保温作用弱,昼夜温差较大,该地纬度较低,日照时间长,有利于高寒草甸的生长。
(2)根据材料信息可知,未灌从化是没有灌丛生长的原生草甸,轻度灌从化是灌丛盖度20%~40%,结合“土壤容重指一定容积的土壤烘干后质量与烘干前体积的比值,其大小与土壤质地压实状况、土壤颗粒密度及土壤有机质含量等有关。土壤越疏松多孔,容重越小;土壤中有机质越丰富,容重越小”可知,随着灌从化程度的增大,灌木根系穿插增多,土壤变得疏松,容重变小;灌丛盖度增加,灌丛的枯枝落叶增多,土壤有机质含量增大,容重变小;轻中度灌丛降低降雨对地表的冲刷和对土壤的淋溶作用,导致土壤孔隙度增大,土壤容重减少。
(3)随着灌丛化的增大,前期,灌丛盖度增加,灌丛的枯枝落叶增多,土壤性状改良,有利于草地的生长,但重度灌丛化阶段,灌丛盖度增加,灌丛对光照、养分、水分的需求增加,竞争积累,导致灌丛生长状况下降,覆盖度降低。
18.(2023上·四川德阳·高三校联考期中)阅读图文材料,完成下列要求。
阿塔卡马沙漠位于安第斯山脉西侧海岸山脉的山麓盆地地带,介于南纬18°~28°之间。终年高温干燥,这里年平均降水量少于0.1毫米,曾经在1845年至1936年的91年间滴雨未下,是世界上最干旱的地区,干旱河谷广布。在超强厄尔尼诺年份才会出现暴雨,这些干河床才会有水流,但这样的机会30~50年才会出现一两次。考古发现,阿塔卡马沙漠竟是鲸的陵地,有着凄美的西班牙语“CerrBallena”(鲸之陵)之称。下图是阿塔卡马沙漠所在区域的自然地理环境。
(1)指出纳斯卡板块和美洲板块交界处的边界类型,并说明理由。
(2)板块运动改变了区域的地质、地貌和气候特征,应用地理环境整体性原理分析这些特征的变化对阿塔卡马地区自然环境的影响。
(3)预测未来几万年的阿塔卡马地区海拔变化趋势,并说明原因。
【答案】(1)消亡边界。(纳斯卡板块俯冲到美洲板块下)在海洋中形成了海沟;(美洲板块受挤压)在陆地上形成了高大的安第斯山脉。
(2)板块运动导致阿塔卡马地区地壳抬升,形成陆地(海洋沉积作用转变成陆地外力作用);板块运动导致地表隆起形成(安第斯)山脉;山脉阻挡东部湿润气流进入,当地位于盛行风背风地带,加剧其气候干旱;河湖稀少,河流短小且为时令河,多内流湖;植被稀少,地表风化作用强烈,多碎屑物质,沙漠广布。
(3)阿塔卡马地区位于美洲板块与纳斯卡板块消亡交界处,受板块挤压抬升影响,海拔可能继续升高。
【分析】本题以阿塔卡马沙漠的自然环境为背景材料设置题目,主要考查学生对板块运动、自然地理环境的整体性等相关知识的掌握,考查学生的获取和解读地理信息、调动和运用地理知识、基本技能的能力,考查学生的区域认知、综合思维等地理学科核心素养。
【详解】(1)由所学知识和可知,大洋板块和大陆板块的消亡边界易形成海沟、海岸山脉等。纳斯卡板块俯冲到美洲板块下,在海洋中形成了海沟;美洲板块受挤压在陆地上形成了高大的安第斯山脉,因此纳斯卡板块和美洲板块交界处为消亡边界。
(2)由材料可知,阿塔卡马沙漠竟是鲸的陵地,这说明阿塔卡马地区曾是海洋,板块运动导致阿塔卡马地区地壳抬升,形成陆地,同时也使得外力作用海洋沉积作用转变成陆地外力作用;该地位于东南信风带,板块运动导致地表隆起形成山脉;山脉阻挡东部信风湿润气流进入,导致气候干旱,是世界上最干旱的地区;干旱的气候,降水稀少,发育的河流短且稀少,并成为时令河,形成内流湖和内流区,干旱河谷广布;干旱的气候,水资源短缺,植被稀少,风化作用强烈,多碎屑物质,沙漠广布。
(3)根据上题和图可知,阿塔卡马地区处在纳斯卡板块和美洲板块的消亡边界,且阿塔卡马地区位于美洲大陆板块,美洲板块作为大陆板块受到挤压,受板块挤压抬升影响,阿塔卡马地区海拔可能继续升高。
【点睛】根据板块构造学说,板块间的相互运动主要有相向、相离等形式,并因此产生不同的地貌形态。如果板块发生相离运动,两个板块间张裂形成新的边界,即生长边界;如果板块发生相向运动,两个板块相互碰撞导致原来的边界消亡,即消亡边界。
19.(2023·广东·统考模拟预测)阅读图文材料,完成下列要求。
阿特拉斯山脉位于非洲西北部,全长约2400公里。该山脉山峰海拔多在2500米以上,最高峰图卜卡勒山高4165米,山顶常年积雪直至盛夏融化。隆起的阿特拉斯山脉像一道绿色的屏障,使山脉东南和西北两侧地区形成截然不同的自然环境,东南侧沙漠广布;西北侧分布着森林,其植被具有低矮、硬叶等特征。下图为阿特拉斯山及周边地区示意图和附近著名城市拉巴特的气候资料图。
(1)说出阿特拉斯山脉被称为“绿色天然屏障”的原因。
(2)结合图文资料,从气候的角度简析当地植被特征的形成原因。
(3)请在下图中绘出图卜卡勒峰的雪线示意线,并简述山脉的积雪给该地区聚落带来的主要影响。
【答案】(1)山体海拔高;山脉呈东北西南走向,阻挡西南风,形成多雨区和雨影区;山脉西北侧降水稍多,有较丰富的植被分布。
(2)该地属于地中海气候,夏季日照强烈、气候干燥,使得该地灌木群落具有硬叶的特点;冬季受西风和寒流影响,低温多雨,多强风,使得该地灌木群落具有生长较慢、低矮的特点。
(3)
影响:积雪融化补给河流,提供生产生活水源;冰雪融水补给水库,保证提供水能资源;利用山地积雪修建滑雪场,带动滑雪和旅游业发展;气温高时可能引发事融雪性洪水灾害。
【分析】本题以阿特拉斯山脉为材料,涉及自然地理环境整体性、植被特征、雪线以及聚落区位因素的相关知识,考查学生材料信息提取能力、地理知识调用分析能力,体现了区域认知、综合思维以及地理实践力的地理学科核心素养。
【详解】(1)根据题干可知,阿特拉斯山脉位于非洲西北部,全长约2400公里,最高峰图卜卡勒山高4165米,说明山体海拔高,对风向的阻挡作用强;读图可知,该山脉呈东北—西南走向,会阻挡西南风,西侧位于迎风坡,降水多,植被茂密;东侧位于背风坡,降水少,植被差,东西两侧植被差异明显,所以阿特拉斯山脉被称为“绿色天然屏障”。
(2)读图可知,该地位于北纬30°—40°之间大陆西岸,属于地中海气候,夏季受副热带高气压带控制,气流下沉,晴天多,云量少,日照强烈,气候干燥,使得该地灌木群落具有硬叶的特点;冬季受西风影响,降水多,但受加那利寒流的影响,气温低,导致该地低温多雨,多强风,使得该地灌木群落具有生长较慢、低矮的特点。
(3)图卜卡勒西侧位于西风带的迎风坡,降水多,雪线低;东侧位于背风坡,降水少,雪线高,所以雪线具有西高东低的特点。如图所示:
山上积雪多,可以利用积雪修建滑雪场,带动滑雪和旅游业发展,带动区域聚落发展;积雪融化液态水能补给河流,为居民提供生产、生活水源;冰雪融水能补给水库,保证提供水能资源,保障聚落能源供应;但积雪量大且气温高时融雪量大,有可能引发融雪性洪水灾害,影响生产和生活。
(2023·广东卷)草毡层是由土壤物质与植物根系交缠而成的毡状表土层,主要分布在高寒和极地地区。青藏高原上的草毡层,虽然厚度不大,但坚韧且富有弹性,是维护青藏高原生态安全的重要屏障;与基岩风化物为成土母质的土壤不同,这里草毡层中的细土物质以风力搬运输入的外源粉尘为主。图示意青藏高原某地草毡层景观。据此完成下面小题。
1.青藏高原上草毡层中风力搬运输入的粉尘物质增加将( )
A.有利于土壤有机质积累B.降低土壤的持水能力
C.加快下覆基岩风化破碎D.有助于耕作土壤形成
2.如果青藏高原某区域草毡层遭到破坏,会导致当地( )
①草地初级生产力降低②冻土融化速率减缓
③温室气体排放量减少④地表侵蚀强度增加
A.①②B.②③C.①④D.③④
【答案】1.D 2.C
【解析】1.结合材料“与基岩风化物为成土母质的土壤不同,这里草毡层中的细土物质以风力搬运输入的外源粉尘为主”可知粉尘物质主要是来自外部的沉积物颗粒,填充在植物根系交错之间可以增强表土层的保水能力,B错误;有机物累积与地表植被有关与粉尘物质无关,A错误;表层覆盖物的增加有助于减少对基岩的风化作用,C错误;外源的沉积物颗粒可以青藏高原上草毡层中的营养物质含量,有助于耕作土壤形成,D正确。故选D。
2.如果青藏高原某区域草毡层遭到破坏,会导致当地草地植被总量减少,初级生产力降低,①正确;草毡层遭到破坏,地表裸露,地表受风力侵蚀作用强度增加,直接接受太阳辐射,冻土融化速率增强,②错误、④正确;高原冻土中存在一些被封存的温室气体,随着冻土融化速率增强,温室气体排放量增加,③错误。故选C。
(2023·浙江1月卷)盐土是排水不畅或蒸发强烈地区具有明显积盐过程的土壤。下图为我国某内陆盆地山前冲积平原断面图,沿坡分布多种盐土。完成下面小题。
3.该区域盐土地域分布呈现( )
A.垂直分异规律B.地方性分异规律
C.由低纬向高纬带状分异D.由沿海向内陆带状分异
4.符合甲地盐土盐分垂直变化的是( )
A.B.
C.D.
【答案】3.B 4.A
【分析】本题以内陆盐土空间分布为背景,考查学生获取和分析地理信息的能力,调动和运用地理知识的能力,体现了区域认知和综合思维的地理素养。
3.本题图中呈现的是坡面上不同空间的盐土分布差异,下方受地下水影响大,加上蒸发作用,形成沼泽盐土和草甸盐土,上方受地下水影响小,形成残积盐土,洪积盐土等,盐土空间分异较小,这种分异主要是由于小尺度空间地下水埋深的差异所致,属于地方性分异规律,B正确;垂直地域分异指的是高大的山体随海拔的变化,水热状况不同,自然环境要素间物质迁移和能量交换的差异很大,形成的空间尺度较大的地域分异,不符合材料情景,A错误;由低纬向高纬带状分异,强调的是纬度差异影响的热量上的分异导致的自然带的分异,与材料不吻合,C错误;由沿海向内陆带状分异,强调的是东西方向上距海远近的差异导致的水分的差异形成的自然带的分异,表现为森林、草原、荒漠的分异,与材料不符,D错误。
4.材料图中呈现的是坡面上不同空间的盐土分布差异,下方受地下水影响大,加上蒸发作用,形成沼泽盐土和草甸盐土,上方受地下水影响小,形成残积盐土,洪积盐土等,甲地盐土位于高处,受地下水影响最小,它是在矿化地表径流所盐渍化的洪积物基础上形成,因此,洪积盐土的积盐特点是盐分由下而上逐渐增加,具有明显的表聚性,上下盐分差异大,A正确。D选项中盐分上下盐分差异不大,不符合,D错误;C选项盐分随深度加深越来越高,不符合,C错误;残积盐土是在过去形成的各种类型盐土的基础上,由于地壳上升或侵蚀基面下切等原因,改变了原有导致土壤积盐的水文地质条件,地下水位大幅度下降,地下水已不再参与现代积盐过程,但仍气候干旱,降水稀少,使过去积累下来的盐分大量残留于土壤中所致。残积盐土的现代积盐过程几乎停止,仅借助年内稀少的降水、泌盐植物和风力搬运方式,使可溶盐在表层有所增减和重新分配。其含盐量最高的聚积层一般不在表层,而在亚表层或心土层,表现出盐度随深度加深,盐度先增后减少,符合B选项,但不符合甲地盐土盐分垂直变化,所以B错误。
【点睛】受地形、岩石风化物等地方性因素影响,通过物质与能量再分配,形成了尺度较小的地域分异,称之为地方性分异规律。
(2022·山东卷)尼日利亚东南部的热带雨林是非洲仅存的原始热带雨林之一。1991年,尼日利亚政府在热带雨林存量较大的地区建立了克罗斯河国家公园。某机构利用遥感等地理信息技术对1986年和2010年国家公园所在区域的景观进行了对比研究(下图)。据此完成下面小题。
5.与1986年相比,2010年克罗斯河国家公园范围内( )
A.分散林地和农场的面积缩小B.生物生存环境的连通性下降
C.热带雨林景观的完整性提高D.雨林生态系统的稳定性增强
6.图中国家公园内退化斑块的景观类型可能是( )
①灌丛草地②草甸沼泽③落叶阔叶林④常绿硬叶林
A.①②B.①④C.②③D.③④
【答案】5.B 6.A
【解析】5.根据图示信息可知,分散林地和农场面积增大,A错误。雨林景观变得破碎,导致生物生存环境的连通性下降,B正确,C错误。雨林遭受破坏,生态系统稳定性下降,D错误。所以选B。
6.该地以热带雨林气候为主,降水较多,地表水充足,灌丛草地、草甸沼泽广布,人类活动对其影响较大,导致该类景观类型退化,①②正确。由于该地纬度位置较低,海拔较低,难以形成大片的温带落叶阔叶林和常绿硬叶林,所以③④错误。所以A正确。BCD错误。故选A。
(2022·浙江1月卷)下图为北美洲局部地区陆地自然带分布图。完成下面小题。
7.图中①②自然带分别是( )
A.温带荒漠带、亚寒带针叶林带
B.温带草原带、温带落叶阔叶林带
C.亚寒带针叶林带、温带落叶阔叶林带
D.温带草原带、亚热带常绿阔叶林带
8.图中②③④自然带分布体现了( )
A.纬度地带分异规律B.垂直分异规律
C.干湿度地带分异规律D.地方性分异规律
【答案】7.B 8.A
【分析】7.读图可知,①位于美国西部内陆高原山地地区,受西部高大山地阻挡降水,距离东部地区较远,东部大西洋的水汽到达也少,降水少,自然带以温带草原带为主;②地区位于美国东部五大湖附近,受大西洋的水汽影响大,降水较丰富,自然带为温带落叶阔叶林带。B正确,ACD错误。故选B。
8.图中②③④自然带分布呈现东西向延伸,南北向更替,随纬度的变化而变化。主要是由于太阳辐射从低纬向高纬递减而引起的热量差异导致的分异。体现了纬度地带分异规律,A正确;垂直分异规律是随着海拔高度的变化而变化,B错误;干湿度地带分异主要是水分条件的差异引起的分异,主要体现在由沿海向内陆的分异,C错误;地方性分异规律受的是地方性因素如(地形、水源、海陆分布等因素)影响而发生的地带性自然带的改变、缺失、或分布受限等。D错误。故选A。
【点睛】地域分异的判断方法:地域分异的判断主要看自然带的延伸方向和更替方向。一般来说,东西方向延伸、南北方向更替的是纬度地带分异规律,这种分异最明显的大洲是非洲;南北方向延伸、东西方向更替的是干湿度地带分异规律,如亚欧大陆中纬度地区从沿海向内陆自然带的变化;从山麓到山顶的更替是垂直分异,如喜马拉雅山等中低纬度高山地区自然带的垂直分异。
9.(2021·北京卷)某科考队在我国暖温带某山地开展垂直自然带植被调查。下图是部分树种随高度出现的次数变化图。读图,图中为针叶树种的折线是( )
①B.②C.③D.④
【答案】D
【详解】据题干可知,该区域是我国暖温带某山地,基带的森林植被应该为温带落叶阔叶,随着海拔的增高气温降低,且每增高1000米,气温下降6°C,所以可推断针叶林应该分布在1500米-----2000米左右,此区域④树种出现次数最多,应该是针叶林,故④正确。①②③位于的海拔都较低,应该是暖温带树种或部分是暖温带和亚寒带的过渡区树种,但针叶林树种出现次数一定较少,故ABC错。
(2020·全国Ⅰ卷)岳桦林带是长白山海拔最高的森林带。岳桦林带气候寒冷,生长季短,只有其下部的岳桦才结实(种子)。岳桦结实的海拔上限称为岳桦结实线,岳桦林分布上限即长白山林线。监测表明,20世纪90年代以来,长白山北坡气候持续变暖,岳桦结实线基本稳定;林线的海拔快速提升了70~80米,但近年趋于稳定。据此完成下面57-59小题。
10.目前,长白山北坡林线附近的岳桦多为( )
A.幼树B.中龄结实树
C.老树D.各树龄组混生
11.推测20世纪90年代以来,长白山北坡岳桦林带( )
A.冬季升温幅度小,生长季稳定B.冬季升温幅度大,生长季延长
C.冬季升温幅度大,生长季稳定D.冬季升温幅度小,生长季延长
12.在气候变暖背景下,长白山北坡林线近年却趋于稳定,原因可能是( )
A.降水稳定B.水土流失量稳定
C.土壤肥力稳定D.岳桦结实线稳定
【答案】10.A 11.C 12.D
【解析】10.根据材料提示:20世纪90年代以来,长白山北坡气候持续变暖,岳桦结实线基本稳定;林线的海拔快速提升了70-80米,但近年趋于稳定。说明目前长白山北坡林线附近的岳桦多为近年来新生长出来的树,所以林线附近的岳桦多为幼树。所以选A。
11.根据材料提示:岳桦林带气候寒冷,生长季短,只有其下部的岳桦才结实(种子),可知岳桦结实线与生长季长短有关。20 世纪 90 年代以来,长白山北坡气候持续变暖,岳桦结实线基本稳定,说明生长季稳定;林线的海拔快速提升了70-80米,说明北坡冬季升温幅度大,导致林线快速上升,所以选C。
12.在气候变暖背景下,气温继续缓慢升高而降水稳定,则会导致长白山北坡林线继续上升,A错误;水土流失、土壤肥力不是影响林线变化的原因,B、C错误;岳桦结实线稳定,即岳桦林种子分布的海拔上限稳定,因而限定了岳桦林的种子传播范围,在气候变暖背景下,林线上升到一定高度,超过了种子传播范围,就会趋于稳定,因而长白山北坡林线近年趋于稳定,所以选D。
【点睛】该题难度大,属于新概念试题,需要对岳桦结实线和林线的理解,然后再结合具体问题分析。
(2020·浙江卷)下图为长白山北坡自然带分布示意图。完成下面小题。
13.甲自然带是( )
A.高山草甸带
B.常绿硬叶林带
C.山地常绿阔叶林带
D.山地针阔叶混交林带
14.高山灌丛发育在寒冷、风大的高山环境,长白山高山灌丛( )
①根系浅而发达②生长快速
③植株密度稀疏④植株高大
A.①②B.①③
C.②④D.③④
【答案】13.D 14.B
【解析】13.长白山位于东北地区,属于温带季风气候区,其基带位于东北平原,是温带落叶阔叶林带,甲地位于北坡,海拔在600米以上,其上是山地针叶林带,则甲地是温带落叶阔叶林和山地针叶林的过渡地带,是山地针阔叶混交林带,D正确。高山草甸带海拔高度高于山地针叶林带,A错误。常绿硬叶林带、山地常绿阔叶林带位于亚热带,BC错误。故选D。
14.长白山高山环境山地土层薄,灌丛根系难以向下深扎根,因此根系浅;山顶风力大,灌丛根系发达可以固定植株,①正确。高山环境气温低,土壤贫瘠,高山灌丛生长慢,植株低矮,②④错误。高山环境气温低,土壤贫瘠,生长环境差,植株密度稀疏,③正确。B正确。故选B。
15.(2022·湖南卷)阅读图文材料,完成下列要求。
土壤有机质包括腐殖质、生物残体等,大多以有机碳的形式存在。土壤有机碳密度是指单位面积内一定深度的土壤有机碳储量。海南岛某自然保护区内保存着较完整的热带山地雨林,此地常受台风影响。下图示意该保护区内一块样地的地形及该样地内部分点位土壤表层(0~10cm)的有机碳密度(单位:kg/m2)。
(1)指出该样地山脊与山谷土壤表层有机碳密度的差异,并分析其原因。
(2)该地森林固碳能力比长白山更强,请说明理由。
(3)森林固碳是降低大气二氧化碳浓度的重要途径,提出增强当地森林碳吸收能力的主要措施。
【答案】(1)差异:山脊土壤表层有机碳密度较大,山谷土壤表层有机碳密度较小。原因:与山谷相比,山脊受台风影响更大,易使植被倾倒死亡、腐烂,树木更新快,增加土壤中有机碳输入。
(2)与长白山相比,该地水热条件更好,植被更茂密,热带森林光合作用更强,吸收二氧化碳更多,把碳大量固定在植物体内。
(3)积极恢复森林,扩大森林面积;加强森林抚育和管理,注重林木的保护性间伐与更新,提升森林固碳能力等。
【分析】本题以海南岛某自然保护区土壤有机质含量的图文信息为材料,设置三道小题,涉及地图判读、影响土壤有有机碳含量的因素、提高森林固碳能力的措施等相关内容,主要考查学生掌握知识、运用知识的能力,考查学生的区域认识、人地协调观、综合思维等核心素养。
【详解】(1)首先在等高线图中读出哪里是山谷、哪里是山脊,然后观测山脊和山谷中点位的土壤表层(0~10cm)的有机密度,会发现山脊土壤表层有机碳密度较大,山谷土壤表层有机碳密度较小。土壤有机质含量由有机质输入和分解两方面决定,图中显示,该样地内相对高差不大,山谷与山脊的气温相差不大,且均比较水分充足,因此山谷与山脊有机质的分解差异不大,而土壤中有机质主要通过枯枝落叶来输入,材料信息表明,当地常受台风影响,与山谷相比,山脊受台风影响更大,易使植被倾倒死亡、腐烂,增加土壤中有机碳输入,也因此树木更新快,有机碳的输入来源较多,从而使得山脊土壤表层有机碳密度较大。
(2)森林固碳能力包括土壤固碳能力和生物体固碳能力。由于长白山地区气候冷湿,土壤的有机碳含量高于海南岛,因此该地森林固碳能力比长白山更强应表现在生物体固碳能力。与长白山相比,该地属于山地雨林地区,水热条件更好,植被生物条件更优,植被更茂密,热带森林光合作用更强,吸收二氧化碳更多,从而把碳大量固定在植物体内,因此该地森林固碳能力比长白山更强。
(3)森林固碳是降低大气二氧化碳浓度的重要途径,森林的固碳能力取决于森林的数量和质量,从数量来看,当地应积极恢复森林,扩大森林面积,从而增强当地森林碳吸收能力;从质量来看,应加强森林抚育和管理,注重林木的保护性间伐与更新,使得森林生长更加旺盛,从而提升森林固碳能力。
相关试卷
这是一份新高考地理二轮复习讲练测专题04 水体运动规律(讲义)(2份,原卷版+解析版),文件包含新高考地理二轮复习讲练测专题04水体运动规律讲义原卷版docx、新高考地理二轮复习讲练测专题04水体运动规律讲义解析版docx等2份试卷配套教学资源,其中试卷共89页, 欢迎下载使用。
这是一份新高考地理二轮复习讲练测专题04 水体运动规律(练习)(2份,原卷版+解析版),文件包含新高考地理二轮复习讲练测专题04水体运动规律练习原卷版docx、新高考地理二轮复习讲练测专题04水体运动规律练习解析版docx等2份试卷配套教学资源,其中试卷共26页, 欢迎下载使用。
这是一份新高考地理二轮复习讲练测专题03 大气运动规律(练习)(2份,原卷版+解析版),文件包含新高考地理二轮复习讲练测专题03大气运动规律练习原卷版docx、新高考地理二轮复习讲练测专题03大气运动规律练习解析版docx等2份试卷配套教学资源,其中试卷共29页, 欢迎下载使用。
