山东省滕州市鲍沟中学2024-2025学年八年级上学期期中复习道德与法治试题
展开
这是一份山东省滕州市鲍沟中学2024-2025学年八年级上学期期中复习道德与法治试题,共10页。试卷主要包含了单选题,非选择题等内容,欢迎下载使用。
八年级道德与法治试题
一、单选题
1.在公园,我们能看到这样的牌子:“芳草萋萋,踏之何忍?”在图书馆,我们能见到这样的提醒:“这里最需要你的安静!”在汽车站,我们能看到这样的横幅:“自觉排队,文明候车。”从中,我们可以感受到( )
①社会的正常运行需要秩序
②维护社会秩序离不开规则
③规则明确社会秩序的内容
④规则靠国家强制力保证实施
A.①②③B.②③④C.①③④D.①②④
2.过街天桥能实现人车分离,保证车辆通畅和行人安全。随着人行过街天桥的开通,人行横道被隔离护栏封死,行人铤而走险跨越护栏横穿马路的现象越来越频繁。对于这些行人,我们应该劝诫他们( )
①遵守交通规则,对自己和他人负责
②珍视生命,远离危险
③生命是独特的,每个人都与众不同
④热心公益,服务社会
A.①②B.①④C.②③D.③④
3.中学生陈某经常彻夜上网玩游戏,导致精神萎靡。后来在老师帮助下,摆脱了游戏的诱惑,利用网络学习网页制作,并在市比赛中获得二等奖。这启示我们( )
A.网络交往扩大了我们生活空间
B.网络信息良莠不齐,学生不应上网
C.网络是把双刃剑,要合理利用
D.遵守网络规则,加强安全防范意识
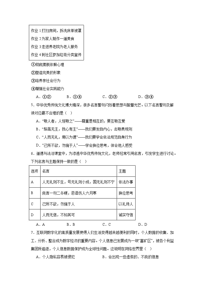
4.读下表的假期作业清单,完成这些作业有助于同学们( )
①彻底摆脱依赖心理
②塑造完美的形象
③培养亲社会行为
④增强社会实践能力
A.①②B.①④C.②③D.③④
5.中华优秀传统文化博大精深,很多名言警句闪烁着思想与智慧光芒。以下名言警句及解读对应最不合理的是( )
A.“敬人者,人恒敬之”——尊重是相互的,要互敬互爱
B.“梨虽无主,我心有主”——我们要发自内心,去敬畏规则
C.“人而无礼,焉以为德”——我们要学会依法规范自身行为
D.“己所不欲,勿施于人”——学会换位思考,体会他人感受
6.道德与法治课堂中,为漆透中华优秀传统文化,老师经常引用名言,引发学生进行讨论。下列名言与主题保持一致的是( )
A.AB.BC.CD.D
7.互联网数字化的高质量发展使得人们生活变得越来越便利的同时,个人数据的收集、加工、分析、整合成为数字经济的重要内容。个人信息已发展成为一块“富矿区”,被各个利益集团所追逐,个人信息数据保护成为全球性问题。这说明在网络世界里( )
A.个人隐私容易被侵犯B.会出现一些虚假的、不良的信息
C.沉迷网络影响学习和工作D.沉迷于虚拟交往会疏离现实的人际关系
8.借阅书籍像点外卖一样方便。深圳市图书馆网络借书中心每天都有100多个图书箱通过邮政配送到市民手中,市民坐在家中就能通过“网借平台”从6万多册图书中选择想借阅的书籍。这一 “网借平台”( )
A.为文化传播搭建了新平台
B.能够广泛提升市民的文化素质
C.丰富了民主形式,拓宽了民主渠道
D.满足了不同年龄段读者的需求
9.参加研学实践活动能( )
①确立自己在社会关系中的身份
②使我们感受社会生活的绚丽多彩
③改变价值观念,形成自己独特的行为方式
④让我们的知识不断丰富,促使我们了解和认识社会
A.①③B.①④C.②③D.②④
10.“不想活了,我要跳楼!”“我吸毒了,你们快来抓我!”4年多时间,杭州男子柴某酒后打110报假警650余次,最终被判处有期徒刑七个月。柴某的行为( )
①违反了社会规则
②占用公共资源,扰乱了公共秩序
③触犯了刑事法律法规,受到刑罚处罚
④仅仅违背公序良俗
A.①②③B.①②④C.①③④D.②③④
11.下面是某学生为自己制定的“十一”假期实践活动清单。完成这样的活动有助于他( )
实践活动清单
①参加清洗交通护栏活动 ②参与社区志愿服务
③用镜头记录美丽乡村建设 ④走进田间地头,帮种植户采摘蔬菜
A.深入生产生活实际,提高个人的学习成绩
B.了解社会,服务社会,养成亲社会行为
C.勇于承担责任,获得物质报酬
D.培养节约意识,杜绝好逸恶劳
12.出租车司机王师傅拉载的一名乘客在车上电话联系买家贩卖毒品,王师傅发现异常之后,便找借口把出租车开到了派出所,毒贩被民警当场抓获。王师傅的行为启示我们( )
A.要不顾一切代价与违法犯罪行为作斗争
B.要增强法治意识,依法制裁违法犯罪分子
C.只有与违法犯罪行为作斗争才能实现人生价值
D.要采取机智灵活的方式,同违法犯罪作斗争
13.初中生年龄尚小,遇到法律问题可以寻求法律服务机构的帮助。下列属于法律服务机构的是( )
①律师事务所②法律服务所
③法律援助中心④中国共青团
A.①②③B.①②④C.①③④D.②③④
14.生活中我们要做到知法、懂法、守法,就应该( )
①树立法治观念,做个懂法的人
②加大执法力度,净化社会风气
③敢于并善于同违法犯罪行为作斗争,做护法的人
④完善法律体系,做普法的人
A.①②B.③④C.①③D.①②③④
15.某餐厅收到一份外卖订单(如下图),餐厅店家将订单晒到网上,随即引来一片点赞。很多网友直呼,被“暖哭”。对此理解正确的是( )
备注:送餐小哥,我没那么着急吃饭,送餐路上安全第一,如果延时可提前按已送达,或与我联系,辛苦了,谢谢你。
①商家积极利用网络传播向上向善的社会正能量
②网络使得生活更加便捷,促进民主政治的进步
③商家换位思考,体现了对外卖员的尊重和关爱
④网友们点赞买家,是对其与人为善品质的赞扬
A.①②B.②③C.①④D.③④
16.尊重是一朵花,一朵开在心间的花;尊重是一条路,一条通往成功的路;尊重是一团火,一团温暖你我的火。下列古语名言中体现尊重的有( )
①尊人者,人尊之②己所不欲,勿施于人
③不以规矩,不能成方圆④知人者智,自知者明
A.①②B.①④C.②③D.③④
17.元代大学者许衡一天外出,因为天气炎热,感到口渴难忍,而路边恰好有一撑梨树,同行的人纷纷去搞梨。唯独许衡不为所动。“何不摘梨解渴呢?”有人问许衡。许衡回答说:“不是自己的裂。岂能乱摘!”那人笑他迂腐,说:“世道这样乱,梨树的主人是谁都不知道,还有这么多的顾忌吗?”许衡正色道:“梨虽无主,我心有主。”这个故事启示我们( )
A.遵守社会规则需要自律
B.遵守社会规则需要他律
C.做人不能太迂腐,要变通
D.出门在外可以灵活应变
18.长期以来。铁路儿童票一直是按身高标准划分。自2023年1月1日起,全国铁路对儿童优惠票实行车票实名制管理,实名制购买儿童火车票以14周岁和6周岁为分界线,不再以身高为分界线。这说明( )
A.规则维护良好社会秩序,社会生活离不开规则
B.尊重和遵守规则是当代公民必须具备的素质
C.规则要随着社会发展和社会生活的变迁作出改进
D.对于违反社会规则的行为要通过法律进行处罚
19.在生活中有许多规定,如“禁燃区禁止燃放烟花爆竹”“严禁酒后驾车”“禁止驾乘电动自行车不戴头盔”等。每个公民都必须遵守这些规定,因为( )
A.我国的法律过于严苛B.社会秩序是人们安居乐业的保障
C.社会规则保障社会秩序的实现D.人们的行为都是不自觉的
20.在父母眼里,我们是永远长不大的孩子;在朋友眼里,我们是真心相待的倾听者;在老师眼里,我们是充满活力的莘莘学子。这表明( )
A.每个人的身份都是一成不变的
B.人的身份是由亲朋好友确定的
C.人的身份是在社会关系中确定的
D.以血统联系为基础形成社会关系
二、非选择题
21.材料一 第七届数字中国建设峰会在福建福州举办。本届峰会以“释放数据要素价值,发展新质生产力”为主题,全方位展示各领域数字化最新成果,共创数字中国美好未来。峰会设置主论坛与数字经济、数字政务、数字文化等13个分论坛,专家学者、企业代表等齐聚一堂,共话数字未来。
(1)数字中国建设彰显网络的积极作用,网络推动社会进步的表现有哪些?
材料二 最高人民检察院发布《未成年人检察工作白皮书(2023)》。白皮书显示,2023年,全国检察机关办理侵害未成年人犯罪案件总体有所上升。2023年,全国检察机关共批准逮捕侵害未成年人犯罪53286人,提起公诉67103人,同比分别上升35.3%、14.9%。
(2)在生活中,我们要善用法律,当遇到侵害应怎样依法求助?
(3)作为一名中学生,我们怎样做到有勇有谋,应对违法犯罪?
22.材料一 人的成长离不开社会。我们要主动认识社会,积极融入社会,在生动鲜活的社会课堂中学习、成长。
(1)结合你的经验,说说我们可以通过哪些方式了解社会。
材料二 在家中,我们是父母的子女;在学校,我们是老师的学生、同学的同学;在小区,我们是业主,也是其他业主的邻居……
(2)同一个人,为什么身份会不同?父母、同学、邻居是通过哪些方式与我们产生联系的?
材料三 我们青少年正处于走向社会的关键时期,我们应该积极主动地养成亲社会行为。
(3)我们应该怎样自觉养成亲社会行为?
23.【融入社会,敢于担当】
阅读材料,回答下列问题。
材料一 社会是一张无与伦比的“大网”,我们每个人都是这个“网”上的一个“结点”。而且每个人周围也都有一个“小网”,正是由于这样一个个的“小网”在无限地延伸,才组成了社会这张漫无边际的“大网”。
(1)结合材料一,请你谈谈个人与社会的关系是怎样的?
材料二 爱因斯坦曾说:“我们吃别人种的粮食,穿别人缝的衣服,住别人造的房子。我们的大部分知识和信仰都是别人创造的,由别人传授给我们的⋯⋯个人之所以成其为个人,以及他的生存之所以有意义,与其说是靠他个人的力量,不如说是由于他是伟大人类社会的一个成员,从生到死,社会都在支配他的物质生活和精神生活。 ”
(2)材料二中,爱因斯坦的话告诉了我们什么道理?
(3)每个人在社会课堂中成长,借助哪些力量可以成长为一名合格的社会成员?
24.阅读材料,回答下列问题。
材料一 八年级学生小布每天看电视新闻,他还通过学校的报栏来了解社会,了解天下事。看报,成了小布每天的必修课。这使他开阔了视野,增长了见识。同桌小霖劝他说:“学习压力那么大,不如把看报的时间用来多做几道题。”
材料二 2018年1月5日,G1747次列车在合肥站准备开车时,旅客罗某以等丈夫为由,用身体强行扒阻车门关闭,造成该次列车延迟发车。最终,罗某因违反《铁路安全管理条例》被公安机关责令认错改正并处以2000元罚款。
(1)阅读材料一,请你简要评析小霖的说法。
(2)结合材料一,青少年应有关注天下大事的兴趣和习惯。你知道关注社会的途径有哪些吗?(至少写四个)
(3)结合材料二,谈谈社会规则对维护社会秩序的意义。
作业清单
作业1打扫房间,拆洗床单被罩
作业2为家人制作一道美食
作业3走进养老院为老人服务
作业4到社区参加垃圾分类宣传
选项
名言
主题
A
人无礼则不生,号无礼则小成,国无礼则不宁
依法办事
B
良言一句二冬暖,恶语伤人六月寒
换位思考
C
己所不欲,勿施于人
以礼待人
D
人而无信,不知其可
诚实守信
参考答案:
21.(1)①网络为经济发展注入新的活力。②网络促进民主政治的进步。③网络为文化传播和科技创新搭建新的平台。
(2)①寻求法律救助,依靠法律维护自己的合法权益。②可以通过法律服务机构来维护合法权益。③可以寻求国家的法律救济,可以依法控告、举报,必要时可直接起诉。
(3)①有勇有谋,应对犯罪,敢于并善于依法维护正当权益。②我们要善于斗争,在保全自己、减少伤害的前提下,巧妙地借助他人或社会的力量,采取机智灵活的方式,同违法犯罪作斗争。③掌握同违法犯罪作斗争的方法。
22.(1)可以通过参加社会实践活动或者通过电视:报纸、网络等途径了解社会生活。
(2)①人的身份是在社会关系中确定的。在不同的社会关系中,我们具有不同的身份。
②父母是通过血缘关系与我产生联系的;同学是通过业缘关系与我产生联系的;邻居是通过地缘关系与我产生联系的。
(3)亲社会行为在人际交往和社会实践中养成。我们要主动了解社会,关注社会发展变化,积极投身于社会实践。在社会生活中,我们要遵守社会规则和习俗,热心帮助他人,想他人之所想,急他人之所急。
23.(1)①个人是社会的有机组成部分。如果把社会比作一张 “大网”,我们每个人都是这个 “大网” 上的一个 “结点”,个人离不开社会。 ②人的身份是在社会关系中确定的。在不同的社会关系中,我们具有不同的身份。 ③社会为个人提供物质支持和精神滋养。我们吃别人种的粮食,穿别人缝的衣服,住别人造的房子,我们的大部分知识和信仰都是别人创造的,社会给予我们生存和发展所需要的一切。
(2)爱因斯坦的话告诉我们:个人的生存和发展离不开社会,个人是社会的一员,我们要依赖社会所提供的物质生活和精神生活。
(3)①通过父母的抚养和教育,我们获得基本的生活技能和知识,学会做人的道理。 ②通过学校的教育和培养,我们获得系统的知识和技能,提高自身素质,培养社会责任感。 ③通过社会的实践和锻炼,我们将所学知识应用于实践,提高自己的实践能力和社会交往能力,积累社会经验。
24.(1)小霖的说法是不正确的。①学习不仅仅是指学习课本知识,还包括了解社会、增长见识等方面。②关注社会新闻可以让我们了解国家大事、社会动态,拓宽我们的视野,这对我们的学习和成长是有帮助的。③学习是一个全面发展的过程,我们要合理安排时间,不能只局限于课本知识的学习,而忽视了对社会的了解。
(2)关注社会的途径有:①通过电视、广播、报纸等新闻媒体了解社会动态。②通过互联网,浏览新闻网站、社交媒体等获取信息。③参加社会实践活动,如志愿者服务、社区调研等。④与他人交流沟通,如和同学、老师、家长讨论社会问题等。
(3)①社会规则明确社会秩序的内容,如《铁路安全管理条例》规定了旅客在铁路站场和列车上的行为规范,让人们知道什么是可以做的,什么是不可以做的。②社会规则保障社会秩序的实现,它通过对违反规则行为的处罚,如对罗某的罚款,来维护正常的社会秩序,使社会生活能够有序进行。③社会规则维护社会公平正义,它确保每个人都在规则的约束下活动,避免了一些人因为违反规则而获得不正当利益,保证了社会的公平和正义。
题号
1
2
3
4
5
6
7
8
9
10
答案
A
A
C
D
C
D
A
A
D
A
题号
11
12
13
14
15
16
17
18
19
20
答案
B
D
A
C
C
A
A
C
C
C
相关试卷
这是一份山东省滕州市鲍沟中学2023-2024学年七年级上学期期末模拟道德与法治试题,共8页。试卷主要包含了单选题,简答题等内容,欢迎下载使用。
这是一份山东省滕州市木石中学2023-2024学年八年级上学期期末复习道德与法治试题,共8页。试卷主要包含了单选题,简答题等内容,欢迎下载使用。
这是一份山东省滕州市善国中学2023-2024学年八年级上学期期中道德与法治模拟试题,共2页。试卷主要包含了单选题,简答题,分析说明题等内容,欢迎下载使用。

