新高考地理一轮复习考点通关卷单元突破卷03 中国地理(2份,原卷版+解析版)
展开注意事项:
1.答卷前,考生务必将自己的姓名、准考证号等填写在答题卡和试卷指定位置上。
2.回答选择题时,选出每小题答案后,用铅笔把答题卡上对应题目的答案标号涂黑。如需改动,用橡皮擦干净后,再选涂其他答案标号。回答非选择题时,将答案写在答题卡上。写在本试卷上无效。
3.考试结束后,将本试卷和答题卡一并交回。
一、选择题:本题共16小题,每小题3分,共48分。在每小题给出的四个选项中,只有一项是符合题目要求的。
(2024·山东青岛·二模)巴音温都尔沙漠是内蒙古西部扩张率最高的沙漠,地表沙物质全年向东输移,直接威胁整个河套平原的生态安全。人工防护林建设和飞机播种造林是巴音温都尔沙漠最常用的防风固沙措施。输沙势能够反映区域风沙活动强度。适当的风沙活动有利于种子自然覆沙。下图示意输沙势与月平均气温和降水量的年内变化关系。据此完成下面小题。
1.巴音温都尔沙漠飞播造林的最佳时期是( )
A.4月B.6月C.8月D.10月
2.为达到良好的防风固沙效果,人工防护林建设和飞机播种造林的最佳走向是( )
A.东北-西南B.西北-东南C.南-北D.东-西
【答案】1.B 2.C
【解析】1.读图可知,6月输沙势强度适中,适当的风沙活动利于种子自然复沙,6月份温度高,热量充足,同时降水逐渐增加,这样的气候条件利于种子萌发生长,出苗率高(或树木存活率大), B正确;4月的输沙势最强,风沙活动较为强烈,降水较少,不利于种子的自然覆沙,风沙强还会影响到播种飞机工作,且4月温度较低,降水稀少,会影响到种子的生长,A错误;8月输沙势最低,风沙活动最弱,风力小很难将风沙吹起自然覆盖到种子上,且8月份降水量最大,冲刷能力强,容易将种子冲刷到其他地方,不利于种子稳定发芽,C错误;10月份的气温较低,降水量较少,输沙势开始上升,风沙活动逐渐增强,不利于种子的生长,D错误。故选B。
2.由材料可知,地表沙物质全年向东输移,说明该地盛行风为西风。为达到良好的防风固沙效果,人工防护林建设和飞机播种造林的最佳走向应与风向垂直,即南-北走向。东北-西南走向不能很好地阻挡西北风,A错误;西北-东南走向对阻挡西北风效果不佳,B错误;东-西走向无法有效阻挡西北风,D错误。故选C。
【点睛】荒漠化的原因。自然原因:深居内陆,气候干旱,降水少,多大风,风蚀作用强,植被少。人为原因:过度樵采、过度放牧、过度开垦、水资源利用不合理、工矿交通建设不注意环保。
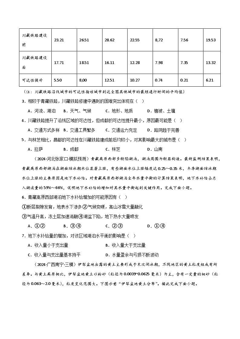
(2024·湖北武汉·模拟预测)川藏铁路沿线地质条件复杂,隧道数量多、埋深大。川藏铁路建成将提升沿线城市的可达性(可达性是指借助特定的交通系统从某地到达目的地的便利程度)。下表示意川藏铁路建设对沿线城市可达性的影响(单位:小时)。据此完成下面小题。
(注:川藏铁路沿线城市的可达性指该城市到达全国其他城市的最短通行时间的平均值)
3.相较于青藏铁路,川藏铁路修建中遇到的困难突出体现在( )
A.河流、湖泊B.天气、气候C.地形、地质D.植被、土壤
4.川藏铁路提升了沿线区域的可达性,但成都的可达性提升最小,原因最可能是( )
A.交通方式多样B.交通工具繁多C.交通运力充足D.路网趋于完善
5.与林芝相比,昌都的可达性在川藏铁路建成前后均较小,对其影响最大的城市是( )
A.拉萨B.成都C.林芝D.山南
【答案】3.C 4.D 5.B
【解析】3.结合所学知识,青藏铁路修建在地势第一级阶梯上,修建中存在高寒缺氧、多年冻土等困难,川藏铁路跨越一、二级阶梯,通过地壳活跃地区,地形起伏大,地质条件复杂,除了存在青藏铁路修建过程中相似的困难之外,其地形地质方面的困难远胜于青藏铁路,C正确,排除ABD。故选C。
4.结合所学知识,交通运输的可达性受路网完善程度和运具的多少(运力大小)影响,前者决定“到哪里”,后者决定“运多少”,其中路网完善程度是决定性因素。成都作为省会、国家中心城市和国家交通枢纽节点城市,交通网络趋于完善,交通条件远胜于沿线其他城市,川藏铁路修建后,其可达性提升最小;沿线其他城市因交通路网建设不足,运力较低,川藏铁路修建后可明显提升其可达性,D正确,交通方式、交通工具和交通运力都属于交通路网的一部分,过于片面,ABC排除。故选D。
5.从表中数据来看,川藏铁路修建前后,昌都数据小于林芝、山南和拉萨,说明其出行多经由可达性较大的成都而不是拉萨,因此对其影响较大的为成都,B正确,排除A;林芝和山南对其影响较小,排除CD。故选B。
【点睛】交通区位因素分析主要从自然因素和社会经济因素两个方面来分析。自然因素主要包括地形,地质,气候,水文等方面;社会经济因素包括经济条件,市场,国防,科技等因素。交通干线布局尽可能布局合理,更好的满足市场需求。
(2024·河北张家口·模拟预测)青藏高原西部多断陷湖泊,湖泊周围为断层构造。最新监测结果表明,青藏高原西部湖泊在湖面结冰期水位显著上涨,有些湖面水位上涨幅度达0.25~0.35米,冬季湖面结冰期水位上涨的主要原因是地下水补给。对青藏高原西部湖泊全年水量平衡的计算结果表明,地下水补给占总入湖流量的59%~66%,说明地下水补给的增加对其水量平衡起到关键作用。完成下面小题。
6.青藏高原西部湖泊地下水补给增加的可能原因有( )
①断层裂隙发育,地表水下渗多②气候变暖,高山冰雪大量融化
③气温升高,冻土层加速消融④湖盆下陷,地下热水大量喷发
A.①②B.③④C.②③D.①④
7.地下水补给量的增加,对该区域湖泊水平衡的影响是( )
A.收入量小于支出量B.收入量大于支出量
C.收入量与支出量基本持平D.水量盈余与亏损不断波动
【答案】6.C 7.B
【解析】6.由材料可知,青藏高原西部多断陷湖泊,湖泊周围多断层构造,断层破碎带利于地表水下渗,但地下水补给量增多还需地表水增多,断裂发育是长期存在的,但水量补给增多是最近监测到的,①错误;高山冰雪的大量融化可以顺着断层破碎带下渗为地下水,而后补给湖泊,增加地下水对湖泊的补给,②正确;气候变暖,湖泊周围冻土层大量消融,也会转变为地下水补给湖泊,③正确;题目中没有关于湖盆继续下陷、大量热水喷发的信息,④错误。故选C。
7.由材料可知,近年来仅地下水补给就占到了入湖水量的60%左右,说明影响湖泊水平衡的关键因素是地下水补给量的增加,既然地下水成为湖泊主要补给水源,则随地下水补给量的增加,湖泊水的收入量增加,并大于支出量,湖泊得以扩张,ACD错误,B正确。故选B。
【点睛】河流补给类型有雨水补给:它是河流最重要的补给类型,具有不连续性和集中性的特点;季节性积雪融水补给:主要发生在春季,具有连续性和时间性的特点。冰雪融水补给:主要指在流域内的高山地区,永久积雪或冰川的融水补给。湖泊沼泽补给:对河流水量有调节作用。地下水补给:它是河流水量可靠、稳定的来源。
(2024·广西南宁·三模)伊犁盆地出露的黄土主要形成于末次间冰期,不同地区的黄土粒度组成有所差异。与黄土高原相比,伊犁盆地黄土以粉砂(粒径为0.0039~0.0625毫米)为主,含有一定量的细砂(粒径为0.063~2.0毫米),粒度变化范围大。下图示意“伊犁盆地黄土分布”。据此完成下面小题。
8.伊犁盆地黄土空间分布特征为( )
A.呈团块状分布B.沿河流、湖岸分布C.集中于山前迎风坡D.集中于盆地中部
9.图中黄土平均粒径最小的是( )
A.甲地B.乙地C.丙地D.丁地
10.伊犁盆地黄土粒度差异的主要影响因素是( )
A.沙源距离B.地质构造C.昼夜温差D.空气湿度
【答案】8.C 9.D 10.A
【解析】8.伊犁盆地地处亚欧大陆内部,地势东高西低,开口向西,有利于西风进入,黄土呈条带状集中分布在山前迎风地带且厚度大,C正确、D错误;读图可知,伊犁盆地黄土分布没有呈团块状,A错误;部分黄土并没有沿河流、湖岸分布,B错误;故选C。
9.由材料可知,与黄土高原相比,伊犁盆地黄土以粉砂为主,粒径较黄土高原大,说明伊犁盆地的黄土与黄土高原的黄土均来自亚欧大陆腹地的沙漠。伊犁西部沙漠的沙尘在偏西风的作用下向东搬运,随着风力减小,粒径大的先沉积,粒径小的后沉积,甲乙丙丁都位于西风迎风坡易发生风沙堆积,丁的位置最靠东,黄土的平均粒径最小,D正确;ABC错误。故选D。
10.由材料“伊犁盆地出露的黄土主要形成于末次间冰期”可知,间冰期气候转暖,伊犁盆地西部的沙漠表土解冻后,西风气流将沙漠区的粉尘携带到伊犁盆地的山前地带堆积,形成东西狭长的黄土分布区,风力沉积为有序沉积,故伊犁盆地黄土粒度差异的主要影响因素是与沙源地距离,A正确;地质构造是岩层或岩体发生变形或位移而遗留下来的形态,与黄土粒径大小无,B错误;昼夜温差、空气湿度对宏观黄土分布影响小,CD错误。故选A。
【点睛】黄土、冰芯和海洋沉积作为全球环境变化研究的三大支柱。伊犁盆地位于中亚干旱区和中国西北干旱区的枢纽部位,地处近地面西风的尾闾地带,伊犁黄土地层中记录的气候环境信息对研究亚洲内陆干旱化、北半球粉尘来源、古大气环流和全球气候环境变化具有重要的意义。
(2024·江苏南京·二模)八美石林是世界罕见的石林奇观,位于雅砻江支流卡玛河上游地区,由断裂破碎的千枚岩及千枚状板岩组成,具有显著的脆弱性。图1为八美石林景观图,图2示意岩石圈物质循环过程。据此完成下面小题。
11.八美石林岩体的成因是( )
A.①B.②C.③D.④
12.与八美石林脆弱性关联度最大的是( )
A.地貌类型多样B.降水较为丰富C.基础建设不足D.保护意识不够
13.M、N分立沟谷两侧,导致其石林坡度不同的主要因素是( )
A.降水差异B.岩石组成C.上覆植被D.地质构造
【答案】11.D 12.B 13.C
【解析】11.由材料可知,千枚岩及千枚状板岩属于变质岩。读图2并结合所学可知,丁由沉积物形成,为沉积岩;乙只能形成丙,则结合所学可知,乙为岩浆,丙为岩浆岩,则甲为变质岩;结合岩石类型及岩浆关系可知,①为外力作用,②为冷却凝固,②为外力作用,④为变质作用。故选D。
12.八美石林具有显著的脆弱性,主要是指其易受外界影响而出现破损。地貌类型多样,并不会导致其破损,A错误;降水较为丰富,则流水侵蚀作用强烈,易使破损的岩石出现破损,导致石林损坏,B正确;其脆弱性与自身特点有关,与人类活动关系不大,CD错误。故选B。
13.M、N分立同一沟谷两侧,尺度范围很小,降水量、岩石组成、地质构造基本无差异,ABD错误;受高覆盖度植被的影响,M处地表流经小,对岸坡冲刷小,所以其坡度缓,而N处植被稀少,则其对地表径流的滞纳能力小,地表径流对岸坡的冲刷强,所以其坡度陡,C正确。故选C。
【点睛】变质岩的典型代表有大理岩、板岩、石英岩。
(2024·河南·模拟预测)在1956年的《中国自然区划草案》中把温度带、干湿区的下一级称为自然省,分别是高山深谷针叶林区、高原常绿阔叶林和松林区、季雨林和常绿阔叶林区。下图示意我国西南区域三大自然省区划图。据此完成下面小题。
14.甲、乙、丙三大自然省年均降水量( )
A.乙>甲>丙B.丙>乙>甲C.乙>丙>甲D.丙>甲>乙
15.季雨林和常绿阔叶林区所在自然省,降水的主要影响因素有( )
①地形抬升②西南季风③东南季风④东北季风
A.①②B.①④C.②③D.③④
16.径流深度是指某一时段内的径流总量平铺在其集水区上的水层深度,与径流总量多少有直接关系。三大自然省区中,地表径流深度最小的区域及主要原因是( )
A.甲,集水面积大、植被截留强B.乙,地表渗漏多、蒸散发较强
C.丙,地表渗漏多、植被截留强D.丙,集水面积小、蒸散发较强
【答案】14.B 15.A 16.B
【解析】14.根据材料信息可知,甲区域位于河流中上游,四川西部,山高谷深,受地形的阻挡,水汽难以到达,是高山深谷针叶林区;乙区域主要在云贵高原上,降水较多,应该为高原常绿阔叶林和松林区;丙区域为藏南谷地,西南季风将印度洋上的水汽带到此处,形成丰富的降水,为季雨林和常绿阔叶林区。因此,三大自然省年均降水量丙>乙>甲,B正确,ACD错误。所以选B。
15.根据上题可知,丙为藏南谷地,西南季风将印度洋上的水汽沿着雅鲁藏布江谷底带到此处,在地形的影响下,形成丰富的降水,①②正确;该地不受东南季风影响,③错误;东北季风为冬季风,由陆地吹向海洋,不易形成降水,④错误。所以选A。
16.径流深度是指某一时段内的径流总量平铺在其集水区上的水层深度,与径流总量多少有直接关系。甲区域降水总量相对较少,但是径流损失较少,加之山高谷深,故地表径流深度较大,A错误;乙区域为喀斯特地貌,尽管降水丰富,但是地表渗漏多、蒸散发较强,使得地表径流深度相对最小,B正确;丙区域降水量最大,河流水量丰富,山高谷深,地表径流深度大,CD错误。所以选B。
【点睛】西南季风盛行于南亚和东南亚一带的夏季风,以印度夏季风最为典型。来源于印度洋上的东南信风,穿越赤道后,受地球自转偏向力影响转向西南方向,路经热带海洋,携带大量水汽,为印度半岛和东南亚一带降水的主要来源。经印度半岛、孟加拉湾向东,可影响到中国华南一带;当西南季风发展强盛时,也可深入到长江流域。
二、非选择题:本题共3小题,共52分。
17.(2024·天津·模拟预测)阅读图文资料,完成下列问题。(18分)
材料一:若尔盖湿地自然保护区位于四川省阿坝藏族自治州境内,地处青藏高原的东部边缘,主要保护高寒沼泽湿地生态系统和黑颈鹤等珍稀动物,若尔盖湿地平均海拔3400m。其四周被高耸的群山包围,形成典型的断陷盆地。流域内河流主要是黄河水系,包括其支流黑河、白河等大小河流约430条,区内河网密集,湖泊众多。若尔盖湿地河流蜿蜒曲折,河曲发育,牛轭湖星罗棋布。
材料二:下图为若尔盖地区河流分布图。
(1)用曲线在图中绘出黄河流域和麻尔柯河所属流域的分水岭,从水循环的角度,说明若尔盖湿地形成的原因。(6分)
(2)分析若尔盖湿地对其下游段黄河水文特征的影响。(6分)
材料三:若尔盖湿地国家级自然保护区建立于1998年,是中国第一大高原沼泽湿地,也是世界上面积最大、保存最完好的高原泥炭沼泽。未来我国将实施全国湿地保护规划和湿地保护重大工程,重点建设包括若盖尔在内的一批湿地类型国家公园。
(3)说明若尔盖湿地国家级自然保护区和国家公园建设对于维护区域生态安全的意义。(6分)
【答案】(1)画图如下:
原因:受西南季风的影响,降水较丰富(或高山冰川广布,多冰雪融水);海拔较高,气温低,蒸发弱;海拔较高,有冻土层,地表水不易下渗;四周高山,河水不易外泄(河道曲折,水流不畅)。(6分)
(2)湿地内植被较多,促进泥沙在湿地地区淤积,使其下游段黄河含沙量减小;湿地对下游河段河流径流量具有显著的调节作用,使得其下游段黄河径流量季节变化减小(或水位的季节变化减小);湿地内植被较多,使其下游段流速减慢。(6分)
(3)若尔盖湿地高原沼泽湿地典型,利于保护其原生生态系统和维护生物多样性;若尔盖高原泥炭沼泽面积大,具有固碳功能,减缓全球气候变暖;若尔盖湿地是重要的水源地,利于保障下游地区的供水和生态安全;若尔盖湿地面积较大,具有净化水质、调节气候、防止洪涝重要生态功能等,利于维护湿地生态服务功能;利于防止土地退化和沙漠化维护土地资源的可持续利用等。(6分)
【分析】本大题以若尔盖湿地为材料,考查水循环以及湿地等知识点。考查学生获取与解读地理信息、调动与运用地理知识、描述和阐释地理事物的能力,最终培养学生综合思维、区域认知和地理实践力等地理核心素养。
【详解】(1)分水岭两侧河流流向不同,分水岭两侧的河流支流分别注入黄河流域和麻尔柯 河流域,在图中绘制即可,如下图:
从水循环原理的角度分析该湿地的形成,一般主要从水循环各环节的角度说明该湿地水量的收入与支出状况。由于该区域海拔高,多高山冰川,夏季多冰雪融水;同时地处青藏高原 东部边缘地区,降水较多,水量收入多,区域海拔高,气温低,蒸发弱(蒸发支出少);高原地形,海拔高,多冻土发育,冻土不利于地表水的下渗(下渗支出少);该地为典型的断陷盆地,盆地内部地势相对平坦,水流速度缓慢,河流不易外泄(地表径流支出少)。
(2)湿地内植被较多,河流流速减慢,促进泥沙在湿地地区淤积,使其下游段黄河含沙量减小;湿地对下游河段河流径流量具有显著的调节作用,使得其下游段黄河径流量季节变化减小,水位的季节变化减小;由于植被覆盖率较高,使其下游河段流速减慢。
(3)从湿地的生态角度考虑维护生态安全的意义,若尔盖湿地高原沼泽湿地典型,利于保护其原生生态系统和维护生物多样性;若尔盖高原泥炭沼泽面积大,具有固碳功能,减缓全球气候变暖;若尔盖湿地是重要的水源地,利于保障下游地区的供水和生态安全;若尔盖湿地面积较大,具有净化水质、调节气候、防止洪涝重要生态功能等,利于维护湿地生态服务功能;利于防止土地退化和沙漠化维护土地资源的可持续利用等。
18.(2024·江西赣州·二模)阅读图文材料,完成下列要求。(16分)
神农架位于鄂西北山区,这里保存了完好的常绿落叶阔叶混交林,是具有国际意义的生物多样性研究热点区域。林区西部群山中环抱着一块近3万亩的高山草甸,9个大小不一、形态各异的湖泊镶嵌其中,被称大九湖。1986-1992年,当地农民在大九湖开挖深沟大渠,大面积开垦人工草场,兴建高山牧场,但牧业收益不明显,经营困难。2016年后,当地通过退耕还湿、荒山造林,大九湖恢复了湿地风貌。下图为神农架林区地形图。
(1)分析神农架林区成为生物多样性研究热点区域的基本条件。(6分)
(2)推测造成1986-1992年大九湖牧业经营困难的原因。(4分)
(3)在兼顾生态保护与农民增收的前提下,你认为大九湖可以发展哪些产业?并说明理由。(6分)
【答案】(1)地处中纬度,亚热带气候向暖温带气候过渡地带,中国地势第二级阶梯的东部边缘,西部高山区向东部丘陵平原区过渡带,是东西、南北动植物交汇地;海拔高差大,水热组合多样,气候垂直差异显著,生物多样性丰富;人类活动干扰少,利于物种保存。
(2)海拔高,冬季气候严寒,越冬牧草不足;交通运输不便,牧草补给困难。
(3)旅游观光业。该地生态环境优美,旅游资源多样。林下产业。神农架森林资源丰富,林下空间广阔。农林特色产品加工业。神农架地理环境和气候独特,特色农林产品丰富。
【分析】本题以神龙架为材料设置三小问,涉及生物多样性的区位条件、牧业发展条件及可持续发展等知识点,考查学生信息获取、材料分析及知识运用能力,体现区域认知、综合思维等学科核心素养。
【详解】(1)本题考查生物多样性丰富的基本条件。可以从气候、地形、人类活动等角度来进行分析。根据材料“……这里保存了完好的常绿落叶阔叶混交林”可知,该地位于亚热带(常绿林)和暖温带(落叶林)的过渡地带,又位于鄂西北山区,在中国地势第二级阶梯的东部边缘,由西部高山区向东部丘陵平原过渡,环境类型多样,汇集了东西、南北动植物。读图可知,神农架林区海拔高差大,水热组合多样,气候垂直差异显著,生物多样性丰富。神农架属于国家级自然保护区,受人类活动干扰少,有利于生物物种的保存。
(2)本题考查牧业发展困难的原因。可以从牲畜的生存环境、食物来源等角度分析。读图可知,大九湖海拔高,冬季气候严寒,不利于牧草的生长,导致越冬牧草不足。而在1986-1992年间,这里交通落后,运输不便,牧草补给困难。
(3)本题考查区域可持续发展。要兼顾生态保护与农民增收,即要因地制宜发展产业,可以根据当地的自然资源和自然环境来进行分析。大九湖生态环境优美,旅游资源多样,可以发展旅游观光业。大九湖四周森林资源丰富,林下空间广阔,利于发展林药、林菌等林下产业。因该地地理环境和气候独特,特色农林产品丰富,利于发展农林特色产品加工业。
19.(2024·江苏宿迁·三模)阅读材料,回答下列问题。(18分)
材料一:喜马拉雅山冰川广布,有“地表河塔与地下水塔”之称。雅鲁藏布江穿行于众多山脉之间,在东部发育了大峡谷(如图1所示)。大峡谷地区海拔从北部2910米降至南部出口仅155米,全长超过500公里,是季风水汽输送到青藏高原的主要通道。
材料二:研究表明,图1中虚线框内因河流侵蚀差异使得南北两侧分水岭位置移动不同,该处流域面积未来将出现缩小趋势。
材料三:图1为雅鲁藏布江流域示意图,图2为虚线框内河段两分水岭的地形与年降水量状况示意图。
图1
图2
(1)从水循环的角度,说明喜马拉雅山被称为“地表河塔与地下水塔”的原因。(6分)
(2)分析大峡谷地区成为青藏高原最大水汽输送通道的有利地形条件。(6分)
(3)补全虚线框内雅鲁藏布江流域边界,并结合图2信息,论证虚线框内河段流域面积未来缩小的趋势。(6分)
【答案】(1)高山地形对季风水汽抬升,降水丰富;山岳冰川广布,储存固态水源(冰雪融水多);发育众多河流形成地表径流,向河流下游输水;地表水经断裂带下渗形成地下水,向海拔低处的含水层输送。 (6分)
(2) 大峡谷地区总体海拔较低,对水汽阻挡弱;峡谷纵深长、谷口宽度大,利于水汽深入青藏高原;谷口朝向西南,形成季风水汽通道;峡谷段自南向北地势升高,利于水汽逐步深入。 (6分)
(3)
喜马拉雅分水岭南侧比北侧降水较多,落差较大,河流溯源侵蚀更强,分水岭向北迁移速度更快;冈底斯山分水岭南、北侧降水与落差的差异较小,河流溯源侵蚀弱,分水岭北移速度较慢或位置稳定;喜马拉雅分水岭北移逐渐靠近冈底斯山分水岭,导致流域面积缩小。(6分)
【分析】本题以雅鲁藏布江河段两分水岭的地形与年降水量状况图为材料设置题目,涉及水循环的环节、地形对降水的影响、河流侵蚀地貌等知识,考查学生对相关内容的掌握程度,对学生的综合分析能力有一定要求。
【详解】(1) 水循环涉及降水、地表径流、地下径流、下渗等环节。喜马拉雅山地处湿润西南季风的迎风坡,水汽受地形抬升多地形雨,降水丰富;喜马拉雅山脉海拔高,气温低,冰川发育广,冰雪融水多;冰川融水丰富,发育众多河流形成地表径流,向河流下游输水;地表水经断裂带下渗形成地下水,向海拔低处的含水层输送,地下径流丰富,故喜马拉雅山被称为“地表河塔与地下水塔”。
(2)大峡谷地区相对青藏高原其他地区海拔较低,对水汽阻挡作用弱,利于水汽深入;雅鲁藏布江大峡谷的谷口宽广,能接收更多的水汽进入,利于水汽深入青藏高原;雅鲁藏布江的谷口朝向西南,而带来水汽的大气环流是西南季风,易形成季风水汽通道;峡谷段自南向北地势升高,利于西南季风带来的水汽逐步深入。
(3) 上游流域面积狭小,流域的边界应该大致位于不同水系河源区域的中间,再连接东侧的河源边界即可发出图中虚线框中的流域边界。喜马拉雅分水岭的南侧地处西南季风的迎风坡,北坡位于背风坡,南侧比北侧降水多,且南侧落差更大,南侧流量大流速快,河流溯源侵蚀更强,分水岭向北迁移速度更快;据图示可知冈底斯山分水岭南、北侧降水与落差的差异相对较小,河流径流量、流速差异较小,河流溯源侵蚀相对较弱,分水岭北移速度较慢或位置稳定;两地溯源侵蚀的速度不同,喜马拉雅分水岭北移逐渐靠近冈底斯山分水岭,导致流域面积缩小。
依次经过站点
拉萨(藏)
山南(藏)
林芝(藏)
昌都(藏)
雅安(川)
成都(川)
平均值
川藏铁路建设前
23.21
26.51
28.62
22.55
8,72
7.56
19.53
川藏铁路建设后
17.71
18.51
16.11
12.28
7.98
7.35
13.32
可达性提升
5.50
8,00
12.51
10.27
0.74
0.21
6.21
新高考地理一轮复习考点通关卷考点巩固卷03 中国地理(2份,原卷版+解析版): 这是一份新高考地理一轮复习考点通关卷考点巩固卷03 中国地理(2份,原卷版+解析版),文件包含新高考地理一轮复习考点通关卷考点巩固卷03中国地理原卷版docx、新高考地理一轮复习考点通关卷考点巩固卷03中国地理解析版docx等2份试卷配套教学资源,其中试卷共32页, 欢迎下载使用。
新高考地理一轮复习考点通关卷热点突破06(四)湖泊(2份,原卷版+解析版): 这是一份新高考地理一轮复习考点通关卷热点突破06(四)湖泊(2份,原卷版+解析版),文件包含新高考地理一轮复习考点通关卷热点突破06四湖泊原卷版docx、新高考地理一轮复习考点通关卷热点突破06四湖泊解析版docx等2份试卷配套教学资源,其中试卷共13页, 欢迎下载使用。
新高考地理一轮复习考点通关卷单元突破卷06 地球上的水(2份,原卷版+解析版): 这是一份新高考地理一轮复习考点通关卷单元突破卷06 地球上的水(2份,原卷版+解析版),文件包含新高考地理一轮复习考点通关卷单元突破卷06地球上的水原卷版docx、新高考地理一轮复习考点通关卷单元突破卷06地球上的水解析版docx等2份试卷配套教学资源,其中试卷共17页, 欢迎下载使用。

