还剩17页未读,
继续阅读
所属成套资源:新高考历史三轮冲刺知识盘点+训练专题(含解析)
成套系列资料,整套一键下载
- 新高考历史三轮冲刺知识盘点+训练专题10+改革与繁荣——改革开放与中国特色社会主义新时代(含解析) 试卷 0 次下载
- 新高考历史三轮冲刺知识盘点+训练专题11+多元与发展——古代文明的产生与发展和中古时期的世界(含解析) 试卷 0 次下载
- 新高考历史三轮冲刺知识盘点+训练专题12+联系与确认——全球航路的开辟与资本主义制度的确立(含解析) 试卷 0 次下载
- 新高考历史三轮冲刺知识盘点+训练专题13+转型与独立——工业革命与亚非拉民族独立运动(含解析) 试卷 0 次下载
- 新高考历史三轮冲刺知识盘点+训练专题14+风云变幻的国际格局——两次世界大战、十月革命与国际秩序的演变(含解析) 试卷 0 次下载
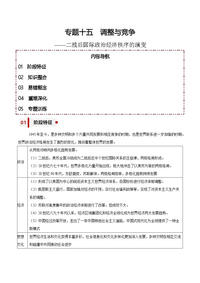
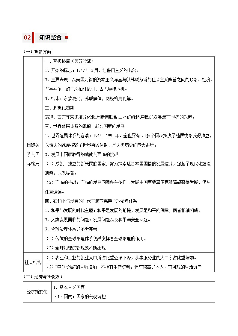
新高考历史三轮冲刺知识盘点+训练专题15+调整与竞争——二战后国际政治经济秩序的演变(含解析)
展开相关试卷
新高考历史三轮冲刺知识盘点+训练专题13+转型与独立——工业革命与亚非拉民族独立运动(含解析):
这是一份新高考历史三轮冲刺知识盘点+训练专题13+转型与独立——工业革命与亚非拉民族独立运动(含解析),共24页。试卷主要包含了资本主义世界经济体系,大陆均势,亚洲的觉醒,表现,形式,特点,实质,评价等内容,欢迎下载使用。
新高考历史三轮冲刺知识盘点+训练专题11+多元与发展——古代文明的产生与发展和中古时期的世界(含解析):
这是一份新高考历史三轮冲刺知识盘点+训练专题11+多元与发展——古代文明的产生与发展和中古时期的世界(含解析),共17页。试卷主要包含了封君封臣制度,民族国家,农耕文明和海洋文明,中古时期世界各大洲文明的多样性,以下三图蕴含相似历史符号等内容,欢迎下载使用。
新高考历史三轮冲刺知识盘点+训练专题10+改革与繁荣——改革开放与中国特色社会主义新时代(含解析):
这是一份新高考历史三轮冲刺知识盘点+训练专题10+改革与繁荣——改革开放与中国特色社会主义新时代(含解析),共18页。试卷主要包含了“建设有中国特色的社会主义”,家庭承包责任制,经济体制改革,马克思主义中国化等内容,欢迎下载使用。

